Непонятки с самовозбуждением или помехами
- Войдите на сайт для отправки комментариев
Втр, 14/04/2020 - 14:44
Использую MIDI DreamBlaster S1 на чипе SAM2159 http://serdaco.com/files/SAM2195.pdf . Плата, судя по всему, по схеме отличается от рекомендованной в дэйташите только поддержкой 5 В.

Если я ее использую с "родной" интерфейсной платой http://serdaco.com/files/BUILDINSTRUCTIONS_CHILLBOARD.pdf , проблем не возникает.

Если я ее использую со своей обвязкой или даже с "родной" платой, подключенной не напрямую в разъем, а через 20 см кабель dupont, появляются проблемы.
Проблемы на слух выглядят как стохастическое переключение между двумя режимами:
- нормальный режим: плата работает как MIDI-синтезатор, как ей и положено,
- проблемный режим: на слух воспринимается как сильная сетевая наводка, при этом MIDI-звук отключается, т.е. если была длинная нота, то ее звучание прекращается и на MIDI команды реакции нет.
Вполне возможно (но не обязательно), переключение между режимами происходит в момент поступления MIDI-сообщений (кроме информационных там еще 3 раза в секунду поступают служебные). Этот факт не установлен, но и не исключен.
Подключение на выход осциллографа устраняет проблему.
Касание руками выходных контактов обычно приводит к устранению проблемы.
С течением времени, создается впечатление, процент времени, приходящийся на "проблему", увеличивается (единицы минут).
Шунтирование выхода конденсаторами 7500 пФ к устранению проблемы не приводит.
Для питания используется схема:

На вход подается напряжение от китайского БП-вилки 9В 1А.
Замена на лабораторный блок питания ничего не изменила.
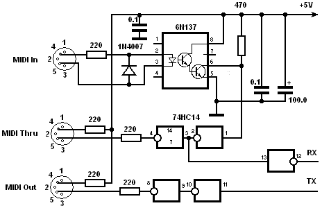
Схема MIDI (используется только фрагмент MIDI In - RX):

В "моем" случае DreamBlaster подключается к макетке, на которой установлены 100 мкФ + 0.1 мкФ по питанию и по 7500 пФ на каждый выходной канал - на землю (на выходе DreamBlaster последовательно стоит 220 Ом).
При отладка вся обвязка была разделена на 3 блока: питание, MIDI, аудиовыход.
Соответственно, все варианты комбинаций соответствующих фрагментов "родной" интерфкейсной платы от Serdaco и мои платы (а также лабораторный БП). Перебирались все комбинации, однако, учитывая, что проблемы наблюдаются уже в комбинации "родная" плата через 20 см dupont, ни одного варианта без проблем обнаружить не удалось.
Возникает вопрос: Куда копать дальше?
(Подключить осциллограф на постоянной основе не предлагать.)
Попробуйте для эксперимента совсем развязаться с сетью 220 В и запитать устройство от какой-либо хим. батареи. Я в таких случаях использую два последовательно соединенных аккумулятора 18650.
UPD Как я понимаю, лежащие рядом платы нужны Вам на период настройки. Попробуйте взять пластину фольгированного стеклотекстолита размером в районе А4 (+/-), припаять к фольге провод (не сильно тонкий, сечением хорошо бы не менее 0,5 кв. мм). Пластину на стол фольгой вниз, а на пластину платы. И поищите проводом, идущим от фольги, место на линии GND, подсоединение к которому устраняет или уменьшает неприятности. Вместо фольгированного материала можно соорудить "бутерброд" из фольги и изолятора, но нужно обеспечить гарантированный контакт с фольгой и малое расстояние от плат до фольги при надежной электрической изоляции.
фотографии реальной сборки
Попробуйте для эксперимента совсем развязаться с сетью 220 В и запитать устройство от какой-либо хим. батареи. Я в таких случаях использую два последовательно соединенных аккумулятора 18650.
Взял именно два 18650 - не помогло.
UPD Как я понимаю, лежащие рядом платы нужны Вам на период настройки. Попробуйте взять пластину фольгированного стеклотекстолита размером в районе А4 (+/-), припаять к фольге провод (не сильно тонкий, сечением хорошо бы не менее 0,5 кв. мм). Пластину на стол фольгой вниз, а на пластину платы. И поищите проводом, идущим от фольги, место на линии GND, подсоединение к которому устраняет или уменьшает неприятности. Вместо фольгированного материала можно соорудить "бутерброд" из фольги и изолятора, но нужно обеспечить гарантированный контакт с фольгой и малое расстояние от плат до фольги при надежной электрической изоляции.
Что-то я не совсем понял, что именно нужно делать.
У меня платы уже прикручены к фрагментам задней панели и уже припаяны к разъемам на этой задней панели. Собственно, через эти разъемы осуществляется все взаимодействие с внешними MIDI устройствами и подается питание. Как их следует класть на пластину?
И что значит "место на линии GND"?
Слева направо: синтезатор, интерфейсная плата синтезатора (с конденсаторами), аудиогнездо, MIDI интерфейс, разъем питания, плата питания.
andriano, По симптомам похоже на обрыв земли или паразитный возбуд где-то по цепи земли. Я б попробовал отдельным проводом от "земли" модуля потыкать в прочие земли интерфейса.
У меня платы уже прикручены к фрагментам задней панели и уже припаяны к разъемам на этой задней панели.
Я предполагал, что платы просто рядом лежат на столе. Идея такая - со стороны печатного монтажа плат максимально близко к нему создать сплошной слой "земли" (экран) (=GND). Можно это попробовать сделать для каждой из плат отдельно.
Т.е. касаться проводом, соединенным с фольгой, цепи GND в разных местах на плате: у штырьков питания, у выходного разъема, у ИМС, ... = искать наилучшее место "заземления".
С кашей на фото невозможно понять что творится и почему.
Проводка между платами должна быть разведена в шлейфы с плотно прилегающими проводами одинаковой длины. В каждом шлейфе кроме сигнала должна быть линия земли. Если сигналы нарастают-спадают быстро, то между каждой парой сигнальных проводов должен пролегать провод земли.
Немного оффтоп: и как звук синтеза? И, кстати, где брал?
Все "земли" и "питания" сходятся в две точки и это контакты блока питания?
Проводка между платами должна быть разведена в шлейфы с плотно прилегающими проводами одинаковой длины. В каждом шлейфе кроме сигнала должна быть линия земли. Если сигналы нарастают-спадают быстро, то между каждой парой сигнальных проводов должен пролегать провод земли.
Нет, ну как бы рекомендации такие я читал неоднократно, хотелось бы знать, как применить их на практике.
Насколько я понимаю, основное, с чем следует бороться, то "петли" земли. Т.е. ситуация, когда есть "лишние" провода земли. А если "в каждом шлейфе сигнала", тогда и получаются эти лишние линии земли.
Вот пример, у меня есть:
1. Блок питания (с мостом, стабилизатором, конденсаторами и 5 парами контактов "земля+питание"),
2. Блок MIDI разъемов (с оптроном и триггерами Шмитта),
3. Контроллер (Мега 2560),
4. Интерфейсная плата синтезатора (с разъемом для синтезатора, разъемом MIDI TTL, аудио разъемом и конденсаторами),
5. Дисплей (I2C).
6. Фальшпанель с органами управления (кнопками, энкодерами, потенциометрами, светодиодами),
По моим представлениям вся земля-питания должны разводиться от 1. Следовательно, провод RX (2-3), провода TX (3-2) и (3-4)), шина I2C (3-5), а также несколько десятков проводов к органам управления (6-3) должны проходить в гордом одиночестве. Т.е. скажем, земля контроллера не соединяется с землей дисплея иначе как через БП. Единственное исключение я задумал для потенциометров, которые будут запитываться от земли/питания непосредственно контроллера.
Или не так?
Немного оффтоп: и как звук синтеза? И, кстати, где брал?
Позавчера в разделе "Проекты" начал посвященную этому тему. Самое ближайшее время (т.е. уже вчера) планировал продолжить, но, когда пробовал на беспаечной макетке, на подобные помехи я не обращал внимания, а вот когда распаял все на макетках уже "паечных", а проблемы остались, публикацию пришлось притормозить.
Проводка между платами должна быть разведена в шлейфы с плотно прилегающими проводами одинаковой длины. В каждом шлейфе кроме сигнала должна быть линия земли. Если сигналы нарастают-спадают быстро, то между каждой парой сигнальных проводов должен пролегать провод земли.
Нет, ну как бы рекомендации такие я читал неоднократно, хотелось бы знать, как применить их на практике.
Буквально как написано.
Насколько я понимаю, основное, с чем следует бороться, то "петли" земли. Т.е. ситуация, когда есть "лишние" провода земли. А если "в каждом шлейфе сигнала", тогда и получаются эти лишние линии земли.
Нет, не путай землю и заземление. Плотный шлейф не захватит достаточно магнитного потока в пределах такого маленького прибора. Проблемы с петлей возникают, когда она размером с квартиру.
2. Блок MIDI разъемов (с оптроном и триггерами Шмитта),
где земля в разъеме на триггер шмитта?
где земля в разъеме на триггер шмитта?
На фото слева направо (MIDI-плата - на заднем плане):
1. NC.
2. Земля (коричневый провод).
3.RX (зеленый провод).
4.TX (не подключен).
5.+5V (красный провод).
На всякий случай вернусь к предыдущим наблюдениям:
- проблема исчезает при подключении осциллографа,
- проблема, как правило, исчезает при касании рукой аудиовыхода.
И новые наблюдения:
- иногда проблемы возникают при касании рукой платы или даже при поднесении руки к плате на расстояние 1-3 см.
- наличие MIDI сигнала не важно - отключение источника MIDI не влияет на работоспособность.
Все-таки, чем можно заменить подключенный к выходу осциллограф? (конденсаторы 7500 на землю не помогли)
Это конечно же антинаучно, но похоже не хватает "уединенной" емкости и что то гонит "иголки" по линии gnd.
Как это есть по русски - аумляут, потенциальные скачки земли из-за малой емкости оной. Не зря компьтеры в металлических корпусах делают.
Напечатанные пластиком элементы не лучшее решение. Я бы наклеил на них алюминиевую фольгу с проводком и пробежался бы по линии gnd вторым концом оного. Как советовали выше с листом фольгированного текстолита.
Проблемы пропадают при подключении одного крокодила щюпа осцилла?
andriano, синфазные дросселя есть, например с убитых БП?
Можно самому намотать на ферритовом кольце сложенным вдвое проводом, попробовать включить дроссель в цепь питания между БП и платами
"Проблема" - она не постоянно действующая, а возникающая время от времени. Иногда ее можно спровоцировать, касаясь или поднося руки. При этом бывает, что касание, скажем, к земле устраняет проблему, а иногда - наоборот, ее провоцирует.
Прикрутил кусочек фольгированного текстолита примерно в 2 -3 мм от платы синтезатора со свободной стороны, припаяв его к цифровой земле. Впаял пару керамических конденсаторов на 10 мкФ в синтезатор на 5 и 3.3 В. Добавил электролит 1000 мкФ на переходную плату. Приклеил кусочек алюминиевой фольги ок. 10 см к пластине с разъемами и прикрутил ее под винт к проводу, подключенному к земле. Туда же прикрутил моток провода - несколько метров. Проблемы не исчезли, хотя, есть впечатление, что частота их появления снизилась.
А вот подключение земли осциллографа (без подключения щупа) такое впечатление, что проблему в значительной степени снизило. Спонтанно она, вроде, не возникает, а проявляется только при движении рук вблизи платы. При этом периоды действия проблемы снизились почти до нуля. Т.е. длительное проявление проблемы выглядит как отключение полезного сигнала и возникновение сильного фона. Но кроме этого происходит еще и одномоментное проявление проблемы, которое выглядит как хлопок (звук похожий на подачу питания на усилитель), который не длится во времени, а лишь обрывает звук MIDI-ноты.
Прикрутил ... Проблемы не исчезли, хотя, есть впечатление, что частота их появления снизилась. ...
А вот подключение земли осциллографа (без подключения щупа) такое впечатление, что проблему в значительной степени снизило. Спонтанно она, вроде, не возникает, а проявляется только при движении рук вблизи платы. При этом периоды действия проблемы снизились почти до нуля.
М-да... Борьба с помехами - не сахар. :((( Следующим шагом просится сделать экранирующие "коробочки" из медной фольги на каждую плату. Или не медной, но обернуть полностью, с хорошим контактом с GND. На ВЧ и на звуке я такое часто видел, но понимаю, что трудоёмко, а насколько будет именно здесь эффективно? Отчасти надежду даёт подключение ёмкости корпуса осциллогрфа.
andriano, синфазные дросселя есть, например с убитых БП?
Можно самому намотать на ферритовом кольце сложенным вдвое проводом, попробовать включить дроссель в цепь питания между БП и платами
Выкусил из материнки дроссель. Было 23 витка провода диаметром 0.9-1.0. Размеры кольца: диаметр внешний - 12.7 мм, внутренний - 6.9 мм, высота - 5.0 мм. Сколько витков мотать? Потребление синтезатора не более 30 мА.
Я так понял, что начала обмоток оба к БП, а концы - оба к нагрузке?
Да, на всякий случай: у синтезатора отдельные цифровая и аналоговая земли. Аналоговая у меня сейчас идет только на аудиоразъем. А к прочей схеме синтезатор подключается тремя проводами: земля, питание, TTL MIDI. Есть еще четвертый - Reset, но он пока не подключен и будет ли подключен - не знаю. Так вот, если земля и питание пройдут через ферритовое колечко, что делать с проводом TTL MIDI?
Выкусил из материнки дроссель. Было 23 витка провода диаметром 0.9-1.0. Размеры кольца: диаметр внешний - 12.7 мм, внутренний - 6.9 мм, высота - 5.0 мм. Сколько витков мотать?
Провода дросселя не скрещивать, т.е. вот как торчит один конец пары с кольца так и включать на + и - бп , выходные концы аналогично на нагрузку.
А Вы конденсаторы точно ставили на выход, то есть физически возле передатчика, а не возле приемника? Если да, то поставьте на вход. По описанию очень похоже на наводку от сетевого.
А Вы конденсаторы точно ставили на выход, то есть физически возле передатчика, а не возле приемника? Если да, то поставьте на вход. По описанию очень похоже на наводку от сетевого.
Не понял.
У синтезатора аналоговый - только выход, входа нет. На входе у него TTL UART.
На сетевую наводку похоже не очень: в момент "наводки" перестает воспроизводиться MIDI нота, следовательно, это не может быть наводкой, которая накладывается на сигнал, происходит прекращение генерации сигнала, т.е. изменяется режим работы синтезатора.
Выкусил из материнки дроссель. Было 23 витка провода диаметром 0.9-1.0. Размеры кольца: диаметр внешний - 12.7 мм, внутренний - 6.9 мм, высота - 5.0 мм. Сколько витков мотать?
Провода дросселя не скрещивать, т.е. вот как торчит один конец пары с кольца так и включать на + и - бп , выходные концы аналогично на нагрузку.
В электронике я на 100% самоучка, поэтому есть ряд существенных пробелов. Дроссели вообще и ферритовые кольца в частности - из их числа. На феррите мотал два раза в жизни: один раз дроссель для резонансного LC фильтра, другой - повышающий трансформатор для счетчика Гейгера. Первый - где-то в 70-х, а второй - сразу после Чернобыля, т.е. в 86-87гг.
Порылся еще раз в закромах. Наконец, обнаружил, куда я засунул неисправный БП.
Там два колечка диаметрами около 12 и 25 мм. Я так понимаю, мне нужно первое? Но оно тоже цветное. Есть еще какие-то намоточные детали прямоугольной формы в количестве 3 штуки (разных), я так понимаю, они мне сейчас не нужны?
PS. Заменил фото. На предыдущем был только фрагмент платы БП. Сейчас сообразил, что речь, вероятно, шла о дросселе, который должен был быть впаян в правом нижнем углу платы, но - увы.
Выяснилось, что осциллограф тоже полностью не устраняет проблему, хотя и значительно уменьшает ее время.
PS. Взял все-таки упоминавшееся выше желтое колечко, намотал на него 56 витков в два провода 0.4. Впаял в цепь питания. Жду. Первые несколько минут проблема не проявлялась.
PPS. Кстати, экран (фольгу) нужно подключать к цифровой земле или к аналоговой?
Да, верно! т.е. у этого бп вообще фильтр помех по входу "оптимизирован" в ноль.
как говорится, "на безрыбье и -26 рыба"
-26 это марка материала желто-белого кольца
Если Дюпоны китайские, а не самодельные, то лучше их разобрать и пропаять. Я как-то долго мучался с "фирменными" китайскими. То работает, то нет. Плату пошевелишь и картина меняется. Оказалось, что все были плохо обжаты. Сопротивление от 4 до 20 Ом. При шевелении может и 0 и бесконечность показать. Пропаял и как бабка отшептала. После этого случая пользуюсь только самодельными, а лучше пайка напрямую.
PPS. Кстати, экран (фольгу) нужно подключать к цифровой земле или к аналоговой?
Раз проблемы изначально были с цифровой, то начать лучше с цифровой. В таких случаях точку "заземления" приходится искать экспериментально. Даже для одной и той же "земли" в одном месте сработает, а в другом - нет.
Прикрутил ... Проблемы не исчезли, хотя, есть впечатление, что частота их появления снизилась. ...
А вот подключение земли осциллографа (без подключения щупа) такое впечатление, что проблему в значительной степени снизило. Спонтанно она, вроде, не возникает, а проявляется только при движении рук вблизи платы. При этом периоды действия проблемы снизились почти до нуля.
М-да... Борьба с помехами - не сахар. :((( Следующим шагом просится сделать экранирующие "коробочки" из медной фольги на каждую плату. Или не медной, но обернуть полностью, с хорошим контактом с GND. На ВЧ и на звуке я такое часто видел, но понимаю, что трудоёмко, а насколько будет именно здесь эффективно? Отчасти надежду даёт подключение ёмкости корпуса осциллогрфа.
...у этого бп вообще фильтр помех по входу "оптимизирован" в ноль.
Да, а как раз под "оптимизированным" фильтром видны остатки взорвавшегося предохранителя. Казалось бы, какая связь...
Если Дюпоны китайские, а не самодельные, то лучше их разобрать и пропаять. Я как-то долго мучался с "фирменными" китайскими. То работает, то нет. Плату пошевелишь и картина меняется. Оказалось, что все были плохо обжаты. Сопротивление от 4 до 20 Ом. При шевелении может и 0 и бесконечность показать. Пропаял и как бабка отшептала. После этого случая пользуюсь только самодельными, а лучше пайка напрямую.
Нет, дюпоны я использую только для макетирования или отладки. На фото именно такой случай. В готовой конструкции использую исключительно разъемы, нарезанные из стандартной линейки с шагом 1/10" (2.54 мм). До этого использовал только черные, но недавно прикупил цветные, так что сейчас ими уже воспользовался: теперь "+5 В" красного цвета, а Reset - белого. Остальные пока черного.
Нет, дюпоны я использую только для макетирования или отладки. На фото именно такой случай. В готовой конструкции использую исключительно разъемы, нарезанные из стандартной линейки с шагом 1/10"
А в таком виде (на столе) работало без сбоев? Если так, то косяк скорее всего с разводкой земли. Если платы (через стойки) имеют контакт с корпусом, то при неудачном стечении обстоятельств вполне возможно влияние земляных токов от мощных потребителей (типа оконечников) на входные цепи. Покажи монтаж реальной конструкции.
Нет, дюпоны я использую только для макетирования или отладки. На фото именно такой случай. В готовой конструкции использую исключительно разъемы, нарезанные из стандартной линейки с шагом 1/10"
А в таком виде (на столе) работало без сбоев?
Вообще-то платы, как видно на фото в сообщении №3, привинчены к деталям, распечатанным на 3D-принтере (из пластика). А эти детали, в свою очередь, крепятся шурупами к деревянному корпусу. Собственно, при обсуждении уже всплывал тезис о явном недостатке металлических деталей, которые можно было бы соединить с землей.
Если так, то косяк скорее всего с разводкой земли. Если платы (через стойки) имеют контакт с корпусом, то при неудачном стечении обстоятельств вполне возможно влияние земляных токов от мощных потребителей (типа оконечников) на входные цепи. Покажи монтаж реальной конструкции.
Вообще-то платы, как видно на фото в сообщении №3, привинчены к деталям, распечатанным на 3D-принтере (из пластика). А эти детали, в свою очередь, крепятся шурупами к деревянному корпусу. Собственно, при обсуждении уже всплывал тезис о явном недостатке металлических деталей, которые можно было бы соединить с землей.
[/quote]
На фото №3, я увидел не пластик, а дюраль (мартышка к старости слаба глазами стала). А если там пластик, то земля на аудио джеках явно не соответствует канонам аудио техники. Лучше-бы посадить их на пластику. хотя бы из латунной фольги или чего-то подобного.
На фото №3, я увидел не пластик, а дюраль (мартышка к старости слаба глазами стала). А если там пластик, то земля на аудио джеках явно не соответствует канонам аудио техники. Лучше-бы посадить их на пластику. хотя бы из латунной фольги или чего-то подобного.
А вот теперь вернемся к канонам аудиотехники.
Пластиковая деталь, на которой крепятся разъемы, а также периметр деревянного корпуса у меня обклеены фольгой, соединенной с землей. Но только у меня две земли: цифровая и аналоговая. Выше (сообщение №24) я спрашивал, к какой именно земле нужно подключать фольгу. В сообщении №28 получил совет начинать с цифровой. Так и поступил. Так вот, сейчас в аудио аппаратуре зачастую достаточно широко представлены цифровые цепи. Куда по канонам следует подключать массу: к цифровой земле или к аналоговой? В принципе, еще не поздно переделать.
А вот теперь вернемся к канонам аудиотехники.
Пластиковая деталь, на которой крепятся разъемы, а также периметр деревянного корпуса у меня обклеены фольгой, соединенной с землей. Но только у меня две земли: цифровая и аналоговая. Выше (сообщение №24) я спрашивал, к какой именно земле нужно подключать фольгу. В сообщении №28 получил совет начинать с цифровой. Так и поступил. Так вот, сейчас в аудио аппаратуре зачастую достаточно широко представлены цифровые цепи. Куда по канонам следует подключать массу: к цифровой земле или к аналоговой? В принципе, еще не поздно переделать.
Я с такой помесью цифра/аналог не работал, ничего полезного подсказать не могу. Наверное только опытным путем.
Т.к. проблема [предположительно] была решена посредством дросселя (спасибо ВН, сам бы я не догадался), возникает вопрос: как такие вещи считаются? Я как-то привык, что схема сначала проектируется, а уже потом собирается (причем, нередко сразу "в железе" т.е. безо всяких беспаечных макеток). И это работает. А если сразу не работает, значит, у разработчика недостаточно опыта и он сразу что-то не учел. Так вот, хочется:
1. Понять критерии, когда в схеме требуется синфазный дроссель.
2. Научиться его рассчитывать. (собственно, если есть способ расчета силовых трансформаторов, почему бы не быть способу расчета дросселей?)
И еще один вопрос тоже касающийся дросселей (раз уж пошла такая пьянка). Часто в цепи питания используют одиночный дроссель. И по нему те же вопросы:
1. В каких случаях его целесообразно применять?
2. Как рассчитывается его индуктивность? (ну и есть ли рекомендации по сердечнику, в частности, его наличию/отсутствию?)
И еще один вопрос тоже касающийся дросселей (раз уж пошла такая пьянка). Часто в цепи питания используют одиночный дроссель. И по нему те же вопросы:
1. В каких случаях его целесообразно применять?
2. Как рассчитывается его индуктивность? (ну и есть ли рекомендации по сердечнику, в частности, его наличию/отсутствию?)
Одиночный дроссель целесообразно применять когда один из блоков системы в импульсном режиме потребляет большой ток. Например светодиодные индикаторы в динамическом режиме. Я собирал конструкцию с четырьмя четырехразрядными светодиодными индикаторами. Когда был подключен один - проблем не было. С двумя начались глюки. С третьим, контроллер постоянно перезагружался. Питание от USB. Когда глянул на питание 5В контроллера там была импульсная помеха порядка трех вольт. Оказывается 4 индикатора (это 128 сегментов по 20 мА) при хреновом стечении обстоятельств потребляют более 2А хотя тестер показывает 50-100 мА, в зависимости от отображаемой информации. При уменьшении яркости работоспособность восстанавливалась, но это не выход. Запитал индикаторы через фильтр дроссель/конденсатор и на питании тишина и индикаторы ярко горят.
Теоретически для борьбы с низкочастотными (сотни килогерц) помехами по питанию чем больше индуктивность и меньше активное сопротивление, тем лучше. А дроссели без сердечника применяются на высоких частотах.
Т.к. проблема [предположительно] была решена посредством дросселя ...
Т.е. при питании от аккумуляторов без дросселя помехи были, а при питании от БП, но с дросселем, помехи прекратились? Я просто для понимания.
От Duino A.R. вполне логичный вопрос.
Я то ориентировался на странности с подключением осцила и хиромантией, т.е. где в общем было очевидно, что возникает еще путь утечки на землю/ сеть.
Синфазная помеха возникает в ибп за счет просачивания высоковольтных импульсов ключа через межвитковую емкость трансформатора во вторичные цепи. Межвитковая емкость обычно порядка десятки пик, т.е. импульсы на ней дифференцируются, получаются очень короткими, но могут иметь весьма большую амплитуду.
Синфазный дроссель ставится на входе ибп как для подавления собственных синфазных помех, чтобы не лезли в сеть, так и подавления помех из сети. Т.е. их генератором может быть бп подключенный к устройству или вообще какой-то совершенно сторонний бп работающий в той же сети.
В ибп претендующих на повышенное качество синфазный дроссель часто выполнен в виде ферритовой клипсы висящей на выходном проводе питания.
более детально можно почитать например тут
https://www.terraelectronica.ru/pdf/show?pdf_file=%252Ffiles%252Fnews%25...
1. Да, с аккумуляторным питанием проблемы были, а после установки синфазного дросселя, похоже, от них удалось избавиться.
2. У меня синфазный дроссель включен не между БП и сетью и даже не между БП и последующим стабилизатором, а после стабилизатора непосредственно в цепи питания платы синтезатора. За статью спасибо, почитаю.
С перепугу заказал на Али следующие лоты:
https://aliexpress.ru/item/4000529539179.html
https://aliexpress.ru/item/32953305481.html
хотелось бы иметь представление, чем они отличаются, какие следует применять в цепях 5 В, а какие 220 В.
Чего-то мне кажется, что проблема проще (ну или сложнее - как посмотреть). Вы говорили, что наложением рук эта проблема снимается. Есть ли у Вас возможность добраться до "чистой" земли? Той, которая вбита на 2-3м в землю и от которой идет медяха сечением 2,5-4? В свое время экранировал студию возле Октябрьского антенного поля, и пока не сделал клетку фарадея с заземлением по всем углам - тоже чудеса наблюдались.
С перепугу заказал на Али следующие лоты:
https://aliexpress.ru/item/4000529539179.html
https://aliexpress.ru/item/32953305481.html
хотелось бы иметь представление, чем они отличаются, какие следует применять в цепях 5 В, а какие 220 В.
отличаются они номинальным током, индуктивность больше - ток меньше/ это все сетевые варианты, в том смысле, что повышена прочность изоляции между обмотками.
Попробуй взять такие кольца https://aliexpress.ru/item/33022002546.html по отзывам они с проницаемостью 6К и под твою задачу похоже что будет достаточно десятка витков
Чего-то мне кажется, что проблема проще (ну или сложнее - как посмотреть). Вы говорили, что наложением рук эта проблема снимается. Есть ли у Вас возможность добраться до "чистой" земли? Той, которая вбита на 2-3м в землю и от которой идет медяха сечением 2,5-4?
Ну разве что пропустить "медяху" с предпоследнего этажа по лифтовой шахте и закопать где-нибудь в подвале...
В принципе, весь металл в доме контачит между собой (прозванивал между собой отопление, воду, оплетку ТВ кабеля и третий контакт в розетке - все звонится накоротко).
отличаются они номинальным током, индуктивность больше - ток меньше/ это все сетевые варианты, в том смысле, что повышена прочность изоляции между обмотками.
Попробуй взять такие кольца https://aliexpress.ru/item/33022002546.html по отзывам они с проницаемостью 6К и под твою задачу похоже что будет достаточно десятка витков
Спасибо.
Но, раз ты советовал мне [сетевой] дроссель из БП, значит, будем считать, что дросселя универсальные.
PS. Кстати, из каких соображений рассчитывается индуктивность обычных дросселей, которые ставят в питание маломощных устройств?
в каком-то смысле - да, но тут много нюансов в применении магнитных материалов. Сетевой синф. дроссель просто наиболее доступное решение для того, кто не занимается преобразовательной техникой, на попробовать.
В обозначениях на схеме они проходят не как индуктивности, а как фильтры ЭМИ. Для больших токов или большего импеданса, есть размером побольше 0603.
...сейчас могут ставить в цепь питания чуть ли не каждой микросхемы что-то типа такого https://dip8.ru/shop/passivnye_komponenty/product/lcaa_601/
В обозначениях на схеме они проходят не как индуктивности, а как фильтры ЭМИ. Для больших токов или большего импеданса, есть размером побольше 0603.
Что-то меня поставила в тупик маркировка: 600Ohm 0.4R 0.2A, что бы это значило?
импеданс на 100 МГц 600 Ом, если прральна помню
по постоянному току сопротивление 0,4 Ом
Не проще было написать 1мкГн?
Не проще было написать 1мкГн?
проще не гадать. а поднять даташит и почитать подробнее про это дело
я последний раз смотрел года полтора назад, так что не могу ручаться за достоверность деталей.