ATmega 2560 R3, CH340G, 12MHz. Проблема
- Войдите на сайт для отправки комментариев
Купил на ebay плату ATmega 2560 R3 (клон), где чип ATMEGA16U2 заменен на CH340G. Установил драйвер для CH340G. Arduino IDE нормально распознает порт. loopback test проходит.
Однако не удается загрузить скетч. Происходит ошибка:
avrdude: stk500v2_ReceiveMessage(): timeout
avrdude: stk500v2_ReceiveMessage(): timeout
avrdude: stk500v2_ReceiveMessage(): timeout
...
avrdude: stk500v2_getsync(): timeout communicating with programmer
При этом на плате постоянно горят 2 светодиода: “ON” и “L”.
http://i58.tinypic.com/2ro00es.jpg
Затем я присоединил Arduino UNO к Mega 2560 как описано в http://www.gammon.com.au/bootloader
При выполнении Atmega_Board_Programmer.ino пишет:
Atmega chip programmer.
Written by Nick Gammon.
Version 1.32
Compiled on Mar 24 2015 at 21:36:29 with Arduino IDE 10601.
Attempting to enter programming mode ...
Entered programming mode OK.
Signature = 0x1E 0x98 0x01
Processor = ATmega2560
Flash memory size = 262144 bytes.
LFuse = 0xFF
HFuse = 0xD8
EFuse = 0xFD
Lock byte = 0xEF
Clock calibration = 0xA5
Bootloader address = 0x3E000
Bootloader length = 7474 bytes.
Type 'Q' to quit, 'V' to verify, or 'G' to program the chip with the bootloader ...
Erasing chip ...
Writing bootloader ...
Committing page starting at 0x3E000
Committing page starting at 0x3E100
Committing page starting at 0x3E200
Committing page starting at 0x3E300
Committing page starting at 0x3E400
Committing page starting at 0x3E500
Committing page starting at 0x3E600
Committing page starting at 0x3E700
Committing page starting at 0x3E800
Committing page starting at 0x3E900
Committing page starting at 0x3EA00
Committing page starting at 0x3EB00
Committing page starting at 0x3EC00
Committing page starting at 0x3ED00
Committing page starting at 0x3EE00
Committing page starting at 0x3EF00
Committing page starting at 0x3F000
Committing page starting at 0x3F100
Committing page starting at 0x3F200
Committing page starting at 0x3F300
Committing page starting at 0x3F400
Committing page starting at 0x3F500
Committing page starting at 0x3F600
Committing page starting at 0x3F700
Committing page starting at 0x3F800
Committing page starting at 0x3F900
Committing page starting at 0x3FA00
Committing page starting at 0x3FB00
Committing page starting at 0x3FC00
Committing page starting at 0x3FD00
Written.
Verifying ...
No errors found.
Writing fuses ...
LFuse = 0xFF
HFuse = 0xD8
EFuse = 0xFD
Lock byte = 0xEF
Clock calibration = 0xA5
Done.
Programming mode off.
Type 'C' when ready to continue with another chip ...
После этого на плате постоянно горит светодиод “ON”, а светодиод “L” моргает.
Затем я залил в Mega 2560 скетч Atmega_Board_Detector.ino Все прошло хорошо.
После этого опять постоянно горят 2 светодиода: “ON” и “L”.
И вот что я получил:
Atmega chip detector.
Written by Nick Gammon.
Version 1.13
Compiled on Mar 24 2015 at 21:45:12 with Arduino IDE 10601.
Attempting to enter programming mode ......................................................
Failed to enter programming mode. Double-check wiring!
И опять никакой другой скетч невозможно залить.
Т.е. после заливки bootloader и заливки любого скетча (даже BareMinimum) плата Mega2560 “блокируется”.
И я обнаружил, что на плате кварц на 12Mhz, а ведь должно быть 16 Mhz !
http://i57.tinypic.com/15x4g9f.jpg
Возможно в этом все дело ?
Возможно ли “оживить” плату ?
И как это сделать ?
Буду благодарен любым советам.
Кварц поменять?
Издеваются над нами, похоже производители.
Ну не производители, а китайцы :)
Кварцы пока в пути. Сначала верну деньги, потом буду паять.
А если хитромудрую прошивку применить, чтобы на 12Мгц была ?
Надо скомпилировать бутлоадер для 12 МГц и в файле boards.txt изменить частоту.
Стоп! Нет! Кварц тот!
Кварц на 12 МГц нужен для работы CH340! У меня на китайской Нано тоже к ней кварц стоит и в даташите написано!
Вот:
Посмотрите тот миникварц
Что там смотреть - будет 16, без вариантов
Вот короткое видео. Плата неисправна, что тут говорить.
http://youtu.be/0Xr9ms5wbYE
при нажатии ресет илюминация меняется ?
гдето читал что у некоторых meg2560 есть проблема с ресетом их забыли к люсу подтянуть
Плата неисправна- это из серии "машина не едет".
Сброс работает? Программатором Мега читается - сигнатуру и фьюзы?
Привет ребят. Я тоже столкнулся с такой проблемой. При подключении USB постоянно горят красным ON и L. Из коробки он пару дней работал нормально, смог залить прошивку для 3D принтера. Проверить её полную работоспособность не смог, так как были проблеммы с ПК. На данный момент Ардуин ничем не определяется, ПК не видит подключение.
Где то читал что можно подключить Резистор на 110 Ом замкнув пин Reset и 5V. Якобы происходит сброс автоблокировки USB
Что можно сделать?
Ребята нужна ваша помощь в выше изложенном вопросе. Есть возможность достать еще одну Arduino Mega 2560, так же можно попроботавить наити Uno. Чем лучще шить китайскую Mega 2560 R3. Может кто нить ткнет носом.
Вот и вся помощь...
программатором шить.
легче?
Ребята привет. Я заказал программатор, а пока жду, решил еще раз всё прозвонить. Один резистор как я понял пробит. R5 (какое у него должно быть сопротевление) возле USB. Это случайно не тот самый самовостанавливающейся резитор, который блокирует плату.
Человечище, учите матчасть!
Плавкий предохранитель располагается под разъёмом USB на фото, у самого края платы...и да, он должен звониться)
Забыл упомянуть, что он на 0 звонится. Какое у него должно быть сопротивление?
Схемы есть данной платы, только вот там не указано.
И у меня на 0, только что проверил. но плата работает)
Спасибо. Буду дальше думать...
ожила?
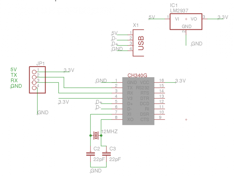
все что возле 340 это usb-uart. все что возле разъема питания - преобразователи на 5 и 3.3 вольта все что касается мк - это сам мк кнопка сброса и разъемы. самый "нужный" вам в вашем случае - icsp - 6 ног справа от мк.
берете программатор isp (например такой http://ru.aliexpress.com/item/Free-shipping-1LOT-New-USBASP-USBISP-AVR-Programmer-USB-ATMEGA8-ATMEGA128-Support-Win7-64K/1298158832.html?spm=2114.30010708.3.1.OYadD1&ws_ab_test=searchweb201556_1,searchweb201644_2_505_506_503_504_301_502_10001_10002_10016_10017_10010_10005_10011_10006_10012_10003_10004_401_10009_10007_10008,searchweb201560_8,searchweb1451318400_-1,searchweb1451318411_6452&btsid=37b8575e-e7f3-4334-b3a2-84dbf010f219 , либо любую рабочую ардуину с прошитым в нее скетчем arduino as isp) цепляетесь через этот разъем (там и питание есть если че) а в ide выбираете сначала правильную плату, потом прошить загрузчик, а потом прошить blink через программатор. если диодик на 13 ноге после этого не заморгал - тогда наверное хорек пришел вашей меге. еще как вариант можно после прошивки загрузчика скетч залить через usb. и посмотреть при заливке загрузчика на то, не ругается ли программатор. если все правильно подключено и прогер ругается - тогда точно хорек (ну либо фен + переходник + нормальный программатор + обратно запаять - но это по цене как 2 новые меги))) )
Нет так и не получилось оживить данный ЮСБ разьем.. подключаю через USB-> TTL переходник(работает четко, только ресет в ручную преходится прожимать)))...
Программатор кстати пришел уже, как раз такой и заказывал.. в принципи подключал считывал с меги данные.. Но заливать не стал, побоялся запороть (небыло другой меги), а сейчас чет забил уже..
Немного не понимаю где мне взять загрузчик именно под этот чип ch340g или надо просто частоту кварца в прошивке от оригенальной меги подправить?
Проверьте цепь ресет от CH340 до mega2560. Что может быть:
1. Если есть площадки с тонкой перемычкой, проверте звонится ли накоротко, если нет значит не приходит ресет с CH340.
2. В цепи RESET в родной ардуине стоит резистор 1К на питание и 0.1мкФ последовательно от преобразователя USB-UART к mega2560, если кондер запузырили не по номиналу (в сотни раз меньше) то при старте записи mega не преходит в boot. Я с таким сталкивался когда собирал Arduino mega2560, по невнимательности впаял 22пФ. Была таже бодяга.
P.S. Нашел в инете схему с CH340 там только кондер между выводом DTR и RESET, попробуйте капнуть в этом напрвлении.
UPD by Yarik.Yar: Резистор на 1К к питанию)
Есть еще причины. Кварц не смотря на то, что совсем простая деталюха и казалось бы нечему там ломаться тоже бывает неисправный. В моей практике несколько раз попадались нерпбочие кварци. К стати конденсаторы тоже бывают дохлые. Я просто менял и кондеры и кварц и все начинало работать. Возможно заводской брак этих деталей. Китай всетки :-)