Автономная травилка печатных плат
- Войдите на сайт для отправки комментариев
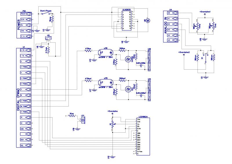
Здравствуйте. Хочу изготовить для дома травилку печаток, заодно и в программировании и схемотехнике потренироваться. Накатал небольшое тех. задание и вот думаю, можно-ли все это реализовать на одной плате,нигде-ли я не ошибся? В программировании мне пока туго, разбираюсь понемногу. Если есть идеи и дополнения - буду рад услышать.
Задание:
Изготовление травилки печатных плат с подогревом, поддержанием заданной температуры, аэрацией раствора, механизмом погружения и извлечения платы, возможностью задания времени работы, температуры и оповещением о завершении травления звуковым сигналом.
Используемые компоненты:
- Плата Ардуино Уно ревизия 3.
- Определение температуры раствора - цифровой датчик DS18b20.
- Подогрев раствора - термоэлемент с напряжением 220в, max ток 1 ампер. (Тип управления – вкл/выкл.)
- Аэрация раствора – Компрессор на 220в, max ток 1 ампер. (Тип управления – вкл/выкл.)
- Механизм погружения и извлечения платы – основан на двигателе постоянного тока U=5в, I= 400ma (max). Конечные точки определяются контактными датчиками (кнопками) на замыкание. (Тип управления – шим с выбором направления вращения.)
- Отображение температуры раствора и времени работы на экране.
- Выбор времени работы устанавливается переменным резистором.
- Выбор температуры раствора устанавливается переменным резистором.
- Запуск и постановка на паузу выбирается 1 нефиксируемой кнопкой.
- О начале работы и об окончании извещает пьезоэлемент.
Доступные органы управления и отображения информации:
- 1 нефиксируемая кнопка.
- 2 переменных резистора.
- 1 LCD экран тип 1602А
- 1 пьезоэлемент.
Описание принципа работы (как его вижу я):
- При подаче питания на устройство поднимается механизм погружения/извлечения платы в верхнюю точку. На экране отображается желаемая (во время работы) температура рабочей жидкости, а также желаемое время травления. Питание аэратора (компрессора) и подогрева выключено.
- Вращением переменных резисторов подстраиваем (при необходимости) температуру и время работы.
- При нажатии нефиксируемой кнопки начинается процесс:
а) На дисплее начинается обратный отсчет времени, а также температура заданная и та, что сейчас температура)
а) Раздается одиночный звуковой сигнал начала работы.
б) Включается на постоянную работу компрессор.
в) Начинается сравнение необходимой температуры, и того что есть в реальности. При холодном растворе включается нагревательный элемент. Как только температура подошла к необходимому значению (допустим 60 град.), или превысила её, нагрев выключается. При опускании температуры (допустим до 57 град.), нагрев опять включается.
г) Как только раствор нагрелся – опускается механизмом плата и начинается отсчет времени, выбранный ранее переменником.
д) Во время работы, если необходимо проконтролировать качество травления, нажатием нефиксируемой кнопки плата изымается из раствора, при этом отсчет времени приостанавливается, а компрессор и подогрев продолжают работать. (при повторном нажатии плата погружается и отсчет времени продолжается).
е) По истечению времени работы плата поднимается из раствора, выключаются компрессор, подогрев. И начинают раздаваться одиночные звуковые сигналы с периодичностью – 1 сигнал в 5 секунд (не сильно важно как), пока не выключить установку.
Дополнение:
- Устройство не должно реагировать на случайное вращение переменных резисторов после начала травления.
ВОПРОСЫ НА ДАННОМ ЭТАПЕ:
- Все шим-выходы заняты. Куда и как в этом случае подключить пьезоэлемент?
- Правильно-ли (насколько сможете оценить) я выполнил подключение внешних схем? (Схема в виде картинки)

Вот схема в формате PDF скачать