Диапазон измерения на ОУ
- Войдите на сайт для отправки комментариев
Пнд, 24/04/2017 - 12:51
День добрый. Необходимо измерить напряжение районе 0-0.1 вольт. Напрашивается использование операционного усилителя. У меня есть ОУ OPA704PA.
Как я понимаю, по даташиту на ОУ на выходе я получу сигнал в диапазоне (0)+0.1V < VO < (Vref)–0.1V или (0)+0.075V < VO < (Vref)–0.075V и это зависит от нагрузки Rl. Каку нагрузку принять, если выход подключен ко входу Atmega8?
Соответственно, от результата выдаваемого микроконтроллером на аналоговом входе нужно будет отнимать 0.1 или 0.075 вольта?

Вот Вам краткая шпаргалка, там есть формулы для расчёта резисторов. Вычитать ничего не надо - это реальное напряжение.
Спасибо, но кажется я пока не вышел из запутанного состояния. Как считать резисторы, проблем не возникает. Вопрос в том, с какого момент на выходе ОУ будет реальный сигнал, а до какого "фэйковый". Ок. Вычитать не нужно. Это сообразил.
Если я правильно понимаю, выходной сигнал на ОУ ни когда не приблизится к нулю на некоторую величину, и точно так же ни когда не приблизится к напряжению питания, тоже на некоторую величину. Как я понял, для моего ОУ это величина 0.1-0.075 вольта, в зависимости (от какого то сопротивления, нагрузки).
Таким образом, если установить коэффициент усиления 50, то при входном сигнале менее 0.0015, на выходе ОУ я получу в лучшем случае 0.075 вольта, а в худшем 0.1 и соответственно не смогу измерить сигнал менее 0.0015 на входе?
md750, вы неправильно интерпретируете технические параметры ОУ. Собирайте и не выносите нам мозг несуществующими проблемами.
Именно по вопросу правильной интерпретации и маюсь =)
Схему собрал и реально вижу на входе контроллера как минимум 0.075 гребанных вольт =)))
Именно по вопросу правильной интерпретации и маюсь =)
Вот Вам чуть менее краткая шапргалка (и ещё одна), там написано немножко теории, особенно в первой, поймёте как он работает. вопросы снимутся сами.
Именно по вопросу правильной интерпретации и маюсь =)
Вот Вам чуть менее краткая шапргалка (и ещё одна), там написано немножко теории, особенно в первой, поймёте как он работает. вопросы снимутся сами.
Меня этому целый курс учили (целенаправленно). Сомневаюсь, что ТС без помощи разберется в этих тонкостях. Суть его проблемы - смещение 0-0,1В на некую константу с вычетом оной по результатам вычислений (вечная проблема однополярного питания возле "0В" ). Рискну предположить :)))) там еще точно с 0,5 % резисторами, прецизионным ОУ и внешним АЦП потребуется.
Конечно 0.5% =). Прецезионных ОУ мне не нужно и уж тем более внешних АЦП (хотя на столе валяется, от малины остался), пол лаптя по карте меня вполне устраивает, лишьбы результат был повторяемый и проверяемый. Тут вопрос действительно, вычитать из результата 0-0.1 или нет, но уже сказали, что не вычитать. Чтоб не маяться с ловлей блох у нуля, поднять усиление и вытащить нужные диапазон измерений в достпный для чтения. В общем плюс минус все понятно, кроме расшифровки даташита, осталось найти где написано про максимальный/минимальный коэффициет усиления. Из линков которые насоветовали, получается что даже не заморачиваться, хоть в тыщщи раз усиливать =))))
Сгенерить, как в DSO138, небольшой минус для питания усилителя и можно не парится с любым усилением. По крайней мере 50 даст охренительную точность.
по даташиту он нормально должен держать сигнал по входу
да и выход не плохой
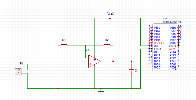
все должно быть в норме... держите нагрузку ОУ выше 20к, там вроде даже 100к советуют, может выход перегружен???
а где сопротивление перед С1??? R2 тоже для него нагрузка, вы реально забыли поставить сопротивление на выходе ОУ и сразу посадили его на конденсатор?
Не то чтобы забыл ... я даже не догадывался о его необходимости =) Там есть рекомендация малоомный резистор поставить. Но я не проникся этой рекомендацией.
Наверное как изначально я написал, вход микроконтроллера как рассматривать? Как какую нагрузку?
For light resistive loads (> 100k Ω), the output voltage can swing to 40mV from the supply rail. With moderate resistive loads (20k Ω), the output can swing to within 75mV from the supply rails while maintaining high open-loop gain.
Не то чтобы забыл ... я даже не догадывался о его необходимости =) Там есть рекомендация малоомный резистор поставить. Но я не проникся этой рекомендацией.
Наверное как изначально я написал, вход микроконтроллера как рассматривать? Как какую нагрузку?
For light resistive loads (> 100k Ω), the output voltage can swing to 40mV from the supply rail. With moderate resistive loads (20k Ω), the output can swing to within 75mV from the supply rails while maintaining high open-loop gain.
что такое импеданс (общий случай понятнее) знаете? Я непомню импеданс для мк, полагаю высокий. Выходит параллеьное включение R OOC и RC не ниже 20к. С такими "слабоками" дела не имел, я бы поставил 10к-20к на выход ОУ и пересчитал RC под свою частоту. т.е. в ООС примено 50к, а потом поднимал. И обязательно блокировку по питанию, непосредственно на ноги питания ОУ
..... Есть некоторые проблемы разделить питание ОУ, а они друг дружке довольно сильно мешают, а автор печатки организовать развязкукак-то не подумал. Думаю, здесь всё ясно, на фото даже комментарии есть. Просто паять прямо на ноги, без изысков. Только аккуратно! .....
Было бы неплохо, если бы вы указали характеристики источника сигнала (в смысле с какого источника формируется напряжение, которое надо измерять). А так я вижу несколько вариантов:
1. Подать измеряемое напряжение непосредственно на вход АЦП ATMEGA, при необходимости уменьшить опорное напряжение - так при опорном напряжении равном напряжению питания (допустим 5 вольт) - АЦП измеряет напряжение с точностью 5 мВ (на самом деле чуть меньше 5 мВ), при опорном напряжении 4.096 В (AD1584, MCP1541, REF3040) - с точностью 4 мВ, при опорном напряжении 1.024 В - с точностью 1 мВ.
2. Использовать схему включения операционного усилителя (так называемый инструментальный или измерительный усилитель, без входных буферов). Данная схема позволяет организовать смещение постоянной состовляющей на несколько десятков или сотен милливольт и тем самым преодолеть ограничения диапазона выходных напряжений вблизи 0 В (или земли, или GND). Основной недостаток данной схемы - относительно малое входное сопротивление (в принципе оно зависит от номиналов 4 резисторов и их значение можно увеличить, но тогда схема станет более чувствительной к помехам). В качестве операционного усилителя лучше использовать что-то типа AD8552 или AD8572.
3. Использовать внешний АЦП с большим разрешением, начиная от 12-ти разрядного MCP3201 и заканчивая 18-ти разрядным MCP3421 или даже 22-ух разрядным MCP3551.
Данная схема позволяет организовать смещение постоянной состовляющей на несколько десятков или сотен милливольт и тем самым преодолеть ограничения диапазона выходных напряжений вблизи 0 В (или земли, или GND).
первый спойлер в посте 9 из даташита. Там только со знаками заморочка - везде "+" а по тексту иное.
Мужики, я может сейчас глупость скажу, но чем бороться с нулём на 10 постов, может просто взять усилитель, который от нуля работает. Я не говорю про дорогие rail-to-rail, а самый простой рабоче-крестьянский усилитель, но специально заточенный под однополярное питание? Например, совершенно копеечный (рубль за корпус) LM358 отлично работает от 0В. И практика это показывает и даташит ("Output Voltage Swing: 0V DC to Vcc -1.5V DC")
Это плохое решение?
ЕвгенийП, так у него и есть дорогой R-t-R, с микровольным оффсетом. Небось ОУ в возбуд ушёл, вот и мерит какие-то левые значения.
Рискую быть заплеванным =)
Началось все с того, что у мну был lm358n выяпаянный неизвестно откуда. У ноля был какой небольшой сигнал. Но это сильно не парило. Учитывая, что в одном корпусе 2 ОУ, решил приберечь его для какой нибудь другой поделки и купил в платане первый самый дешевый "дорогущий" ОУ за 3 рубля штука, а по сему взял 10 штук. Знал бы, что он доругщий, взял бы 100 =)))). К стати, сейчас они кончились =(. В итоге при измерениях у меня слишком далеко значение от земли, ну как слишком - 20-30 единиц при 5вольтах Vref на ардуине. По сравнению с результатами получаемыми с вольтметра, напрашивается вычесть эту величину из получаемых с ОУ данных. По этому и тема родилась.
Поделка, которую мучаю, обычная электронная нагрузка на мосфете. Надоело мне к ней мультиметр каждый раз подключать, затеялся сделать на атмеге8 с экранчиком измеритель тока, чтоб показывала, что нагрузка нагружает. Самое простое, что пишет инет, взять 0.01Ом резистор и померять падение напряжения на нем. Из того, что тут обсудили, похоже мне не стоит лезть в дебри и добиваться нуля. Откалибровать результат по мультиметру и радоваться =)
md750, вы OPA704 брали по 3 рубля? Быть этого не может, в том-же платане он 330руб штука http://www.platan.ru/cgi-bin/qwery_i.pl?code=opa704
Бумажный чек выкинул. Но факт остается фактом. Я у них все сортирую по цене перед тем, как купить =)
md750, А на сайте техаса эти ОУ по $1,5 при партии 1000 штук, я полагаю что платан сливал какую-то партию подделок. А вы сейчас нам выносите мозг почему там напряжение на выходе. Скажите спасибо, что оно там вообще есть :)))
Я не знаю, оно работает. Под мою задачу по идее должен подойти абсолютно любой ОУ. Подозреваю, что ни я не вы не сможете определить подделка это или нет =)
У них там сейчас http://www.platan.ru/cgi-bin/qwery.pl/id=94424268 тоже подделка?
md750, несомненно. На сайте аналога они $2.40 /шт за партию от 1000шт
По этой логике на сайте TI lm358 стоит от $0.33 при партии от 1000, значит их по 1 рублю покупать нельзя, т.к. это пдделка?
md750, ну во первых не все подделки плохие, бывают вполне годные. Взять те же конвертеры USB-UART ft232rl. Пока производитель не выпустил дрова, которые делали неработоспособными эти чипы, -рядовые пользователи и понятия не имели что у них подделки. Есть подделки с едва заметными дефектами. Например у нас тут на форуме часто обсуждаются разные генераторы синуса на китайском модуле - синтезаторе частоты ad9850/ad9851 -все эти чипы 100% подделка. И никто не замечает что это брак, только опытные специалисты. Но бывают и с конкретными дефектами попадаются детали, типа вашего случая. Перемаркировки часто бывают. Как вариант брать в проверенных магазинах, тот-же чип-дип вроде палевом не торгует. Или как говорится "на свой страх и риск" :)
md750, вы OPA704 брали по 3 рубля? Быть этого не может
В российских магазинах иногда бывает. Я как-то в чипе-дипе брал полевые транзисторы IRLU3714ZPBF по 9 рублей. Увидел цену, тут же заказал полсотни. Смотрю в заказ, а они там по 120. Охреневаю, звоню, отвечают, а у нас они по 9р кончаются - всего 16 штук осталось. Окей, говорю, давайте, мне хватит :) так 16 штук и взял.
Но самый крутой анекдот был с китайцами. Продавец, похоже, где-то стырил наборы транзисторов и не знал толком ни что это такое, ни реальную цену. Выставил набор 30 номиналов по 10 штук каждого за 98 рублей. Описание товара как обычно на али: "транзисторы триоды хорошее качество из светодиодов чёрные". Номиналы не указаны вообще. Спрашиваю "а что там за транзисторы-то?" Отвечает: "Они чёрные и у них три ноги". ну, блин думаю, раз чёрные, с тремя ногами, из светодиодов, хорошего качества, то 300 штук за 98 рублей - надо брать. Заказал два набора. Получил - пожалел, что не заказал больше. Подбором занимался явно профессионал - там от 50 до 1500 мА были девайсы на все случаи жизни. И частоты разные и комплементарные пары - ну, специалист подбирал. Полез ещё заказать - хрен там, нету уже. Вот так вот бывает.
По этой логике на сайте TI lm358 стоит от $0.33 при партии от 1000, значит их по 1 рублю покупать нельзя, т.к. это пдделка?
Понимаете, это смотря кому. dimax'у можно, а нам с Вами - не стоит. Он специалист и найдёт как использоать девайс даже если у него ТТХ и не даташитные. А вот нам с Вами подавай, чтобы всё как в даташите и то нам трудно.
Я не перфекционист. С достаточной степенью точности моя поделка заработает в любом случае =) Тему закрываем.
Поделка, которую мучаю, обычная электронная нагрузка на мосфете. Надоело мне к ней мультиметр каждый раз подключать, затеялся сделать на атмеге8 с экранчиком измеритель тока, чтоб показывала, что нагрузка нагружает. Самое простое, что пишет инет, взять 0.01Ом резистор и померять падение напряжения на нем. Из того, что тут обсудили, похоже мне не стоит лезть в дебри и добиваться нуля. Откалибровать результат по мультиметру и радоваться =)
немного проще, если параметры устроят, сам не пользовал : 1 ШТ./ЛОТ Зал Датчик Тока Модуль ACS712 20A модель для arduino
говорят, что работает.
В российских магазинах иногда бывает. Я как-то в чипе-дипе брал полевые транзисторы IRLU3714ZPBF по 9 рублей. Увидел цену, тут же заказал полсотни. Смотрю в заказ, а они там по 120. Охреневаю, звоню, отвечают, а у нас они по 9р кончаются - всего 16 штук осталось. Окей, говорю, давайте, мне хватит :) так 16 штук и взял.
Риск конечно хорошее дело, но я например перестраховщик. когда что-то вижу сверхдёшево сразу думаю сколько нервов и времени потрачу, если оно не заработает как надо, и окажется в итоге браком, вот у ДИХалта был показательный случай. Ремонтники на форумах постоянно пишут про подделки.. В общем я бы купил по 120 :-)))
немного проще, если параметры устроят, сам не пользовал : 1 ШТ./ЛОТ Зал Датчик Тока Модуль ACS712 20A модель для arduino
говорят, что работает.
Работает, у меня такой есть. По ощущениям он может нормально измерять 1, 2, 3....20А. Меньше 1А результаты отчаянно гуляют, решил не биться с ним для небольших токов.