Питание и зарядка от батареи Li-ion 3.7v
- Войдите на сайт для отправки комментариев
Сб, 19/03/2016 - 13:00
Привет! Подскажите пожалуйста, будет ли такая схема работать правильно?
Есть:
- Блок питания 5v 1a;
- Контроллер зарядки TP4056
- Li-ion батарея 3.7 вольт
- DC-DC преобразователь LM2577 до 5v
- и нагрузка (ардуино, собраная отдельно Atmega 168pa-au + обвязка, Bluetooth HC-05 и RGB светодио 3w)
Меня смущает то что у LM2577 входное напряжение 3-30v, что будет если батарея разрядится до 2.5v, например... он уже не будет выдовать 5v как я понимаю?

Если батарея разрядится до 2.5В - эту батарею вы поменяете на новую, так как 90%, что она повредится. Li-XXX батареи не рекомендуется разряжать ниже, чем до 3В. В модельной практике(RC Drift 1:10, Li-PO 5200мАч 2S1P 35C) ставлю отсечку на 3.4В, ниже не разряжаю.
В модельной практике(RC Drift 1:10, Li-PO 5200мАч 2S1P 35C) ставлю отсечку на 3.4В, ниже не разряжаю.
Что это такое?) Не подскажешь, как поставить эту отсечку? Хотелось бы вообще миновать ардуино... то есть, нашел примеры, как можно узнать уровень заряда батареи с помощью ардуино. Но как мне узнать, например уровень зарядки батареи, если стал меньше 3v и как вариант - зажешь краный светодиод либо (наверное лучше) вообще прекратить подачу напряжения на "DC-DC преобразователь LM2577"
Я пользуюсь вот такой - http://www.ebay.com/itm/8S-2in1-RC-Li-ion-Lipo-Battery-Low-Voltage-Meter-Tester-Buzzer-Alarm-DP-/172115722649?hash=item2812e58199:g:57UAAOSwezVW0UNu , но это просто пищалка, не отсечка в прямом смысле слова.
Нужно мерять напругу дуиной, отрубать входную напругу мосфетом.
почитайте по ссылке из поста 35
там напруга другая, а идея одна.
Если батарея разрядится до 2.5В - эту батарею вы поменяете на новую, так как 90%, что она повредится. Li-XXX батареи не рекомендуется разряжать ниже, чем до 3В. В модельной практике(RC Drift 1:10, Li-PO 5200мАч 2S1P 35C) ставлю отсечку на 3.4В, ниже не разряжаю.
http://mysku.ru/blog/aliexpress/30210.html
Yarik , "Защита от переразряда аккумулятора срабатывает при напряжении 2,39В — маловато будет, не всякий аккумулятор можно безопасно разряжать до такого низкого напряжения." , иииии....
....нельзя ли поиграться со схемой , с номиналом R6=1 kOm ( чётко представляя что переполюсовку - нельзя ) , чтобы изменить предел переразряда ?
....если есть сигнал на пищалку - нельзя ли отрубать им нагрузку через мосфет ?
....если есть сигнал на пищалку - нельзя ли отрубать им нагрузку через мосфет ?
А в чем смысл? На МК есть аналоговый вход, который не столь точный, но пригодный для упрощения схемы. Зачем огород с этим вольтметром?
2) можно, нужна обвязка для полевика.
пост 4 смотрели?
А в чем смысл? На МК есть аналоговый вход, который не столь точный, но пригодный для упрощения схемы. Зачем огород с этим вольтметром?
если у Ярика такой модуль есть - то почему бы и не от него выключаться ? :)
2) можно, нужна обвязка для полевика.
...само собой , согласен
пост 4 смотрели?
канешшшна !
если у Ярика такой модуль есть - то почему бы и не от него выключаться ? :)
так не Ярик ТС :)))) он решение предложил, вопрос задал Zhyravlev_AS - у него-то пока нет этого модуля, это вариант элементной базы решения вопроса. И вариантов здесь уже не мало... просто если разобрыться в схеме (здесь пост 4), можно упростить себе жизнь этой элементной базой, а логику работы взять оттуда.
каюсь.... спросил не у ТС , он сам спрашивает.... спросил у Ярика - а он не ТС....
....я спросил у ясеня - ваабще не ответил :)-
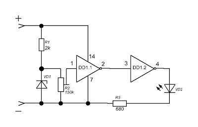
Парни, нашел вот такую схему, думаю самый простой вариант. Вместо светодиода я могу подать сигнал в аналоговый вход дуины и читать его (отключать/включать нагрузку).
Но блин, не могу разобраться со схемой. R1 - понятно; VD1 - не понятно (что это???); R2 - понятно, подстроечный резистор; DD1.1 - как я понял микросхема 74HC04; R3 - понятно; VD2 - понятно; DD1.2 - не понятно (что это???) и так же не поятно - куда он светодио впелил??? Помогите :))
Парни, нашел вот такую схему, думаю самый простой вариант.
Но блин, не могу разобраться со схемой.
это грустно... схема примитив и скорее всего очень нестабильна, ибо собрана на пороговых устройствах. Чем вам встроенный АЦП неугоден? С ним точнее будет. По ссылке из поста 4 всю статью прочитали?
Но блин, не могу разобраться со схемой. R1 - понятно; VD1 - не понятно (что это???); R2 - понятно, подстроечный резистор; DD1.1 - как я понял микросхема 74HC04; R3 - понятно; VD2 - понятно; DD1.2 - не понятно (что это???) и так же не поятно - куда он светодио впелил??? Помогите :))
VD1 - стабилитрон , DD1.1 , DD1.2 - два инвертора из шести , которые сидят в одном корпусе микрухи , указанной выше...
СД влеплен с выхода инвертора через резистор на GND
по моему здесь место триггеру Шмидта.....
по моему здесь место триггеру Шмидта.....
не согласен - гистерезис здесь нужен очень маленький, а у Шмидта он значительный
UPD пропустил слова у ТС "...могу подать на АЦП... " вообще бессмысленно подавать цифровой сигнал на АЦП (точнее глупо, не оправданно задачей )
Чем вам встроенный АЦП неугоден?
Проблема в том, что с батареи идет DC-DC преобразователь LM2577 до 5v то есть данные не чисто с батареи будут браться. Пологаю они так же будут не точные. Или я не прав? Могу подключить так же https://github.com/afeld/arduino_low_battery ? запутался в общем.. к сожалению больше силен в программировнии чем в электронике :((
не согласен - гистерезис здесь нужен очень маленький, а у Шмидта он значительный
не согласен - нам нужен только порог ВЫКЛ. нагрузки ,
в боеготовность вернётся попозжееее..... но это и плюс ( меньше насилия над 18650 ) - нет ?
Проблема в том, что с батареи идет DC-DC преобразователь LM2577 до 5v то есть данные не чисто с батареи будут браться. Пологаю они так же будут не точные. Или я не прав? Могу подключить так же https://github.com/afeld/arduino_low_battery ? запутался в общем.. к сожалению больше силен в программировнии чем в электронике :((
Посмотрел даташит - там общий минус, управлние (повышение) только по "+", напруга на батарее макс 4,5В а питание 5В - уже можно подавать на вход АЦП без делителя (но, с некоторой защитой), нет отключения у DC-DC – необходимо ставить полевик на отключения от батареи. Снова возвращаемся к принципам, которые описаны по ссылке в посте 4. Тащите схему из той ссылке и будем думать о том, что как работает… (послезавтра я на пару дней буду без инета)
Тащите схему из той ссылке и будем думать о том, что как работает…
...и это правильно :)-
Черт, ни как проще нельзя обойтись? :D Они тут еще мк используют для индикации... чтобы включить или выкл. мою дуину подлючать еще один мк - что-то как то изащренно))
Черт, ни как проще нельзя обойтись? :D Они тут еще мк используют для индикации... чтобы включить или выкл. мою дуину подлючать еще один мк - что-то как то изащренно))
полчасика, пищеприем устрою, а по поводу МК - чего, у дуины уже все порты заняты? индикацию в помойку, управление нагрузкой в помойку - уже полсхемы отрезали, чуть позже напишу, что конкретно уже не нужно.
зачем ещё один ?
схема слева и твоя дуня всё это решат !
:)
Zhyravlev_AS , не ОРИ на "отца" Гришу !!!!!
...дай послушать-то :)-
у дуины уже все порты заняты?
Нет =)) хорошо, будет здорово если поможете разобраться с этой штукой)) не думал что отключить питание дуины при низком заряде батарее будет так геморно)
не думал что отключить питание дуины при низком заряде батарее будет так геморно)
отключить легко !
а вот отключить когда нано и как , и сохранить ресурс 18650 , и чтобы не взорвалась - вот это и геморно.....
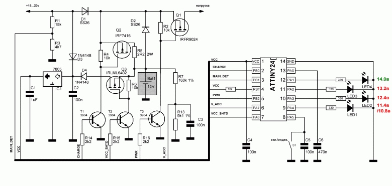
Блин… схема хорошая и правильная, напряжение маловато у нас, особенно когда батарея почти разряжена. Очень сложно настроить полевики на открытие. Есть готовое решение http://mysku.ru/blog/aliexpress/30210.html там полевики уже встроены (ссылка). Если смотреть на схему это Q2 –для заряда он в 4056 внутри и Q3 – он в сборке FS8205 только со стороны минуса батареи. IC1 меняем на DC-DC step up. Т.е. подключаем к OUT модуля. Остается вопрос с током в 1А это очень много, там же в статье есть немного об этом. Между 4056 и DC-DC и на выходе DC-DC необходимо поставить емкости не менее 100мкф (для тока в 1А емкость нужно ставить больше, в компьютерных БП есть 3300 и выше, можно взять там) и не электролитические 0,1 для подавления ВЧ.
Из-за проблем со стабильностью на выходе DC-DC придется менять опорное напряжение АЦП и подбирать делитель R7, R13, C3 максимальное напряжение делителя должно быть немного ниже опорного напряжения АЦП… При отключении «-» батареи все будет притянуто к «+» и при этом МК работать не будет, проблем у АЦП не должно быть.
Максимальное напряжение заряда батареи 4,5В, для АЦП (Internal reference voltages of nominally 1.1V or AVCC are provided On-chip.) запускаем ИОН на 1,1В получаем номиналы делителя: сверху 9,1к - снизу 2,7к (подобрать точнее при настройке) здесь нет возможности отключить МК от батарейки раньше, чем контроль заряда сам не отключит нас. Поэтому, следим за зарядом программно и контролируем потребителей самим МК. Проводить измерения остатка заряда лучше при полном снятии нагрузки (силовой части, МК не в счет). К сожалению, с таким DC-DC сложно подобрать обход для питание от БП без использования батареи. В схеме выше, эту роль выполняет D1 – он питает нагрузку от БП без использования АКБ.
В этой статье человек потрудился над испытаниями DC-DC http://mysku.ru/blog/aliexpress/36199.html все переписывать не буду, сами почитайте.
В этом топике очень много написано по данному вопросу, ответ один – очень сложно делать ИБП для 1S банок. http://arduino.ru/forum/apparatnye-voprosy/ups-dlya-arduino
Мелкое резюме: берите 3S или 4S – будут проблемы с зарядкой (я дешевую не встречал) но легче сделать контроль. 1S проблем с зарядкой меньше, но куча проблем с элементной базой. Есть готовые контроллеры (в планшетах и телефонах) которые следят за АКБ и генерируют требуемые напряжения, но таких модулей отдельно я пока не встречал.
ЗЫ с реле немного проще схема включения, чем у полевика, но реле сожрет батарейку очень быстро – даже не думайте об этом.
UPD….Потом, если вспомню где видел DC-DC с развязкой входа и выхода (не смог найти сразу), можно будет подать напряжение БП через диод на выход DC-DC, при этом при питании от БП АКБ будет «кормить» только нуждыDC-DC , а основное потребление ляжет на БП и при этом АКБ будет заряжаться нормально.
В данной схеме (что я сейчас описал) есть большая проблема – зарядное устройство будет путать режим заряда батареи при включённых потребителях. В схеме выше, что скопировали, там этого нет - D1 и D2 управляют источником на нагрузку (БП или АКБ), а Q1 (Т3, R16) полностью отключают нагрузку от АКБ. При этом зарядка идет через Q2, R5.
Получился не самый хороший вариант, есть почти готовое решение https://www.sparkfun.com/products/11520 но как написано в обсуждении оно далеко от идеала (по тому и клонов нет) (http://arduino.ru/Hardware/ArduinoBoardFio).
Ознакомлю сегодня попозже.)
У меня как у Менделеева ночью, пришла мысль, я конечно не специалист в электроники. Но что если пойти таким путем. Подобрать транзистор, или как их правильно называют... которые "открывается" при уровне напряжения например, более 3v - идет сигнал на пин дуины - если он есть, то есть и зарядка. Соответственно, напряжение стало меньше 3v это что-то (назову его так, потому что не знаю что это конкретно :D) - закрывается, на ардуино не идет сигнал, она понимает что батарея сильно разряжена, включает таймер, например на N сек, после чего отрубает нагрузку.
Вот еще нашел http://go-radio.ru/sxema-kontrollera-litiy-ionnogo-akkumulatora.html
Отключение приглубоком разряде и защиту от избыточного заряда берет на себя схема

К стати сигналы с ног 6 и 7 микросхемы ТР4056 можно использовать для передачи данных ардуине о состоянии аккумулятора - заряжается/заряжен. Так как у меня MEGA то ног много и можно это делать.
В принципе можно купить готовый блок задешево ТУТ или можно собрать самому, но по отдельности детальки выходят дороже.
Как бы пол задачи уже решено.
У меня примерно такая же задача, как и у вас. В этом посте я выложил блок схему. Притащу ее и сюда.
Схема изначально не правильная, работать не будет, но из нее понятна идея.
1. Есть напряжение сети, устройство питается от БП, зарядник на TP4056 заряжает аккумулятор, если надо.
2. Нет напряжения сети, устройство питается от повышающих преобразователей, а те в свою очередь от аккума.
3. Аккум разрядился, все отключилось.
Как вариант можно контролировать ардуиной напряжение на акуумуляторе, и принимать какие либо решения при критическом понижении напряжения.
У меня проблема - как переключится на резервное питание при пропадании напряжения в сети, именно переключится, а не постоянно питать схему от аккумулятора.
Скоро придут MOSFETы с китая, тогда на железе поэксперементирую.
У меня проблема - как переключится на резервное питание при пропадании напряжения в сети, именно переключится, а не постоянно питать схему от аккумулятора.
Единого мнения по этому вопросу нет. Из-за низкого напряжения самой батареи диоды и полевики установить сложно. Получается, что DC-DC постоянно питаются от АКБ, а вот после DC-DC можно поиграть настройками напряжений. Если установить напряжение БП незначительно выше напряжения с преобразователей АКБ, то (D1 D3) D3 будет заперт и цепь нагрузится на D1. Остается вопрос с D3, если аналогичный диод стоит в DC-DC, то D3 лучше не ставить – уменьшим потери. Все было бы немного проще, если бы можно было поставить Q3,T2,D4 из поста 19, и соответственно Q1,T3 для отключения нагрузки… но, это немного сложнее, чем кажется.
Вот как раз заказал себе такую же штуку. Думаю она подойдет для моих целей? Тем более в инете описано что она как раз для контроля заряда/разряда Li-ion/pol батарей.
Гриша, что за 1S, 3S и тд. батереи? Не понял тебя)
З.Ы. к тому модулю по ссылке что выше, можно подключать банки ни одну а несколько паралельно?)
S - количество банок у аккумулятора.
1S - 1 банка - 3.7В
2S - 2 банки - 7,4В
3S - 3 банки - 11,1В
Остальное редко используется.
Гриша, что за 1S, 3S и тд. батереи? Не понял тебя)
Что такое S
Li-Po-аккумуляторы состоят из одной или нескольких «банок», элементов, обозначаемых буквой S. Каждая банка имеет номинальное напряжение 3,7В и максимальное (до которого заряжается) - 4,2В. То есть аккумулятор 3S - три банки, три элемента питания с общим номинальным напряжением 11,1В и максимальным 12,6В.
там же и другие ответы можно найти... у модуля ток не более 1А, скорее 0,7А (при соответствующем резисторе)
Вот как раз заказал себе такую же штуку. Думаю она подойдет для моих целей? Тем более в инете описано что она как раз для контроля заряда/разряда Li-ion/pol батарей.
Гриша, что за 1S, 3S и тд. батереи? Не понял тебя)
З.Ы. к тому модулю по ссылке что выше, можно подключать банки ни одну а несколько паралельно?)
Я тоже такие заказал, придут буду мудрить. Пришел к выводу что на входе у меня будет блок питания 5 вольт, он питает повышающие перобразователи и зарядку аккукма
При пропадании сети, происходит переклюение преобразователей на питание от аккумулятора.
Так схема будет проще.
Переключение будет производится MOSFETами. Пока в протеусе получилось сделать не все. Выложу седня вечером что получилось, может кому понадобится.
объясните плиз, зачем делать переключение? вот отключение имеет смысл, а переключение зачем? не понимаю. Если собрать на диодах по схеме ИЛИ, с БП подать немного больше чем с АКБ - АКБ просто не будет работать. А вот отключать при низком разряде АКБ - жизненно необходимо, для самой АКБ. Или я не прав?
объясните плиз, зачем делать переключение? вот отключение имеет смысл, а переключение зачем? не понимаю. Если собрать на диодах по схеме ИЛИ, с БП подать немного больше чем с АКБ - АКБ просто не будет работать. А вот отключать при низком разряде АКБ - жизненно необходимо, для самой АКБ. Или я не прав?
Прав на все 100%.
Отключать и ограничивать заряд будет модуль на TP4056 + DW01F + FS8205. Тут как бы уже все понятно.
На диодах да, можно сделать, но падение на MOSFET меньше чем на диоде. Вчера тестил в протеусе схему, если седня вовремя до дома доберусь то выложу результаты.
По сему выходит, нужно супер быстро отрабатывать прерывание по пропаданию сигнала состояния сети БП, возможно, даже компаратор реализовывать для ловли понижения выходного напряжения при разряде емкостей БП. А то если оно совсем пропадет, можно не успеть запитать ключ.
Если бы все так просто было, как кажется, Китай давно бы наладил производство ИБП для Ардуино. К примеру, проект Arduino Fio я на форуме вообще не встречал, а ведь пытались сделать – по отзывам, плохо получилось.
У меня проблема - как переключится на резервное питание при пропадании напряжения в сети, именно переключится, а не постоянно питать схему от аккумулятора.
может уже и ответитили уже.... ещё не читал ниже....
...с развязкой посредством диодов Шотки - ничё не надо думать - питаться будет от того источьника у которого выше U
вот такой вариант вам предложу https://yadi.sk/i/m8s4T8LwqNPt4
фишка тут в использовании BISS биполярников с ультрамалым падением на переходе Э-К и большой беттой.
Вообще желательно использовать PBSS301 , а не те что в модели
Источники В1 и В2 моделируют логику работы проца, С1 - эквивалент батареи
R6 -ограничивает максимальный ток заряда батареи
Q3 - отключает заряд батареи, когда напряжение на ней достигнет 4,7В
Q4 - от ключает батарею от нагрузки при падении напряжения на ней до 3В
D3 - отключает батарею от нагрузки при работе внешнего источника, не взирая на управляющий сигнал от проца.
Схема годится только для 5В применений, т.к. использует запирание перехода Б-Э обратным напряжением.
Вообще-то все эти Q3,Q4 можно выкинуть и подавать сигналы управления прямо с Ардуины, так будет и проще и лучше
https://yadi.sk/i/b9GRme-KqNURy
Итак добрался, выкладываю схему
1 питание от аккумулятора, как видим на вольтметре 3.91 вольта, а\на амперметра от аккумулятора ток 0.16а
2 питаение от БП 5 вольт, на вольтметре 4.17 вольта на амперметре 0.17, (от батареи нет потребления тока)
Вместо лампы будет стоять нагрузка в виде двух повышающих преобразователей.
Хотелось бы и вместо диода D1 поставить MOSFET но не хватает знаний как и какой установить. Хотя глядя на схему вроде и не нужен он.
Ссылка на файл протеуса. Протеус 8, все детальки из его библиотек.
Еще понятно что будут конденсаторы, но это уже на макете, когда приедут детальки.