Почему светодиоды светят очень тускло
- Войдите на сайт для отправки комментариев
Сб, 02/03/2019 - 17:46
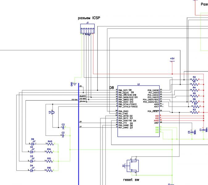
Светодиоды включены как на схеме - к земле через резистор 330ом
При записи HIGH в соотв порт свечение достаточно тусклое

Описать порт как выход (OUTPUT) - не забыли?
Светодиоды включены как на схеме - к земле через резистор 330ом
При записи HIGH в соотв порт свечение достаточно тусклое
подключить светодиод с резистором к источнику 5в без микроконтроллеров. Если яркость не устравает - заменить резистор на 220 ом.
Светодиоды разные бывают некоторым и 5 мА достаточно для яркого свечения, а некоторые и при 500 мА тускло светятся. Зависит от тока на который они рассчитаны. Кроме того у них различные напряжния зажигания, минимальные обычно у красных. Возможно Вам попались не совсем подходящие. Убавьте резисторы вдвое, возможно и яркость будет достаточной и еще никакого криминала для ардуино.
Описать порт как выход (OUTPUT) - не забыли?
Думаю, - оно и есть.
Но я бы код потребовал.
Спасибо - действительно OUTPUT был не описан
Просто изначально все в цикле инициализировалось а потом в прцессе отладки код поменял
а про то что не все пины описаны как надо забыл.