Помогите пожалуйста с замером выхода LM317T
- Войдите на сайт для отправки комментариев
Коллеги, буду очень благодарен, если кто-нибудь из электронщиков объяснит мне суть моей проблемы (к огромному сожалению, в электронике я чайник и даже без свисточка).
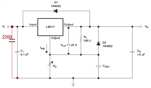
Собрал я стабилизатор на LM317T на основе схемы из даташита от TI (п. 9.2, стр. 10) с единственным дополнением – на входе, параллельно конденсатору С1 у меня ещё стоит конденсатор на 2200μF (на схеме обозначен коричневым цветом). Он мне нужен потому, что в перспективе всё это будет цепляться к выходу выпрямительного моста. Но пока я подал на вход 10В от лабораторного источника питания HY1803D.

Номиналы деталей:
C0, С1, R1 – как на схеме.
R2 – многооборотный подстроечный резистор на 1кОм
D1, D2 – 1N4007
Cadj – 10μF
Ну, включил. Памятуя про п. 8.4.3 даташита («The device passes its bias current to the OUTPUT pin. The load or feedback must consume this minimum current for regulation or the output may be too high»), подключил небольшую нагрузку (резистор на 5кОм – нормально, или нужно меньшее сопротивление?). Отрегулировал подстроечным резистором выходное напряжение точно 5В.
Дальше делал следующее.
- Включил нагрузку на ток примерно в полампера (резистор 10ом Х 25Вт). Напряжение просело на полвольта. Измерял мультиметром, встроенным в осциллограф АКИП-4125/1. При этом блок питания показывает входное напряжение те же 10 вольт – никакой просадки не входе нет, да и ток показывает адекватный – 480 мА с копейками.
- Замерил (тем же мультиметром) напряжение между Output и Ajust микросхемы. Без нагрузки – 1,25В, с нагрузкой 1,1В
- Перепроверил сборку, да, нет, нормально всё.
- Решил посмотреть на осциллографе одновременно входное и выходное напряжения (и вам показать). Подключил два канала и … свершилось чудо!!! … осциллограф показывает ровную линию – никакой просадки! Нет, если совсем придираться, то в момент включения нагрузки можно-таки разглядеть крохотную просадку, но не на полвольта, как в п. 1, а всего лишь на несколько милливольт, что вполне укладывается в ТТХ микросхемы LM317T (0,1% на нагрузке).
Тут я как-то сильно напрягся. Я когда-то слышал про то, что вольтметры имеют разное сопротивление и что неподходящий вольтметр сам влияет на то, что измеряет. Посмотрел сопротивление мультиметра в осциллографе. Написано 10Мом – но вот здесь я как раз сильно плаваю и даже не знаю много это или мало для вольтметра.
Тогда достал старый аналоговый мультиметр АВО-63, который ещё моему отцу верой и правдой служил. Замерил напряжение на нагрузке – оп-па! – 4,8В, т.е. падение показывает, но не на 0,5В, а всего на 0,2В!
Таким образом, что имеем. При подключении нагрузки:
- осциллограф показывает практически отсутствие падения напряжения;
- цифровой мультиметр показывает падение 0,5В (10% от номинала)
- аналоговый мультиметр показывает падение 0,2В (4% от номинала)
Вопросы:
1. Кому из них верить?
2. Почему так происходит?
Спасибо, заранее.
Может влиять неправильная разводка земли. Полистайте любой апноут на LDO, там обычно приводятся общие рекомендации на этот счет.
подключил небольшую нагрузку (резистор на 5кОм – нормально, или нужно меньшее сопротивление?).
подключай номинальную нагрузку и регулируй - снимай номинальную, оставляй минимальную и проверяй насколько стабилизатор является стабилизатором.
тебя напряжение между Output и Ajust вообще не должно заботить - разработчики достаточно поглумились над обвязкой, что бы ты смог запутаться в смыслах падений напряжений внутри обвязки.
тебя должно интересовать напряжение GND<->Output и всё.
*если интересно мнение электрика-радиомонтажника, то мне эта схема больше напоминает стабилизатор тока, а не напряжения, т.к. отсутствует жёсткая опора на землю вывода Ajust - соответсвенно, что можно точно сотворить из этой схемы: стабилизатор тока.
здесь http://ra3rtw.narod.ru/power/powlm.htm пишется что:
Резистор R1 следует подключать непосредственно вблизи выводов стабилизатора. Подключение данного резистора вблизи нагрузки достаточно сильно снижает стабилизацию. Резистор R2 необходимо подключать верхним по схеме выводом так же ближе к стабилизатору, а провод от нижнего вывода ближе к нагрузке.
ЕвгенийП, посмотрите входное напряжение осцилом под нагрузкой, а конкретно его мах и мин. значения.
выходу электролит на 100-200мкф тоже совсем не помешает.
выходу электролит на 100-200мкф тоже совсем не помешает.
смысл? - у нас же стабилизатор напряжение или где?
Измерьте какие либо посторонние пять вольт одновременно своими приборами - будете знать одинаково ли они измеряют. В принципе на мешало бы видеть монтаж того, что Вы собрали. Если всё "навесу", то возмжна высокочастотная генерация ну и что либо ещё. А микросхема очень не плохая, достаточно стабильная (хотя я всегда параллельно электролитам подключаю керамику на 0,1 мкФ, ещё советскую, с палладием).
Измерьте какие либо посторонние пять вольт одновременно своими приборами - будете знать одинаково ли они измеряют. В принципе на мешало бы видеть монтаж того, что Вы собрали. Если всё "навесу", то возмжна высокочастотная генерация ну и что либо ещё. А микросхема очень не плохая, достаточно стабильная (хотя я всегда параллельно электролитам подключаю керамику на 0,1 мкФ, ещё советскую, с палладием).
Да, собрано-то у меня на соплях, в смысле на беспаечной макетке.
Я пожалуй, разведу плату, пропаяю, потом продолжу эксперменты.
Спасибо.
А приборы, я конечно сверил - на том же блоке питания. Все одинаково показывают. Да и на моей схеме они показывают одинаковые 5 вольт, пока нагрузку не включишь.
Спасибо, ребята, попробую спаять с учётом всех рекоммендаций, а там посмотрим.
Да, собрано-то у меня на соплях, в смысле на беспаечной макетке.
Шутник. Вы еще радио-схемы начните на беспаечной макетке собирать. Впечатлений на всю жизнь наберетесь.
Ну я же говорил, что "чайник без свисточка". Цифровые схемы терпят, а с аналоговыми я почти не имел дела. Спасибо.
А посмотреть класс точности прибора не судьба. Есть ширпотребовские мультиметры, есть промышленное измерительное оборудование. ответ лежит на поверхности курса электрорадиоизмерений. Если хотите более стабильную работу возьмити сиабилизатор с ШИМ ADJ и будет вам счастие. Что каксается разводки платы, то на частотах сравнительно небольших, скажем до 500 МГц может и не так критично, а вот дальше начинаються чудеса. На сверхвысоких частотах дорожки начинают работать как конденсаторы и значительно снижаеться их проводимость за счет того что ток начинает протекать только по внешней части проводника игнорируя сердцевину.
выходу электролит на 100-200мкф тоже совсем не помешает.
смысл? - у нас же стабилизатор напряжение или где?
смыслов два,
сделать выходное сопротивление источника ниже, т.е. источник ближе к идеальному;
цепь обратной связи микрухи будет работать более плавно, т.е. выходное напряжение поддерживается точнее, опять же ближе к идеалу.
Вообще, если делать по-уму, то эту емкость следует рассчитывать, исходя из частоты среза усилителя ошибки и макс. тока потребления схемы. Чтобы усилитель ошибки успевал отслеживать именения напряжения на емкости.