USB кабель с опто-развязкой (как сделать) подскажите плиз!!!
- Войдите на сайт для отправки комментариев
Сб, 17/01/2015 - 05:50
Подскажите, пожалуйста, как сделать USB кабель к мультиметру, в котором есть опто-развязка - кабель вставляется вместо заглушки.

Реально ли собрать нормальный USB кабель из дешевого кабеля-переходника такого типа и того, что был в комплекте (см. фото его деталей).


Подскажите пожалуйста, как подключать???
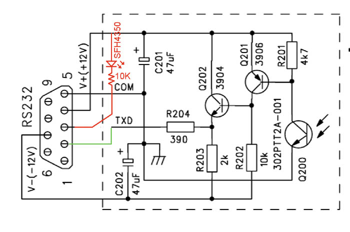
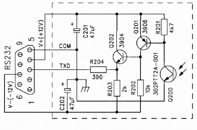
Нашел схему:
Ллогические уровни наверное тут совсем не такие и "земля" посередине!
USB или RS232? Схема и картинки относятся к RS232
prosto_andriy, если вы не сильны в электронике, то просто купите полный переходник USB to RS232 Serial Port , а не юсб-уарт. Он стоит примерно так же, пару $$ Я как то хотел подключить свой мультиметр, но самое свежее П.О. оказалось под windows98 :)))
USB или RS232? Схема и картинки относятся к RS232
В общем, я переделал эту схему под однополярное питание, чтобы подключить к USB-UART переходнику!
Только вот не понимаю, почему комп не "видит" мультиметр??? COM порт после вставки USB адпатера появился (COM3)!!!
Посмотрел, что передает мультиметр! Пачки импульсов идут примерно каждые полсекунды! Если растянуть сигнал во времени - видно даже отдельные биты!
Почему же тогда, компьютер не видит мультиметр??? Через RS232 видел, а через USB-UART переходник не хочет!!!
У меня мультиметр работает нормально через покупной usb-rs232
Uart отличается от rs232 уровнями, вам нужно сверять уровни на вашем переходнике со стандратном rs232
Нарисуйте схему того, что Вы сделали. Возможно необходимо инвертирование сигнала, подбор скорости, чётность, количество стоповых битов. И это при условии, что Вы пользуетесь заведомо исправным ПО от мультиметра. Попробуйте в качестве переходника использовать Ардуину - у неё заведомо рабочие драйвера.
Возможно необходимо инвертирование сигнала...
Действительно Вы правы! Нужно было всего лишь инвертировать сигнал!
Я сделал это обычным транзистором и двумя резисторами! Собрал прямо навесным монтажем с изоляцией термоусадками! Получился такой штекер для подключения к UART кабелю:
Но вот не знаю, как промаркировать контакты, чтобы не забыть где +, где -, а где выход сигнала???
Возможно необходимо инвертирование сигнала...
Действительно Вы правы! Нужно было всего лишь инвертировать сигнал!
Я сделал это обычным транзистором и двумя резисторами! Собрал прямо навесным монтажем с изоляцией термоусадками! Получился такой штекер для подключения к UART кабелю:
Но вот не знаю, как промаркировать контакты, чтобы не забыть где +, где -, а где выход сигнала???
лаки у жены от ногтей стырить красный и потемнее
мне хватает красного на плюс
Соберите, чтобы работало и замотайте изолентой.
Так и сделаю наверно!
Кстати обнаружил на каком-то англоязычном сайте примечание, что в схеме есть ошибка! Исправленный вариант выглядит так (см. отмеченное зеленым)
Красным отмечены добавленные светодиод и резистор! Только мне непонятно, куда идет ток через светодиод? Почему не на "землю" или не на "минус"???
Нет никакой ошибки. Для индикации добавили светодиод, не более (он там не очень-то и нужен). Я бы попробовал поставить светодиод последовательно с R202 - по модуляции свечения (возможно) можно будет видеть, что данные передаются. Вывод 3 на разъёме СОМ есть выход (TxD) и изначально там (по стандарту) минус 12 В.