А возможна ли гальваническая развязка для термодатчика DS18B20?

gena
Offline
Зарегистрирован: 04.11.2012

  Если нужно обеспечить гальваническую развязку термодатчика от ARDUINO (т.е. от компьютера) - есть ли какие либо схемотехнические решения?

AlexFisher
AlexFisher аватар
Offline
Зарегистрирован: 20.12.2011

Я думаю над таким. Точнее, над оптоизоляцию i2c - там то же самое, только 2 линии. Придумаю (отлажу) - поделюсь.

maksim
Offline
Зарегистрирован: 12.02.2012

А какой вообще смысл это делать? Вы хотите датчики питать от одного источника, а дуину от другого? А смысл?

gena
Offline
Зарегистрирован: 04.11.2012

 Такая гальваническая развязка нужно для безопасности ПК. Ну например, мне нужно контролировать температуру радиатора с силовыми IGBT транзисторами (сварочный инвертор), а он "сидит" практически на фазе. Т.о. случайное касание к радиатору проводом и весь ПК попадает под этот же потенциал. Опасно. Сегодня эксплуатирую развязку по радио - блютуз (через модуль HC-04). А если нужно контролировать что то трёхфазное? Есть очень интересная микросхема ADuM5241. Если на стороне Ардуино использовать два отдельных вывода для организации 1-Wire, то шансы сделать гальваноразвязку есть. Но нужно писать свою библиотеку - я ещё не достаточно сильно мотивирован (да и малоопытен в СИ) для такой работы.

AlexFisher
AlexFisher аватар
Offline
Зарегистрирован: 20.12.2011

Я уже набросал опторазвязку, но с некоторыми нарушениями логических уровней. Если контроллер и ведомое устройство "скушает", то все нормально. О разведении на разные ноги думал. Для onewire - не проблема, а вот i2c вроде бы аппаратный... Буду уточнять.

maksim
Offline
Зарегистрирован: 12.02.2012

Да походу, либо на разные ноги, либо дополнительный вывод отвечающий за направление линии, но прийдется програмно и мастер и слэйв так делать... и тогда вообще отпадает потребность в таких интерфейсах, так как гараздо проще развязать UART или SPI.

maksim
Offline
Зарегистрирован: 12.02.2012

Вот нашел, но почему то такое ощущение, что если опустить I/O один раз к земле, то он там и останется...

Ну и естественно лишь бы DS18B20 потянул светодиод в оптроне и на I2C тоже самое, если Slave потянет, то все должно работать.

AlexFisher
AlexFisher аватар
Offline
Зарегистрирован: 20.12.2011

Да, эта схема мне сразу в голову пришла :) И я сразу ее забраковал, потому что будет именно так, как Вы сказали - она защелкнется в "0". У меня есть другой вариант, но я его еще не проверял.

gena
Offline
Зарегистрирован: 04.11.2012

 Такая схема не должна заработать, т.к. она сама себя "захлопнет" логическим нулём. Сейчас "прокручиваю" в голове разные варианты схемотехники определяющей направление передачи и блокирующей обратный сигнал от Slave (если передача к Slave). Вырисовывается что то громоздкое (а возможно и нерабочее). На днях позаглядываю в исходники OneWire, может там что доработать сумею.

I2C действительно скорее всего аппаратный за счёт микроконтроллера. Тогда без своей библиотеки видимо трудно будет. Если есть какие либо схемотехнические "придумки" по аппаратному обходу проблемы - выкладывай, помозгую и я.

AlexFisher
AlexFisher аватар
Offline
Зарегистрирован: 20.12.2011

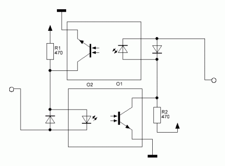
У моей схемы будет превышен уровень логического нуля.

Вот она:

Вот только потянет ли датчик в качестве нагрузки светодиод?

Замечу еще, что левая и правая части должны питаться изолированными источниками питания.

Для OneWire легче переписать библиотеку под 2 вывода - я заглянул, это совсем не трудно. А i2c/TWI - действительно аппаратный. Там нужно 2 такие схемы, потому что обе линии двунаправленные.

gena
Offline
Зарегистрирован: 04.11.2012

 Глянул в интернете статьи о 1-Wire, так там выходной транзистор в датчиках представляют как MOSFET 50 Ом. А я загдядываюсь на ADuM5241 потому, что она кроме гальваноразвязки может ещё и запитать (до 10 мА) развязываемое устройство.

Внимательно рассмотрел схему - она мне нравиться. Теоретически работает. Параллельная пара "светодиод- диод" как раз и есть звено развязывающее направление передачи. Да и проблем с логическими уровнями я не вижу. А между "стрелкой" ,т.е. " +5 В" и выводом обозначенным кружочком таки поставить 4,7 кОм для уверенной логической единицы.

AlexFisher
AlexFisher аватар
Offline
Зарегистрирован: 20.12.2011

gena пишет:

 А между "стрелкой" ,т.е. " +5 В" и выводом обозначенным кружочком таки поставить 4,7 кОм для уверенной логической единицы.

Согласен. Поставлю :)

andreyt
Offline
Зарегистрирован: 20.08.2012

Так получится 1Wire развязать ? по какой схеме?

gena
Offline
Зарегистрирован: 04.11.2012

  Я "сочинил" схему гальванической развязки 1-Wire (на ADUM5241), но пока не выкладываю, т.к. ещё не развёл платку и естественно не проверил работу в железе. А схема в сообщении #9 выглядит вполне работоспособной (но кто-то же это должен проверить).

AlexFisher
AlexFisher аватар
Offline
Зарегистрирован: 20.12.2011

Я скоро проверю :) На днях...

Вот, нашел по аналогии "нужную" развязку :) ADuM1250

maksim
Offline
Зарегистрирован: 12.02.2012

Теоретически для 1-Wire достаточно ADuM1251 подключенного через линию SDA и резистор только на стороне датчика.

AlexFisher
AlexFisher аватар
Offline
Зарегистрирован: 20.12.2011

Собственно, да. Но меня интересует i2c, да и по цене эти микрухи почти не отличаются. Заказал себе 4 штучки. Но и с оптронами тоже попробую - их мне много из китая пришло (задешево), а то если оптроны в магазе брать, то ценник еще и дороже получается, чем за эту микросхему.

Кстати, можно же не одну линию развязать, а две ;)

maksim
Offline
Зарегистрирован: 12.02.2012

У 1-Wire 2 линии? или вы о чем?
ADuM1251 вторая линия односторонняя. Это, наверное, для таких интерфейсов когда тактирует только ведущий.

AlexFisher
AlexFisher аватар
Offline
Зарегистрирован: 20.12.2011

Я имел в виду 2 х 1 Wire - 2 датчика на 2-х разных линиях, оба развязанные

gena
Offline
Зарегистрирован: 04.11.2012

 Интересно, а как в ADuM1250 борятся с "обратным" сигналом (т.е. почему и них нет защёлкивания)? И ещё. На рис. 9 в даташите подтягивающий резистор рекомендуется как 200 Ом. Не маловато ли?

AlexFisher
AlexFisher аватар
Offline
Зарегистрирован: 20.12.2011

Скорее всего, петлевой коэффициент усиления меньше единицы, а может и определением направления тока... Первое более вероятно.

gena
Offline
Зарегистрирован: 04.11.2012

С интересом буду ждать отзыв о практическом применении ADuM1250.

Borland
Offline
Зарегистрирован: 17.05.2012

Подскажите , работаю с несколькими датчиками DS18B20, и периодически наблюдаю , что Ардуино перестает их видеть

пару рас хватаясь за датчик, бил их статическим электричеством от рук, и связь с датчиком пропадала, спасало только переподключение контроллера к питанию

 

 

для этого нужна гальваническая развязка ? или в моем случае можно обойтись меньшей кровью?

подключал как на http://cxem.net/arduino/arduino17-2.png

 

maksim
Offline
Зарегистрирован: 12.02.2012

Вашу проблему скорее всего можно решить программно.

gena
Offline
Зарегистрирован: 04.11.2012

  Гальваническая развязка желательна в случае если есть вероятность того, что какой либо датчик (или любой из трёх проводов подклчюченный к датчику) может оказаться под высоким (сетевым) напряжением. В этом случае через плату Ардуино(ы) и далее в компьютер через USB (COM) порт пройдёт бросок тока, и как это перенесёт порт и прочая электроника угадать не возможно. Гальваническая развязка и предназначена для "отсекания" этого тока (внешнего напряжения).

В Вашем случае видимо вначале необходимо обеспечить просто электрическую изоляцию проводов (мест присоединения к датчикам, кембриковые трубки на выводы DS18B20,...). Возможно также что есть "зависание" микроконтроллера со временем. Причин может быть много. Опишите свою систему подробнее, легче будет что либо посоветовать.

andreyt
Offline
Зарегистрирован: 20.08.2012

а я температуру кастрюли на плите меряю, так искра проскакивает в 2 см, вот думаю заземление общее делать или развязку

gena
Offline
Зарегистрирован: 04.11.2012

  Речь идёт об искре поджига газа?

andreyt
Offline
Зарегистрирован: 20.08.2012

нет, плита электрическая, искрна между кастрюлей и плитой при подключенном датчике

gena
Offline
Зарегистрирован: 04.11.2012

 В таком случае получается, что датчик имеет соединение с кастрюлей. Но в 2 сантиметровой искре я как то сомневаюсь (опыт не позволяет просто так поверить). Заземлить такую плиту было бы не лишним.

AlexFisher
AlexFisher аватар
Offline
Зарегистрирован: 20.12.2011

Если плита 220 вольт однофазная, переверните вилку в розетке. Про искру 2 см - сильно сомневаюсь... Обычный воздух имеет напряжение пробоя 2 кВ/см. Может Вы ходите в тапочках, шаркая ногами по синтетическому ковру?

andreyt
Offline
Зарегистрирован: 20.08.2012

хорошо не 2 см, без линейки был, но факт что искрит, фазу на корпусе уже проверял, нету.

gena
Offline
Зарегистрирован: 04.11.2012

  Точнее 2 кВ на 1 мм сухого воздуха (хотя и это спорно).

shnup
Offline
Зарегистрирован: 09.03.2015

Кто нибудь ответьте пожалуйста. 

Получилось ли гальванически развязать шину 1-wire при помощи ADuM1250 (ADuM1251) ? 

Имеются три провода: ноль, фаза(_220V)  и один свободный (бывший GND), нужно организовать развязку для управления светом по 1-wire. Планирую использовать землю и свободный провод под шину. 

gena
Offline
Зарегистрирован: 04.11.2012

    Нет. А вот на ADUM5241 два года назад я сделал это. Питание термодатчика "не паразитное". Т.е. нужно три провода.

trembo
trembo аватар
Offline
Зарегистрирован: 08.04.2011

20 киловольт на сантиметр. сухого.... В выходные сам почувствовал- снимал полиэтиленовую упаковку-плёнку с мебели. Потом двигая штафчик коснулся стиральной машины. Сантиметр точно был, дёрнуло хорошо. Дальше "разряжался" через обычную отвёртку, проверено, не дёргает.

Те, кто считают что 10 - 20 киловольт в бытовых условиях не бывает - спешу вас уверить - ещё как быват!

shnup
Offline
Зарегистрирован: 09.03.2015

Эт точно. В одном офисе ламинат дебильный и все ходят бодрые постоянно искрят))  Так вот я с ноутбуком  пришел и подключил LAN кабель в розетку RJ45 в стене и разрядился через локальную сеть)) Ноутбук теперь только по Wi-Fi работает :(  

shnup
Offline
Зарегистрирован: 09.03.2015

Схемки реализации связи по 1-wire на ADUM5241  у Вас не осталось? У меня правда в наличии сейчас только ADuM1250. Попробую на макетке собрать. Отпишусь.

trembo
trembo аватар
Offline
Зарегистрирован: 08.04.2011

Пусть антистатиком полы моют. Особенно зимой когда отопление работает. А ноутбук вроде не должен был погибнуть: в разъёме( на плате) стоят трансформаторы, а дальше ограничители. Вольт вроде много, мощьность большая, а энергии почти "0".

gena
Offline
Зарегистрирован: 04.11.2012

  Осталась, закономерно. Пробуйте.

gena
Offline
Зарегистрирован: 04.11.2012

Так выглядит физически. Корпус от шприцов, 2 мл.  http://s018.radikal.ru/i516/1503/cd/69a89b142b90.jpg

shnup
Offline
Зарегистрирован: 09.03.2015

Спасибо! Так все аккуратно и красиво. Круто.

shnup
Offline
Зарегистрирован: 09.03.2015

Кто что думает на счет такой гальванической изоляции шины 1-wire? 

Гальваническая развязка 1-wire (Isolated 1-Wire Serial Bus)

Смущает только цена 3х IL710 но проще в изготовлении.

gena
Offline
Зарегистрирован: 04.11.2012

   А как этим всем управлять? К слову, в моём варианте блок питания на стороне DS18B20 не нужен. Питание берётся от ADUM, до 5 мА.

Michal
Michal аватар
Offline
Зарегистрирован: 26.04.2013

а может просто канал связи ардуины с ПК развзязать. Зачем трогать интерфейс датчика.

gena
Offline
Зарегистрирован: 04.11.2012

  Я и такой вариант использую. На момент изготовления развязки 1-Wire ещё не имел радиоканал на Bluetooth HC-04. Но скетчи отлаживать не удобно.

gena
Offline
Зарегистрирован: 04.11.2012

   Что бы тема была "исчерпана", опубликовал её здесь   http://radiokot.ru/articles/58/

MaksVV
Offline
Зарегистрирован: 06.08.2015

to gena, если ещё тут обитаете. у вас есть нарисованная печатка? У меня намечается длинная линия 1-wire. Боюсь грозы могут сделать плохое дело. Хочу гальваниески развязать от МК. Думаю будет норм, если я подпитаю помощнее линию 5В со стороны датчиков 7805? А то много устройств наменчается (около 20 шт. ds2406). 

ВН
Offline
Зарегистрирован: 25.02.2016

iso1540 на 2 канала http://www.ti.com/lit/ds/symlink/iso1541.pdf

 

gena
Offline
Зарегистрирован: 04.11.2012

   Разводка платы была на флешке и её "убил" какой то вирус. Есть фото платы с деталями, немного покрупнее чем на радиокоте. Думаю рассмотреть можно многое. Нужен электронный адрес для отправки.

MaksVV
Offline
Зарегистрирован: 06.08.2015

ну да ладно, и на том спасибо. Попробую вариант, предложенный выше BH. Вроде получается, вся схема  в одной микрухе, а стоит даже дешевле, к тому же два канала. 

asam
asam аватар
Offline
Зарегистрирован: 12.12.2018

А еще можно взять LMT01 вместо 18B20. У него и точность выше и развязку проще делать.