Автоматическое включение света с аварийным освещением
- Войдите на сайт для отправки комментариев
Доброго времени суток!Идея такая, нужно чтобы лампочка включалась автоматически при обнаружении движения (есть pir датчик) горела минуту, две. При отсутствии питания в сети, чтобы загорались led светодиоды от внутреннего аккумулятора.
Есть такой pir датчик
Есть arduino pro mini потом просто будет стоять atmega, для резервного питания будут использованы 2 аккумулятора 18650, один для arduino другой для led светодиодов. Освещение требуется для небольшой кладовки.
Вот примерная реализация

По составляющим хочется минимизировать как размеры так и количество деталей.
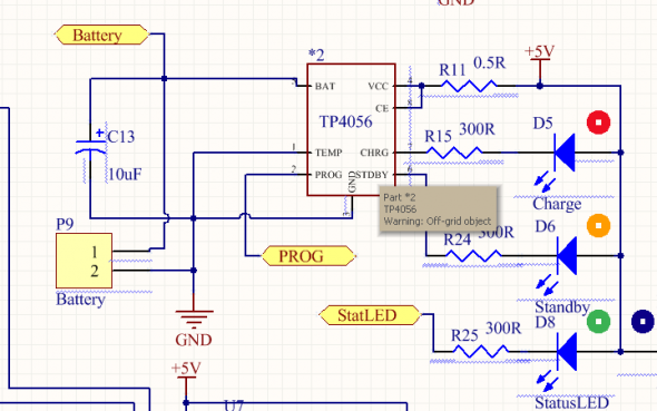
БП-блок питания со стабилизатором 7805
ЗУ- зарядные устройства для 18650 на основе LTC4054
1,2-18650
ПП- Повышающий преобразователь дол 5в

Пир датчик, в центре ардуино
МОП- переключатель на транзисторе который активирует LED светодиоды с питанием от второй 18650

Транзистор у меня v3055 sot223
Оптрон+симистор управляет нагрузкой 220v

И можно ли сделать переключение arduino и pir датчика на основе простой схемы с диодами и диодами шоттки, типа
Правильно ли будет в моем случае сделать это вот так

И нужно ли это вообще делать?
Прошу дайте оценку,предложения,дополнения или что то аналогичное может, если смотреть по схеме то получается так что при наличии сети если сработал датчик движения на d8 подается сигнал на оптрон + симистр и в итоге срабатывает нагрузка 220 но и сработает led светодиоды, как сделать чтобы светодиоды загорлись от внутренней 18650 только коглда ток в сети пропал а не вместе с лампой. ЗУ заряжают батареи, сеть пропала то питание arduino и pir идет от батареи через преобразователь, при срабатывании датчика моп транзистор сработает и светодиоды буду светить а лампа накаливание соответственно нет так как отсутствует сеть, как сделать чтобы светодиоды светились только когда напряжения в сети пропадет?
Зачем отдельно с АКБ возиться, параллельно соедините так из них больше выжать можно.
Диоды аврийные включаются ключем напрямую с АКБ а ардуино через DC-преобразователь.
И для зарядки вам не нужен отдельный блок сразу заряжайте через транзистор от пблока питания ключ управляется ардуино-как только на АКБ будет 4,2В в скетче отключать его от зарядки.
И того вам нужен
-Ардуино или Атмега.
-DC-повышающий на 5В
-Оптрон+симистор управляет нагрузкой 220v
-2Транзистора(Лед и ЗУ)
-Датчик ПИР.
-БП или зарядка от телефона.
Я бы не стал разделять питание ардуино и светодиода. Использовал бы один аккумулятор на все. Ltc054 в качестве зарядки хороший вариант, нужно только правильно настроить ток заряда. Ещё потребуется схема на полевом транзисторе для переключения между питанием от сети и от аккумулятора. Ардуину лучше питать напрямую без повышающего преобразователя и лучше для этого использовать про мини на 3.3в так как у неё частота 8мгц и в таком виде атмега328 может работать в диапазоне 2.7-5.5в
от повышающего преобразователя лучше отказаться, но тогда нужен другой pir датчик, такой у которого питание от 3в. Если же все таки использовать повышающий dc-dc то надо смотреть что за микросхема, надо брать с низким собственным потреблением или собирать самому например на mcp1640
Я не увидел драйвера светодиода, который обеспечивает постоянный ток. Обычно у микросхемы драйвера есть вход управления и тогда дополнительный транзистор для включения/выключения светодиода не нужен
И для зарядки вам не нужен отдельный блок сразу заряжайте через транзистор от пблока питания ключ управляется ардуино-как только на АКБ будет 4,2В в скетче отключать его от зарядки.
использование специальной микросхемы позволяет контролировать зарядный ток а также исключить перезаряд аккумулятора при зависании ардуино. Хотя если аккумулятор будет с внутренней защитой можно и напрямую питать только не от 5в, а от источника в 4.2в
Подали вы мне хорошую идею!!!Спасибо.
Но я сделаю на Тини13 как раз портов хватает.
Закажу детали сегодня думаю до выходных сделаю.
И для зарядки вам не нужен отдельный блок сразу заряжайте через транзистор от пблока питания ключ управляется ардуино-как только на АКБ будет 4,2В в скетче отключать его от зарядки.
использование специальной микросхемы позволяет контролировать зарядный ток а также исключить перезаряд аккумулятора при зависании ардуино. Хотя если аккумулятор будет с внутренней защитой можно и напрямую питать только не от 5в, а от источника в 4.2в
Да что вы говорите!)
Сразу видно теоретика, вы пробовали подключить зарядку от мобильного к двум 18650 параллельно, зарядный ток не превысет 1А даже при разряженых АКБ что для них самое то! А если взять NPN транзистор учитывая сопротивление перехода будет 500-600мА.Для параноиков ограничительный резистор есть или ШИМ!
А чтоб проц не вис просто флаг правильный нужно выставить и при зависании более чем на 8секунд он сам перезагрузится и снова молодцом!!!
Нужно стараться максимум извлекать из того что есть, а то будут простаивать половина выходов дуины в пустую!((
У вас ток зарядки ограничивается только потому, что зарядка больше не тянет. В таком режиме её эксплуатировать не правильно. Конечно хозяин барин, но я поддерживаю выбор ТС на использование микросхемы ltc
Tiny13от внутреннего генератора на 9.6мгц или меньше питать так же можно напрямую от аккумулятора без повышающего преобразователя
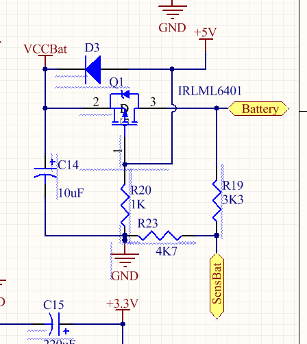
Схема на МОП для переключения питания, а нужна ли она если можно диодами это сделать или просто питать схему сразу от батареи которая в свое время подзаряжается? Драйвера для светодиодная нет там просто будут несколько 5050 ледов.
С резервный питанием ясно,а вот как быть с тем что при наличии сети включатся и лампочка и леды, как сделать чтобы леды включались только когда нет сети?
Схема на МОП для переключения питания, а нужна ли она если можно диодами это сделать или просто питать схему сразу от батареи которая в свое время подзаряжается? Драйвера для светодиодная нет там просто будут несколько 5050 ледов.
можно и без схемы переключения, можно с диодами, используйте диоды шотки чтобы меньше напряжения падало. Только напряжение питания от сети должно быть заведомо больше 4.2в, чтобы при питании от сети аккумулятор точно отключался
питать от батареи которая подзаряжается тоже можно если в батарею встроена схема защиты, она отключит батарею от зарядки при 100% заряде. Иначе постоянный ток заряда сильно сократит срок службы ну и без схемы защиты напряжения выше 4.2в на аккумулятор подавать нельзя, может и взорваться и загореться или просто выйти из строя
насчет светодиодов - ток через них должен быть ограничен. Для 5050 ток можно ограничить резистором
С резервный питанием ясно,а вот как быть с тем что при наличии сети включатся и лампочка и леды, как сделать чтобы леды включались только когда нет сети?
в скетче надо мониторить питание и при пропадании сети переставать подавать напряжение на оптопару (для экономии заряда) и подавать на светодиоды. При восстановлении питания соотвественно не включать светодиоды, но включать оптопару.
Детектировать потерю питания можно двумя способами. Первый - подключить вход ардуину к блоку питания от сети до развязывающего диода. Тогда там будет логическая единица только когда есть сеть
Второй вариант - если у нас напряжение питания МК от сети 5в, а без сети не более 4.2 - то делаем измерение напряжения питания. Посмотрите алгоритм расчёта напряжения с использованием встроенного механизма, никакие входы никуда подключать не нужно
Какие диоды, если вы используете ардуину с кучей портов, пару строчек кода и все готово!
Мониторите выход с зарядки-Как только пропадет напряжение значит 220 нет, можно включать резервное питание и светодиоды.
А лампочка без сети и так не включится.
питать от батареи которая подзаряжается тоже можно если в батарею встроена схема защиты, она отключит батарею от зарядки при 100% заряде. Иначе постоянный ток заряда сильно сократит срок службы ну и без схемы защиты напряжения выше 4.2в на аккумулятор подавать нельзя, может и взорваться и загореться или просто выйти из строя
4054 отключает батарею? 18650 без защиты, можно ли их как то обезопасить?еще нашел топик где обсуждалось резервное переключение, вы там писали о своей реализации
и
можно по подробнее?
я все же думаю остановится на диодах, думаю самое простое
На диодах вполне нормальный вариант. Но напряжение питания от сети обязательно должно быть больше напряжения питания от батарей, иначе четкого переключения не будет. Мой вариант с полевым транзистором нужен для ситуации приоритетного переключения где не возможно гарантировать что напряжение питания от сети будет больше чем от батареи
в скетче надо мониторить питание и при пропадании сети переставать подавать напряжение на оптопару (для экономии заряда) и подавать на светодиоды. При восстановлении питания соотвественно не включать светодиоды, но включать оптопару.
а в реализации это как получается? оптопара получает с одного шима сигнал, а МОП с другого и соответвенно там и разрывать? ну или так, при наличии сети сигнал идет на один шим где оптопара при пропадании сети на другой где моп, так?
Детектировать потерю питания можно двумя способами. Первый - подключить вход ардуину к блоку питания от сети до развязывающего диода. Тогда там будет логическая единица только когда есть сеть
не пропадет ли в таком случаее переключение на резервный источник если использовать диоды и подключить до развязывающего?
На диодах вполне нормальный вариант. Но напряжение питания от сети обязательно должно быть больше напряжения питания от батарей, иначе четкого переключения не будет. Мой вариант с полевым транзистором нужен для ситуации приоритетного переключения где не возможно гарантировать что напряжение питания от сети будет больше чем от батареи
с этим понял, спасибо!
Я посмотрел прмиеры мониторинга и наткнулся на такие две статьи
1- давольно мудреный способ
http://mk90.blogspot.ru/2009/06/vcc.html
2-http://tim4dev.com/arduino-secret-true-voltmeter/
как это связать на практике, т.е достаточно будет в скетче прописать?
1-есть сеть работает оптопара и нагрузка (лед молчат)
2-нет сети, arduino+pir работают от батареи срабатывает моп и горят леды
вот код что есть, что туда добавить
int calibrationTime = 30; //the time when the sensor outputs a low impulse long unsigned int lowIn; //the amount of milliseconds the sensor has to be low //before we assume all motion has stopped long unsigned int pause = 5000; boolean lockLow = true; boolean takeLowTime; int pirPin = 7; //вывод подключения PIR сенсора int ledPin = 8; //вывод подключения МОП //SETUP void setup(){ Serial.begin(9600); pinMode(pirPin, INPUT); pinMode(ledPin, OUTPUT); digitalWrite(pirPin, LOW); //дадим датчику время на калибровку Serial.print("calibrating sensor "); for(int i = 0; i < calibrationTime; i++){ Serial.print("."); delay(1000); } Serial.println(" done"); Serial.println("SENSOR ACTIVE"); delay(50); } //LOOP void loop(){ if(digitalRead(pirPin) == HIGH){ digitalWrite(ledPin, HIGH); //the led visualizes the sensors output pin state if(lockLow){ //makes sure we wait for a transition to LOW before any further output is made: lockLow = false; Serial.println("---"); Serial.print("motion detected at "); Serial.print(millis()/1000); Serial.println(" sec"); delay(50); } takeLowTime = true; } if(digitalRead(pirPin) == LOW){ digitalWrite(ledPin, LOW); //the led visualizes the sensors output pin state if(takeLowTime){ lowIn = millis(); //save the time of the transition from high to LOW takeLowTime = false; //make sure this is only done at the start of a LOW phase } //if the sensor is low for more than the given pause, //we assume that no more motion is going to happen if(!lockLow && millis() - lowIn > pause){ //makes sure this block of code is only executed again after //a new motion sequence has been detected lockLow = true; Serial.print("motion ended at "); //output Serial.print((millis() - pause)/1000); Serial.println(" sec"); delay(50); } } }Зачем вам ШИМ на оптопару? Я имел в виду, что вы мониторите состояние питания и в той части кода где вы зажигаете лампу вы проверяете состояние питания и либо включаете лампу подавая логическую единицу на оптопару или включаете светодиоды
Зачем вам ШИМ на оптопару? Я имел в виду, что вы мониторите состояние питания и в той части кода где вы зажигаете лампу вы проверяете состояние питания и либо включаете лампу подавая логическую единицу на оптопару или включаете светодиоды
с шимом тупанул) не могли бы вы кусок кода показать как это прмиерно? я еще не силен пока(
Я извиняюсь.
usb зарядка 2 ампера
миллер ML102 универсальный USB зарядное устройство ( версия 7.0 ) для мобильных устройств,по отзывам вроде эта версия-сквозная зарядка и не портит не защищённый 18650 перезарядкой,без нагрузки на выходе .(v7.1 портит)
нормально разомкнутое реле
Soshine мини USB питания 3