atweaker у вас тоже отлично получилось расскажите детали ЛУТа как делаете.
Видео в ютубе полно (на основе персульфата)... главное подобрать бумагу, которая не сильно промакает при фиксации порошка (лазерный принтер от HP 4250), чтобы при переносе достаточно много перенеслось на платину.... Я применяю глянцевую тонкую, из каталога эл.товаров.
Вам надо немного поэксперементировать. Вроде слышал есть для этой цели и специальная фольга вместо бумаги...
Это кажется "ленованая желтая китайская бумага" виновата
Ни разу с ней не получалось, либо я не умею ей пользоваться, опишите технологию
atweaker у вас тоже отлично получилось расскажите детали ЛУТа как делаете.
Я не atweaker, но про бумагу расскажу) Вот мой пост на одном из развлекательных порталов на тему ЛУТа pikabu.ru/story/eshchyo_odin_post_pro_pechatnyie_platyi_4760682
Если ещё будут вопросы - пишите, я конечно не сенсей по этой части, но вроде неплохо получается.
1) MOSPEC 20C40C пришлось заменить на STPS30120CT. MOSPEC почему-то грелся очень и напряжение на выходе плавало. Странно как-то. Вроде полностью рабочий. Душой не вышел видимо.
Заменены 2 резистора 220К на 2 резистора в 47К
Заменен резистор 22Ом на резистор 10Ом
2) Эффективность работы данного блока в диапазоне напряжения +- 3 вольта от номинального. Объясняю:
Трансформатор расчитан на рабочее напяжение в 19 вольт. Естественно и КПД будет самый высокий на это напряжение. 3 вольта подобрал эксперементально. Если накрутить ниже 16 вольт на выходе, слышно как "шуршит" трансформатор. Если ближе к 24, то падает сила тока от перенасыщения транса. Остановился на 21,5-22 вольтах.
3) Есть небольшие недочеты в печатке, сейчас дорисую и в путь.
Могу выложить список деталей. Хотя он весь составляется по фоткам.
Могу выложить список деталей. Хотя он весь составляется по фоткам.
А может быть имеет смысл выложить не список деталей а схему с намоточными данными? Не у всех есть блок питания от ноута, который можно безжалостно разобрать на детали.
Намоточных данных у меня нет. Можно совершенно спокойно использовать трансформатор от любого адаптера зарядки для ноутбука. Немного изменить расположение контактных площадок под трансформатор.
PS: Не нужно разбирать рабочие адаптеры. Их можно прикупить в компьютерных мастерских за копейки.
Уважаемые счастливые обладатели паяльной станции обращаюсь к Вам с просьбой провести некоторый эксперемент.
Суть эксперемента заключается в следующем, временно отключить нагреватель полностью остывшего фена и включить станцию на нагрев. При этом скорость потока вентилятора поставить в 50%.
Меня интересует изменение измеренной температуры во времени, точных цифр не требуется, просто зафиксировать сам факт и хотябы примерную разницу между комнатной температурой и цифрами на индикаторе паяльной станции спустя некоторое время (например 2,4,6итд сек. ).
отключить нагреватель полностью остывшего фена и включить станцию на нагрев. При этом скорость потока вентилятора поставить в 50%.
Загадочно, однако...
Провёл вышеописанный опыт, залив прошивку с закомментированным включением реле.
Врубил на "нагрев", через пару секунд сработала защита (прошивка версии 1.2), индицируемая температура не изменилась. Всё.
А что должно было быть?
ЗЫ. "Контроллер" энкодера успешно испытан, вполне себе ничего работает. Крутил с максимально достижимой пальцами скоростью - пропусков или перескоков не замечено. Делал по этой схеме на CD4013 и CD40106.
Большое Вам спасибо ! Отрицательный результат (изменение температуры) тоже результат. Могу конечно сильно ошибаться применительно нашего фена, но по идее температура должна немного упасть, при продувке пропелятором :)
ЗЫ. "Контроллер" энкодера успешно испытан, вполне себе ничего работает. Крутил с максимально достижимой пальцами скоростью - пропусков или перескоков не замечено. Делал по этой схеме на CD4013 и CD40106.
Интнрнсно, а если энкодер с обвязкой перевернуть относительно питания, ну чтоб, то что сейчас идет к земле (-) перекинуть на плюс, а резисторы те что к плюсу посадить на землю, как мне кажется, мы сможем избавиться от лишней детали, а именно инвертора.
но по идее температура должна немного упасть, при продувке пропелятором :)
Ну, на один градус температура, таки, дёрнулась вниз, тут не поймёшь - продувка этому причина или температура была уже на границе. По идее, тогда и защиту нужно было отключить, что бы подольше подуло.
Если не секрет, к чему такие изыскания?
Цитата:
...как мне кажется, мы сможем избавиться от лишней детали, а именно инвертора.
Запросто.
Но там не просто инверторы, а триггеры Шмитта, что по-идее уменьшает дребезг контактов.
Я кнопку энкодера тоже через свободный элемент пустил - простое считывание состояния пина в loop не выявило лишних срабатываний, что, конечно не избавляет от применения "антидребезговых" мер. Текущая платка получилась примерно 35х35 мм, не сильно компактно, конечно.
Таким образом, на паре корпусов можно сделать "контроллер" двух энкодеров, который потребует для работы 4 пина и минимум кода для обработки.
Umkalab пишет:
А схема подключения энкодера к каким ногам подразумевается?
Потребуется один пин (D2, D3), поддерживающий внешние прерывания и один цифровой пин.
Нужно попробовать проэкспериментить с PCINT, тогда выбор пинов будет шире...
Цитата:
Я так понял это 14 и 74 логика соответственно.
Логика может быть любая, совпадающая по функционалу и логическим уровням.
Да просто если бы мы могли отслеживать уменьшение температуры при старте вентилятора это сообщало бы ПС о том что пропелятор живой. Помните Вы (если ничего не путаю) как то вскользь говорили о желательном контроле вентилятора, но далее как то заглохло все в этом направлении.
OlegK пишет:
Таким образом, на паре корпусов можно сделать "контроллер" двух энкодеров, который потребует для работы 4 пина и минимум кода для обработки.
или Тиньку 8-ногую замутить, ну а там разгуляй душа... I2C у нас уже используется, что мешает эту тиньку сделать софт-слейвом на той же шине. Даже, как мне кажется, можно динамику кручения-верчения ослеживать, быстро крутим, большой шаг инкремента/декремента нужного параметра, медленно крутим маленький. Это так, мысли вслух.
Да просто если бы мы могли отслеживать уменьшение температуры при старте вентилятора это сообщало бы ПС о том что пропелятор живой.
Этот контроль будет работать только при старте, но во время работы вент тоже может заклинить или перестать работать из-за обрыва провода.
Цитата:
или Тиньку 8-ногую замутить, ну а там разгуляй душа...
Так то можно всё и даже более того ))
В этой теме всё в открытом доступе и любой желающий может "разгулять свою душу".
OlegK пишет:
проэкспериментить с PCINT
Потестил с прерыванием на PortC (А0-А3).
Задействовал: A0 - прерывание (step), А1 - под кнопку энкодера, A2 - под направление (dir)
Инициализируем -
PORTC = 0b11100000; //подтягиваем А0, А1, А2
PCMSK1 = 0b00000001; //разрешаем прерывания А0
PCICR = 0b00000010; //разрешаем прерывания по 1-й группе
прерывание -
ISR(PCINT1_vect) { //общее прерывание по 1-й группе
if (!(PINC & (1 << PC0))) { //прерывание по А0, т.е. "step"
if ((PINC & B00000100)>>2) { //digitalRead(A2), т.е. "dir"
x--;
} else {
x++;
}
}
}
делать "контроллер" двух энкодеров, который потребует для работы 4 пина и минимум кода для обработки.
Umkalab пишет:
А схема подключения энкодера к каким ногам подразумевается?
Потребуется один пин (D2, D3), поддерживающий внешние прерывания и один цифровой пин.
Нужно попробовать проэкспериментить с PCINT, тогда выбор пинов будет шире...
Цитата:
Я так понял это 14 и 74 логика соответственно.
Логика может быть любая, совпадающая по функционалу и логическим уровням.
Так D3 же под Zero Cross занят... Или я чего-то путаю?
D2 - да, пустой.
OlegK пишет:
Таким образом, на паре корпусов можно сделать "контроллер" двух энкодеров, который потребует для работы 4 пина и минимум кода для обработки.
А зачем собственно второй энкодер нужен? Или одного мало?
Я вот чего подумал, к пинам энкодера ещё 2 пина добавить. Для светодиодов. Индикация включенного режима.
Горит диод, режим активен. Не горит, естественно не активен.
В старой (я про текущий вариант) и в "будущей" версии на этот пин можно переключить вентилятор и изменить для него частоту ШИМ (для тех, у кого вентилятор воет). А потому сперва была дилемма - или на него повесить энкодер и лишиться изменить f ШИМ или наоборот. В связи с удавшимся экспериментом, этот пин будет задействован под ШИМ вентилятора.
Цитата:
А зачем собственно второй энкодер нужен? Или одного мало?
Речь шла ТОЛЬКО о плате "контроллера" энкодера на логике. Микросхемы, что там применены, позволяют прицепить ещё один энкодер, с кнопкой, что может потребоваться при изготовлении другой конструкции, где нужны два элемента регулирования, к примеру в лабораторном БП - для тока и напряжения.
Цитата:
Индикация включенного режима.
Не особо понял, что индицировать нужно.
Включённое состояние станции, активность конкретного канала или выбранного режима вполне быстро и однозначно читаются на дисплее.
14 - это какая? Полное название можно?
В принципе, схема рабочая, косяков я не выловил, можно рисовать, с учётом раницы в распиновке.
Пожелания: пусть будет под распространённый китайский энкодер и, если возможно, то ещё и вариант на два энкодера, с расстоянием между центрами энкодеров 50мм.
14 - это какая? Полное название можно?
В принципе, схема рабочая, косяков я не выловил, можно рисовать, с учётом раницы в распиновке.
Пожелания: пусть будет под распространённый китайский энкодер и, если возможно, то ещё и вариант на два энкодера, с расстоянием между центрами энкодеров 50мм.
Пока не заехали далеко, поясню: новововедение под энкодер будет реализовано в новом варианте версии платы для ПАЯЛЬНОГО ФЕНА. Т.е. будет плата с защитой, дисплеем и энкодером только для него. Далее планируется вариант одельного контроллера для паяльника, под жала Т12, возможно таких же габаритов, что бы можно было крепить "бутербродом" и поместить либо в одном корпусе, либо раздельно.
Поэтому предлагаю в рамках этой темы вести обсуждение только изначальной конструкции - фен+паяльник.
По отдельному контроллеру фена и паяльника будут созданы соответствующие темы.
Если же нужно перевести под энкодер конструкцию из ЭТОЙ темы, то кнопки включения паяльника и фена всё равно придётся оставить, а энкодером заменить кнопки регулировки и выбора. В общем, это несложно сделать самостоятельно - проинициализировать нужные пины, по аналогии с кодом из сообщения 872 и переделать регулировки из процедуры ScanButtons() под использование энкодера. Ну, или посмотреть потом, как это будет реализовано в конроллере фена, если есть затруднения.
Это я к тому, что у меня на всё времени не хватает ))
Пока не заехали далеко, поясню: новововедение под энкодер будет реализовано в новом варианте версии платы для ПАЯЛЬНОГО ФЕНА. Т.е. будет плата с защитой, дисплеем и энкодером только для него. Далее планируется вариант одельного контроллера для паяльника, под жала Т12, возможно таких же габаритов, что бы можно было крепить "бутербродом" и поместить либо в одном корпусе, либо раздельно.
Поэтому предлагаю в рамках этой темы вести обсуждение только изначальной конструкции - фен+паяльник.
По отдельному контроллеру фена и паяльника будут созданы соответствующие темы.
Если же нужно перевести под энкодер конструкцию из ЭТОЙ темы, то кнопки включения паяльника и фена всё равно придётся оставить, а энкодером заменить кнопки регулировки и выбора. В общем, это несложно сделать самостоятельно - проинициализировать нужные пины, по аналогии с кодом из сообщения 872 и переделать регулировки из процедуры ScanButtons() под использование энкодера. Ну, или посмотреть потом, как это будет реализовано в конроллере фена, если есть затруднения.
Это я к тому, что у меня на всё времени не хватает ))
А давайте создадим отдельную тему для "ПАЯЛЬНОГО ФЕНА" и для "ПАЯЛЬНИКА ПОД ЖАЛА Т12". А то каша в голове... Думал эти нововведения касаются Вашего девайса. А тут всё смешалось как то...
Только, если докучает вой турбинки. Иначе, смысла нет.
Цитата:
Если да, то, какая распиновка будет тут?
Удобнее использовать уже имеющийся разъём под кнопки. Кнопки включения фена/паяльника не трогать, вместо кнопок Up-Down-Select подключить Step-Dir-Button. +5 вольт можно взять из любого удобного на плате места, к примеру, с разъёма, обозванного как "концевики".
Всем привет. Собрал я свою "пятиэтажку" до кучи. С паяльником, с феном, с дисплеем и с кнопками. Вместо энкодера :(...
Столкнулся с такой проблемой:
После включения фена идет набор температуры. Например 250. Текущее значение температуры набирает эту цифру и .... Продолжает расти!!! Растет медленно но уверенно до тех пор пока не сработает защита на 460 градусах. Далее остывает. Причем замеряю температуру на выходе сопла фена, а там почти 450.
Перепроверил схему, все в норме. На операционники не грешу. Оба канала настраиваются и двигаются как надо. Комнатную по крайней мере показывают. С паяльником кстати таких проблем нет. Нагрелся до 350 и держит +-5 градусов.
Думал дело в Zero Cross модуле... А нет, всё работает, на выходе оптопары (4 нога с подтяжкой 50К к +5В) 100Гц стабильно.
Такое ощущение что как-то это все программно вверх ползет... Или фен корявый. Но комнатную то показывает. Может "на горячую" параметры термопары уплывают... Кто сталкивался с подобным, отпишитесь!!!
Такое ощущение что как-то это все программно вверх ползет...
Прошивка какая? В коде что-либо меняли?
Посмотрите в мониторе переменную HApower при старте она будет давать максимальную мощность - 30, затем будет уменьшаться и в точке стабилизации будет скакать возле какого-то значения. Если же быстро изменить задание вниз, то она должна быть равна 0 какое-то время, пока температура не опустится до заданного значения.
Я так понял для просмотра монитора нужно разкомментировать это: #define NEED_LOG.
Нет, это для снятия графиков. В монитор будут поступать данные, если включено что-то одно - паяльник или фен.
Нужно, наверное переобозвать как-то по-другому, типа NEED_GRAPH )) Скорости должны соответствовать в мониторе и в скетче.
Добавьте сами вывод в процедуру HA_PI() перед вызовом CalctImpulseControl() строку
Serial.println(HApower);
Цитата:
А как включить вывод значений переменных?
Да я после своих настроек как удалил выводы для дебага, так и не вернул. Верну в след версии.
А пока вы можете самостоятельно вывод любой переменной организовать ))
... Критика приветствуется. ...
делайте дырочки для ЛУТа на 0,3 - 0,4 мм. Сверло (его кончик) центрируется намного точней!
https://yadi.sk/i/L9yYaTLo3Aozzc
(тут как раз на 0,3) ну а сверлим по надобности 0,7 - 0,8 - 1,0 - 1,2 мм
Umkalab как платки красивые такие делаете? Или это просто фотик так хорошо берет?
Это кажется "ленованая желтая китайская бумага" виновата
Это кажется "ленованая желтая китайская бумага" виновата
Ни разу с ней не получалось, либо я не умею ей пользоваться, опишите технологию
atweaker у вас тоже отлично получилось расскажите детали ЛУТа как делаете.
atweaker у вас тоже отлично получилось расскажите детали ЛУТа как делаете.
Видео в ютубе полно (на основе персульфата)... главное подобрать бумагу, которая не сильно промакает при фиксации порошка (лазерный принтер от HP 4250), чтобы при переносе достаточно много перенеслось на платину.... Я применяю глянцевую тонкую, из каталога эл.товаров.
Вам надо немного поэксперементировать. Вроде слышал есть для этой цели и специальная фольга вместо бумаги...
Это кажется "ленованая желтая китайская бумага" виновата
Ни разу с ней не получалось, либо я не умею ей пользоваться, опишите технологию
atweaker у вас тоже отлично получилось расскажите детали ЛУТа как делаете.
Я не atweaker, но про бумагу расскажу) Вот мой пост на одном из развлекательных порталов на тему ЛУТа pikabu.ru/story/eshchyo_odin_post_pro_pechatnyie_platyi_4760682
Если ещё будут вопросы - пишите, я конечно не сенсей по этой части, но вроде неплохо получается.
... Критика приветствуется. ...
делайте дырочки для ЛУТа на 0,3 - 0,4 мм. Сверло (его кончик) центрируется намного точней!
https://yadi.sk/i/L9yYaTLo3Aozzc
(тут как раз на 0,3) ну а сверлим по надобности 0,7 - 0,8 - 1,0 - 1,2 мм
Хорошо. Очень кстати грамотный подход к сверлению. Следующую так попробую сделать.
Umkalab как платки красивые такие делаете? Или это просто фотик так хорошо берет?
Рисую их уже лет 10 наверное... Травлю в хлорном железе.
Umkalab как платки красивые такие делаете? Или это просто фотик так хорошо берет?
Это кажется "ленованая желтая китайская бумага" виновата
Нет, обычная глянцевая бумага. Взял самую тонкую в отделе китайской бумаги. Пачка скоро кончится.
Ну что, продолжим.
Засверленная о отрезанная:
https://drive.google.com/open?id=0B6X7gW5V3042aWl0ZEU5QnFUTGc
А вот собственно и донор. Всё что нужно, на фото:
https://drive.google.com/open?id=0B6X7gW5V3042c0NBNWhWZkI5a0U
https://drive.google.com/open?id=0B6X7gW5V3042RmpCeW1Mb0ZvdzA
https://drive.google.com/open?id=0B6X7gW5V3042Qkh2cV9SVFp4dW8
А это то что нужно:
https://drive.google.com/open?id=0B6X7gW5V3042al9waVVBSlhYYzQ
А это с другого донора. Блок питания от спутникового ресивера:
https://drive.google.com/open?id=0B6X7gW5V3042UHhlSHo4YURPTjQ
А это ещё немного рассыпухи с просторов:
https://drive.google.com/open?id=0B6X7gW5V3042a2llZFJSQXJjbjA
Всё вместе. Это только на основную плату:
https://drive.google.com/open?id=0B6X7gW5V3042cDdrT0wycGo0aWM
Сборка.
Сначала припаял резисторы:
https://drive.google.com/open?id=0B6X7gW5V3042aDAwX3dmN3g3S3c
Затем пару бусинок, диоды, предохранитель, разъемы...
https://drive.google.com/open?id=0B6X7gW5V3042Q21NaFp2ZHI4T2M
Ну и воткнул остальное. Вид сверху:
https://drive.google.com/open?id=0B6X7gW5V3042SWlNTGFldkxFTzQ
Вид снизу:
https://drive.google.com/open?id=0B6X7gW5V3042RDhfQ0FnbzNpdUU
Далее собрал регульку. Что нужно:
https://drive.google.com/open?id=0B6X7gW5V3042RGV5SGRubWtyTzg
Что получилось:
https://drive.google.com/open?id=0B6X7gW5V3042ZGJUQmxpRnpVZEU
Запаял, запитал через лампочку в 40 ватт, отрегулировал "эталон", вуаля:
https://drive.google.com/open?id=0B6X7gW5V3042VkRvNk1CTmx5THM
Общий вид сверху:
https://drive.google.com/open?id=0B6X7gW5V3042TnNRS1BQN1dmY1E
- - - - - - - - - - - - - - - - - - - - - - - - - - - - - - - - - - - - - - - - - - - - - - - - - - - -
А если по делу:
1) MOSPEC 20C40C пришлось заменить на STPS30120CT. MOSPEC почему-то грелся очень и напряжение на выходе плавало. Странно как-то. Вроде полностью рабочий. Душой не вышел видимо.
Заменены 2 резистора 220К на 2 резистора в 47К
Заменен резистор 22Ом на резистор 10Ом
2) Эффективность работы данного блока в диапазоне напряжения +- 3 вольта от номинального. Объясняю:
Трансформатор расчитан на рабочее напяжение в 19 вольт. Естественно и КПД будет самый высокий на это напряжение. 3 вольта подобрал эксперементально. Если накрутить ниже 16 вольт на выходе, слышно как "шуршит" трансформатор. Если ближе к 24, то падает сила тока от перенасыщения транса. Остановился на 21,5-22 вольтах.
3) Есть небольшие недочеты в печатке, сейчас дорисую и в путь.
Могу выложить список деталей. Хотя он весь составляется по фоткам.
Всё, пинайте!
А вот кстати и моя красавица! До сих пор в тестовом режиме. Приехало всё кроме переменников на термопары. Скоро будут ещё опыты.
https://drive.google.com/open?id=0B6X7gW5V3042NVE0Rnd3SGFfTUE
https://drive.google.com/open?id=0B6X7gW5V3042NFgzOUI3UEtkeW8
А вот и очередная плюшка:
http://web.itu.edu.tr/yildiri1/mylibrary/data/tlp250.pdf
Могу выложить список деталей. Хотя он весь составляется по фоткам.
А может быть имеет смысл выложить не список деталей а схему с намоточными данными? Не у всех есть блок питания от ноута, который можно безжалостно разобрать на детали.
Намоточных данных у меня нет. Можно совершенно спокойно использовать трансформатор от любого адаптера зарядки для ноутбука. Немного изменить расположение контактных площадок под трансформатор.
PS: Не нужно разбирать рабочие адаптеры. Их можно прикупить в компьютерных мастерских за копейки.
Очень заинтересовала данная ПС, подскажите подайлуйста где можно найти смету с полним списком всех деталей. Спасибо
Очень заинтересовала данная ПС, подскажите подайлуйста где можно найти смету с полним списком всех деталей. Спасибо
См. http://arduino.ru/forum/proekty/ocherednaya-payalnaya-stantsiya?page=7#c... и сообщение ниже.
Приветствую всех!
Уважаемые счастливые обладатели паяльной станции обращаюсь к Вам с просьбой провести некоторый эксперемент.
Суть эксперемента заключается в следующем, временно отключить нагреватель полностью остывшего фена и включить станцию на нагрев. При этом скорость потока вентилятора поставить в 50%.
Меня интересует изменение измеренной температуры во времени, точных цифр не требуется, просто зафиксировать сам факт и хотябы примерную разницу между комнатной температурой и цифрами на индикаторе паяльной станции спустя некоторое время (например 2,4,6итд сек. ).
С уважением, SuperXL.
Загадочно, однако...
Провёл вышеописанный опыт, залив прошивку с закомментированным включением реле.
Врубил на "нагрев", через пару секунд сработала защита (прошивка версии 1.2), индицируемая температура не изменилась. Всё.
А что должно было быть?
ЗЫ. "Контроллер" энкодера успешно испытан, вполне себе ничего работает. Крутил с максимально достижимой пальцами скоростью - пропусков или перескоков не замечено. Делал по этой схеме на CD4013 и CD40106.
Загадочно, однако...
Большое Вам спасибо ! Отрицательный результат (изменение температуры) тоже результат. Могу конечно сильно ошибаться применительно нашего фена, но по идее температура должна немного упасть, при продувке пропелятором :)
ЗЫ. "Контроллер" энкодера успешно испытан, вполне себе ничего работает. Крутил с максимально достижимой пальцами скоростью - пропусков или перескоков не замечено. Делал по этой схеме на CD4013 и CD40106.
Интнрнсно, а если энкодер с обвязкой перевернуть относительно питания, ну чтоб, то что сейчас идет к земле (-) перекинуть на плюс, а резисторы те что к плюсу посадить на землю, как мне кажется, мы сможем избавиться от лишней детали, а именно инвертора.
Барабанная дробь...
А схема подключения энкодера к каким ногам подразумевается? А то чешется все...
Я так понял это 14 и 74 логика соответственно.
А из советских... Сейчас поищу.
Ну, на один градус температура, таки, дёрнулась вниз, тут не поймёшь - продувка этому причина или температура была уже на границе. По идее, тогда и защиту нужно было отключить, что бы подольше подуло.
Если не секрет, к чему такие изыскания?
Запросто.
Но там не просто инверторы, а триггеры Шмитта, что по-идее уменьшает дребезг контактов.
Я кнопку энкодера тоже через свободный элемент пустил - простое считывание состояния пина в loop не выявило лишних срабатываний, что, конечно не избавляет от применения "антидребезговых" мер. Текущая платка получилась примерно 35х35 мм, не сильно компактно, конечно.
Таким образом, на паре корпусов можно сделать "контроллер" двух энкодеров, который потребует для работы 4 пина и минимум кода для обработки.
Потребуется один пин (D2, D3), поддерживающий внешние прерывания и один цифровой пин.
Нужно попробовать проэкспериментить с PCINT, тогда выбор пинов будет шире...
Логика может быть любая, совпадающая по функционалу и логическим уровням.
Если не секрет, к чему такие изыскания?
Да просто если бы мы могли отслеживать уменьшение температуры при старте вентилятора это сообщало бы ПС о том что пропелятор живой. Помните Вы (если ничего не путаю) как то вскользь говорили о желательном контроле вентилятора, но далее как то заглохло все в этом направлении.
или Тиньку 8-ногую замутить, ну а там разгуляй душа... I2C у нас уже используется, что мешает эту тиньку сделать софт-слейвом на той же шине. Даже, как мне кажется, можно динамику кручения-верчения ослеживать, быстро крутим, большой шаг инкремента/декремента нужного параметра, медленно крутим маленький. Это так, мысли вслух.
Этот контроль будет работать только при старте, но во время работы вент тоже может заклинить или перестать работать из-за обрыва провода.
Так то можно всё и даже более того ))
В этой теме всё в открытом доступе и любой желающий может "разгулять свою душу".
Потестил с прерыванием на PortC (А0-А3).
Задействовал: A0 - прерывание (step), А1 - под кнопку энкодера, A2 - под направление (dir)
Инициализируем -
PORTC = 0b11100000; //подтягиваем А0, А1, А2 PCMSK1 = 0b00000001; //разрешаем прерывания А0 PCICR = 0b00000010; //разрешаем прерывания по 1-й группепрерывание -
ISR(PCINT1_vect) { //общее прерывание по 1-й группе if (!(PINC & (1 << PC0))) { //прерывание по А0, т.е. "step" if ((PINC & B00000100)>>2) { //digitalRead(A2), т.е. "dir" x--; } else { x++; } } }Работает нормально и это гуд.
делать "контроллер" двух энкодеров, который потребует для работы 4 пина и минимум кода для обработки.
Потребуется один пин (D2, D3), поддерживающий внешние прерывания и один цифровой пин.
Нужно попробовать проэкспериментить с PCINT, тогда выбор пинов будет шире...
Логика может быть любая, совпадающая по функционалу и логическим уровням.
Так D3 же под Zero Cross занят... Или я чего-то путаю?
D2 - да, пустой.
Таким образом, на паре корпусов можно сделать "контроллер" двух энкодеров, который потребует для работы 4 пина и минимум кода для обработки.
А зачем собственно второй энкодер нужен? Или одного мало?
Я вот чего подумал, к пинам энкодера ещё 2 пина добавить. Для светодиодов. Индикация включенного режима.
Горит диод, режим активен. Не горит, естественно не активен.
Да, занят, его и не трогает никто
В старой (я про текущий вариант) и в "будущей" версии на этот пин можно переключить вентилятор и изменить для него частоту ШИМ (для тех, у кого вентилятор воет). А потому сперва была дилемма - или на него повесить энкодер и лишиться изменить f ШИМ или наоборот. В связи с удавшимся экспериментом, этот пин будет задействован под ШИМ вентилятора.
Речь шла ТОЛЬКО о плате "контроллера" энкодера на логике. Микросхемы, что там применены, позволяют прицепить ещё один энкодер, с кнопкой, что может потребоваться при изготовлении другой конструкции, где нужны два элемента регулирования, к примеру в лабораторном БП - для тока и напряжения.
Не особо понял, что индицировать нужно.
Включённое состояние станции, активность конкретного канала или выбранного режима вполне быстро и однозначно читаются на дисплее.
Не особо понял, что индицировать нужно.
Включённое состояние станции, активность конкретного канала или выбранного режима вполне быстро и однозначно читаются на дисплее.
Та это я так, вдруг ослепну...
Это получается вместо D6 будем использовать D2. Хорошо.
V+ = +5v
GND = GND
BTN - ???
DIR - ???
STEP = D6
Расставьте пины в знаки "???"
A0 A1 A2 A3 ???
И ещё. Мне печатку уже можно рисовать под энкодер? Изменений никаких не будет?
Пардон, видимо это:
Потестил с прерыванием на PortC (А0-А3).
Задействовал: A0 - прерывание (step), А1 - под кнопку энкодера, A2 - под направление (dir)
В новом варианте планируется так (вариант под один энкодер или под три кнопки). А3 остаётся в резерве.
Сам контроллер на CD4013|40106?
Сам контроллер на CD4013|40106?
14 74
Увековечим:
V+ = +5v
GND = GND
BTN/SEL_PWR = A0
DIR/UP = A1
STEP/DOWN = A2
RESERVE = A3
14 - это какая? Полное название можно?
В принципе, схема рабочая, косяков я не выловил, можно рисовать, с учётом раницы в распиновке.
Пожелания: пусть будет под распространённый китайский энкодер и, если возможно, то ещё и вариант на два энкодера, с расстоянием между центрами энкодеров 50мм.
Ничего не понял... А D6 чего, в воздухе чоль???
14 - это какая? Полное название можно?
В принципе, схема рабочая, косяков я не выловил, можно рисовать, с учётом раницы в распиновке.
Пожелания: пусть будет под распространённый китайский энкодер и, если возможно, то ещё и вариант на два энкодера, с расстоянием между центрами энкодеров 50мм.
Будем стараться...
14 - это какая? Полное название можно?
SN74HC14N
https://www.nxp.com/documents/data_sheet/74HC_HCT14.pdf
SN74HC74N
http://www.nxp.com/documents/data_sheet/74HC_HCT74.pdf
Пока не заехали далеко, поясню: новововедение под энкодер будет реализовано в новом варианте версии платы для ПАЯЛЬНОГО ФЕНА. Т.е. будет плата с защитой, дисплеем и энкодером только для него. Далее планируется вариант одельного контроллера для паяльника, под жала Т12, возможно таких же габаритов, что бы можно было крепить "бутербродом" и поместить либо в одном корпусе, либо раздельно.
Поэтому предлагаю в рамках этой темы вести обсуждение только изначальной конструкции - фен+паяльник.
По отдельному контроллеру фена и паяльника будут созданы соответствующие темы.
Если же нужно перевести под энкодер конструкцию из ЭТОЙ темы, то кнопки включения паяльника и фена всё равно придётся оставить, а энкодером заменить кнопки регулировки и выбора. В общем, это несложно сделать самостоятельно - проинициализировать нужные пины, по аналогии с кодом из сообщения 872 и переделать регулировки из процедуры ScanButtons() под использование энкодера. Ну, или посмотреть потом, как это будет реализовано в конроллере фена, если есть затруднения.
Это я к тому, что у меня на всё времени не хватает ))
А, понял. Нормально. У меня были под рукой только из 40-й серии.
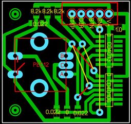
Какие перемычки на линиях A и C сейчас задействованы? Желтые или красные? Не могу определиться с какой ноги брать сигнал STEP.
Пока не заехали далеко, поясню: новововедение под энкодер будет реализовано в новом варианте версии платы для ПАЯЛЬНОГО ФЕНА. Т.е. будет плата с защитой, дисплеем и энкодером только для него. Далее планируется вариант одельного контроллера для паяльника, под жала Т12, возможно таких же габаритов, что бы можно было крепить "бутербродом" и поместить либо в одном корпусе, либо раздельно.
Поэтому предлагаю в рамках этой темы вести обсуждение только изначальной конструкции - фен+паяльник.
По отдельному контроллеру фена и паяльника будут созданы соответствующие темы.
Если же нужно перевести под энкодер конструкцию из ЭТОЙ темы, то кнопки включения паяльника и фена всё равно придётся оставить, а энкодером заменить кнопки регулировки и выбора. В общем, это несложно сделать самостоятельно - проинициализировать нужные пины, по аналогии с кодом из сообщения 872 и переделать регулировки из процедуры ScanButtons() под использование энкодера. Ну, или посмотреть потом, как это будет реализовано в конроллере фена, если есть затруднения.
Это я к тому, что у меня на всё времени не хватает ))
А давайте создадим отдельную тему для "ПАЯЛЬНОГО ФЕНА" и для "ПАЯЛЬНИКА ПОД ЖАЛА Т12". А то каша в голове... Думал эти нововведения касаются Вашего девайса. А тут всё смешалось как то...
Жёлтые.
Энкодер запаян со стороны текстолита. Красные - это на всякий случай, вдруг не угадал с распиновкой - китайцы же...
Предлагали уже, выше. Создам, как только плату запущу. Сразу и выложу плату и код.
Итак, продолжаем. В рамках темы "ФЕН + ПАЯЛЬНИК" я рисую плату с энкодером. По поводу изменений в схеме...
D6 и D2 меняем местами?
Если да, то, какая распиновка будет тут?
V+ = +5v
GND = GND
BTN = ???
DIR = ???
STEP = ???
RESERVE = ???
Спасибо!
Только, если докучает вой турбинки. Иначе, смысла нет.
Удобнее использовать уже имеющийся разъём под кнопки. Кнопки включения фена/паяльника не трогать, вместо кнопок Up-Down-Select подключить Step-Dir-Button. +5 вольт можно взять из любого удобного на плате места, к примеру, с разъёма, обозванного как "концевики".
Увековечим again...
V+ = +5v
GND = GND
BTN = A3
DIR = A1
STEP = A2
А можно просто энкодер? Без двух кнопок на включение фена и паяльника? Например как тут:
Управление станцией:
Короткое нажатие на энкодер - переключение режима (крутило/нагревало/паяло)
Длительное нажатие на энкодер ~3 сек. - включение/выключение выбраного режима (жарко-задувало/паяло)
Шаг по часовой - "+" - к режиму
Шаг против часовой - "-" - к режиму
Ребята, кто код подправить может? Помогите.
Вот кстати вариант энкодера на DIP-рассыпухе:
https://drive.google.com/open?id=0B6X7gW5V3042d193RTVNZ3Y0SVU
А можно пины местами поменять? Например вместо:
V+ = +5v
GND = GND
BTN = A3
DIR = A1
STEP = A2
Сделать:
V+ = +5v
GND = GND
BTN = A1
DIR = A2
STEP = A3
Никаких трудностей не вижу...
Всем привет! Готов к труду и обороне. Дотравил плату энкодера. Собрал. Подключил паяльник, откалибровал температуру.
Автору темы наиогромнейшее спасибо! Очень нужный девайс!
Остался вопрос с энкодером... Ребята, выручайте!
https://drive.google.com/open?id=0B6X7gW5V3042Y2lBZ2M0RUEwbXc
https://drive.google.com/open?id=0B6X7gW5V3042SzJrbi1GcVdxS2c
Вот подключение энкодера:
V+ = +5v
GND = GND
BTN = A1 (подтянута к V+ через 10К и прохоит через 74HC14)
DIR = A2
STEP = A3
Всем привет. Собрал я свою "пятиэтажку" до кучи. С паяльником, с феном, с дисплеем и с кнопками. Вместо энкодера :(...
Столкнулся с такой проблемой:
После включения фена идет набор температуры. Например 250. Текущее значение температуры набирает эту цифру и .... Продолжает расти!!! Растет медленно но уверенно до тех пор пока не сработает защита на 460 градусах. Далее остывает. Причем замеряю температуру на выходе сопла фена, а там почти 450.
Перепроверил схему, все в норме. На операционники не грешу. Оба канала настраиваются и двигаются как надо. Комнатную по крайней мере показывают. С паяльником кстати таких проблем нет. Нагрелся до 350 и держит +-5 градусов.
Думал дело в Zero Cross модуле... А нет, всё работает, на выходе оптопары (4 нога с подтяжкой 50К к +5В) 100Гц стабильно.
Такое ощущение что как-то это все программно вверх ползет... Или фен корявый. Но комнатную то показывает. Может "на горячую" параметры термопары уплывают... Кто сталкивался с подобным, отпишитесь!!!
Прошивка какая? В коде что-либо меняли?
Посмотрите в мониторе переменную HApower при старте она будет давать максимальную мощность - 30, затем будет уменьшаться и в точке стабилизации будет скакать возле какого-то значения. Если же быстро изменить задание вниз, то она должна быть равна 0 какое-то время, пока температура не опустится до заданного значения.
Кажись немного догоняю... В обычном терминале выводит это:
Нет, это для снятия графиков. В монитор будут поступать данные, если включено что-то одно - паяльник или фен.
Нужно, наверное переобозвать как-то по-другому, типа NEED_GRAPH )) Скорости должны соответствовать в мониторе и в скетче.
Добавьте сами вывод в процедуру HA_PI() перед вызовом CalctImpulseControl() строку
Да я после своих настроек как удалил выводы для дебага, так и не вернул. Верну в след версии.
А пока вы можете самостоятельно вывод любой переменной организовать ))
Переделал NEED_LOG в NEED_GRAPH в скетче... Вставил строчку в процедуру. Сейчас посмотрим чего получилось...
OlegK, если не трудно. Поищите меня в скайпе по нику на форуме. Немного интересного хочу уточнить у Вас.