Я случайно нажал "сохранить" два раза. Сайт тормознутый, сохраняя посты нажмите один раз и через пару минут перезагрузите страницу и Вам будет видно сохранилось ли Ваше сообщение.
Понятно. Но адаптер или конвертер с mipi на ардуинку сделать можно? Или проблематично. Просто суть в том, что я сделал бор комп для электрочоппера, но осталась проблема с дисплеем.
Понятно. Но адаптер или конвертер с mipi на ардуинку сделать можно? Или проблематично. Просто суть в том, что я сделал бор комп для электрочоппера, но осталась проблема с дисплеем.
Разрешение у вашего экрана какое? - не забывайте, что у Ардуины всего 2 Кб ОЗУ
А вообще ТФТ дисплей 240х320, без проблем подключаемый к ардуино - стоит на Али чуть дороже 300 рублей. Вывод - эти пляски с подключением БУ-экранов к ардуино нафик не нужны. если только таких экранов у вас не несколько десятков
Понятно. Но адаптер или конвертер с mipi на ардуинку сделать можно? Или проблематично. Просто суть в том, что я сделал бор комп для электрочоппера, но осталась проблема с дисплеем.
конечно можно, но думаю если ты освоиш плисы или 32битные контролеры то надобности в подключении экрана с MIPI, LVDC или RGB интерфейсами к ардуино у тебя уже не возникнет :-)
В том то все и дело. Я живу в Узбекистане. Тут с этим ограничения по ценам. То что у вас доставка стоит 5$, у нас это будет стоить 100$. Вся проблема из-за таможни. Я хотел заказать такой экран, но доставка очень дорогая. Потому приходится исходить из того что есть.
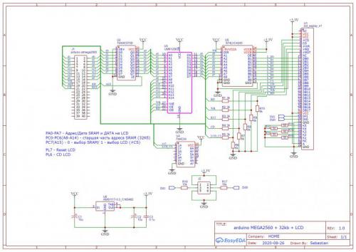
Прошу прощения, не совсем в тему, но может кого и заинтересует пробую сделать шилд на ардуину мега 2560 с дополнительной статик озу на микросхеме кэш памяти от старой материнки и LCD от EXPLAY N1.
Предполагаю читать/писать в LCD как в ячейку памяти по любому из адресов от 0х8000 до 0хFFFF поднимая на выводе PL6 флаг записи команда/данные и пускай ХМЕМ сам генерит RD и WR.
У EXPLAY N1 разрешение 480х320, даже от Меги экран заполняется очень медленно.Гораздо быстрее так: Ардуино IDE + аддон STM32 + Adafruit_ILI9481_8bit_STM + STM32F103C8T6 + EXPLAY N1.
У EXPLAY N1 разрешение 480х320, даже от Меги экран заполняется очень медленно.Гораздо быстрее так: Ардуино IDE + аддон STM32 + Adafruit_ILI9481_8bit_STM + STM32F103C8T6 + EXPLAY N1.
ну медленно это если полноэкранное изображение выводить, а для мелких спрайтов типа 64х64 и текста вполне достаточное и буфера в 32кб хватит.
У EXPLAY N1 разрешение , даже от Меги экран заполняется очень медленно.
480х320 16бит шина, цвет 565, stm32f746 - 60 кадров в секунду. Причём рисует без артефактов и дрожания. Всякие там плавные сдвиги всего экрана через буфер - такое и сам дисплей умеет делать.
Контроллер HX8357-C (спасибо, lawr). Прошу поделиться даташитом, если у кого-то есть (denis_vk@inbox.ru), т.к. нашёл только для HX8357-B и D, но там даже количество выводов другое. Видимо, 144 вывода только у "C", но даташит найти не могу.
И каков результат? Как я понял из даташита на дисплее смонтирован только драйвер матрицы. Управление идет через синхронизацию. Шина данных 4 бита. Это 4 пиксела. т.е после маркера FRAME начинаем передавать по 4 бита состояния 4-х пикселов начиная с верней строчки и так пока не заполним все, при этом переключая строки. А дальше повторяем по новой. Частота импульса маркера FRAME 75Гц. Я правильно понял принцип?
Попались еще вот такие дисплеи с маркировкой на плате PR070201. Чип st7565. Норежим параллельный. Вывод P/S непонятно есть или нет на шлейфе, переключить в режим serial не смог. Может кините либой под параллельный интерфейс.
P.S. Есть еще мысль на HC595 собрать преобразователь интерфейса и рулить по SPI через него.
То, что ардуинка не успеет это понятно. Её даже не рассматриваю. Тут надо STM32. Мысль именно реализовать контроллер, который будет управлять драйверами. На stm32 должно получиться. Там и вывод данных с RAM можно организовать через DMA. и на лету любые области памяти писать. Даже внешнего ОЗУ не надо.
Своими наработками по данным дисплеям можете поделиться? И всетаки как лучше? Программно реализовывать на MK (например STM32F411) или аппаратно. Т.е. отдельный генератор с формирователями всех синхронизаций и физическим ОЗУ? Или например комбинированная. STM32 пишет во внешнее ОЗУ и дает первичное тактирование, а оттуда уже аппаратным интерфейсом забирается в нужной последовательности.
а вопрос извините.есть ли читалка не 8 или 16 бит. имеются экранчики но пинов мало. штук 10 всех.с мобил флай (кнопочные) реально ли их подключить?(имеется и ардуино и стм)
Попались еще вот такие дисплеи с маркировкой на плате PR070201. Чип st7565. Норежим параллельный. Вывод P/S непонятно есть или нет на шлейфе, переключить в режим serial не смог. Может кините либой под параллельный интерфейс.
P.S. Есть еще мысль на HC595 собрать преобразователь интерфейса и рулить по SPI через него.
возвращаясь к посту #3160 пришли печатные платы из китая, кстати всего 10 дней и 300 рублей за 5 штук (ну и почта россии свои 600 серебреников срубила)
как полностью спаяю и потестирую отпишусь (пока могу только сказать что память от 0х2200 до 0х7FFF работает нормально), в выше опубликованной схеме конечно есть ошибки например вывод OE чипа U5 висит в воздухе хотя должен быть на земле, исправленную схему и разводку печатки тоже выложу при условии полной работоспособности устройства
У EXPLAY N1 разрешение 480х320, даже от Меги экран заполняется очень медленно.Гораздо быстрее так: Ардуино IDE + аддон STM32 + Adafruit_ILI9481_8bit_STM + STM32F103C8T6 + EXPLAY N1.
послушался вашего совета и на всякий случай сделал еще такие платы: тут подключение по FSMC к stm32f103vgt6 :-)
P.S. как всегда не без косяков, развел под резисторы 0603 вместо 0805 теперь чешу репу где поблизости их брать.... :-(((
tvl2000, спасибо. Получилось запустить дисплей. Есть глюки в работе, но думаю доработаю данный вопрос.
Рад помочь)
А "глюки", скорее всего, связаны с тем, что на самом деле в этом дисплее установлен контроллер от samsung S6B1713. Он совместим с ST7565 но не совсем - начальная инициализация несколько отличается. С этими дисплеями я использовал замечательную библиотеку U8g2 (конкретно вот такой вариант U8G2_ST7565_ERC12864_ALT)
чуть по чуть прогресс движется, процессор запустился, порты работают, FSMC еще не проверял, кнопка on/off ещё где-то движется по территории рф в мою сторону.
Завалялся у меня TFT дисплей от чего-то. Хотел было подключить к Arduino и посмотреть будет ли работать, но дочитав данный топик до 3 страницы, понял, что делать это бессмысленно, так как он у меня RGB. Скажите, правильно ли я понял, что Arduino слабовата для него и нужен видео процессор и нет смысла заморачиваться?
Завалялся у меня TFT дисплей от чего-то. Хотел было подключить к Arduino и посмотреть будет ли работать, но дочитав данный топик до 3 страницы, понял, что делать это бессмысленно, так как он у меня RGB. Скажите, правильно ли я понял, что Arduino слабовата для него и нужен видео процессор и нет смысла заморачиваться?
да, но если такие вещи нужны то есть смысл перейти на старшие модели stm32 в которых есть LTDC интерфейс (а также MIPI и обычный FSMC) а программируются не сильно сложнее :-)
Завалялся у меня TFT дисплей от чего-то. Хотел было подключить к Arduino и посмотреть будет ли работать, но дочитав данный топик до 3 страницы, понял, что делать это бессмысленно, так как он у меня RGB. Скажите, правильно ли я понял, что Arduino слабовата для него и нужен видео процессор и нет смысла заморачиваться?
...
Надо было хотя бы до 5й стр. дойти. Этот вопрос поднимался в теме несколько раз , и были даны несколько вариантов.
Если есть интерес и время , то сделайте !
Ардуино же подключают к телевизору по видеовходу, и к монитору по VGA . Нашлось же у кого время кто написал скетч и выложил в интернет, мож и вы так же сделаете. Там ардуинка выдаёт сигналы горизонтальной и вертикальной синхронизации что и надо этому дисплею. ОЗУ правда не хватает на всё разрешение , поэтому оно меньше , но во весь экран.
// В некоторых планшетниках/фоторамках/плеерах/автомагнитол/HMI дисплеях/навигаторах... , несколько пинов RGB закорочены между собой , тем самым мы получаем меньше цветов на дисплее, заодно требуется и меньше пинов, которыми проще оперировать . Вам возможно хватит 256 цветов , это будет 8 RGB пинов , к примеру D0-D7 , или как у адафруита D8 D9 D2-D7 .
//// на счет частоты и длительности импульсов HSYNC VSYNC CLK смотрите сами. Тач резистивный подключить просто , потребуются 2 аналоговых и 2 выхода цифровых пина (и их можно использовать ещё для чего нибудь).
Ну пипец.
Но Вы же сами выложили распиновку, там и написано, что MIPI.
Я случайно нажал "сохранить" два раза. Сайт тормознутый, сохраняя посты нажмите один раз и через пару минут перезагрузите страницу и Вам будет видно сохранилось ли Ваше сообщение.
Где-то в этой теме видел gt-s5230 или вроде того. Он тоже mipi. Но его же подключили. Это было где-то на 13 странице.
ну 2 варианта - первый использовать контроллер из серии STM32 старших моделей с поддержкой MIPI интерфейса, второй использовать контроллер на основе чего-то типа - https://www.ftdichip.com/Support/Documents/DataSheets/ICs/DS_FT800.pdf/
Понятно. Но адаптер или конвертер с mipi на ардуинку сделать можно? Или проблематично. Просто суть в том, что я сделал бор комп для электрочоппера, но осталась проблема с дисплеем.
Разрешение у вашего экрана какое? - не забывайте, что у Ардуины всего 2 Кб ОЗУ
А вообще ТФТ дисплей 240х320, без проблем подключаемый к ардуино - стоит на Али чуть дороже 300 рублей. Вывод - эти пляски с подключением БУ-экранов к ардуино нафик не нужны. если только таких экранов у вас не несколько десятков
конечно можно, но думаю если ты освоиш плисы или 32битные контролеры то надобности в подключении экрана с MIPI, LVDC или RGB интерфейсами к ардуино у тебя уже не возникнет :-)
Просто посмотри частоты работы MIPI интерфейса и оцени тактовую ардуины. Для твоей поделки могу предложить этот экран - https://magazin-detaley.ru/matrica-displey-explay-n1?gclid=CjwKCAjwkJj6BRA-EiwA0ZVPVu58v9TF4lYSF5uS7ZqVkxmlZ4R6_ZCPucwYV9ui1mvZ_Jg2VdCv9RoCeDsQAvD_BwE&utm_source=google_search&utm_medium=cpc&utm_campaign=cid_326768897&utm_content=aid_
3.5 дюйма, 480х320, стоит дешево, почта россии справляется с доставкой за неделю примерно. Описание экрана есть в начале этой ветки форума.
В том то все и дело. Я живу в Узбекистане. Тут с этим ограничения по ценам. То что у вас доставка стоит 5$, у нас это будет стоить 100$. Вся проблема из-за таможни. Я хотел заказать такой экран, но доставка очень дорогая. Потому приходится исходить из того что есть.
Прошу прощения, не совсем в тему, но может кого и заинтересует пробую сделать шилд на ардуину мега 2560 с дополнительной статик озу на микросхеме кэш памяти от старой материнки и LCD от EXPLAY N1.
в хорошем качестве - https://ibb.co/K7nRw5k
Предполагаю читать/писать в LCD как в ячейку памяти по любому из адресов от 0х8000 до 0хFFFF поднимая на выводе PL6 флаг записи команда/данные и пускай ХМЕМ сам генерит RD и WR.
P.S. возможно в схеме есть косяки!
тогда уж лучше сразу эту схему с любого планшета типа acer iconia 7 собрать микрухи.
Тоже не в тему...
У EXPLAY N1 разрешение 480х320, даже от Меги экран заполняется очень медленно.Гораздо быстрее так: Ардуино IDE + аддон STM32 + Adafruit_ILI9481_8bit_STM + STM32F103C8T6 + EXPLAY N1.
Тоже не в тему...
У EXPLAY N1 разрешение 480х320, даже от Меги экран заполняется очень медленно.Гораздо быстрее так: Ардуино IDE + аддон STM32 + Adafruit_ILI9481_8bit_STM + STM32F103C8T6 + EXPLAY N1.
ну медленно это если полноэкранное изображение выводить, а для мелких спрайтов типа 64х64 и текста вполне достаточное и буфера в 32кб хватит.
480х320 16бит шина, цвет 565, stm32f746 - 60 кадров в секунду. Причём рисует без артефактов и дрожания. Всякие там плавные сдвиги всего экрана через буфер - такое и сам дисплей умеет делать.
Прошу помощи в определении контроллера/распиновки дисплея от Acer Liquid Z3 (3,5'' 480x320)
Фото шлейфа:
https://drive.google.com/drive/folders/1Xj_Z-nhVChkOtcDDqjaSB8AXter9HxaP?usp=sharing
Пока сложилась такая картинка:
Контроллер HX8357-C (спасибо, lawr). Прошу поделиться даташитом, если у кого-то есть (denis_vk@inbox.ru), т.к. нашёл только для HX8357-B и D, но там даже количество выводов другое. Видимо, 144 вывода только у "C", но даташит найти не могу.
Похоже 24-х битный... Прозвонку не пробовали? Сообщение #3076.
denis_vk
посмотрите "Аpplication note hx8357b" версия контроллера 144 pin
Дисплеи COG YD12848M026, HDMG12848A-00
Контроллер ST7565R
Размер 128x48
Нумерация выводов сверху шлейфа слева направо
Распиновка:
Библиотека U8g2
Инициализация подходит : U8G2_ST7565_ZOLEN_128X64 ............
Другие зеркалят изображение.
Cледующий дисплей FCA6071-51/E1110DX9 на таком же контроллере ST7565.
Распиновка : 9 pin
И вопрос на зазыпку. К то-нибудь имел дело с дисплеем WD-G16167. ?
Дисплей PE12864-004 128x64 st7565.
Добрый день не потскажите как потключить LCD HIFAY 15 - 22251 - 2561-0 к ардуино мега?
Извиняюсь завис браузер
Подключал кто такое?
https://yadi.sk/i/fKz8miENshrUCw
Вот еще дисплей от регистратора. Может кто заморочится. EK020THEG1 -40 pin.
У него нет своей памяти, поэтому ему нужен отдельный рулевой, чтобы нормально им управлять или сразу к граф интерфейсу stm32 цеплять.
Подключал кто такое?
Gtgotis где фото.
storm134 подключали похожие.
И каков результат? Как я понял из даташита на дисплее смонтирован только драйвер матрицы. Управление идет через синхронизацию. Шина данных 4 бита. Это 4 пиксела. т.е после маркера FRAME начинаем передавать по 4 бита состояния 4-х пикселов начиная с верней строчки и так пока не заполним все, при этом переключая строки. А дальше повторяем по новой. Частота импульса маркера FRAME 75Гц. Я правильно понял принцип?
Попались еще вот такие дисплеи с маркировкой на плате PR070201. Чип st7565. Норежим параллельный. Вывод P/S непонятно есть или нет на шлейфе, переключить в режим serial не смог. Может кините либой под параллельный интерфейс.
P.S. Есть еще мысль на HC595 собрать преобразователь интерфейса и рулить по SPI через него.
По хитачи. Помимо ФРЕЙМА есть еще сигналы вертикальной и горизонтальной синхронизации.Ими после ФРЕЙМА сдвигаешь 4 бита
на экране. В нете есть даташит. В нем расписано управление дисплеем. Нужно еще будет внешнее ОЗУ. которое будешь выводить
на экран. И в нем же менять картинку. Ардуино не успеет. Очень медленное.
То, что ардуинка не успеет это понятно. Её даже не рассматриваю. Тут надо STM32. Мысль именно реализовать контроллер, который будет управлять драйверами. На stm32 должно получиться. Там и вывод данных с RAM можно организовать через DMA. и на лету любые области памяти писать. Даже внешнего ОЗУ не надо.
Своими наработками по данным дисплеям можете поделиться? И всетаки как лучше? Программно реализовывать на MK (например STM32F411) или аппаратно. Т.е. отдельный генератор с формирователями всех синхронизаций и физическим ОЗУ? Или например комбинированная. STM32 пишет во внешнее ОЗУ и дает первичное тактирование, а оттуда уже аппаратным интерфейсом забирается в нужной последовательности.
а вопрос извините.есть ли читалка не 8 или 16 бит. имеются экранчики но пинов мало. штук 10 всех.с мобил флай (кнопочные) реально ли их подключить?(имеется и ардуино и стм)
Добрый день , есть ли у кого-то datasheet на дисплей FPC-RA028C078-v1 20pin
и от keneksi x9 YC28067ANS14 14pin
есть еще от explay txdt400dgp-87v3 27pin
Попались еще вот такие дисплеи с маркировкой на плате PR070201. Чип st7565. Норежим параллельный. Вывод P/S непонятно есть или нет на шлейфе, переключить в режим serial не смог. Может кините либой под параллельный интерфейс.
P.S. Есть еще мысль на HC595 собрать преобразователь интерфейса и рулить по SPI через него.
Для подключения по SPI:
крестик - разрезать, черточка - соединить.
Ну и распиновка:
* 1 GND
* 2 VCC - (+3,3v)
* 3 NC
* 4 /RST +3,3v(SPI)
* 5 /CS1 - GND(SPI)
* 6 DC - data-0,cmd-1
* 7 RW - GND(SPI)
* 8 E - GND(SPI)
* 9-14 - D0-D5
* 15 D6 - SCL(SPI)
* 16 D7 - SDA(SPI)
* 17 A-led+
* 18 K-led-
извините парни,можно вопрос не в тему абсолютно?
как молексы найти? молексы и сата по пиалову. а смысл чтоб их на плату паять а не провода
криворук, задал на Али в поиск "sata для пайки" и "Molex для платы": результатов, на выбор, - более чем...
возвращаясь к посту #3160 пришли печатные платы из китая, кстати всего 10 дней и 300 рублей за 5 штук (ну и почта россии свои 600 серебреников срубила)
как полностью спаяю и потестирую отпишусь (пока могу только сказать что память от 0х2200 до 0х7FFF работает нормально), в выше опубликованной схеме конечно есть ошибки например вывод OE чипа U5 висит в воздухе хотя должен быть на земле, исправленную схему и разводку печатки тоже выложу при условии полной работоспособности устройства
Тоже не в тему...
У EXPLAY N1 разрешение 480х320, даже от Меги экран заполняется очень медленно.Гораздо быстрее так: Ардуино IDE + аддон STM32 + Adafruit_ILI9481_8bit_STM + STM32F103C8T6 + EXPLAY N1.
послушался вашего совета и на всякий случай сделал еще такие платы:
тут подключение по FSMC к stm32f103vgt6 :-)
P.S. как всегда не без косяков, развел под резисторы 0603 вместо 0805 теперь чешу репу где поблизости их брать.... :-(((
Красиво... я подключал дисплей на макетке с stm32f103c8t6, графиктест проходил очень шустро.
tvl2000, спасибо. Получилось запустить дисплей. Есть глюки в работе, но думаю доработаю данный вопрос.
tvl2000, спасибо. Получилось запустить дисплей. Есть глюки в работе, но думаю доработаю данный вопрос.
Рад помочь)
А "глюки", скорее всего, связаны с тем, что на самом деле в этом дисплее установлен контроллер от samsung S6B1713. Он совместим с ST7565 но не совсем - начальная инициализация несколько отличается. С этими дисплеями я использовал замечательную библиотеку U8g2 (конкретно вот такой вариант U8G2_ST7565_ERC12864_ALT)
Explay Easy, TXDT350DT-142 v.2 .
Скажите, пожалуйста, в этом дисплее диоды подсветки включены последовательно? Какое напряжение подавали на подсветку?
Параллельно, анод общий - на распиновке видно. Шаг контактов неудобный - 0,75 мм. Питание 3,3В через 5,1 Ом на общий анод.
oldman, спасибо.
Еще раз спасибо. Теперь буду hitachi мучать.
Добрый день , есть ли у кого-то datasheet на дисплей FPC-RA028C078-v1 20pin
и от keneksi x9 YC28067ANS14 14pin
есть еще от explay txdt400dgp-87v3 27pin
есть ли у кого то какая-то информация?
чуть по чуть прогресс движется, процессор запустился, порты работают, FSMC еще не проверял, кнопка on/off ещё где-то движется по территории рф в мою сторону.
https://easyeda.com/sirironfox/32f103vgt6
проблема в кнопке?
Здравствуйте!
Завалялся у меня TFT дисплей от чего-то. Хотел было подключить к Arduino и посмотреть будет ли работать, но дочитав данный топик до 3 страницы, понял, что делать это бессмысленно, так как он у меня RGB. Скажите, правильно ли я понял, что Arduino слабовата для него и нужен видео процессор и нет смысла заморачиваться?
Здравствуйте!
Завалялся у меня TFT дисплей от чего-то. Хотел было подключить к Arduino и посмотреть будет ли работать, но дочитав данный топик до 3 страницы, понял, что делать это бессмысленно, так как он у меня RGB. Скажите, правильно ли я понял, что Arduino слабовата для него и нужен видео процессор и нет смысла заморачиваться?
да, но если такие вещи нужны то есть смысл перейти на старшие модели stm32 в которых есть LTDC интерфейс (а также MIPI и обычный FSMC) а программируются не сильно сложнее :-)
Здравствуйте!
Завалялся у меня TFT дисплей от чего-то. Хотел было подключить к Arduino и посмотреть будет ли работать, но дочитав данный топик до 3 страницы, понял, что делать это бессмысленно, так как он у меня RGB. Скажите, правильно ли я понял, что Arduino слабовата для него и нужен видео процессор и нет смысла заморачиваться?
...
Надо было хотя бы до 5й стр. дойти. Этот вопрос поднимался в теме несколько раз , и были даны несколько вариантов.
Если есть интерес и время , то сделайте !
Ардуино же подключают к телевизору по видеовходу, и к монитору по VGA . Нашлось же у кого время кто написал скетч и выложил в интернет, мож и вы так же сделаете. Там ардуинка выдаёт сигналы горизонтальной и вертикальной синхронизации что и надо этому дисплею. ОЗУ правда не хватает на всё разрешение , поэтому оно меньше , но во весь экран.
// В некоторых планшетниках/фоторамках/плеерах/автомагнитол/HMI дисплеях/навигаторах... , несколько пинов RGB закорочены между собой , тем самым мы получаем меньше цветов на дисплее, заодно требуется и меньше пинов, которыми проще оперировать . Вам возможно хватит 256 цветов , это будет 8 RGB пинов , к примеру D0-D7 , или как у адафруита D8 D9 D2-D7 .
//// на счет частоты и длительности импульсов HSYNC VSYNC CLK смотрите сами. Тач резистивный подключить просто , потребуются 2 аналоговых и 2 выхода цифровых пина (и их можно использовать ещё для чего нибудь).