iarick, на 13-й странице я выкладывал схему смещения и усилителя. Всё прекрасно работает. Но в последней версии я отказался от регулировки смещения во втором каскаде, сделал как в авторской(верхняя схема), иначе будет зависимость выходного напряжения от нагрузки. Смещение выставляется в первом каскаде один раз подстроечником. Можно при желании и им регулировать, но будет не симметрично. Если нагрузка высокоомная, то можно оставить и так. В этом варианте вам придётся коммутатор делать на реле, или, как в моём случае, на adg604, или ставить смещение и усилитель после коммутатора, подключая его в режиме синуса. Конечно, это не ГЗ-118, но до 20кГц вполне приличный синус и вполне сойдёт для настройки усилителей.
А что нужно начинающему аудиофилу для настройки усилителя?-посмотреть искажения типа "ступенька", равномерность частотного диапазона, выходную мощность, плюс есть ешё и прямоугольник для дополнительных испытаний.
А что нужно начинающему аудиофилу для настройки усилителя?-посмотреть искажения типа "ступенька", равномерность частотного диапазона, выходную мощность, плюс есть ешё и прямоугольник для дополнительных испытаний.
а это хороший вопрос, вгонял усилители в параметры по неравномерности, коэффициенту гармоник ...а ведь я еще даже не начинающий...генератор, осциллограф и измеритель нелинейных искажений были стандартным набором...
Ну, если "вгонять", то тогда да. Осциллограф по умолчанию должен быть. А вот измеритель нелинейных искажений с этим генератором, разумеется, будет лишним. Для большинства "даже не начинающих", достаточно будет этого генератора и осциллографа. Это, конечно, моё личное мнение.
2. Позволяла бы регулировать амплитуду до 5-7 в...
1. Конденсатор.
2. Потенциометр + ОУ с коэффициентом усиления ~3.
Вот тут то и загвоздка....
1. Емкости. Какой номинал предлагаете? Просто в разных схемах от 1 мкф до 100 пик предлагают ставить... Понимаю, что 1 Мкф много... но самому сделать расчет, да так чтоб еще и прямоугольник не валился по фронтам, не умею пока.... Какое значение емкости предлагаете?
2. Какой ОУ предлагаете ? (желательно конкретную модель), понимаю, что для этого генератора верхняя граничная частота должна быть не менее 50 мгц... или я ошибаюсь?
2. Позволяла бы регулировать амплитуду до 5-7 в...
1. Конденсатор.
2. Потенциометр + ОУ с коэффициентом усиления ~3.
Вот тут то и загвоздка....
1. Емкости. Какой номинал предлагаете? Просто в разных схемах от 1 мкф до 100 пик предлагают ставить... Понимаю, что 1 Мкф много... но самому сделать расчет, да так чтоб еще и прямоугольник не валился по фронтам, не умею пока.... Какое значение емкости предлагаете?
2. Какой ОУ предлагаете ? (желательно конкретную модель), понимаю, что для этого генератора верхняя граничная частота должна быть не менее 50 мгц... или я ошибаюсь?
А что нужно начинающему аудиофилу для настройки усилителя?-посмотреть искажения типа "ступенька", равномерность частотного диапазона, выходную мощность, плюс есть ешё и прямоугольник для дополнительных испытаний.
В десятку!!!!. ;) ну, еще б правда хотелось, ШИМ иметь, как запас на будущее ;)
1. Емкости. Какой номинал предлагаете? Просто в разных схемах от 1 мкф до 100 пик предлагают ставить... Понимаю, что 1 Мкф много... но самому сделать расчет, да так чтоб еще и прямоугольник не валился по фронтам, не умею пока.... Какое значение емкости предлагаете?
2. Какой ОУ предлагаете ? (желательно конкретную модель), понимаю, что для этого генератора верхняя граничная частота должна быть не менее 50 мгц... или я ошибаюсь?
Заранее признателен за помощь...
1. Вы мне предлагаете потыкать пальцем в небо, указывая, какова величина емкости должна быть для неизвестной схемы? Номинал нужно считать для конкретной схемы.
2. Вам нужно для усилителя звуковой частоты? Тогда достаточная полоса пропускания - произведение верхней рабочей частоты (20 кГц?) на коэффициент усиления. Откуда там 50 МГц?
У меня к Вам встречный вопрос, Вы всерьез собираетесь заниматься настройкой высококачественного усилителя, не умея даже просчитать простейшую схему? Думаю, у Вас ничего не получится.
Посоветую прочитать:
- Хоровиц, Хилл, Искусство схемотехники*,
- Титце, Шенк, Полупроводниковая схемотехника*.
Обе прочитать от корки до корки и не менее двух раз.
* писал по памяти, если где ошибся, в теме "Новичок, прочти" есть точные ссылки с указанием инициалов.
Да пытаюсь дисплей ST7789 прикрутить, по привычке библиотеки у меня лежат /portable/sketchbook/libraries а аддон в /portable/packages ...что-то не выходит каменный цветок...
интересно девки пляшут, вот как так, ST7735 работает, а ST7789 - белый экран, подкидываю ST7735 на прошивке с ST7789 - показывает, хоть и с лагами, библиотеки от Adafruit
Кто использует версию 3.5 без SI5351? Стабильно работает? У меня запускется через раз и иногда не адекватно работает энкодер, Когда не запускается , то просто пустой экран, после нажатия, несколько раз на сборо , может запустится.
Добрый день! Подскажите, возможно ли на ардуино сделать меандр с частотой 3.58MHz и 4.43MHz при установленном кварце на 16MHz ? Или хотя-бы с заменой кварца, но так чтобы его частота была не ниже 16MHz, и можно было использовать 1 кварц для обеих частот.
Кто использует версию 3.5 без SI5351? Стабильно работает? У меня запускется через раз и иногда не адекватно работает энкодер, Когда не запускается , то просто пустой экран, после нажатия, несколько раз на сборо , может запустится.
Возник такой вопрос, собрал генератор, мне он нужен для работы до 500кгц, работает отлично, но мне нужно что бы в точке, которая на рисунке, включался другой пин на HIGH
Решил облагородить, а заодно собрать второй аппарат - чтобы не таскать из дома на работу и обратно, заодно убрать сопли из проводов
Отсюда вопрос: никто не делал печатку под платы ардуино, энкодера и сишки, чтобы максимально от соединительных проводов избавиться?
Если кто делал, просьба LAY платы сюда сбросить
Заранее благодарю!
P.S. В последнее время обратил внимание на то, что при быстром вращении энкодера, частота изменяется не адекватно, иногда даже может изменять направление в противоположную сторону вращения энкодера
P.S. В последнее время обратил внимание на то, что при быстром вращении энкодера, частота изменяется не адекватно, иногда даже может изменять направление в противоположную сторону вращения энкодера
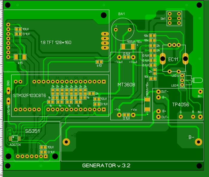
Доброго дня всем. Давно не был здесь. Сделал такой генератор. Версия с зарядкой и 18650 аккумулятором. Распечатал корпус на него на принтере, сейчас решил оформить лицевую панель. Разрабатывал на него печатку в .LAY вот на нее ссылка на ЯД:
Добрый день, помогите начинающему. Хочу собрать данный генератор. Он мне нужен в первую очередь для отладки УМЗЧ.
Как я понимаю, у генератора будет синусойда смещена верх (постоянная составляющая)..
Просьба подсказать реально хорошую схему буферного усилителя которая:
1. Убирала постоянную составляющую
2. Позволяла бы регулировать амплитуду до 5-7 в...
Заранее признателен.
П.С. отсмотрел много (хотя по факту их мало ;) ) всяких схем и запутался окончательно, прошу помощи гуру.
если решил заняться усилителями ищи на Авито ГЗ-118, он для этого годится
iarick, на 13-й странице я выкладывал схему смещения и усилителя. Всё прекрасно работает. Но в последней версии я отказался от регулировки смещения во втором каскаде, сделал как в авторской(верхняя схема), иначе будет зависимость выходного напряжения от нагрузки. Смещение выставляется в первом каскаде один раз подстроечником. Можно при желании и им регулировать, но будет не симметрично. Если нагрузка высокоомная, то можно оставить и так. В этом варианте вам придётся коммутатор делать на реле, или, как в моём случае, на adg604, или ставить смещение и усилитель после коммутатора, подключая его в режиме синуса. Конечно, это не ГЗ-118, но до 20кГц вполне приличный синус и вполне сойдёт для настройки усилителей.
Насчет "вполне приличного синуса" есть некоторые сомнения. Особенно на высоких частотах.
Следовательно, в сигнале будет довольно много гармоник. Уменьшить их количество можно при помощи ФНЧ. Например, типа такого:
А что нужно начинающему аудиофилу для настройки усилителя?-посмотреть искажения типа "ступенька", равномерность частотного диапазона, выходную мощность, плюс есть ешё и прямоугольник для дополнительных испытаний.
А что нужно начинающему аудиофилу для настройки усилителя?-посмотреть искажения типа "ступенька", равномерность частотного диапазона, выходную мощность, плюс есть ешё и прямоугольник для дополнительных испытаний.
а это хороший вопрос, вгонял усилители в параметры по неравномерности, коэффициенту гармоник ...а ведь я еще даже не начинающий...генератор, осциллограф и измеритель нелинейных искажений были стандартным набором...
Ну, если "вгонять", то тогда да. Осциллограф по умолчанию должен быть. А вот измеритель нелинейных искажений с этим генератором, разумеется, будет лишним. Для большинства "даже не начинающих", достаточно будет этого генератора и осциллографа. Это, конечно, моё личное мнение.
Просьба подсказать реально хорошую схему буферного усилителя которая:
1. Убирала постоянную составляющую
2. Позволяла бы регулировать амплитуду до 5-7 в...
1. Конденсатор.
2. Потенциометр + ОУ с коэффициентом усиления ~3.
Вот тут то и загвоздка....
1. Емкости. Какой номинал предлагаете? Просто в разных схемах от 1 мкф до 100 пик предлагают ставить... Понимаю, что 1 Мкф много... но самому сделать расчет, да так чтоб еще и прямоугольник не валился по фронтам, не умею пока.... Какое значение емкости предлагаете?
2. Какой ОУ предлагаете ? (желательно конкретную модель), понимаю, что для этого генератора верхняя граничная частота должна быть не менее 50 мгц... или я ошибаюсь?
Заранее признателен за помощь...
Просьба подсказать реально хорошую схему буферного усилителя которая:
1. Убирала постоянную составляющую
2. Позволяла бы регулировать амплитуду до 5-7 в...
1. Конденсатор.
2. Потенциометр + ОУ с коэффициентом усиления ~3.
Вот тут то и загвоздка....
1. Емкости. Какой номинал предлагаете? Просто в разных схемах от 1 мкф до 100 пик предлагают ставить... Понимаю, что 1 Мкф много... но самому сделать расчет, да так чтоб еще и прямоугольник не валился по фронтам, не умею пока.... Какое значение емкости предлагаете?
2. Какой ОУ предлагаете ? (желательно конкретную модель), понимаю, что для этого генератора верхняя граничная частота должна быть не менее 50 мгц... или я ошибаюсь?
Заранее признателен за помощь...
А что нужно начинающему аудиофилу для настройки усилителя?-посмотреть искажения типа "ступенька", равномерность частотного диапазона, выходную мощность, плюс есть ешё и прямоугольник для дополнительных испытаний.
В десятку!!!!. ;) ну, еще б правда хотелось, ШИМ иметь, как запас на будущее ;)
1. Емкости. Какой номинал предлагаете? Просто в разных схемах от 1 мкф до 100 пик предлагают ставить... Понимаю, что 1 Мкф много... но самому сделать расчет, да так чтоб еще и прямоугольник не валился по фронтам, не умею пока.... Какое значение емкости предлагаете?
2. Какой ОУ предлагаете ? (желательно конкретную модель), понимаю, что для этого генератора верхняя граничная частота должна быть не менее 50 мгц... или я ошибаюсь?
Заранее признателен за помощь...
1. Вы мне предлагаете потыкать пальцем в небо, указывая, какова величина емкости должна быть для неизвестной схемы? Номинал нужно считать для конкретной схемы.
2. Вам нужно для усилителя звуковой частоты? Тогда достаточная полоса пропускания - произведение верхней рабочей частоты (20 кГц?) на коэффициент усиления. Откуда там 50 МГц?
У меня к Вам встречный вопрос, Вы всерьез собираетесь заниматься настройкой высококачественного усилителя, не умея даже просчитать простейшую схему? Думаю, у Вас ничего не получится.
Посоветую прочитать:
- Хоровиц, Хилл, Искусство схемотехники*,
- Титце, Шенк, Полупроводниковая схемотехника*.
Обе прочитать от корки до корки и не менее двух раз.
* писал по памяти, если где ошибся, в теме "Новичок, прочти" есть точные ссылки с указанием инициалов.
DIMAX! Такой вопрос, аддон Кларка под IDE версии 1.8.19 не пробовал адаптировать?
А зачем адаптировать? Под 1.8.19 вроде и так работает.
Под 2.0.3 тоже
Да пытаюсь дисплей ST7789 прикрутить, по привычке библиотеки у меня лежат /portable/sketchbook/libraries а аддон в /portable/packages ...что-то не выходит каменный цветок...
Так может все дело в библиотеке для 7789, а АДДОН не виноват?
Далеко не все библиотеки дружат с СТМ32
Далеко не все библиотеки дружат с СТМ32
интересно девки пляшут, вот как так, ST7735 работает, а ST7789 - белый экран, подкидываю ST7735 на прошивке с ST7789 - показывает, хоть и с лагами, библиотеки от Adafruit
Уже устал бороться с этим генератором. V.3.5
Прошиваю прошивками с этого сайта ST-Link и ничего кроме подсветки не работает.
Брал и разные платы и уже купил второй индикатор... (думал может индикатор не работает).
Однако не могу запустить ничего.
2 варианта
1 чтото вы неправильно с перемычками загрузчика делаете
2 возможно в схеме с разводкой намутили
Добрый день,
Кто использует версию 3.5 без SI5351? Стабильно работает? У меня запускется через раз и иногда не адекватно работает энкодер, Когда не запускается , то просто пустой экран, после нажатия, несколько раз на сборо , может запустится.
Добрый день! Подскажите, возможно ли на ардуино сделать меандр с частотой 3.58MHz и 4.43MHz при установленном кварце на 16MHz ? Или хотя-бы с заменой кварца, но так чтобы его частота была не ниже 16MHz, и можно было использовать 1 кварц для обеих частот.
Нет
postal2201 Проще 2 генератора на инверторах собрать.
[quote=UEF]
Добрый день,
Кто использует версию 3.5 без SI5351? Стабильно работает? У меня запускется через раз и иногда не адекватно работает энкодер, Когда не запускается , то просто пустой экран, после нажатия, несколько раз на сборо , может запустится.
[quote]Для терминальной версии под STM32G431 как дефайны найти, читал даташит, совсем не понял адресацию
а можно добавить калибратор 0-20 мв ?
Возник такой вопрос, собрал генератор, мне он нужен для работы до 500кгц, работает отлично, но мне нужно что бы в точке, которая на рисунке, включался другой пин на HIGH
Добрый день!!!
Ребята у кого есть Файлы AN619,AN1234 для si5351.
Они закрыты,может кто скинет на почту miklin@mail.ru
Тема видно заглохла,все наделали генераторов.
Тоже сделал генератор давно но без si5351,не было необходимости, хотя подключение
предусмотрел. Решил подключить (v3.5) проц её не видит. Прошиваю другие платы
не работают(ST link),как прошивал рабочую не помню. Вроде писали что ST перемычки
без разницы. Как выйти в личку на автора или на MAG-N, не знаю. Вроде на этом сайте
нет лички.
Да, заглохла тема, а жаль!
Решил облагородить, а заодно собрать второй аппарат - чтобы не таскать из дома на работу и обратно, заодно убрать сопли из проводов
Отсюда вопрос: никто не делал печатку под платы ардуино, энкодера и сишки, чтобы максимально от соединительных проводов избавиться?
Если кто делал, просьба LAY платы сюда сбросить
Заранее благодарю!
P.S. В последнее время обратил внимание на то, что при быстром вращении энкодера, частота изменяется не адекватно, иногда даже может изменять направление в противоположную сторону вращения энкодера
Никто с таким не сталкивался?
Данные энкодеры механические и крутить их как пропеллер нельзя.(смотрите PDF)
Да и китайские плохое качество,до санкций были немецкие были намного лучше.
У меня плата своя выложена вроде на 2 странице, v5.1. Хотел тоже подключить SI
но проц её не видит, хотя выводы предусмотрены. Прошил новые 2 платы STlincom?
не работают. Как шил которая стоит не помню, пока бросил этим заниматься
Не помню уже точно, по последней версии, но там с сишкой и ардуиной проблемы были
Ардуинка должна быть с памятью не менее128к, а сишка любит питание 5В, если не ошибаюсь
Попробуй
Удачи!
Увидел плату, но без LAY это только картинка
С переменным резистором там понятно, а вот второй энкодер для чего?
Это переменные резисторы.
Судя по всему, LAY печатки не будет
Ладно, переживем
У меня в Altiume, если нужно,выложу.
У меня в Altiume, если нужно,выложу.
С Altium не работал, но можно попробовать
Думаю многим пригодится, заранее спасибо!
Как добавить файлы.
Или почту.
zadorin57@mail.ru
Или на какой ни будь файлообменник, а адрес сюда
Спасибо Юрий, получил файлы
Буду разбираться с Altiume
Если возникнут вопросы по нему то возможно снова к Вам обращусь
Здоровья и удачи Вам!
Добрый вечер. Я выкладывал свою плату в Dip Trace на 13стр.
Как программировали процессор и если Si.
У меня новые паты с STM32(128kb),прошитые ST Link не работают.
Та уже и забыл чем, по моему тем же ST Link. 3.5, насколько помню, тоже не работала, 3.6 заливал.
P.S. В последнее время обратил внимание на то, что при быстром вращении энкодера, частота изменяется не адекватно, иногда даже может изменять направление в противоположную сторону вращения энкодера
Никто с таким не сталкивался?
https://arduino.ru/forum/proekty/generator-s-reguliruemoei-chastotoi-na-...
Как всё таки прошивать v3.5, у меня старая плата работает. Но как я шил не помню, у меня только ST Link.
Двух исполнений,отладочная плата и свисток.
Доброго дня всем. Давно не был здесь. Сделал такой генератор. Версия с зарядкой и 18650 аккумулятором. Распечатал корпус на него на принтере, сейчас решил оформить лицевую панель. Разрабатывал на него печатку в .LAY вот на нее ссылка на ЯД:
https://disk.yandex.ru/d/-ulobUYtZ4fgdQ
Не плохо постарались. У меня генератор работает. Версия v3.5, но не видит SI.
Прошиваю другие платы не работают,хотя платы рабочие. Шил St lin,в начале темы было такое. Прошивать только из Ардуины.
Не плохо постарались. У меня генератор работает. Версия предпосленняя, но не видит SI.
Прошиваю другие платы не работают,хотя платы рабочие. Шил St lin,в начале темы было такое. Прошивать только из Ардуины.