GSM устройство управления котлами Webasto и не только

Baron8
Offline
Зарегистрирован: 12.11.2019

В коде указал правильно количество цифр  номера карточки ? Плюсик тоже считается

Djon888
Offline
Зарегистрирован: 20.12.2020
 
byte sizeTelNumber  = 12;         // количество символов в номере телефона, включая +. Т.е. +79121234567 это будет 12 символов
 
byte WBUStype  = 0x12;            // версия шины w-bus 
 
 
ты вот про это ???  в еепроме?
ну да стоит 12 
Baron8
Offline
Зарегистрирован: 12.11.2019

да

MaksVV
Offline
Зарегистрирован: 06.08.2015

если вначале основного скетча стоит mqtt = 1; то скетч при старте пытается подключиться к сервису mqtt, делает 5 попыток, если не успешно - бросает это дело и остается на настройках работы по смс. (если пароли mqtt не ввели правильно, то такая и будет реакция девайса). Нужно Дождаться 5 попыток щёлканий (то есть около 10 щелчков в итоге). Либо перезалить основной скетч , выставив вначале скетча mqtt =0, тогда запускаться будет через пару щелчков реле  . И далее все по инструкции делаем 

Djon888
Offline
Зарегистрирован: 20.12.2020
char currStr[60];   
char TelNumber[][16] = {"", "", "", ""};
byte isStringMessage = 0; 
byte KTOreport = 1;           // флаг кто запросил отчет о запуске котла или ДВС
byte KTOzapros = 0;           // флаг кто запросил баланс или запрос параметров 
byte ResetNumber = 0;         // количество ресетов GSM модуля для статистики (хранится в еепром)
byte SizeTelNumber = 12;      // количество символов в номере телефона 
 
тут правильно что стоит 16 ? иди там тоже 12 надо?
Djon888
Offline
Зарегистрирован: 20.12.2020

перезалил  скетч поставил 0 на мктт не чего не поменялось. мигает поиск сети потом щелчек индикатор не мигает, второй щелчек опять поиск сети ,итак по кругу (((

Djon888
Offline
Зарегистрирован: 20.12.2020

вопрос как сделать время побольше что бы он дал найти сеть ? кто писал что 15 сек ставил но вот где это?

 

irz65
Offline
Зарегистрирован: 25.01.2018
 
 

У меня было так-же, подключил модем напрямую  к компу, ввел руками команды подключения к интернету через GPRS в

терминале

AT+SAPBR=3,1, "Contype","GPRS"

AT+SAPBR=3,1, "APN","internet"

AT+SAPBR=1,1

После этого произошел обмен данными с провайдером и все теперь работает и в устройстве.

SIM карта была новая и я думаю. что

требовалась активизация карты. Попробуйте , может быть поможет.И в SETUP я сделал начальную задержку в 15 секунд

чтобы модем успевал зарегистрироваться в сети.

APN  моего провайдера "internet" (я из Эстонии, провайдер ELISA), в Вашем случае "internet.yota"

 

 

MaksVV
Offline
Зарегистрирован: 06.08.2015

Djon888 , залил скетч 4.1 вместо 4.074. (4.074 не корректное название версии, такая была уже оказывается, поэтому назвал 4.1) . Там вверху скетча раскомментируешь  строку DEBUG MODEM. Ардуина в девайсе. Подаешь питание на девайс, usb-ttl должен быть подключен к ардуине  . Открываешь монитор порта в IDE на скорости 9600. Нажимаешь ресет на ардуине и ждешь что появится в мониторе. Должна быть примерно такая картина . Выкладываешь сюда, что у тебя покажет

AT
OK
ATE1
OK
AT+CSCLK=1
OK
AT+CIPHEAD=1
OK
AT+CMGF=1
OK
AT+IFC=0, 0
OK
AT+GSMBUSY=1
OK
AT+CNMI=1,2,2,1,0
OK
AT
OK
Call Ready
SMS Ready
AT+CSQ
+CSQ: 19,0
OK
AT+CSQ
+CSQ: 20,0

В случае отсутствия инфы либо если в мониторе кракозябры. Ищешь в скетче такую строку (в setup ()  )

SIM800.begin(19200);           // сериал соединение для gsm модуля

и пробуешь разные скорости, например 9600,  38400, 57600

Djon888
Offline
Зарегистрирован: 20.12.2020
//#define WBUS_heaters  // тут раскомментируем одну из строчек 
#define TTE_C_heaters   // с нужным типом котла
 подскажите тут мне надо менять  WBUS_ на TTE_C ? в скече ? как еепром?
 
 
 
13:04:52.023 -> ⸮⸮⸮0⸮ ⸮⸮⸮0⸮⸮⸮⸮0⸮⸮⸮⸮0⸮
Djon888
Offline
Зарегистрирован: 20.12.2020

вопрос а скетч должен записываться когда ардуина на плате стоит???

MaksVV
Offline
Зарегистрирован: 06.08.2015

любые изменения делаешь в скетче это как бэ понятно , что надо после этого заново залить в ардуину )))

Djon888 пишет:

//#define WBUS_heaters  // тут раскомментируем одну из строчек 
#define TTE_C_heaters   // с нужным типом котла
 подскажите тут мне надо менять  WBUS_ на TTE_C ? в скече ? как еепром?
 
ты сначала с модемом разберись чтоб заработал . Да, тут вверху в скетче нужно соответствующий котел выбрать, а в еепром можно не менять , если модем заработает, настройки в еепром с смски потом поменять можно 
Djon888
Offline
Зарегистрирован: 20.12.2020

вопрос а скетч должен записываться когда ардуина на плате стоит???

vgk_com
Offline
Зарегистрирован: 02.03.2017

нет, нужно извлечь ардуинку

MaksVV
Offline
Зарегистрирован: 06.08.2015

я так заливал, прям на девайсе. главное чтоб провод wbus к котлу не был подключен. но  это на платах только 8,91 где диодная развязка! а иначе 5В пойдет на модем!

Djon888
Offline
Зарегистрирован: 20.12.2020

у меня плата на столе и два провода всего припаяно плюс и минус)))) я еще еще даже не подключал котлу  макс если на плате то тх рх гнд и дтр провода? или дтр не надо?

Djon888
Offline
Зарегистрирован: 20.12.2020
avrdude: stk500_getsync() attempt 1 of 10: not in sync: resp=0xbf
avrdude: stk500_getsync() attempt 2 of 10: not in sync: resp=0xbf
avrdude: stk500_getsync() attempt 3 of 10: not in sync: resp=0xbf
avrdude: stk500_getsync() attempt 4 of 10: not in sync: resp=0xbf
avrdude: stk500_getsync() attempt 5 of 10: not in sync: resp=0xbf
avrdude: stk500_getsync() attempt 6 of 10: not in sync: resp=0xbf
avrdude: stk500_getsync() attempt 7 of 10: not in sync: resp=0xbf
avrdude: stk500_getsync() attempt 8 of 10: not in sync: resp=0xbf
avrdude: stk500_getsync() attempt 9 of 10: not in sync: resp=0xfb
avrdude: stk500_getsync() attempt 10 of 10: not in sync: resp=0xff
Произошла ошибка при загрузке скетча
 что за херня одна плата закачивает скетч а вторая вот такое выдает  спаял еще 2 ардуино тоже ошибка(((???
MaksVV
Offline
Зарегистрирован: 06.08.2015

DTR подключил? закачивает скетч не плата, а адаптер Usb-ttl . Называть вещи нужно своими именами и запятые ставить.  Ну вытащи дуину из девайса, коль не заливается скетч. Уже 150 постов пусконаладочные работы. Чето дохера. Люди читать эту тему устанут 

Djon888
Offline
Зарегистрирован: 20.12.2020

макс я закачиваю скетч на снятой плате ардуино и Usb-ttl, и говорю одна плата закачивает скетч а другая нет хотя до этого на нее закачивался скетч, и спаял еще две ардуино тоже не качает . одна плата только закачиваеться из 4

MaksVV
Offline
Зарегистрирован: 06.08.2015

может из них тоже джин вышел? как вариант загрузчик с ардуины слетел, но чтоб сразу с 3 экземпляров....очень часто бывает виноват юсб кабель и/или usb-ttl адаптер сам или его драйвера глючат.... компьютер смени

ну или используй ту ардуину , в которую скетч заливается 

vgk_com
Offline
Зарегистрирован: 02.03.2017

Djon888 пишет:

макс я закачиваю скетч на снятой плате ардуино и Usb-ttl, и говорю одна плата закачивает скетч а другая нет хотя до этого на нее закачивался скетч, и спаял еще две ардуино тоже не качает . одна плата только закачиваеться из 4

а платы ардуинки точно все одинаковые, посмотри что написано на процессоре. А то может быть китайский вафгфат или интел на 16 кб памяти вместо 32.

Djon888
Offline
Зарегистрирован: 20.12.2020

платы я заказывал у двух продавцов по 2 шт они одинаковые по парам 

MaksVV
Offline
Зарегистрирован: 06.08.2015

Tx и Rx иногда ещё путают, попробуй местами поменять, так же ком порт смотри в иде и какую ардуино выбираешь

J-Tec
Offline
Зарегистрирован: 23.07.2014

Добрый день. А возможно переделать данное устройство вместо GSM на Wi-Fi?

J-Tec
Offline
Зарегистрирован: 23.07.2014

Чтобы не возится с карточками и MQTT

MaksVV
Offline
Зарегистрирован: 06.08.2015

Возможно, спроектировать устройство заново под ESP. Только радиус вай фай 50м. Обычно до машины не достаёт. Но если это вам нужно, то дерзайте.

J-Tec
Offline
Зарегистрирован: 23.07.2014

Много изменений в программе под ардуино надо будет если вместо SIM800 использовать mqtt esp8266?

b707
Offline
Зарегистрирован: 26.05.2017

J-Tec пишет:

Много изменений в программе под ардуино надо будет если вместо SIM800 использовать mqtt esp8266?

много.

Ну и судя по тому, что вы спрашиваете - вы явно разбираетесь не очень и сами не перепишете. Без обид, если б разбирались - просто посмотрели бы в код и оценили обьем переделок.

J-Tec
Offline
Зарегистрирован: 23.07.2014

Ну да в программировании я не селен.

Djon888
Offline
Зарегистрирован: 20.12.2020

Сори 

J-Tec
Offline
Зарегистрирован: 23.07.2014

Большинство компаунд снимается при нагреве. Часто ложу в печь на 100 -120 градусов для разогрева и потом выковыриваешь аккуратно.

MaksVV
Offline
Зарегистрирован: 06.08.2015

Djon888, это не тема для этой темы. Нет не разбирал. думаю гугал знает

MaksVV
Offline
Зарегистрирован: 06.08.2015

ну что там у Djon888 ?, 150 постов зря чтоли , заработал девайс? .

ПС. пиши в васап , починил я рабочий телефон

Djon888
Offline
Зарегистрирован: 20.12.2020

привет у меня щас как сказать проблемы в семье не до этого  с этим еб. коведам вирусам((((( родители слегли и бабушка умерла от вируса вообще голова не работает эти 2 недели

MaksVV
Offline
Зарегистрирован: 06.08.2015

Выздоравливайте!

redbiz
Offline
Зарегистрирован: 10.05.2021

Всем привет!

Собрал пока Nano+wbus (k-line). Пытаюсь наладить запуск WTT/Z (догреватель с принудительно включенной помпой, управление только по Wbus). На скетч #444 не реагирует. Со скетчем #478 происходит начало запуска, топливный насос качнёт раз пять и глохнет. В диагностике потом ошибка 92h "Не выполнена команда поддерживать" (горение, видимо). Что подправить или какой скетч попробовать еще?

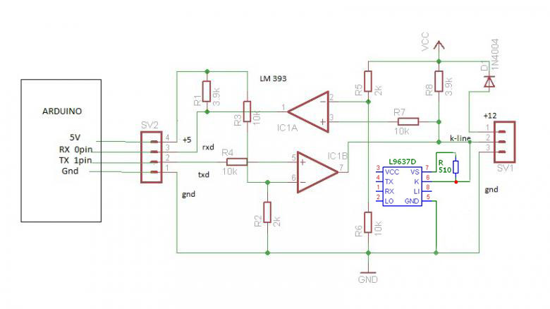
PS: K-Line и на L9637D и на LM393, две Nano - поведение одинаково.

MaksVV
Offline
Зарегистрирован: 06.08.2015

запустить котел c программы WTT, при этом снять лог в ней же (нужен инженерный режим этой программы). В этой теме стопицот раз обсуждалось как это сделать. Лог сюда под спойлер

redbiz
Offline
Зарегистрирован: 10.05.2021
Снял лог:

Протоколирование включено: 03.11.21 16:38:39
Диагностирование включено: 03.11.21 16:39:10
W-шина
Активирование ...

Tx: F4 03 51 0A AC 
Rx: 4F 04 D1 0A 14 84 
Tx: F4 03 51 0B AD 
Rx: 4F 0B D1 0B 44 43 20 32 33 30 20 20 88 
Tx: F4 04 32 03 07 C6 
Rx: 4F 04 7F 32 52 54 
Tx: F4 03 51 01 A7 
Rx: 4F 07 D1 01 06 73 26 45 8E 
Tx: F4 03 51 02 A4 
Rx: 4F 07 D1 02 30 00 31 00 9A 
Tx: F4 03 51 03 A5 
Rx: 4F 08 D1 03 06 78 68 4A 04 CD 
Tx: F4 03 51 04 A2 
Rx: 4F 04 7F 51 11 74 
Tx: F4 03 51 05 A3 
Rx: 4F 06 D1 05 27 08 01 B3 
Tx: F4 03 51 07 A1 
Rx: 4F 08 D1 07 03 15 45 48 32 B8 
Tx: F4 03 51 09 AF 
Rx: 4F 07 D1 09 00 93 00 49 4A 
Tx: F4 03 50 02 A5 
Rx: 4F 04 D0 02 00 99 
Tx: F4 03 50 03 A4 
Rx: 4F 04 D0 03 00 98 
Tx: F4 03 50 04 A3 
Rx: 4F 0B D0 04 9D A9 05 00 00 00 00 1D BC 
Tx: F4 03 50 05 A2 
Rx: 4F 06 D0 05 C5 B2 00 EB 
Tx: F4 03 50 07 A0 
Rx: 4F 07 D0 07 13 00 00 00 8C 
Tx: F4 04 50 01 01 A0 
Rx: 4F 08 D0 01 12 12 01 46 BC 6D 
Tx: F4 04 50 01 02 A3 
Rx: 4F 08 D0 01 92 12 02 1C BB B3 
Tx: F4 04 50 01 03 A2 
Rx: 4F 08 D0 01 FF FF FF FF FF 69 
Tx: F4 03 50 02 A5 
Rx: 4F 04 D0 02 00 99 
Tx: F4 03 50 03 A4 
Rx: 4F 04 D0 03 00 98 
Tx: F4 03 50 04 A3 
Rx: 4F 0B D0 04 9D A9 05 00 00 00 00 1D BC 
Tx: F4 03 50 05 A2 
Rx: 4F 06 D0 05 C5 B2 00 EB 
Tx: F4 03 50 07 A0 
Rx: 4F 07 D0 07 13 00 00 00 8C 
Tx: F4 03 50 06 A1 
Rx: 4F 0B D0 06 01 0B 08 02 43 2C 08 C2 37 
Tx: F4 03 21 3B ED 
Rx: 4F 03 A1 3B D6 
Tx: F4 03 50 02 A5 
Rx: 4F 04 D0 02 00 99 
Tx: F4 03 50 03 A4 
Rx: 4F 04 D0 03 15 8D 
Tx: F4 03 50 04 A3 
Rx: 4F 0B D0 04 9D A9 05 00 00 00 2A 1D 96 
Tx: F4 03 50 05 A2 
Rx: 4F 06 D0 05 C5 B1 36 DE 
Tx: F4 03 50 07 A0 
Rx: 4F 07 D0 07 40 00 00 00 DF 
Tx: F4 04 50 01 01 A0 
Rx: 4F 08 D0 01 12 12 01 46 BC 6D 
Tx: F4 04 50 01 02 A3 
Rx: 4F 08 D0 01 92 12 02 1C BB B3 
Tx: F4 04 50 01 03 A2 
Rx: 4F 08 D0 01 FF FF FF FF FF 69 
Tx: F4 03 50 02 A5 
Rx: 4F 04 D0 02 00 99 
Tx: F4 03 50 03 A4 
Rx: 4F 04 D0 03 35 AD 
Tx: F4 03 50 04 A3 
Rx: 4F 0B D0 04 9D A9 05 00 58 00 46 1D A2 
Tx: F4 03 50 05 A2 
Rx: 4F 06 D0 05 C6 A3 42 BB 
Tx: F4 03 50 07 A0 
Rx: 4F 07 D0 07 40 00 00 00 DF 
Tx: F4 03 50 06 A1 
Rx: 4F 0B D0 06 01 0B 08 02 43 2C 08 C2 37 
Tx: F4 03 50 02 A5 
Rx: 4F 04 D0 02 00 99 
Tx: F4 03 50 03 A4 
Rx: 4F 04 D0 03 B5 2D 
Tx: F4 03 50 04 A3 
Rx: 4F 0B D0 04 9D A9 05 00 57 00 45 1D AE 
Tx: F4 03 50 05 A2 
Rx: 4F 06 D0 05 C6 A5 51 AE 
Tx: F4 03 50 07 A0 
Rx: 4F 07 D0 07 40 00 00 00 DF 
Tx: F4 04 50 01 01 A0 
Rx: 4F 08 D0 01 12 12 01 46 BC 6D 
Tx: F4 04 50 01 02 A3 
Rx: 4F 08 D0 01 92 12 02 1C BB B3 
Tx: F4 04 50 01 03 A2 
Rx: 4F 08 D0 01 FF FF FF FF FF 69 
Tx: F4 03 50 02 A5 
Rx: 4F 04 D0 02 00 99 
Tx: F4 03 50 03 A4 
Rx: 4F 04 D0 03 B5 2D 
Tx: F4 03 50 04 A3 
Rx: 4F 0B D0 04 9D A9 05 00 5E 00 43 1D A1 
Tx: F4 03 50 05 A2 
Rx: 4F 06 D0 05 C5 A7 5E A0 
Tx: F4 03 50 07 A0 
Rx: 4F 07 D0 07 40 00 00 00 DF 
Tx: F4 03 50 06 A1 
Rx: 4F 0B D0 06 01 0B 08 02 43 2C 08 C2 37 
Tx: F4 03 50 02 A5 
Rx: 4F 04 D0 02 00 99 
Tx: F4 03 50 03 A4 
Rx: 4F 04 D0 03 B5 2D 
Tx: F4 03 50 04 A3 
Rx: 4F 0B D0 04 9D A9 05 00 55 00 43 1D AA 
Tx: F4 03 50 05 A2 
Rx: 4F 06 D0 05 C5 A9 63 93 
Tx: F4 03 50 07 A0 
Rx: 4F 07 D0 07 40 00 00 00 DF 
Tx: F4 04 50 01 01 A0 
Rx: 4F 08 D0 01 12 12 01 46 BC 6D 
Tx: F4 04 50 01 02 A3 
Rx: 4F 08 D0 01 92 12 02 1C BB B3 
Tx: F4 04 50 01 03 A2 
Rx: 4F 08 D0 01 FF FF FF FF FF 69 
Tx: F4 03 50 02 A5 
Rx: 4F 04 D0 02 00 99 
Tx: F4 03 50 03 A4 
Rx: 4F 04 D0 03 B5 2D 
Tx: F4 03 50 04 A3 
Rx: 4F 0B D0 04 9D A9 05 00 5C 00 43 1D A3 
Tx: F4 03 50 05 A2 
Rx: 4F 06 D0 05 C5 A8 67 96 
Tx: F4 03 50 07 A0 
Rx: 4F 07 D0 07 40 00 00 00 DF 
Tx: F4 03 50 06 A1 
Rx: 4F 0B D0 06 01 0B 08 02 43 2C 08 C2 37 
Tx: F4 04 44 21 00 95 
Rx: 4F 03 C4 00 88 
Tx: F4 03 50 02 A5 
Rx: 4F 04 D0 02 00 99 
Tx: F4 03 50 03 A4 
Rx: 4F 04 D0 03 B5 2D 
Tx: F4 03 50 04 A3 
Rx: 4F 0B D0 04 9D A9 05 00 5C 00 43 1D A3 
Tx: F4 03 50 05 A2 
Rx: 4F 06 D0 05 C5 A8 69 98 
Tx: F4 03 50 07 A0 
Rx: 4F 07 D0 07 3E 00 00 00 A1 
Tx: F4 04 50 01 01 A0 
Rx: 4F 08 D0 01 12 12 01 46 BC 6D 
Tx: F4 04 50 01 02 A3 
Rx: 4F 08 D0 01 92 12 02 1C BB B3 
Tx: F4 04 50 01 03 A2 
Rx: 4F 08 D0 01 FF FF FF FF FF 69 
Tx: F4 03 50 02 A5 
Rx: 4F 04 D0 02 00 99 
Tx: F4 03 50 03 A4 
Rx: 4F 04 D0 03 E5 7D 
Tx: F4 03 50 04 A3 
Rx: 4F 0B D0 04 9D A9 05 00 4D 32 00 1D C3 
Tx: F4 03 50 05 A2 
Rx: 4F 06 D0 05 C5 AA 6A 99 
Tx: F4 03 50 07 A0 
Rx: 4F 07 D0 07 3E 00 00 00 A1 
Tx: F4 03 50 06 A1 
Rx: 4F 0B D0 06 01 0B 08 02 43 2C 08 C2 37 
Tx: F4 03 50 02 A5 
Rx: 4F 04 D0 02 00 99 
Tx: F4 03 50 03 A4 
Rx: 4F 04 D0 03 E5 7D 
Tx: F4 03 50 04 A3 
Rx: 4F 0B D0 04 9D A9 05 00 46 32 00 1D C8 
Tx: F4 03 50 05 A2 
Rx: 4F 06 D0 05 C5 AC 6B 9E 
Tx: F4 03 50 07 A0 
Rx: 4F 07 D0 07 17 00 00 00 88 
Tx: F4 04 50 01 01 A0 
Rx: 4F 08 D0 01 12 12 01 46 BC 6D 
Tx: F4 04 50 01 02 A3 
Rx: 4F 08 D0 01 92 12 02 1C BB B3 
Tx: F4 04 50 01 03 A2 
Rx: 4F 08 D0 01 FF FF FF FF FF 69 
Tx: F4 03 50 02 A5 
Rx: 4F 04 D0 02 00 99 
Tx: F4 03 50 03 A4 
Rx: 4F 04 D0 03 F5 6D 
Tx: F4 03 50 04 A3 
Rx: 4F 0B D0 04 9D A9 05 00 46 7B 0F 1D 8E 
Tx: F4 03 50 05 A2 
Rx: 4F 06 D0 05 C5 AA 6B 98 
Tx: F4 03 50 07 A0 
Rx: 4F 07 D0 07 17 00 00 00 88 
Tx: F4 03 50 06 A1 
Rx: 4F 0B D0 06 01 0B 08 02 43 2C 08 C2 37 
Tx: F4 03 50 02 A5 
Rx: 4F 04 D0 02 00 99 
Tx: F4 03 50 03 A4 
Rx: 4F 04 D0 03 F5 6D 
Tx: F4 03 50 04 A3 
Rx: 4F 0B D0 04 9D A9 05 00 46 7B 0F 1D 8E 
Tx: F4 03 50 05 A2 
Rx: 4F 06 D0 05 C5 AA 6C 9F 
Tx: F4 03 50 07 A0 
Rx: 4F 07 D0 07 17 00 00 00 88 
Tx: F4 04 50 01 01 A0 
Rx: 4F 08 D0 01 12 12 01 46 BC 6D 
Tx: F4 04 50 01 02 A3 
Rx: 4F 08 D0 01 92 12 02 1C BB B3 
Tx: F4 04 50 01 03 A2 
Rx: 4F 08 D0 01 FF FF FF FF FF 69 
Tx: F4 03 50 02 A5 
Rx: 4F 04 D0 02 00 99 
Tx: F4 03 50 03 A4 
Rx: 4F 04 D0 03 F5 6D 
Tx: F4 03 50 04 A3 
Rx: 4F 0B D0 04 9D A9 05 00 4C 7B 10 1D 9B 
Tx: F4 03 50 05 A2 
Rx: 4F 06 D0 05 C4 AA 6C 9E 
Tx: F4 03 50 07 A0 
Rx: 4F 07 D0 07 17 00 00 00 88 
Tx: F4 03 50 06 A1 
Rx: 4F 0B D0 06 01 0B 08 02 43 2C 08 C2 37 
Tx: F4 04 44 21 00 95 
Rx: 4F 03 C4 00 88 
Tx: F4 03 50 02 A5 
Rx: 4F 04 D0 02 00 99 
Tx: F4 03 50 03 A4 
Rx: 4F 04 D0 03 F5 6D 
Tx: F4 03 50 04 A3 
Rx: 4F 0B D0 04 9D A9 05 00 46 7B 10 1D 91 
Tx: F4 03 50 05 A2 
Rx: 4F 06 D0 05 C4 AC 6C 98 
Tx: F4 03 50 07 A0 
Rx: 4F 07 D0 07 17 00 00 00 88 
Tx: F4 04 50 01 01 A0 
Rx: 4F 08 D0 01 12 12 01 46 BC 6D 
Tx: F4 04 50 01 02 A3 
Rx: 4F 08 D0 01 92 12 02 1C BB B3 
Tx: F4 04 50 01 03 A2 
Rx: 4F 08 D0 01 FF FF FF FF FF 69 
Tx: F4 03 50 02 A5 
Rx: 4F 04 D0 02 00 99 
Tx: F4 03 50 03 A4 
Rx: 4F 04 D0 03 F5 6D 
Tx: F4 03 50 04 A3 
Rx: 4F 0B D0 04 9D A9 05 00 46 7B 10 1D 91 
Tx: F4 03 50 05 A2 
Rx: 4F 06 D0 05 C4 AA 6C 9E 
Tx: F4 03 50 07 A0 
Rx: 4F 07 D0 07 17 00 00 00 88 
Tx: F4 03 50 06 A1 
Rx: 4F 0B D0 06 01 0B 08 02 43 2C 08 C2 37 
Tx: F4 03 50 02 A5 
Rx: 4F 04 D0 02 00 99 
Tx: F4 03 50 03 A4 
Rx: 4F 04 D0 03 F5 6D 
Tx: F4 03 50 04 A3 
Rx: 4F 0B D0 04 9D A9 05 00 46 7B 10 1D 91 
Tx: F4 03 50 05 A2 
Rx: 4F 06 D0 05 C4 AC 6C 98 
Tx: F4 03 50 07 A0 
Rx: 4F 07 D0 07 17 00 00 00 88 
Tx: F4 04 50 01 01 A0 
Rx: 4F 08 D0 01 12 12 01 46 BC 6D 
Tx: F4 04 50 01 02 A3 
Rx: 4F 08 D0 01 92 12 02 1C BB B3 
Tx: F4 04 50 01 03 A2 
Rx: 4F 08 D0 01 FF FF FF FF FF 69 
Tx: F4 03 50 02 A5 
Rx: 4F 04 D0 02 00 99 
Tx: F4 03 50 03 A4 
Rx: 4F 04 D0 03 F5 6D 
Tx: F4 03 50 04 A3 
Rx: 4F 0B D0 04 9D A9 05 00 4B 7B 11 1D 9D 
Tx: F4 03 50 05 A2 
Rx: 4F 06 D0 05 C4 AD 6D 98 
Tx: F4 03 50 07 A0 
Rx: 4F 07 D0 07 17 00 00 00 88 
Tx: F4 03 50 06 A1 
Rx: 4F 0B D0 06 01 0B 08 02 43 2C 08 C2 37 
Tx: F4 03 50 02 A5 
Rx: 4F 04 D0 02 00 99 
Tx: F4 03 50 03 A4 
Rx: 4F 04 D0 03 F5 6D 
Tx: F4 03 50 04 A3 
Rx: 4F 0B D0 04 9D A9 05 00 47 7B 12 1D 92 
Tx: F4 03 50 05 A2 
Rx: 4F 06 D0 05 C4 A9 6D 9C 
Tx: F4 03 50 07 A0 
Rx: 4F 07 D0 07 17 00 00 00 88 
Tx: F4 04 50 01 01 A0 
Rx: 4F 08 D0 01 12 12 01 46 BC 6D 
Tx: F4 04 50 01 02 A3 
Rx: 4F 08 D0 01 92 12 02 1C BB B3 
Tx: F4 04 50 01 03 A2 
Rx: 4F 08 D0 01 FF FF FF FF FF 69 
Tx: F4 03 50 02 A5 
Rx: 4F 04 D0 02 00 99 
Tx: F4 03 50 03 A4 
Rx: 4F 04 D0 03 F5 6D 
Tx: F4 03 50 04 A3 
Rx: 4F 0B D0 04 9D A9 05 00 4C 7B 13 1D 98 
Tx: F4 03 50 05 A2 
Rx: 4F 06 D0 05 C4 AA 6D 9F 
Tx: F4 03 50 07 A0 
Rx: 4F 07 D0 07 17 00 00 00 88 
Tx: F4 03 50 06 A1 
Rx: 4F 0B D0 06 01 0B 08 02 43 2C 08 C2 37 
Tx: F4 04 44 21 00 95 
Rx: 4F 03 C4 00 88 
Tx: F4 03 50 02 A5 
Rx: 4F 04 D0 02 00 99 
Tx: F4 03 50 03 A4 
Rx: 4F 04 D0 03 F5 6D 
Tx: F4 03 50 04 A3 
Rx: 4F 0B D0 04 9D A9 05 00 4D 7B 13 1D 99 
Tx: F4 03 50 05 A2 
Rx: 4F 06 D0 05 C4 AA 6D 9F 
Tx: F4 03 50 07 A0 
Rx: 4F 07 D0 07 17 00 00 00 88 
Tx: F4 04 50 01 01 A0 
Rx: 4F 08 D0 01 12 12 01 46 BC 6D 
Tx: F4 04 50 01 02 A3 
Rx: 4F 08 D0 01 92 12 02 1C BB B3 
Tx: F4 04 50 01 03 A2 
Rx: 4F 08 D0 01 FF FF FF FF FF 69 
Tx: F4 03 50 02 A5 
Rx: 4F 04 D0 02 00 99 
Tx: F4 03 50 03 A4 
Rx: 4F 04 D0 03 F5 6D 
Tx: F4 03 50 04 A3 
Rx: 4F 0B D0 04 9D A9 05 00 4B 7B 14 1D 98 
Tx: F4 03 50 05 A2 
Rx: 4F 06 D0 05 C4 AC 6D 99 
Tx: F4 03 50 07 A0 
Rx: 4F 07 D0 07 17 00 00 00 88 
Tx: F4 03 50 06 A1 
Rx: 4F 0B D0 06 01 0B 08 02 43 2C 08 C2 37 
Tx: F4 03 50 02 A5 
Rx: 4F 04 D0 02 00 99 
Tx: F4 03 50 03 A4 
Rx: 4F 04 D0 03 F5 6D 
Tx: F4 03 50 04 A3 
Rx: 4F 0B D0 04 9D A9 05 00 4B 7B 14 1D 98 
Tx: F4 03 50 05 A2 
Rx: 4F 06 D0 05 C4 AB 6D 9E 
Tx: F4 03 50 07 A0 
Rx: 4F 07 D0 07 17 00 00 00 88 
Tx: F4 04 50 01 01 A0 
Rx: 4F 08 D0 01 12 12 01 46 BC 6D 
Tx: F4 04 50 01 02 A3 
Rx: 4F 08 D0 01 92 12 02 1C BB B3 
Tx: F4 04 50 01 03 A2 
Rx: 4F 08 D0 01 FF FF FF FF FF 69 
Tx: F4 03 50 02 A5 
Rx: 4F 04 D0 02 00 99 
Tx: F4 03 50 03 A4 
Rx: 4F 04 D0 03 F5 6D 
Tx: F4 03 50 04 A3 
Rx: 4F 0B D0 04 9D A9 05 00 47 7B 14 1D 94 
Tx: F4 03 50 05 A2 
Rx: 4F 06 D0 05 C4 AC 6D 99 
Tx: F4 03 50 07 A0 
Rx: 4F 07 D0 07 17 00 00 00 88 
Tx: F4 03 50 06 A1 
Rx: 4F 0B D0 06 01 0B 08 02 43 2C 08 C2 37 
Tx: F4 03 50 02 A5 
Rx: 4F 04 D0 02 00 99 
Tx: F4 03 50 03 A4 
Rx: 4F 04 D0 03 F5 6D 
Tx: F4 03 50 04 A3 
Rx: 4F 0B D0 04 9D A9 05 00 4B 7B 14 1D 98 
Tx: F4 03 50 05 A2 
Rx: 4F 06 D0 05 C4 AA 6D 9F 
Tx: F4 03 50 07 A0 
Rx: 4F 07 D0 07 17 00 00 00 88 
Tx: F4 04 50 01 01 A0 
Rx: 4F 08 D0 01 12 12 01 46 BC 6D 
Tx: F4 04 50 01 02 A3 
Rx: 4F 08 D0 01 92 12 02 1C BB B3 
Tx: F4 04 50 01 03 A2 
Rx: 4F 08 D0 01 FF FF FF FF FF 69 
Tx: F4 03 50 02 A5 
Rx: 4F 04 D0 02 00 99 
Tx: F4 03 50 03 A4 
Rx: 4F 04 D0 03 F5 6D 
Tx: F4 03 50 04 A3 
Rx: 4F 0B D0 04 9D A9 05 00 4C 7B 14 1D 9F 
Tx: F4 03 50 05 A2 
Rx: 4F 06 D0 05 C4 AB 6D 9E 
Tx: F4 03 50 07 A0 
Rx: 4F 07 D0 07 17 00 00 00 88 
Tx: F4 03 50 06 A1 
Rx: 4F 0B D0 06 01 0B 08 02 43 2C 08 C2 37 
Tx: F4 04 44 21 00 95 
Rx: 4F 03 C4 00 88 
Tx: F4 03 50 02 A5 
Rx: 4F 04 D0 02 00 99 
Tx: F4 03 50 03 A4 
Rx: 4F 04 D0 03 F5 6D 
Tx: F4 03 50 04 A3 
Rx: 4F 0B D0 04 9D A9 05 00 47 7B 14 1D 94 
Tx: F4 03 50 05 A2 
Rx: 4F 06 D0 05 C4 AB 6D 9E 
Tx: F4 03 50 07 A0 
Rx: 4F 07 D0 07 17 00 00 00 88 
Tx: F4 04 50 01 01 A0 
Rx: 4F 08 D0 01 12 12 01 46 BC 6D 
Tx: F4 04 50 01 02 A3 
Rx: 4F 08 D0 01 92 12 02 1C BB B3 
Tx: F4 04 50 01 03 A2 
Rx: 4F 08 D0 01 FF FF FF FF FF 69 
Tx: F4 03 50 02 A5 
Rx: 4F 04 D0 02 00 99 
Tx: F4 03 50 03 A4 
Rx: 4F 04 D0 03 F5 6D 
Tx: F4 03 50 04 A3 
Rx: 4F 0B D0 04 9D A9 05 00 47 6E 15 1D 80 
Tx: F4 03 50 05 A2 
Rx: 4F 06 D0 05 C4 AB 6E 9D 
Tx: F4 03 50 07 A0 
Rx: 4F 07 D0 07 18 00 00 00 87 
Tx: F4 03 50 06 A1 
Rx: 4F 0B D0 06 01 0B 08 02 43 2C 08 C2 37 
Tx: F4 03 50 02 A5 
Rx: 4F 04 D0 02 00 99 
Tx: F4 03 50 03 A4 
Rx: 4F 04 D0 03 F5 6D 
Tx: F4 03 50 04 A3 
Rx: 4F 0B D0 04 9D A9 05 00 4B 6E 17 1D 8E 
Tx: F4 03 50 05 A2 
Rx: 4F 06 D0 05 C3 AA 6E 9B 
Tx: F4 03 50 07 A0 
Rx: 4F 07 D0 07 18 00 00 00 87 
Tx: F4 04 50 01 01 A0 
Rx: 4F 08 D0 01 12 12 01 46 BC 6D 
Tx: F4 04 50 01 02 A3 
Rx: 4F 08 D0 01 92 12 02 1C BB B3 
Tx: F4 04 50 01 03 A2 
Rx: 4F 08 D0 01 FF FF FF FF FF 69 
Tx: F4 03 50 02 A5 
Rx: 4F 04 D0 02 00 99 
Tx: F4 03 50 03 A4 
Rx: 4F 04 D0 03 F5 6D 
Tx: F4 03 50 04 A3 
Rx: 4F 0B D0 04 9D A9 05 00 4B 6E 17 1D 8E 
Tx: F4 03 50 05 A2 
Rx: 4F 06 D0 05 C4 AC 6E 9A 
Tx: F4 03 50 07 A0 
Rx: 4F 07 D0 07 18 00 00 00 87 
Tx: F4 03 50 06 A1 
Rx: 4F 0B D0 06 01 0B 08 02 43 2C 08 C2 37 
Tx: F4 03 50 02 A5 
Rx: 4F 04 D0 02 00 99 
Tx: F4 03 50 03 A4 
Rx: 4F 04 D0 03 F5 6D 
Tx: F4 03 50 04 A3 
Rx: 4F 0B D0 04 9D A9 05 00 4B 6E 19 1D 80 
Tx: F4 03 50 05 A2 
Rx: 4F 06 D0 05 C3 AA 6E 9B 
Tx: F4 03 50 07 A0 
Rx: 4F 07 D0 07 18 00 00 00 87 
Tx: F4 04 50 01 01 A0 
Rx: 4F 08 D0 01 12 12 01 46 BC 6D 
Tx: F4 04 50 01 02 A3 
Rx: 4F 08 D0 01 92 12 02 1C BB B3 
Tx: F4 04 50 01 03 A2 
Rx: 4F 08 D0 01 FF FF FF FF FF 69 
Tx: F4 03 50 02 A5 
Rx: 4F 04 D0 02 00 99 
Tx: F4 03 50 03 A4 
Rx: 4F 04 D0 03 F5 6D 
Tx: F4 03 50 04 A3 
Rx: 4F 0B D0 04 9D A9 05 00 47 6E 19 1D 8C 
Tx: F4 03 50 05 A2 
Rx: 4F 06 D0 05 C3 AB 6E 9A 
Tx: F4 03 50 07 A0 
Rx: 4F 07 D0 07 18 00 00 00 87 
Tx: F4 03 50 06 A1 
Rx: 4F 0B D0 06 01 0B 08 02 43 2C 08 C2 37 
Tx: F4 04 44 21 00 95 
Rx: 4F 03 C4 00 88 
Tx: F4 03 50 02 A5 
Rx: 4F 04 D0 02 00 99 
Tx: F4 03 50 03 A4 
Rx: 4F 04 D0 03 F5 6D 
Tx: F4 03 50 04 A3 
Rx: 4F 0B D0 04 9D A9 05 00 47 6E 1A 1D 8F 
Tx: F4 03 50 05 A2 
Rx: 4F 06 D0 05 C4 AA 6E 9C 
Tx: F4 03 50 07 A0 
Rx: 4F 07 D0 07 18 00 00 00 87 
Tx: F4 04 50 01 01 A0 
Rx: 4F 08 D0 01 12 12 01 46 BC 6D 
Tx: F4 04 50 01 02 A3 
Rx: 4F 08 D0 01 92 12 02 1C BB B3 
Tx: F4 04 50 01 03 A2 
Rx: 4F 08 D0 01 FF FF FF FF FF 69 
Tx: F4 03 50 02 A5 
Rx: 4F 04 D0 02 00 99 
Tx: F4 03 50 03 A4 
Rx: 4F 04 D0 03 F5 6D 
Tx: F4 03 50 04 A3 
Rx: 4F 0B D0 04 9D A9 05 00 46 6E 1B 1D 8F 
Tx: F4 03 50 05 A2 
Rx: 4F 06 D0 05 C3 AC 6E 9D 
Tx: F4 03 50 07 A0 
Rx: 4F 07 D0 07 18 00 00 00 87 
Tx: F4 03 50 06 A1 
Rx: 4F 0B D0 06 01 0B 08 02 43 2C 08 C2 37 
Tx: F4 03 50 02 A5 
Rx: 4F 04 D0 02 00 99 
Tx: F4 03 50 03 A4 
Rx: 4F 04 D0 03 F5 6D 
Tx: F4 03 50 04 A3 
Rx: 4F 0B D0 04 9D A9 05 00 4B 6E 1D 1D 84 
Tx: F4 03 50 05 A2 
Rx: 4F 06 D0 05 C3 AB 6E 9A 
Tx: F4 03 50 07 A0 
Rx: 4F 07 D0 07 18 00 00 00 87 
Tx: F4 04 50 01 01 A0 
Rx: 4F 08 D0 01 12 12 01 46 BC 6D 
Tx: F4 04 50 01 02 A3 
Rx: 4F 08 D0 01 92 12 02 1C BB B3 
Tx: F4 04 50 01 03 A2 
Rx: 4F 08 D0 01 FF FF FF FF FF 69 
Tx: F4 03 50 02 A5 
Rx: 4F 04 D0 02 00 99 
Tx: F4 03 50 03 A4 
Rx: 4F 04 D0 03 F5 6D 
Tx: F4 03 50 04 A3 
Rx: 4F 0B D0 04 9D A9 05 00 46 6E 1E 1D 8A 
Tx: F4 03 50 05 A2 
Rx: 4F 06 D0 05 C3 AA 6F 9A 
Tx: F4 03 50 07 A0 
Rx: 4F 07 D0 07 18 00 00 00 87 
Tx: F4 03 50 06 A1 
Rx: 4F 0B D0 06 01 0B 08 02 43 2D 08 C2 36 
Tx: F4 03 50 02 A5 
Rx: 4F 04 D0 02 00 99 
Tx: F4 03 50 03 A4 
Rx: 4F 04 D0 03 F5 6D 
Tx: F4 03 50 04 A3 
Rx: 4F 0B D0 04 9D A9 05 00 46 6E 1F 1D 8B 
Tx: F4 03 50 05 A2 
Rx: 4F 06 D0 05 C3 AA 6E 9B 
Tx: F4 03 50 07 A0 
Rx: 4F 07 D0 07 18 00 00 00 87 
Tx: F4 04 50 01 01 A0 
Rx: 4F 08 D0 01 12 12 01 46 BC 6D 
Tx: F4 04 50 01 02 A3 
Rx: 4F 08 D0 01 92 12 02 1C BB B3 
Tx: F4 04 50 01 03 A2 
Rx: 4F 08 D0 01 FF FF FF FF FF 69 
Tx: F4 03 50 02 A5 
Rx: 4F 04 D0 02 00 99 
Tx: F4 03 50 03 A4 
Rx: 4F 04 D0 03 F5 6D 
Tx: F4 03 50 04 A3 
Rx: 4F 0B D0 04 9D A9 05 00 4B 6E 20 1D B9 
Tx: F4 03 50 05 A2 
Rx: 4F 06 D0 05 C3 AB 6F 9B 
Tx: F4 03 50 07 A0 
Rx: 4F 07 D0 07 18 00 00 00 87 
Tx: F4 03 50 06 A1 
Rx: 4F 0B D0 06 01 0B 08 02 43 2D 08 C2 36 
Tx: F4 04 44 21 00 95 
Rx: 4F 03 C4 00 88 
Tx: F4 03 50 02 A5 
Rx: 4F 04 D0 02 00 99 
Tx: F4 03 50 03 A4 
Rx: 4F 04 D0 03 F5 6D 
Tx: F4 03 50 04 A3 
Rx: 4F 0B D0 04 9D A9 05 00 46 6E 21 1D B5 
Tx: F4 03 50 05 A2 
Rx: 4F 06 D0 05 C3 AA 6F 9A 
Tx: F4 03 50 07 A0 
Rx: 4F 07 D0 07 18 00 00 00 87 
Tx: F4 04 50 01 01 A0 
Rx: 4F 08 D0 01 12 12 01 46 BC 6D 
Tx: F4 04 50 01 02 A3 
Rx: 4F 08 D0 01 92 12 02 1C BB B3 
Tx: F4 04 50 01 03 A2 
Rx: 4F 08 D0 01 FF FF FF FF FF 69 
Tx: F4 03 50 02 A5 
Rx: 4F 04 D0 02 00 99 
Tx: F4 03 50 03 A4 
Rx: 4F 04 D0 03 F5 6D 
Tx: F4 03 50 04 A3 
Rx: 4F 0B D0 04 9D A9 05 00 47 6E 21 1D B4 
Tx: F4 03 50 05 A2 
Rx: 4F 06 D0 05 C3 AC 6F 9C 
Tx: F4 03 50 07 A0 
Rx: 4F 07 D0 07 18 00 00 00 87 
Tx: F4 03 50 06 A1 
Rx: 4F 0B D0 06 01 0B 08 02 43 2D 08 C2 36 
Tx: F4 03 50 02 A5 
Rx: 4F 04 D0 02 00 99 
Tx: F4 03 50 03 A4 
Rx: 4F 04 D0 03 F5 6D 
Tx: F4 03 50 04 A3 
Rx: 4F 0B D0 04 9D A9 05 00 46 6E 22 1D B6 
Tx: F4 03 50 05 A2 
Rx: 4F 06 D0 05 C3 AB 6F 9B 
Tx: F4 03 50 07 A0 
Rx: 4F 07 D0 07 18 00 00 00 87 
Tx: F4 04 50 01 01 A0 
Rx: 4F 08 D0 01 12 12 01 46 BC 6D 
Tx: F4 04 50 01 02 A3 
Rx: 4F 08 D0 01 92 12 02 1C BB B3 
Tx: F4 04 50 01 03 A2 
Rx: 4F 08 D0 01 FF FF FF FF FF 69 
Tx: F4 03 50 02 A5 
Rx: 4F 04 D0 02 00 99 
Tx: F4 03 50 03 A4 
Rx: 4F 04 D0 03 F5 6D 
Tx: F4 03 50 04 A3 
Rx: 4F 0B D0 04 9D A9 05 00 4B 6E 24 1D BD 
Tx: F4 03 50 05 A2 
Rx: 4F 06 D0 05 C3 AD 6F 9D 
Tx: F4 03 50 07 A0 
Rx: 4F 07 D0 07 18 00 00 00 87 
Tx: F4 03 50 06 A1 
Rx: 4F 0B D0 06 01 0B 08 02 43 2D 08 C2 36 
Tx: F4 03 50 02 A5 
Rx: 4F 04 D0 02 00 99 
Tx: F4 03 50 03 A4 
Rx: 4F 04 D0 03 F5 6D 
Tx: F4 03 50 04 A3 
Rx: 4F 0B D0 04 9D A9 05 00 46 6E 26 1D B2 
Tx: F4 03 50 05 A2 
Rx: 4F 06 D0 05 C2 AA 6F 9B 
Tx: F4 03 50 07 A0 
Rx: 4F 07 D0 07 18 00 00 00 87 
Tx: F4 04 50 01 01 A0 
Rx: 4F 08 D0 01 12 12 01 46 BC 6D 
Tx: F4 04 50 01 02 A3 
Rx: 4F 08 D0 01 92 12 02 1C BB B3 
Tx: F4 04 50 01 03 A2 
Rx: 4F 08 D0 01 FF FF FF FF FF 69 
Tx: F4 03 50 02 A5 
Rx: 4F 04 D0 02 00 99 
Tx: F4 03 50 03 A4 
Rx: 4F 04 D0 03 F5 6D 
Tx: F4 03 50 04 A3 
Rx: 4F 0B D0 04 9D A9 05 00 46 6E 27 1D B3 
Tx: F4 03 50 05 A2 
Rx: 4F 06 D0 05 C2 AB 6F 9A 
Tx: F4 03 50 07 A0 
Rx: 4F 07 D0 07 18 00 00 00 87 
Tx: F4 03 50 06 A1 
Rx: 4F 0B D0 06 01 0B 08 02 43 2D 08 C2 36 
Tx: F4 04 44 21 00 95 
Rx: 4F 03 C4 00 88 
Tx: F4 03 50 02 A5 
Rx: 4F 04 D0 02 00 99 
Tx: F4 03 50 03 A4 
Rx: 4F 04 D0 03 F5 6D 
Tx: F4 03 50 04 A3 
Rx: 4F 0B D0 04 9D A9 05 00 48 64 28 1D B8 
Tx: F4 03 50 05 A2 
Rx: 4F 06 D0 05 C2 AB 6F 9A 
Tx: F4 03 50 07 A0 
Rx: 4F 07 D0 07 3D 00 00 00 A2 
Tx: F4 04 50 01 01 A0 
Rx: 4F 08 D0 01 12 12 01 46 BC 6D 
Tx: F4 04 50 01 02 A3 
Rx: 4F 08 D0 01 92 12 02 1C BB B3 
Tx: F4 04 50 01 03 A2 
Rx: 4F 08 D0 01 FF FF FF FF FF 69 
Tx: F4 03 50 02 A5 
Rx: 4F 04 D0 02 00 99 
Tx: F4 03 50 03 A4 
Rx: 4F 04 D0 03 F5 6D 
Tx: F4 03 50 04 A3 
Rx: 4F 0B D0 04 9D A9 05 00 46 64 28 1D B6 
Tx: F4 03 50 05 A2 
Rx: 4F 06 D0 05 C2 AB 6F 9A 
Tx: F4 03 50 07 A0 
Rx: 4F 07 D0 07 3D 00 00 00 A2 
Tx: F4 03 50 06 A1 
Rx: 4F 0B D0 06 01 0B 08 02 43 2D 08 C2 36 
Tx: F4 03 50 02 A5 
Rx: 4F 04 D0 02 00 99 
Tx: F4 03 50 03 A4 
Rx: 4F 04 D0 03 F5 6D 
Tx: F4 03 50 04 A3 
Rx: 4F 0B D0 04 9D A9 05 00 46 64 28 1D B6 
Tx: F4 03 50 05 A2 
Rx: 4F 06 D0 05 C2 AA 6F 9B 
Tx: F4 03 50 07 A0 
Rx: 4F 07 D0 07 3D 00 00 00 A2 
Tx: F4 04 50 01 01 A0 
Rx: 4F 08 D0 01 12 12 01 46 BC 6D 
Tx: F4 04 50 01 02 A3 
Rx: 4F 08 D0 01 92 12 02 1C BB B3 
Tx: F4 04 50 01 03 A2 
Rx: 4F 08 D0 01 FF FF FF FF FF 69 
Tx: F4 03 50 02 A5 
Rx: 4F 04 D0 02 00 99 
Tx: F4 03 50 03 A4 
Rx: 4F 04 D0 03 F5 6D 
Tx: F4 03 50 04 A3 
Rx: 4F 0B D0 04 9D A9 05 00 46 64 28 1D B6 
Tx: F4 03 50 05 A2 
Rx: 4F 06 D0 05 C2 AD 6F 9C 
Tx: F4 03 50 07 A0 
Rx: 4F 07 D0 07 3D 00 00 00 A2 
Tx: F4 03 50 06 A1 
Rx: 4F 0B D0 06 01 0B 08 02 43 2D 08 C2 36 
Tx: F4 03 50 02 A5 
Rx: 4F 04 D0 02 00 99 
Tx: F4 03 50 03 A4 
Rx: 4F 04 D0 03 F5 6D 
Tx: F4 03 50 04 A3 
Rx: 4F 0B D0 04 9D A9 05 00 47 64 28 1D B7 
Tx: F4 03 50 05 A2 
Rx: 4F 06 D0 05 C1 AA 6F 98 
Tx: F4 03 50 07 A0 
Rx: 4F 07 D0 07 3D 00 00 00 A2 
Tx: F4 04 50 01 01 A0 
Rx: 4F 08 D0 01 12 12 01 46 BC 6D 
Tx: F4 04 50 01 02 A3 
Rx: 4F 08 D0 01 92 12 02 1C BB B3 
Tx: F4 04 50 01 03 A2 
Rx: 4F 08 D0 01 FF FF FF FF FF 69 
Tx: F4 03 50 02 A5 
Rx: 4F 04 D0 02 00 99 
Tx: F4 03 50 03 A4 
Rx: 4F 04 D0 03 F5 6D 
Tx: F4 03 50 04 A3 
Rx: 4F 0B D0 04 9D A9 05 00 47 64 28 1D B7 
Tx: F4 03 50 05 A2 
Rx: 4F 06 D0 05 C1 AC 6F 9E 
Tx: F4 03 50 07 A0 
Rx: 4F 07 D0 07 3D 00 00 00 A2 
Tx: F4 03 50 06 A1 
Rx: 4F 0B D0 06 01 0B 08 02 43 2D 08 C2 36 
Tx: F4 04 44 21 00 95 
Rx: 4F 03 C4 00 88 
Tx: F4 03 50 02 A5 
Rx: 4F 04 D0 02 00 99 
Tx: F4 03 50 03 A4 
Rx: 4F 04 D0 03 F5 6D 
Tx: F4 03 50 04 A3 
Rx: 4F 0B D0 04 9D A9 05 00 46 64 28 1D B6 
Tx: F4 03 50 05 A2 
Rx: 4F 06 D0 05 C1 AD 6F 9F 
Tx: F4 03 50 07 A0 
Rx: 4F 07 D0 07 3D 00 00 00 A2 
Tx: F4 04 50 01 01 A0 
Rx: 4F 08 D0 01 12 12 01 46 BC 6D 
Tx: F4 04 50 01 02 A3 
Rx: 4F 08 D0 01 92 12 02 1C BB B3 
Tx: F4 04 50 01 03 A2 
Rx: 4F 08 D0 01 FF FF FF FF FF 69 
Tx: F4 03 50 02 A5 
Rx: 4F 04 D0 02 00 99 
Tx: F4 03 50 03 A4 
Rx: 4F 04 D0 03 F5 6D 
Tx: F4 03 50 04 A3 
Rx: 4F 0B D0 04 9D A9 05 00 46 64 28 1D B6 
Tx: F4 03 50 05 A2 
Rx: 4F 06 D0 05 C1 AB 6F 99 
Tx: F4 03 50 07 A0 
Rx: 4F 07 D0 07 3D 00 00 00 A2 
Tx: F4 03 50 06 A1 
Rx: 4F 0B D0 06 01 0B 08 02 43 2D 08 C2 36 
Tx: F4 03 50 02 A5 
Rx: 4F 04 D0 02 00 99 
Tx: F4 03 50 03 A4 
Rx: 4F 04 D0 03 F5 6D 
Tx: F4 03 50 04 A3 
Rx: 4F 0B D0 04 9D A9 05 00 4B 64 28 1D BB 
Tx: F4 03 50 05 A2 
Rx: 4F 06 D0 05 C0 AC 6F 9F 
Tx: F4 03 50 07 A0 
Rx: 4F 07 D0 07 3D 00 00 00 A2 
Tx: F4 04 50 01 01 A0 
Rx: 4F 08 D0 01 12 12 01 46 BC 6D 
Tx: F4 04 50 01 02 A3 
Rx: 4F 08 D0 01 92 12 02 1C BB B3 
Tx: F4 04 50 01 03 A2 
Rx: 4F 08 D0 01 FF FF FF FF FF 69 
Tx: F4 03 50 02 A5 
Rx: 4F 04 D0 02 00 99 
Tx: F4 03 50 03 A4 
Rx: 4F 04 D0 03 F5 6D 
Tx: F4 03 50 04 A3 
Rx: 4F 0B D0 04 9D A9 05 00 4C 64 28 1D BC 
Tx: F4 03 50 05 A2 
Rx: 4F 06 D0 05 C0 AA 6F 99 
Tx: F4 03 50 07 A0 
Rx: 4F 07 D0 07 3D 00 00 00 A2 
Tx: F4 03 50 06 A1 
Rx: 4F 0B D0 06 01 0B 08 02 43 2D 08 C2 36 
Tx: F4 03 50 02 A5 
Rx: 4F 04 D0 02 00 99 
Tx: F4 03 50 03 A4 
Rx: 4F 04 D0 03 F5 6D 
Tx: F4 03 50 04 A3 
Rx: 4F 0B D0 04 9D A9 05 00 4B 64 28 1D BB 
Tx: F4 03 50 05 A2 
Rx: 4F 06 D0 05 C0 AC 6F 9F 
Tx: F4 03 50 07 A0 
Rx: 4F 07 D0 07 3D 00 00 00 A2 
Tx: F4 04 50 01 01 A0 
Rx: 4F 08 D0 01 12 12 01 46 BC 6D 
Tx: F4 04 50 01 02 A3 
Rx: 4F 08 D0 01 92 12 02 1C BB B3 
Tx: F4 04 50 01 03 A2 
Rx: 4F 08 D0 01 FF FF FF FF FF 69 
Tx: F4 03 50 02 A5 
Rx: 4F 04 D0 02 00 99 
Tx: F4 03 50 03 A4 
Rx: 4F 04 D0 03 F5 6D 
Tx: F4 03 50 04 A3 
Rx: 4F 0B D0 04 9D A9 05 00 47 64 28 1D B7 
Tx: F4 03 50 05 A2 
Rx: 4F 06 D0 05 BF AA 6F E6 
Tx: F4 03 50 07 A0 
Rx: 4F 07 D0 07 3D 00 00 00 A2 
Tx: F4 03 50 06 A1 
Rx: 4F 0B D0 06 01 0B 08 02 43 2D 08 C2 36 
Tx: F4 04 44 21 00 95 
Rx: 4F 03 C4 00 88 
Tx: F4 03 50 02 A5 
Rx: 4F 04 D0 02 00 99 
Tx: F4 03 50 03 A4 
Rx: 4F 04 D0 03 F5 6D 
Tx: F4 03 50 04 A3 
Rx: 4F 0B D0 04 9D A9 05 00 47 4C 2B 1D 9C 
Tx: F4 03 50 05 A2 
Rx: 4F 06 D0 05 BF A9 6F E5 
Tx: F4 03 50 07 A0 
Rx: 4F 07 D0 07 19 00 00 00 86 
Tx: F4 04 50 01 01 A0 
Rx: 4F 08 D0 01 12 12 01 46 BC 6D 
Tx: F4 04 50 01 02 A3 
Rx: 4F 08 D0 01 92 12 02 1C BB B3 
Tx: F4 04 50 01 03 A2 
Rx: 4F 08 D0 01 FF FF FF FF FF 69 
Tx: F4 03 50 02 A5 
Rx: 4F 04 D0 02 00 99 
Tx: F4 03 50 03 A4 
Rx: 4F 04 D0 03 F5 6D 
Tx: F4 03 50 04 A3 
Rx: 4F 0B D0 04 9D A9 05 00 4B 41 34 1D 82 
Tx: F4 03 50 05 A2 
Rx: 4F 06 D0 05 BF AC 6F E0 
Tx: F4 03 50 07 A0 
Rx: 4F 07 D0 07 19 00 00 00 86 
Tx: F4 03 50 06 A1 
Rx: 4F 0B D0 06 01 0B 08 02 43 2D 08 C2 36 
Tx: F4 03 50 02 A5 
Rx: 4F 04 D0 02 00 99 
Tx: F4 03 50 03 A4 
Rx: 4F 04 D0 03 F5 6D 
Tx: F4 03 50 04 A3 
Rx: 4F 0B D0 04 9D A9 05 00 4B 3B 3E 1D F2 
Tx: F4 03 50 05 A2 
Rx: 4F 06 D0 05 BE A9 6F E4 
Tx: F4 03 50 07 A0 
Rx: 4F 07 D0 07 19 00 00 00 86 
Tx: F4 04 50 01 01 A0 
Rx: 4F 08 D0 01 12 12 01 46 BC 6D 
Tx: F4 04 50 01 02 A3 
Rx: 4F 08 D0 01 92 12 02 1C BB B3 
Tx: F4 04 50 01 03 A2 
Rx: 4F 08 D0 01 FF FF FF FF FF 69 
Tx: F4 03 50 02 A5 
Rx: 4F 04 D0 02 00 99 
Tx: F4 03 50 03 A4 
Rx: 4F 04 D0 03 F5 6D 
Tx: F4 03 50 04 A3 
Rx: 4F 0B D0 04 9D A9 05 00 47 34 46 1D 89 
Tx: F4 03 50 05 A2 
Rx: 4F 06 D0 05 BE AA 6F E7 
Tx: F4 03 50 07 A0 
Rx: 4F 07 D0 07 19 00 00 00 86 
Tx: F4 03 50 06 A1 
Rx: 4F 0B D0 06 01 0B 08 02 43 2D 08 C2 36 
Tx: F4 03 50 02 A5 
Rx: 4F 04 D0 02 00 99 
Tx: F4 03 50 03 A4 
Rx: 4F 04 D0 03 F5 6D 
Tx: F4 03 50 04 A3 
Rx: 4F 0B D0 04 9D A9 05 00 4D 2F 4E 1D 90 
Tx: F4 03 50 05 A2 
Rx: 4F 06 D0 05 BD AA 6F E4 
Tx: F4 03 50 07 A0 
Rx: 4F 07 D0 07 19 00 00 00 86 
Tx: F4 04 50 01 01 A0 
Rx: 4F 08 D0 01 12 12 01 46 BC 6D 
Tx: F4 04 50 01 02 A3 
Rx: 4F 08 D0 01 92 12 02 1C BB B3 
Tx: F4 04 50 01 03 A2 
Rx: 4F 08 D0 01 FF FF FF FF FF 69 
Tx: F4 03 50 02 A5 
Rx: 4F 04 D0 02 00 99 
Tx: F4 03 50 03 A4 
Rx: 4F 04 D0 03 F5 6D 
Tx: F4 03 50 04 A3 
Rx: 4F 0B D0 04 9D A9 05 00 47 2B 56 1D 86 
Tx: F4 03 50 05 A2 
Rx: 4F 06 D0 05 BD AB 6F E5 
Tx: F4 03 50 07 A0 
Rx: 4F 07 D0 07 19 00 00 00 86 
Tx: F4 03 50 06 A1 
Rx: 4F 0B D0 06 01 0B 08 02 43 2D 08 C2 36 
Tx: F4 04 44 21 00 95 
Rx: 4F 03 C4 00 88 
Tx: F4 03 50 02 A5 
Rx: 4F 04 D0 02 00 99 
Tx: F4 03 50 03 A4 
Rx: 4F 04 D0 03 F5 6D 
Tx: F4 03 50 04 A3 
Rx: 4F 0B D0 04 9D A9 05 00 4A 29 5A 1D 85 
Tx: F4 03 50 05 A2 
Rx: 4F 06 D0 05 BC A9 6F E6 
Tx: F4 03 50 07 A0 
Rx: 4F 07 D0 07 29 00 00 00 B6 
Tx: F4 04 50 01 01 A0 
Rx: 4F 08 D0 01 12 12 01 46 BC 6D 
Tx: F4 04 50 01 02 A3 
Rx: 4F 08 D0 01 92 12 02 1C BB B3 
Tx: F4 04 50 01 03 A2 
Rx: 4F 08 D0 01 FF FF FF FF FF 69 
Tx: F4 03 50 02 A5 
Rx: 4F 04 D0 02 00 99 
Tx: F4 03 50 03 A4 
Rx: 4F 04 D0 03 F5 6D 
Tx: F4 03 50 04 A3 
Rx: 4F 0B D0 04 9D A9 05 00 3F 29 5A 1D F0 
Tx: F4 03 50 05 A2 
Rx: 4F 06 D0 05 BC AB 6F E4 
Tx: F4 03 50 07 A0 
Rx: 4F 07 D0 07 29 00 00 00 B6 
Tx: F4 03 50 06 A1 
Rx: 4F 0B D0 06 01 0B 08 02 43 2D 08 C2 36 
Tx: F4 03 50 02 A5 
Rx: 4F 04 D0 02 00 99 
Tx: F4 03 50 03 A4 
Rx: 4F 04 D0 03 F5 6D 
Tx: F4 03 50 04 A3 
Rx: 4F 0B D0 04 9D A9 05 00 3B 29 5A 1D F4 
Tx: F4 03 50 05 A2 
Rx: 4F 06 D0 05 BB AB 6F E3 
Tx: F4 03 50 07 A0 
Rx: 4F 07 D0 07 29 00 00 00 B6 
Tx: F4 04 50 01 01 A0 
Rx: 4F 08 D0 01 12 12 01 46 BC 6D 
Tx: F4 04 50 01 02 A3 
Rx: 4F 08 D0 01 92 12 02 1C BB B3 
Tx: F4 04 50 01 03 A2 
Rx: 4F 08 D0 01 FF FF FF FF FF 69 
Tx: F4 03 50 02 A5 
Rx: 4F 04 D0 02 00 99 
Tx: F4 03 50 03 A4 
Rx: 4F 04 D0 03 F5 6D 
Tx: F4 03 50 04 A3 
Rx: 4F 0B D0 04 9D A9 05 00 33 29 5A 1D FC 
Tx: F4 03 50 05 A2 
Rx: 4F 06 D0 05 BB AB 6E E2 
Tx: F4 03 50 07 A0 
Rx: 4F 07 D0 07 29 00 00 00 B6 
Tx: F4 03 50 06 A1 
Rx: 4F 0B D0 06 01 0B 08 02 43 2D 08 C2 36 
Tx: F4 03 50 02 A5 
Rx: 4F 04 D0 02 00 99 
Tx: F4 03 50 03 A4 
Rx: 4F 04 D0 03 F5 6D 
Tx: F4 03 50 04 A3 
Rx: 4F 0B D0 04 9D A9 05 00 2E 29 5A 1D E1 
Tx: F4 03 50 05 A2 
Rx: 4F 06 D0 05 BA AA 6D E1 
Tx: F4 03 50 07 A0 
Rx: 4F 07 D0 07 29 00 00 00 B6 
Tx: F4 04 50 01 01 A0 
Rx: 4F 08 D0 01 12 12 01 46 BC 6D 
Tx: F4 04 50 01 02 A3 
Rx: 4F 08 D0 01 92 12 02 1C BB B3 
Tx: F4 04 50 01 03 A2 
Rx: 4F 08 D0 01 FF FF FF FF FF 69 
Tx: F4 03 50 02 A5 
Rx: 4F 04 D0 02 00 99 
Tx: F4 03 50 03 A4 
Rx: 4F 04 D0 03 F5 6D 
Tx: F4 03 50 04 A3 
Rx: 4F 0B D0 04 9D A9 05 00 2A 29 59 1D E6 
Tx: F4 03 50 05 A2 
Rx: 4F 06 D0 05 BA AB 6C E1 
Tx: F4 03 50 07 A0 
Rx: 4F 07 D0 07 29 00 00 00 B6 
Tx: F4 03 50 06 A1 
Rx: 4F 0B D0 06 01 0B 08 02 43 2D 08 C2 36 
Tx: F4 04 44 21 00 95 
Rx: 4F 03 C4 00 88 
Tx: F4 03 50 02 A5 
Rx: 4F 04 D0 02 00 99 
Tx: F4 03 50 03 A4 
Rx: 4F 04 D0 03 F5 6D 
Tx: F4 03 50 04 A3 
Rx: 4F 0B D0 04 9D A9 05 00 22 29 59 1D EE 
Tx: F4 03 50 05 A2 
Rx: 4F 06 D0 05 B9 AE 6B E0 
Tx: F4 03 50 07 A0 
Rx: 4F 07 D0 07 29 00 00 00 B6 
Tx: F4 04 50 01 01 A0 
Rx: 4F 08 D0 01 12 12 01 46 BC 6D 
Tx: F4 04 50 01 02 A3 
Rx: 4F 08 D0 01 92 12 02 1C BB B3 
Tx: F4 04 50 01 03 A2 
Rx: 4F 08 D0 01 FF FF FF FF FF 69 
Tx: F4 03 50 02 A5 
Rx: 4F 04 D0 02 00 99 
Tx: F4 03 50 03 A4 
Rx: 4F 04 D0 03 F5 6D 
Tx: F4 03 50 04 A3 
Rx: 4F 0B D0 04 9D A9 05 00 1B 29 59 1D D7 
Tx: F4 03 50 05 A2 
Rx: 4F 06 D0 05 B8 AD 6A E3 
Tx: F4 03 50 07 A0 
Rx: 4F 07 D0 07 29 00 00 00 B6 
Tx: F4 03 50 06 A1 
Rx: 4F 0B D0 06 01 0B 08 02 43 2D 08 C2 36 
Tx: F4 03 50 02 A5 
Rx: 4F 04 D0 02 00 99 
Tx: F4 03 50 03 A4 
Rx: 4F 04 D0 03 F5 6D 
Tx: F4 03 50 04 A3 
Rx: 4F 0B D0 04 9D A9 05 00 16 29 57 1D D4 
Tx: F4 03 50 05 A2 
Rx: 4F 06 D0 05 B7 AF 69 ED 
Tx: F4 03 50 07 A0 
Rx: 4F 07 D0 07 29 00 00 00 B6 
Tx: F4 04 50 01 01 A0 
Rx: 4F 08 D0 01 12 12 01 46 BC 6D 
Tx: F4 04 50 01 02 A3 
Rx: 4F 08 D0 01 92 12 02 1C BB B3 
Tx: F4 04 50 01 03 A2 
Rx: 4F 08 D0 01 FF FF FF FF FF 69 
Tx: F4 03 50 02 A5 
Rx: 4F 04 D0 02 00 99 
Tx: F4 03 50 03 A4 
Rx: 4F 04 D0 03 F5 6D 
Tx: F4 03 50 04 A3 
Rx: 4F 0B D0 04 9D A9 05 00 11 29 57 1D D3 
Tx: F4 03 50 05 A2 
Rx: 4F 06 D0 05 B7 B0 68 F3 
Tx: F4 03 50 07 A0 
Rx: 4F 07 D0 07 29 00 00 00 B6 
Tx: F4 03 50 06 A1 
Rx: 4F 0B D0 06 01 0B 08 02 43 2E 08 C2 35 
Tx: F4 03 50 02 A5 
Rx: 4F 04 D0 02 00 99 
Tx: F4 03 50 03 A4 
Rx: 4F 04 D0 03 F5 6D 
Tx: F4 03 50 04 A3 
Rx: 4F 0B D0 04 9D A9 05 00 0B 29 57 1D C9 
Tx: F4 03 50 05 A2 
Rx: 4F 06 D0 05 B6 AE 66 E2 
Tx: F4 03 50 07 A0 
Rx: 4F 07 D0 07 29 00 00 00 B6 
Tx: F4 04 50 01 01 A0 
Rx: 4F 08 D0 01 12 12 01 46 BC 6D 
Tx: F4 04 50 01 02 A3 
Rx: 4F 08 D0 01 92 12 02 1C BB B3 
Tx: F4 04 50 01 03 A2 
Rx: 4F 08 D0 01 FF FF FF FF FF 69 
Tx: F4 03 50 02 A5 
Rx: 4F 04 D0 02 00 99 
Tx: F4 03 50 03 A4 
Rx: 4F 04 D0 03 F5 6D 
Tx: F4 03 50 04 A3 
Rx: 4F 0B D0 04 9D A9 05 00 04 29 57 1D C6 
Tx: F4 03 50 05 A2 
Rx: 4F 06 D0 05 B5 B0 65 FC 
Tx: F4 03 50 07 A0 
Rx: 4F 07 D0 07 29 00 00 00 B6 
Tx: F4 03 50 06 A1 
Rx: 4F 0B D0 06 01 0B 08 02 43 2E 08 C2 35 
Tx: F4 04 44 21 00 95 
Rx: 4F 03 C4 00 88 
Tx: F4 03 50 02 A5 
Rx: 4F 04 D0 02 00 99 
Tx: F4 03 50 03 A4 
Rx: 4F 04 D0 03 D5 4D 
Tx: F4 03 50 04 A3 
Rx: 4F 0B D0 04 9D A9 05 00 00 29 63 1D F6 
Tx: F4 03 50 05 A2 
Rx: 4F 06 D0 05 B4 B0 64 FC 
Tx: F4 03 50 07 A0 
Rx: 4F 07 D0 07 24 00 00 00 BB 
Tx: F4 04 50 01 01 A0 
Rx: 4F 08 D0 01 12 12 01 46 BC 6D 
Tx: F4 04 50 01 02 A3 
Rx: 4F 08 D0 01 92 12 02 1C BB B3 
Tx: F4 04 50 01 03 A2 
Rx: 4F 08 D0 01 FF FF FF FF FF 69 
Tx: F4 03 50 02 A5 
Rx: 4F 04 D0 02 00 99 
Tx: F4 03 50 03 A4 
Rx: 4F 04 D0 03 D5 4D 
Tx: F4 03 50 04 A3 
Rx: 4F 0B D0 04 9D A9 05 00 00 29 63 1D F6 
Tx: F4 03 50 05 A2 
Rx: 4F 06 D0 05 B3 B0 62 FD 
Tx: F4 03 50 07 A0 
Rx: 4F 07 D0 07 24 00 00 00 BB 
Tx: F4 03 50 06 A1 
Rx: 4F 0B D0 06 01 0B 08 02 43 2E 08 C2 35 
Tx: F4 03 50 02 A5 
Rx: 4F 04 D0 02 00 99 
Tx: F4 03 50 03 A4 
Rx: 4F 04 D0 03 D5 4D 
Tx: F4 03 50 04 A3 
Rx: 4F 0B D0 04 9D A9 05 00 00 29 62 1D F7 
Tx: F4 03 50 05 A2 
Rx: 4F 06 D0 05 B2 B0 61 FF 
Tx: F4 03 50 07 A0 
Rx: 4F 07 D0 07 24 00 00 00 BB 
Tx: F4 04 50 01 01 A0 
Rx: 4F 08 D0 01 12 12 01 46 BC 6D 
Tx: F4 04 50 01 02 A3 
Rx: 4F 08 D0 01 92 12 02 1C BB B3 
Tx: F4 04 50 01 03 A2 
Rx: 4F 08 D0 01 FF FF FF FF FF 69 
Tx: F4 03 50 02 A5 
Rx: 4F 04 D0 02 00 99 
Tx: F4 03 50 03 A4 
Rx: 4F 04 D0 03 D5 4D 
Tx: F4 03 50 04 A3 
Rx: 4F 0B D0 04 9D A9 05 00 00 29 63 1D F6 
Tx: F4 03 50 05 A2 
Rx: 4F 06 D0 05 B1 B0 60 FD 
Tx: F4 03 50 07 A0 
Rx: 4F 07 D0 07 24 00 00 00 BB 
Tx: F4 03 50 06 A1 
Rx: 4F 0B D0 06 01 0B 08 02 43 2E 08 C2 35 
Tx: F4 03 50 02 A5 
Rx: 4F 04 D0 02 00 99 
Tx: F4 03 50 03 A4 
Rx: 4F 04 D0 03 D5 4D 
Tx: F4 03 50 04 A3 
Rx: 4F 0B D0 04 9D A9 05 00 00 29 63 1D F6 
Tx: F4 03 50 05 A2 
Rx: 4F 06 D0 05 B0 B0 5F C3 
Tx: F4 03 50 07 A0 
Rx: 4F 07 D0 07 24 00 00 00 BB 
Tx: F4 04 50 01 01 A0 
Rx: 4F 08 D0 01 12 12 01 46 BC 6D 
Tx: F4 04 50 01 02 A3 
Rx: 4F 08 D0 01 92 12 02 1C BB B3 
Tx: F4 04 50 01 03 A2 
Rx: 4F 08 D0 01 FF FF FF FF FF 69 
Tx: F4 03 50 02 A5 
Rx: 4F 04 D0 02 00 99 
Tx: F4 03 50 03 A4 
Rx: 4F 04 D0 03 D5 4D 
Tx: F4 03 50 04 A3 
Rx: 4F 0B D0 04 9D A9 05 00 00 29 63 1D F6 
Tx: F4 03 50 05 A2 
Rx: 4F 06 D0 05 AF B0 5F DC 
Tx: F4 03 50 07 A0 
Rx: 4F 07 D0 07 24 00 00 00 BB 
Tx: F4 03 50 06 A1 
Rx: 4F 0B D0 06 01 0B 08 02 43 2E 08 C2 35 
Tx: F4 04 44 21 00 95 
Rx: 4F 03 C4 00 88 
Tx: F4 03 50 02 A5 
Rx: 4F 04 D0 02 00 99 
Tx: F4 03 50 03 A4 
Rx: 4F 04 D0 03 D5 4D 
Tx: F4 03 50 04 A3 
Rx: 4F 0B D0 04 9D A9 05 00 00 29 63 1D F6 
Tx: F4 03 50 05 A2 
Rx: 4F 06 D0 05 AE B1 5E DD 
Tx: F4 03 50 07 A0 
Rx: 4F 07 D0 07 24 00 00 00 BB 
Tx: F4 04 50 01 01 A0 
Rx: 4F 08 D0 01 12 12 01 46 BC 6D 
Tx: F4 04 50 01 02 A3 
Rx: 4F 08 D0 01 92 12 02 1C BB B3 
Tx: F4 04 50 01 03 A2 
Rx: 4F 08 D0 01 FF FF FF FF FF 69 
Tx: F4 03 50 02 A5 
Rx: 4F 04 D0 02 00 99 
Tx: F4 03 50 03 A4 
Rx: 4F 04 D0 03 D5 4D 
Tx: F4 03 50 04 A3 
Rx: 4F 0B D0 04 9D A9 05 00 00 29 63 1D F6 
Tx: F4 03 50 05 A2 
Rx: 4F 06 D0 05 AD B0 5E DF 
Tx: F4 03 50 07 A0 
Rx: 4F 07 D0 07 24 00 00 00 BB 
Tx: F4 03 50 06 A1 
Rx: 4F 0B D0 06 01 0B 08 02 43 2E 08 C2 35 
Tx: F4 03 50 02 A5 
Rx: 4F 04 D0 02 00 99 
Tx: F4 03 50 03 A4 
Rx: 4F 04 D0 03 D5 4D 
Tx: F4 03 50 04 A3 
Rx: 4F 0B D0 04 9D A9 05 00 00 29 63 1D F6 
Tx: F4 03 50 05 A2 
Rx: 4F 06 D0 05 AC B0 5D DD 
Tx: F4 03 50 07 A0 
Rx: 4F 07 D0 07 24 00 00 00 BB 
Tx: F4 04 50 01 01 A0 
Rx: 4F 08 D0 01 12 12 01 46 BC 6D 
Tx: F4 04 50 01 02 A3 
Rx: 4F 08 D0 01 92 12 02 1C BB B3 
Tx: F4 04 50 01 03 A2 
Rx: 4F 08 D0 01 FF FF FF FF FF 69 
Tx: F4 03 50 02 A5 
Rx: 4F 04 D0 02 00 99 
Tx: F4 03 50 03 A4 
Rx: 4F 04 D0 03 D5 4D 
Tx: F4 03 50 04 A3 
Rx: 4F 0B D0 04 9D A9 05 00 00 29 63 1D F6 
Tx: F4 03 50 05 A2 
Rx: 4F 06 D0 05 AA B0 5D DB 
Tx: F4 03 50 07 A0 
Rx: 4F 07 D0 07 24 00 00 00 BB 
Tx: F4 03 50 06 A1 
Rx: 4F 0B D0 06 01 0B 08 02 43 2E 08 C2 35 
Tx: F4 03 50 02 A5 
Rx: 4F 04 D0 02 00 99 
Tx: F4 03 50 03 A4 
Rx: 4F 04 D0 03 D5 4D 
Tx: F4 03 50 04 A3 
Rx: 4F 0B D0 04 9D A9 05 00 00 29 63 1D F6 
Tx: F4 03 50 05 A2 
Rx: 4F 06 D0 05 A9 B0 5D D8 
Tx: F4 03 50 07 A0 
Rx: 4F 07 D0 07 24 00 00 00 BB 
Tx: F4 04 50 01 01 A0 
Rx: 4F 08 D0 01 12 12 01 46 BC 6D 
Tx: F4 04 50 01 02 A3 
Rx: 4F 08 D0 01 92 12 02 1C BB B3 
Tx: F4 04 50 01 03 A2 
Rx: 4F 08 D0 01 FF FF FF FF FF 69 
Tx: F4 03 50 02 A5 
Rx: 4F 04 D0 02 00 99 
Tx: F4 03 50 03 A4 
Rx: 4F 04 D0 03 D5 4D 
Tx: F4 03 50 04 A3 
Rx: 4F 0B D0 04 9D A9 05 00 00 29 63 1D F6 
Tx: F4 03 50 05 A2 
Rx: 4F 06 D0 05 A8 B0 5C D8 
Tx: F4 03 50 07 A0 
Rx: 4F 07 D0 07 24 00 00 00 BB 
Tx: F4 03 50 06 A1 
Rx: 4F 0B D0 06 01 0B 08 02 43 2E 08 C2 35 
Tx: F4 04 44 21 00 95 
Rx: 4F 03 C4 00 88 
Tx: F4 03 50 02 A5 
Rx: 4F 04 D0 02 00 99 
Tx: F4 03 50 03 A4 
Rx: 4F 04 D0 03 D5 4D 
Tx: F4 03 50 04 A3 
Rx: 4F 0B D0 04 9D A9 05 00 00 29 63 1D F6 
Tx: F4 03 50 05 A2 
Rx: 4F 06 D0 05 A7 B0 5C D7 
Tx: F4 03 50 07 A0 
Rx: 4F 07 D0 07 24 00 00 00 BB 
Tx: F4 04 50 01 01 A0 
Rx: 4F 08 D0 01 12 12 01 46 BC 6D 
Tx: F4 04 50 01 02 A3 
Rx: 4F 08 D0 01 92 12 02 1C BB B3 
Tx: F4 04 50 01 03 A2 
Rx: 4F 08 D0 01 FF FF FF FF FF 69 
Tx: F4 03 50 02 A5 
Rx: 4F 04 D0 02 00 99 
Tx: F4 03 50 03 A4 
Rx: 4F 04 D0 03 D5 4D 
Tx: F4 03 50 04 A3 
Rx: 4F 0B D0 04 9D A9 05 00 00 29 63 1D F6 
Tx: F4 03 50 05 A2 
Rx: 4F 06 D0 05 A6 B0 5C D6 
Tx: F4 03 50 07 A0 
Rx: 4F 07 D0 07 24 00 00 00 BB 
Tx: F4 03 50 06 A1 
Rx: 4F 0B D0 06 01 0B 08 02 43 2E 08 C2 35 
Tx: F4 03 50 02 A5 
Rx: 4F 04 D0 02 00 99 
Tx: F4 03 50 03 A4 
Rx: 4F 04 D0 03 D5 4D 
Tx: F4 03 50 04 A3 
Rx: 4F 0B D0 04 9D A9 05 00 00 29 62 1D F7 
Tx: F4 03 50 05 A2 
Rx: 4F 06 D0 05 A4 B0 5C D4 
Tx: F4 03 50 07 A0 
Rx: 4F 07 D0 07 24 00 00 00 BB 
Tx: F4 04 50 01 01 A0 
Rx: 4F 08 D0 01 12 12 01 46 BC 6D 
Tx: F4 04 50 01 02 A3 
Rx: 4F 08 D0 01 92 12 02 1C BB B3 
Tx: F4 04 50 01 03 A2 
Rx: 4F 08 D0 01 FF FF FF FF FF 69 
Tx: F4 03 50 02 A5 
Rx: 4F 04 D0 02 00 99 
Tx: F4 03 50 03 A4 
Rx: 4F 04 D0 03 D5 4D 
Tx: F4 03 50 04 A3 
Rx: 4F 0B D0 04 9D A9 05 00 00 29 63 1D F6 
Tx: F4 03 50 05 A2 
Rx: 4F 06 D0 05 A3 B0 5C D3 
Tx: F4 03 50 07 A0 
Rx: 4F 07 D0 07 24 00 00 00 BB 
Tx: F4 03 50 06 A1 
Rx: 4F 0B D0 06 01 0B 08 02 43 2E 08 C2 35 
Tx: F4 03 50 02 A5 
Rx: 4F 04 D0 02 00 99 
Tx: F4 03 50 03 A4 
Rx: 4F 04 D0 03 D5 4D 
Tx: F4 03 50 04 A3 
Rx: 4F 0B D0 04 9D A9 05 00 00 29 63 1D F6 
Tx: F4 03 50 05 A2 
Rx: 4F 06 D0 05 A2 B0 5B D5 
Tx: F4 03 50 07 A0 
Rx: 4F 07 D0 07 24 00 00 00 BB 
Tx: F4 04 50 01 01 A0 
Rx: 4F 08 D0 01 12 12 01 46 BC 6D 
Tx: F4 04 50 01 02 A3 
Rx: 4F 08 D0 01 92 12 02 1C BB B3 
Tx: F4 04 50 01 03 A2 
Rx: 4F 08 D0 01 FF FF FF FF FF 69 
Tx: F4 04 44 21 00 95 
Rx: 4F 03 C4 00 88 
Tx: F4 03 50 02 A5 
Rx: 4F 04 D0 02 00 99 
Tx: F4 03 50 03 A4 
Rx: 4F 04 D0 03 D5 4D 
Tx: F4 03 50 04 A3 
Rx: 4F 0B D0 04 9D A9 05 00 00 29 63 1D F6 
Tx: F4 03 50 05 A2 
Rx: 4F 06 D0 05 A1 B0 5B D6 
Tx: F4 03 50 07 A0 
Rx: 4F 07 D0 07 24 00 00 00 BB 
Tx: F4 03 50 06 A1 
Rx: 4F 0B D0 06 01 0B 08 02 43 2E 08 C2 35 
Tx: F4 03 50 02 A5 
Rx: 4F 04 D0 02 00 99 
Tx: F4 03 50 03 A4 
Rx: 4F 04 D0 03 D5 4D 
Tx: F4 03 50 04 A3 
Rx: 4F 0B D0 04 9D A9 05 00 00 29 63 1D F6 
Tx: F4 03 50 05 A2 
Rx: 4F 06 D0 05 9F B0 5B E8 
Tx: F4 03 50 07 A0 
Rx: 4F 07 D0 07 24 00 00 00 BB 
Tx: F4 04 50 01 01 A0 
Rx: 4F 08 D0 01 12 12 01 46 BC 6D 
Tx: F4 04 50 01 02 A3 
Rx: 4F 08 D0 01 92 12 02 1C BB B3 
Tx: F4 04 50 01 03 A2 
Rx: 4F 08 D0 01 FF FF FF FF FF 69 
Tx: F4 03 50 02 A5 
Rx: 4F 04 D0 02 00 99 
Tx: F4 03 50 03 A4 
Rx: 4F 04 D0 03 D5 4D 
Tx: F4 03 50 04 A3 
Rx: 4F 0B D0 04 9D A9 05 00 00 29 63 1D F6 
Tx: F4 03 50 05 A2 
Rx: 4F 06 D0 05 9E B0 5B E9 
Tx: F4 03 50 07 A0 
Rx: 4F 07 D0 07 24 00 00 00 BB 
Tx: F4 03 50 06 A1 
Rx: 4F 0B D0 06 01 0B 08 02 43 2E 08 C2 35 
Tx: F4 03 50 02 A5 
Rx: 4F 04 D0 02 00 99 
Tx: F4 03 50 03 A4 
Rx: 4F 04 D0 03 D5 4D 
Tx: F4 03 50 04 A3 
Rx: 4F 0B D0 04 9D A9 05 00 00 29 63 1D F6 
Tx: F4 03 50 05 A2 
Rx: 4F 06 D0 05 9D B0 5B EA 
Tx: F4 03 50 07 A0 
Rx: 4F 07 D0 07 24 00 00 00 BB 
Tx: F4 04 50 01 01 A0 
Rx: 4F 08 D0 01 12 12 01 46 BC 6D 
Tx: F4 04 50 01 02 A3 
Rx: 4F 08 D0 01 92 12 02 1C BB B3 
Tx: F4 04 50 01 03 A2 
Rx: 4F 08 D0 01 FF FF FF FF FF 69 
Tx: F4 03 50 02 A5 
Rx: 4F 04 D0 02 00 99 
Tx: F4 03 50 03 A4 
Rx: 4F 04 D0 03 D5 4D 
Tx: F4 03 50 04 A3 
Rx: 4F 0B D0 04 9D A9 05 00 00 29 63 1D F6 
Tx: F4 03 50 05 A2 
Rx: 4F 06 D0 05 9B B0 5B EC 
Tx: F4 03 50 07 A0 
Rx: 4F 07 D0 07 24 00 00 00 BB 
Tx: F4 03 50 06 A1 
Rx: 4F 0B D0 06 01 0B 08 02 43 2E 08 C2 35 
Tx: F4 03 50 02 A5 
Rx: 4F 04 D0 02 00 99 
Tx: F4 03 50 03 A4 
Rx: 4F 04 D0 03 D5 4D 
Tx: F4 03 50 04 A3 
Rx: 4F 0B D0 04 9D A9 05 00 00 29 63 1D F6 
Tx: F4 03 50 05 A2 
Rx: 4F 06 D0 05 9A B0 5B ED 
Tx: F4 03 50 07 A0 
Rx: 4F 07 D0 07 24 00 00 00 BB 
Tx: F4 04 50 01 01 A0 
Rx: 4F 08 D0 01 12 12 01 46 BC 6D 
Tx: F4 04 50 01 02 A3 
Rx: 4F 08 D0 01 92 12 02 1C BB B3 
Tx: F4 04 50 01 03 A2 
Rx: 4F 08 D0 01 FF FF FF FF FF 69 
Tx: F4 04 44 21 00 95 
Rx: 4F 03 C4 00 88 
Tx: F4 03 50 02 A5 
Rx: 4F 04 D0 02 00 99 
Tx: F4 03 50 03 A4 
Rx: 4F 04 D0 03 D5 4D 
Tx: F4 03 50 04 A3 
Rx: 4F 0B D0 04 9D A9 05 00 00 29 63 1D F6 
Tx: F4 03 50 05 A2 
Rx: 4F 06 D0 05 99 B0 5B EE 
Tx: F4 03 50 07 A0 
Rx: 4F 07 D0 07 15 00 00 00 8A 
Tx: F4 03 50 06 A1 
Rx: 4F 0B D0 06 01 0B 08 02 43 2E 08 C3 34 
Tx: F4 03 50 02 A5 
Rx: 4F 04 D0 02 00 99 
Tx: F4 03 50 03 A4 
Rx: 4F 04 D0 03 D5 4D 
Tx: F4 03 50 04 A3 
Rx: 4F 0B D0 04 9D A9 05 00 00 29 63 1D F6 
Tx: F4 03 50 05 A2 
Rx: 4F 06 D0 05 97 B1 5B E1 
Tx: F4 03 50 07 A0 
Rx: 4F 07 D0 07 15 00 00 00 8A 
Tx: F4 04 50 01 01 A0 
Rx: 4F 08 D0 01 12 10 01 46 BC 6F 
Tx: F4 04 50 01 02 A3 
Rx: 4F 08 D0 01 92 10 02 1C BB B1 
Tx: F4 04 50 01 03 A2 
Rx: 4F 08 D0 01 FF FF FF FF FF 69 
Tx: F4 03 50 02 A5 
Rx: 4F 04 D0 02 00 99 
Tx: F4 03 50 03 A4 
Rx: 4F 04 D0 03 D5 4D 
Tx: F4 03 50 04 A3 
Rx: 4F 0B D0 04 9D A9 05 00 00 29 63 1D F6 
Tx: F4 03 50 05 A2 
Rx: 4F 06 D0 05 96 B0 5B E1 
Tx: F4 03 50 07 A0 
Rx: 4F 07 D0 07 15 00 00 00 8A 
Tx: F4 03 50 06 A1 
Rx: 4F 0B D0 06 01 0B 08 02 43 2E 08 C3 34 
Tx: F4 03 50 02 A5 
Rx: 4F 04 D0 02 00 99 
Tx: F4 03 50 03 A4 
Rx: 4F 04 D0 03 D5 4D 
Tx: F4 03 50 04 A3 
Rx: 4F 0B D0 04 9D A9 05 00 00 29 63 1D F6 
Tx: F4 03 50 05 A2 
Rx: 4F 06 D0 05 95 B1 5B E3 
Tx: F4 03 50 07 A0 
Rx: 4F 07 D0 07 15 00 00 00 8A 
Tx: F4 04 50 01 01 A0 
Rx: 4F 08 D0 01 12 10 01 46 BC 6F 
Tx: F4 04 50 01 02 A3 
Rx: 4F 08 D0 01 92 10 02 1C BB B1 
Tx: F4 04 50 01 03 A2 
Rx: 4F 08 D0 01 FF FF FF FF FF 69 
Tx: F4 03 50 02 A5 
Rx: 4F 04 D0 02 00 99 
Tx: F4 03 50 03 A4 
Rx: 4F 04 D0 03 D5 4D 
Tx: F4 03 50 04 A3 
Rx: 4F 0B D0 04 9D A9 05 00 00 29 63 1D F6 
Tx: F4 03 50 05 A2 
Rx: 4F 06 D0 05 93 B0 5B E4 
Tx: F4 03 50 07 A0 
Rx: 4F 07 D0 07 15 00 00 00 8A 
Tx: F4 03 50 06 A1 
Rx: 4F 0B D0 06 01 0B 08 02 43 2E 08 C3 34 
Tx: F4 03 50 02 A5 
Rx: 4F 04 D0 02 00 99 
Tx: F4 03 50 03 A4 
Rx: 4F 04 D0 03 D5 4D 
Tx: F4 03 50 04 A3 
Rx: 4F 0B D0 04 9D A9 05 00 00 29 62 1D F7 
Tx: F4 03 50 05 A2 
Rx: 4F 06 D0 05 92 B0 5B E5 
Tx: F4 03 50 07 A0 
Rx: 4F 07 D0 07 15 00 00 00 8A 
Tx: F4 04 50 01 01 A0 
Rx: 4F 08 D0 01 12 10 01 46 BC 6F 
Tx: F4 04 50 01 02 A3 
Rx: 4F 08 D0 01 92 10 02 1C BB B1 
Tx: F4 04 50 01 03 A2 
Rx: 4F 08 D0 01 FF FF FF FF FF 69 
Tx: F4 04 44 21 00 95 
Rx: 4F 03 C4 00 88 
Tx: F4 03 50 02 A5 
Rx: 4F 04 D0 02 00 99 
Tx: F4 03 50 03 A4 
Rx: 4F 04 D0 03 D5 4D 
Tx: F4 03 50 04 A3 
Rx: 4F 0B D0 04 9D A9 05 00 00 29 63 1D F6 
Tx: F4 03 50 05 A2 
Rx: 4F 06 D0 05 91 B0 5B E6 
Tx: F4 03 50 07 A0 
Rx: 4F 07 D0 07 15 00 00 00 8A 
Tx: F4 03 50 06 A1 
Rx: 4F 0B D0 06 01 0B 08 02 43 2E 08 C3 34 
Tx: F4 03 50 02 A5 
Rx: 4F 04 D0 02 00 99 
Tx: F4 03 50 03 A4 
Rx: 4F 04 D0 03 D5 4D 
Tx: F4 03 50 04 A3 
Rx: 4F 0B D0 04 9D A9 05 00 00 29 63 1D F6 
Tx: F4 03 50 05 A2 
Rx: 4F 06 D0 05 90 B0 5B E7 
Tx: F4 03 50 07 A0 
Rx: 4F 07 D0 07 15 00 00 00 8A 
Tx: F4 04 50 01 01 A0 
Rx: 4F 08 D0 01 12 10 01 46 BC 6F 
Tx: F4 04 50 01 02 A3 
Rx: 4F 08 D0 01 92 10 02 1C BB B1 
Tx: F4 04 50 01 03 A2 
Rx: 4F 08 D0 01 FF FF FF FF FF 69 
Tx: F4 03 50 02 A5 
Rx: 4F 04 D0 02 00 99 
Tx: F4 03 50 03 A4 
Rx: 4F 04 D0 03 D5 4D 
Tx: F4 03 50 04 A3 
Rx: 4F 0B D0 04 9D A9 05 00 00 29 63 1D F6 
Tx: F4 03 50 05 A2 
Rx: 4F 06 D0 05 8E B0 5B F9 
Tx: F4 03 50 07 A0 
Rx: 4F 07 D0 07 15 00 00 00 8A 
Tx: F4 03 50 06 A1 
Rx: 4F 0B D0 06 01 0B 09 02 43 2F 08 C3 34 
Tx: F4 03 50 02 A5 
Rx: 4F 04 D0 02 00 99 
Tx: F4 03 50 03 A4 
Rx: 4F 04 D0 03 D5 4D 
Tx: F4 03 50 04 A3 
Rx: 4F 0B D0 04 9D A9 05 00 00 29 63 1D F6 
Tx: F4 03 50 05 A2 
Rx: 4F 06 D0 05 8D B0 5B FA 
Tx: F4 03 50 07 A0 
Rx: 4F 07 D0 07 15 00 00 00 8A 
Tx: F4 04 50 01 01 A0 
Rx: 4F 08 D0 01 12 10 01 46 BC 6F 
Tx: F4 04 50 01 02 A3 
Rx: 4F 08 D0 01 92 10 02 1C BB B1 
Tx: F4 04 50 01 03 A2 
Rx: 4F 08 D0 01 FF FF FF FF FF 69 
Tx: F4 03 50 02 A5 
Rx: 4F 04 D0 02 00 99 
Tx: F4 03 50 03 A4 
Rx: 4F 04 D0 03 D5 4D 
Tx: F4 03 50 04 A3 
Rx: 4F 0B D0 04 9D A9 05 00 00 29 62 1D F7 
Tx: F4 03 50 05 A2 
Rx: 4F 06 D0 05 8C B0 5B FB 
Tx: F4 03 50 07 A0 
Rx: 4F 07 D0 07 15 00 00 00 8A 
Tx: F4 03 50 06 A1 
Rx: 4F 0B D0 06 01 0B 09 02 43 2F 08 C3 34 
Tx: F4 03 50 02 A5 
Rx: 4F 04 D0 02 00 99 
Tx: F4 03 50 03 A4 
Rx: 4F 04 D0 03 D5 4D 
Tx: F4 03 50 04 A3 
Rx: 4F 0B D0 04 9D A9 05 00 00 29 63 1D F6 
Tx: F4 03 50 05 A2 
Rx: 4F 06 D0 05 8B B0 5B FC 
Tx: F4 03 50 07 A0 
Rx: 4F 07 D0 07 15 00 00 00 8A 
Tx: F4 04 50 01 01 A0 
Rx: 4F 08 D0 01 12 10 01 46 BC 6F 
Tx: F4 04 50 01 02 A3 
Rx: 4F 08 D0 01 92 10 02 1C BB B1 
Tx: F4 04 44 21 00 95 
Rx: 4F 03 C4 00 88 
Tx: F4 04 50 01 03 A2 
Rx: 4F 08 D0 01 FF FF FF FF FF 69 
Tx: F4 03 50 02 A5 
Rx: 4F 04 D0 02 00 99 
Tx: F4 03 50 03 A4 
Rx: 4F 04 D0 03 D5 4D 
Tx: F4 03 50 04 A3 
Rx: 4F 0B D0 04 9D A9 05 00 00 29 63 1D F6 
Tx: F4 03 50 05 A2 
Rx: 4F 06 D0 05 8A B0 5A FC 
Tx: F4 03 50 07 A0 
Rx: 4F 07 D0 07 15 00 00 00 8A 
Tx: F4 03 50 06 A1 
Rx: 4F 0B D0 06 01 0B 09 02 43 2F 08 C3 34 
Tx: F4 03 50 02 A5 
Rx: 4F 04 D0 02 00 99 
Tx: F4 03 50 03 A4 
Rx: 4F 04 D0 03 D5 4D 
Tx: F4 03 50 04 A3 
Rx: 4F 0B D0 04 9D A9 05 00 00 29 63 1D F6 
Tx: F4 03 50 05 A2 
Rx: 4F 06 D0 05 89 B0 5A FF 
Tx: F4 03 50 07 A0 
Rx: 4F 07 D0 07 15 00 00 00 8A 
Tx: F4 04 50 01 01 A0 
Rx: 4F 08 D0 01 12 10 01 46 BC 6F 
Tx: F4 04 50 01 02 A3 
Rx: 4F 08 D0 01 92 10 02 1C BB B1 
Tx: F4 04 50 01 03 A2 
Rx: 4F 08 D0 01 FF FF FF FF FF 69 
Tx: F4 03 50 02 A5 
Rx: 4F 04 D0 02 00 99 
Tx: F4 03 50 03 A4 
Rx: 4F 04 D0 03 D5 4D 
Tx: F4 03 50 04 A3 
Rx: 4F 0B D0 04 9D A9 05 00 00 29 62 1D F7 
Tx: F4 03 50 05 A2 
Rx: 4F 06 D0 05 88 B0 5B FF 
Tx: F4 03 50 07 A0 
Rx: 4F 07 D0 07 15 00 00 00 8A 
Tx: F4 03 50 06 A1 
Rx: 4F 0B D0 06 01 0B 09 02 43 2F 08 C3 34 
Tx: F4 03 50 02 A5 
Rx: 4F 04 D0 02 00 99 
Tx: F4 03 50 03 A4 
Rx: 4F 04 D0 03 D5 4D 
Tx: F4 03 50 04 A3 
Rx: 4F 0B D0 04 9D A9 05 00 00 29 62 1D F7 
Tx: F4 03 50 05 A2 
Rx: 4F 06 D0 05 87 B0 5B F0 
Tx: F4 03 50 07 A0 
Rx: 4F 07 D0 07 15 00 00 00 8A 
Tx: F4 04 50 01 01 A0 
Rx: 4F 08 D0 01 12 10 01 46 BC 6F 
Tx: F4 04 50 01 02 A3 
Rx: 4F 08 D0 01 92 10 02 1C BB B1 
Tx: F4 04 50 01 03 A2 
Rx: 4F 08 D0 01 FF FF FF FF FF 69 
Tx: F4 03 50 02 A5 
Rx: 4F 04 D0 02 00 99 
Tx: F4 03 50 03 A4 
Rx: 4F 04 D0 03 D5 4D 
Tx: F4 03 50 04 A3 
Rx: 4F 0B D0 04 9D A9 05 00 00 29 63 1D F6 
Tx: F4 03 50 05 A2 
Rx: 4F 06 D0 05 86 B0 5A F0 
Tx: F4 03 50 07 A0 
Rx: 4F 07 D0 07 15 00 00 00 8A 
Tx: F4 03 50 06 A1 
Rx: 4F 0B D0 06 01 0B 09 02 43 2F 08 C3 34 
Tx: F4 03 50 02 A5 
Rx: 4F 04 D0 02 00 99 
Tx: F4 03 50 03 A4 
Rx: 4F 04 D0 03 D5 4D 
Tx: F4 03 50 04 A3 
Rx: 4F 0B D0 04 9D A9 05 00 00 29 62 1D F7 
Tx: F4 03 50 05 A2 
Rx: 4F 06 D0 05 85 B0 5B F2 
Tx: F4 03 50 07 A0 
Rx: 4F 07 D0 07 15 00 00 00 8A 
Tx: F4 04 50 01 01 A0 
Rx: 4F 08 D0 01 12 10 01 46 BC 6F 
Tx: F4 04 50 01 02 A3 
Rx: 4F 08 D0 01 92 10 02 1C BB B1 
Tx: F4 04 44 21 00 95 
Rx: 4F 03 C4 00 88 
Tx: F4 04 50 01 03 A2 
Rx: 4F 08 D0 01 FF FF FF FF FF 69 
Tx: F4 03 50 02 A5 
Rx: 4F 04 D0 02 00 99 
Tx: F4 03 50 03 A4 
Rx: 4F 04 D0 03 D5 4D 
Tx: F4 03 50 04 A3 
Rx: 4F 0B D0 04 9D A9 05 00 00 29 63 1D F6 
Tx: F4 03 50 05 A2 
Rx: 4F 06 D0 05 84 B0 5A F2 
Tx: F4 03 50 07 A0 
Rx: 4F 07 D0 07 15 00 00 00 8A 
Tx: F4 03 50 06 A1 
Rx: 4F 0B D0 06 01 0B 09 02 43 2F 08 C3 34 
Tx: F4 03 50 02 A5 
Rx: 4F 04 D0 02 00 99 
Tx: F4 03 50 03 A4 
Rx: 4F 04 D0 03 D5 4D 
Tx: F4 03 50 04 A3 
Rx: 4F 0B D0 04 9D A9 05 00 00 29 63 1D F6 
Tx: F4 03 50 05 A2 
Rx: 4F 06 D0 05 84 B0 5A F2 
Tx: F4 03 50 07 A0 
Rx: 4F 07 D0 07 15 00 00 00 8A 
Tx: F4 04 50 01 01 A0 
Rx: 4F 08 D0 01 12 10 01 46 BC 6F 
Tx: F4 04 50 01 02 A3 
Rx: 4F 08 D0 01 92 10 02 1C BB B1 
Tx: F4 04 50 01 03 A2 
Rx: 4F 08 D0 01 FF FF FF FF FF 69 
Tx: F4 03 50 02 A5 
Rx: 4F 04 D0 02 00 99 
Tx: F4 03 50 03 A4 
Rx: 4F 04 D0 03 D5 4D 
Tx: F4 03 50 04 A3 
Rx: 4F 0B D0 04 9D A9 05 00 00 29 63 1D F6 
Tx: F4 03 50 05 A2 
Rx: 4F 06 D0 05 83 B0 5A F5 
Tx: F4 03 50 07 A0 
Rx: 4F 07 D0 07 15 00 00 00 8A 
Tx: F4 03 50 06 A1 
Rx: 4F 0B D0 06 01 0B 09 02 43 2F 08 C3 34 
Tx: F4 03 50 02 A5 
Rx: 4F 04 D0 02 00 99 
Tx: F4 03 50 03 A4 
Rx: 4F 04 D0 03 D5 4D 
Tx: F4 03 50 04 A3 
Rx: 4F 0B D0 04 9D A9 05 00 00 29 63 1D F6 
Tx: F4 03 50 05 A2 
Rx: 4F 06 D0 05 83 B0 5B F4 
Tx: F4 03 50 07 A0 
Rx: 4F 07 D0 07 15 00 00 00 8A 
Tx: F4 04 50 01 01 A0 
Rx: 4F 08 D0 01 12 10 01 46 BC 6F 
Tx: F4 04 50 01 02 A3 
Rx: 4F 08 D0 01 92 10 02 1C BB B1 
Tx: F4 04 50 01 03 A2 
Rx: 4F 08 D0 01 FF FF FF FF FF 69 
Tx: F4 03 50 02 A5 
Rx: 4F 04 D0 02 00 99 
Tx: F4 03 50 03 A4 
Rx: 4F 04 D0 03 D5 4D 
Tx: F4 03 50 04 A3 
Rx: 4F 0B D0 04 9D A9 05 00 00 29 63 1D F6 
Tx: F4 03 50 05 A2 
Rx: 4F 06 D0 05 82 B0 5B F5 
Tx: F4 03 50 07 A0 
Rx: 4F 07 D0 07 15 00 00 00 8A 
Tx: F4 03 50 06 A1 
Rx: 4F 0B D0 06 01 0B 09 02 43 2F 08 C3 34 
Tx: F4 03 50 02 A5 
Rx: 4F 04 D0 02 00 99 
Tx: F4 03 50 03 A4 
Rx: 4F 04 D0 03 D5 4D 
Tx: F4 03 50 04 A3 
Rx: 4F 0B D0 04 9D A9 05 00 00 29 63 1D F6 
Tx: F4 03 50 05 A2 
Rx: 4F 06 D0 05 82 B0 5B F5 
Tx: F4 03 50 07 A0 
Rx: 4F 07 D0 07 15 00 00 00 8A 
Tx: F4 04 44 21 00 95 
Rx: 4F 03 C4 00 88 
Tx: F4 04 50 01 01 A0 
Rx: 4F 08 D0 01 12 10 01 46 BC 6F 
Tx: F4 04 50 01 02 A3 
Rx: 4F 08 D0 01 92 10 02 1C BB B1 
Tx: F4 04 50 01 03 A2 
Rx: 4F 08 D0 01 FF FF FF FF FF 69 
Tx: F4 03 50 02 A5 
Rx: 4F 04 D0 02 00 99 
Tx: F4 03 50 03 A4 
Rx: 4F 04 D0 03 D5 4D 
Tx: F4 03 50 04 A3 
Rx: 4F 0B D0 04 9D A9 05 00 00 29 63 1D F6 
Tx: F4 03 50 05 A2 
Rx: 4F 06 D0 05 82 B0 5A F4 
Tx: F4 03 50 07 A0 
Rx: 4F 07 D0 07 15 00 00 00 8A 
Tx: F4 03 50 06 A1 
Rx: 4F 0B D0 06 01 0B 09 02 43 2F 08 C3 34 
Tx: F4 03 50 02 A5 
Rx: 4F 04 D0 02 00 99 
Tx: F4 03 50 03 A4 
Rx: 4F 04 D0 03 D5 4D 
Tx: F4 03 50 04 A3 
Rx: 4F 0B D0 04 9D A9 05 00 00 29 62 1D F7 
Tx: F4 03 50 05 A2 
Rx: 4F 06 D0 05 82 B0 5B F5 
Tx: F4 03 50 07 A0 
Rx: 4F 07 D0 07 15 00 00 00 8A 
Tx: F4 04 50 01 01 A0 
Rx: 4F 08 D0 01 12 10 01 46 BC 6F 
Tx: F4 04 50 01 02 A3 
Rx: 4F 08 D0 01 92 10 02 1C BB B1 
Tx: F4 04 50 01 03 A2 
Rx: 4F 08 D0 01 FF FF FF FF FF 69 
Tx: F4 03 50 02 A5 
Rx: 4F 04 D0 02 00 99 
Tx: F4 03 50 03 A4 
Rx: 4F 04 D0 03 D5 4D 
Tx: F4 03 50 04 A3 
Rx: 4F 0B D0 04 9D A9 05 00 00 29 63 1D F6 
Tx: F4 03 50 05 A2 
Rx: 4F 06 D0 05 83 B0 5A F5 
Tx: F4 03 50 07 A0 
Rx: 4F 07 D0 07 15 00 00 00 8A 
Tx: F4 03 50 06 A1 
Rx: 4F 0B D0 06 01 0B 09 02 43 2F 08 C3 34 
Tx: F4 03 50 02 A5 
Rx: 4F 04 D0 02 00 99 
Tx: F4 03 50 03 A4 
Rx: 4F 04 D0 03 D5 4D 
Tx: F4 03 50 04 A3 
Rx: 4F 0B D0 04 9D A9 05 00 00 29 63 1D F6 
Tx: F4 03 50 05 A2 
Rx: 4F 06 D0 05 83 B0 5B F4 
Tx: F4 03 50 07 A0 
Rx: 4F 07 D0 07 15 00 00 00 8A 
Tx: F4 04 50 01 01 A0 
Rx: 4F 08 D0 01 12 10 01 46 BC 6F 
Tx: F4 04 50 01 02 A3 
Rx: 4F 08 D0 01 92 10 02 1C BB B1 
Tx: F4 04 50 01 03 A2 
Rx: 4F 08 D0 01 FF FF FF FF FF 69 
Tx: F4 03 50 02 A5 
Rx: 4F 04 D0 02 00 99 
Tx: F4 03 50 03 A4 
Rx: 4F 04 D0 03 D5 4D 
Tx: F4 03 50 04 A3 
Rx: 4F 0B D0 04 9D A9 05 00 00 29 63 1D F6 
Tx: F4 03 50 05 A2 
Rx: 4F 06 D0 05 84 B0 5B F3 
Tx: F4 03 50 07 A0 
Rx: 4F 07 D0 07 15 00 00 00 8A 
Tx: F4 03 50 06 A1 
Rx: 4F 0B D0 06 01 0B 09 02 43 2F 08 C3 34 
Tx: F4 03 50 02 A5 
Rx: 4F 04 D0 02 00 99 
Tx: F4 03 50 03 A4 
Rx: 4F 04 D0 03 D5 4D 
Tx: F4 03 50 04 A3 
Rx: 4F 0B D0 04 9D A9 05 00 00 29 63 1D F6 
Tx: F4 03 50 05 A2 
Rx: 4F 06 D0 05 84 B0 5B F3 
Tx: F4 03 50 07 A0 
Rx: 4F 07 D0 07 15 00 00 00 8A 
Tx: F4 04 44 21 00 95 
Rx: 4F 03 C4 00 88 
Tx: F4 04 50 01 01 A0 
Rx: 4F 08 D0 01 12 10 01 46 BC 6F 
Tx: F4 04 50 01 02 A3 
Rx: 4F 08 D0 01 92 10 02 1C BB B1 
Tx: F4 04 50 01 03 A2 
Rx: 4F 08 D0 01 FF FF FF FF FF 69 
Tx: F4 03 50 02 A5 
Rx: 4F 04 D0 02 00 99 
Tx: F4 03 50 03 A4 
Rx: 4F 04 D0 03 D5 4D 
Tx: F4 03 50 04 A3 
Rx: 4F 0B D0 04 9D A9 05 00 00 29 63 1D F6 
Tx: F4 03 50 05 A2 
Rx: 4F 06 D0 05 85 B0 5A F3 
Tx: F4 03 50 07 A0 
Rx: 4F 07 D0 07 15 00 00 00 8A 
Tx: F4 03 50 06 A1 
Rx: 4F 0B D0 06 01 0B 09 02 43 2F 08 C3 34 
Tx: F4 03 50 02 A5 
Rx: 4F 04 D0 02 00 99 
Tx: F4 03 50 03 A4 
Rx: 4F 04 D0 03 D5 4D 
Tx: F4 03 50 04 A3 
Rx: 4F 0B D0 04 9D A9 05 00 00 29 64 1D F1 
Tx: F4 03 50 05 A2 
Rx: 4F 06 D0 05 86 B0 5B F1 
Tx: F4 03 50 07 A0 
Rx: 4F 07 D0 07 15 00 00 00 8A 
Tx: F4 04 50 01 01 A0 
Rx: 4F 08 D0 01 12 10 01 46 BC 6F 
Tx: F4 04 50 01 02 A3 
Rx: 4F 08 D0 01 92 10 02 1C BB B1 
Tx: F4 04 50 01 03 A2 
Rx: 4F 08 D0 01 FF FF FF FF FF 69 
Tx: F4 03 50 02 A5 
Rx: 4F 04 D0 02 00 99 
Tx: F4 03 50 03 A4 
Rx: 4F 04 D0 03 D5 4D 
Tx: F4 03 50 04 A3 
Rx: 4F 0B D0 04 9D A9 05 00 00 29 63 1D F6 
Tx: F4 03 50 05 A2 
Rx: 4F 06 D0 05 87 B1 5B F1 
Tx: F4 03 50 07 A0 
Rx: 4F 07 D0 07 15 00 00 00 8A 
Tx: F4 03 50 06 A1 
Rx: 4F 0B D0 06 01 0B 09 02 43 2F 08 C3 34 
Tx: F4 03 50 02 A5 
Rx: 4F 04 D0 02 00 99 
Tx: F4 03 50 03 A4 
Rx: 4F 04 D0 03 D5 4D 
Tx: F4 03 50 04 A3 
Rx: 4F 0B D0 04 9D A9 05 00 00 29 63 1D F6 
Tx: F4 03 50 05 A2 
Rx: 4F 06 D0 05 88 B0 5A FE 
Tx: F4 03 50 07 A0 
Rx: 4F 07 D0 07 15 00 00 00 8A 
Tx: F4 04 50 01 01 A0 
Rx: 4F 08 D0 01 12 10 01 46 BC 6F 
Tx: F4 04 50 01 02 A3 
Rx: 4F 08 D0 01 92 10 02 1C BB B1 
Tx: F4 04 50 01 03 A2 
Rx: 4F 08 D0 01 FF FF FF FF FF 69 
Tx: F4 03 50 02 A5 
Rx: 4F 04 D0 02 00 99 
Tx: F4 03 50 03 A4 
Rx: 4F 04 D0 03 D5 4D 
Tx: F4 03 50 04 A3 
Rx: 4F 0B D0 04 9D A9 05 00 00 29 63 1D F6 
Tx: F4 03 50 05 A2 
Rx: 4F 06 D0 05 89 B0 5B FE 
Tx: F4 03 50 07 A0 
Rx: 4F 07 D0 07 15 00 00 00 8A 
Tx: F4 03 50 06 A1 
Rx: 4F 0B D0 06 01 0B 09 02 43 2F 08 C3 34 
Tx: F4 03 50 02 A5 
Rx: 4F 04 D0 02 00 99 
Tx: F4 03 50 03 A4 
Rx: 4F 04 D0 03 D5 4D 
Tx: F4 03 50 04 A3 
Rx: 4F 0B D0 04 9D A9 05 00 00 29 63 1D F6 
Tx: F4 03 50 05 A2 
Rx: 4F 06 D0 05 8A B0 5B FD 
Tx: F4 03 50 07 A0 
Rx: 4F 07 D0 07 15 00 00 00 8A 
Tx: F4 04 44 21 00 95 
Rx: 4F 03 C4 00 88 
Tx: F4 04 50 01 01 A0 
Rx: 4F 08 D0 01 12 10 01 46 BC 6F 
Tx: F4 04 50 01 02 A3 
Rx: 4F 08 D0 01 92 10 02 1C BB B1 
Tx: F4 04 50 01 03 A2 
Rx: 4F 08 D0 01 FF FF FF FF FF 69 
Tx: F4 03 50 02 A5 
Rx: 4F 04 D0 02 00 99 
Tx: F4 03 50 03 A4 
Rx: 4F 04 D0 03 D5 4D 
Tx: F4 03 50 04 A3 
Rx: 4F 0B D0 04 9D A9 05 00 00 29 63 1D F6 
Tx: F4 03 50 05 A2 
Rx: 4F 06 D0 05 8B B0 5B FC 
Tx: F4 03 50 07 A0 
Rx: 4F 07 D0 07 15 00 00 00 8A 
Tx: F4 03 50 06 A1 
Rx: 4F 0B D0 06 01 0B 09 02 43 2F 08 C3 34 
Tx: F4 03 50 02 A5 
Rx: 4F 04 D0 02 00 99 
Tx: F4 03 50 03 A4 
Rx: 4F 04 D0 03 D5 4D 
Tx: F4 03 50 04 A3 
Rx: 4F 0B D0 04 9D A9 05 00 00 29 63 1D F6 
Tx: F4 03 50 05 A2 
Rx: 4F 06 D0 05 8C B0 5A FA 
Tx: F4 03 50 07 A0 
Rx: 4F 07 D0 07 15 00 00 00 8A 
Tx: F4 04 50 01 01 A0 
Rx: 4F 08 D0 01 12 10 01 46 BC 6F 
Tx: F4 04 50 01 02 A3 
Rx: 4F 08 D0 01 92 10 02 1C BB B1 
Tx: F4 04 50 01 03 A2 
Rx: 4F 08 D0 01 FF FF FF FF FF 69 
Tx: F4 03 50 02 A5 
Rx: 4F 04 D0 02 00 99 
Tx: F4 03 50 03 A4 
Rx: 4F 04 D0 03 D5 4D 
Tx: F4 03 50 04 A3 
Rx: 4F 0B D0 04 9D A9 05 00 00 29 63 1D F6 
Tx: F4 03 50 05 A2 
Rx: 4F 06 D0 05 8D B0 5A FB 
Tx: F4 03 50 07 A0 
Rx: 4F 07 D0 07 15 00 00 00 8A 
Tx: F4 03 50 06 A1 
Rx: 4F 0B D0 06 01 0B 09 02 43 2F 08 C3 34 
Tx: F4 02 10 E6 
Rx: 4F 02 90 DD 
Tx: F4 03 50 02 A5 
Rx: 4F 04 D0 02 00 99 
Tx: F4 03 50 03 A4 
Rx: 4F 04 D0 03 B4 2C 
Tx: F4 03 50 04 A3 
Rx: 4F 0B D0 04 9D A9 05 00 1B 00 66 1D C1 
Tx: F4 03 50 05 A2 
Rx: 4F 06 D0 05 8E AB 5B E2 
Tx: F4 03 50 07 A0 
Rx: 4F 07 D0 07 01 00 00 00 9E 
Tx: F4 04 50 01 01 A0 
Rx: 4F 08 D0 01 12 10 01 46 BC 6F 
Tx: F4 04 50 01 02 A3 
Rx: 4F 08 D0 01 92 10 02 1C BB B1 
Tx: F4 04 50 01 03 A2 
Rx: 4F 08 D0 01 FF FF FF FF FF 69 
Tx: F4 03 50 02 A5 
Rx: 4F 04 D0 02 00 99 
Tx: F4 03 50 03 A4 
Rx: 4F 04 D0 03 B4 2C 
Tx: F4 03 50 04 A3 
Rx: 4F 0B D0 04 9D A9 05 00 1B 00 65 1D C2 
Tx: F4 03 50 05 A2 
Rx: 4F 06 D0 05 90 AB 5D FA 
Tx: F4 03 50 07 A0 
Rx: 4F 07 D0 07 01 00 00 00 9E 
Tx: F4 03 50 06 A1 
Rx: 4F 0B D0 06 01 0B 09 02 43 2F 08 C3 34 
Tx: F4 03 50 02 A5 
Rx: 4F 04 D0 02 00 99 
Tx: F4 03 50 03 A4 
Rx: 4F 04 D0 03 B4 2C 
Tx: F4 03 50 04 A3 
Rx: 4F 0B D0 04 9D A9 05 00 1E 00 65 1D C7 
Tx: F4 03 50 05 A2 
Rx: 4F 06 D0 05 90 AC 60 C0 
Tx: F4 03 50 07 A0 
Rx: 4F 07 D0 07 01 00 00 00 9E 
Tx: F4 04 44 21 00 95 
Rx: 4F 03 C4 FF 77 
Tx: F4 04 50 01 01 A0 
Rx: 4F 08 D0 01 12 10 01 46 BC 6F 
Tx: F4 04 50 01 02 A3 
Rx: 4F 08 D0 01 92 10 02 1C BB B1 
Tx: F4 04 50 01 03 A2 
Rx: 4F 08 D0 01 FF FF FF FF FF 69 
Tx: F4 03 50 02 A5 
Rx: 4F 04 D0 02 00 99 
Tx: F4 03 50 03 A4 
Rx: 4F 04 D0 03 B4 2C 
Tx: F4 03 50 04 A3 
Rx: 4F 0B D0 04 9D A9 05 00 1B 00 5F 1D F8 
Tx: F4 03 50 05 A2 
Rx: 4F 06 D0 05 91 AD 62 C2 
Tx: F4 03 50 07 A0 
Rx: 4F 07 D0 07 02 00 00 00 9D 
Tx: F4 03 50 06 A1 
Rx: 4F 0B D0 06 01 0B 09 02 43 2F 08 C3 34 
Tx: F4 03 50 02 A5 
Rx: 4F 04 D0 02 00 99 
Tx: F4 03 50 03 A4 
Rx: 4F 04 D0 03 B4 2C 
Tx: F4 03 50 04 A3 
Rx: 4F 0B D0 04 9D A9 05 00 1B 00 50 1D F7 
Tx: F4 03 50 05 A2 
Rx: 4F 06 D0 05 92 AC 63 C1 
Tx: F4 03 50 07 A0 
Rx: 4F 07 D0 07 02 00 00 00 9D 
Tx: F4 04 50 01 01 A0 
Rx: 4F 08 D0 01 12 10 01 46 BC 6F 
Tx: F4 04 50 01 02 A3 
Rx: 4F 08 D0 01 92 10 02 1C BB B1 
Tx: F4 04 50 01 03 A2 
Rx: 4F 08 D0 01 FF FF FF FF FF 69 
Tx: F4 03 50 02 A5 
Rx: 4F 04 D0 02 00 99 
Tx: F4 03 50 03 A4 
Rx: 4F 04 D0 03 B4 2C 
Tx: F4 03 50 04 A3 
Rx: 4F 0B D0 04 9D A9 05 00 1D 00 3E 1D 9F 
Tx: F4 03 50 05 A2 
Rx: 4F 06 D0 05 93 AF 63 C3 
Tx: F4 03 50 07 A0 
Rx: 4F 07 D0 07 02 00 00 00 9D 
Tx: F4 03 50 06 A1 
Rx: 4F 0B D0 06 01 0B 09 02 43 30 08 C3 2B 
Tx: F4 03 50 02 A5 
Rx: 4F 04 D0 02 00 99 
Tx: F4 03 50 03 A4 
Rx: 4F 04 D0 03 B4 2C 
Tx: F4 03 50 04 A3 
Rx: 4F 0B D0 04 9D A9 05 00 1D 00 32 1D 93 
Tx: F4 03 50 05 A2 
Rx: 4F 06 D0 05 94 AD 64 C1 
Tx: F4 03 50 07 A0 
Rx: 4F 07 D0 07 03 00 00 00 9C 
Tx: F4 04 50 01 01 A0 
Rx: 4F 08 D0 01 12 10 01 46 BC 6F 
Tx: F4 04 50 01 02 A3 
Rx: 4F 08 D0 01 92 10 02 1C BB B1 
Tx: F4 04 50 01 03 A2 
Rx: 4F 08 D0 01 FF FF FF FF FF 69 
Tx: F4 03 50 02 A5 
Rx: 4F 04 D0 02 00 99 
Tx: F4 03 50 03 A4 
Rx: 4F 04 D0 03 B4 2C 
Tx: F4 03 50 04 A3 
Rx: 4F 0B D0 04 9D A9 05 00 1B 00 32 1D 95 
Tx: F4 03 50 05 A2 
Rx: 4F 06 D0 05 95 B0 64 DD 
Tx: F4 03 50 07 A0 
Rx: 4F 07 D0 07 03 00 00 00 9C 
Tx: F4 03 50 06 A1 
Rx: 4F 0B D0 06 01 0B 09 02 43 30 08 C3 2B 
Tx: F4 03 50 02 A5 
Rx: 4F 04 D0 02 00 99 
Tx: F4 03 50 03 A4 
Rx: 4F 04 D0 03 B4 2C 
Tx: F4 03 50 04 A3 
Rx: 4F 0B D0 04 9D A9 05 00 1D 00 32 1D 93 
Tx: F4 03 50 05 A2 
Rx: 4F 06 D0 05 95 AF 65 C3 
Tx: F4 03 50 07 A0 
Rx: 4F 07 D0 07 03 00 00 00 9C 
Tx: F4 04 50 01 01 A0 
Rx: 4F 08 D0 01 12 10 01 46 BC 6F 
Tx: F4 04 50 01 02 A3 
Rx: 4F 08 D0 01 92 10 02 1C BB B1 
Tx: F4 04 50 01 03 A2 
Rx: 4F 08 D0 01 FF FF FF FF FF 69 
Tx: F4 03 50 02 A5 
Rx: 4F 04 D0 02 00 99 
Tx: F4 03 50 03 A4 
Rx: 4F 04 D0 03 B4 2C 
Tx: F4 03 50 04 A3 
Rx: 4F 0B D0 04 9D A9 05 00 1B 00 1B 1D BC 
Tx: F4 03 50 05 A2 
Rx: 4F 06 D0 05 96 AF 65 C0 
Tx: F4 03 50 07 A0 
Rx: 4F 07 D0 07 04 00 00 00 9B 
Tx: F4 03 50 06 A1 
Rx: 4F 0B D0 06 01 0B 09 02 43 30 08 C3 2B 
Tx: F4 03 50 02 A5 
Rx: 4F 04 D0 02 00 99 
Tx: F4 03 50 03 A4 
Rx: 4F 04 D0 03 B4 2C 
Tx: F4 03 50 04 A3 
Rx: 4F 0B D0 04 9D A9 05 00 1B 00 1B 1D BC 
Tx: F4 03 50 05 A2 
Rx: 4F 06 D0 05 97 B0 65 DE 
Tx: F4 03 50 07 A0 
Rx: 4F 07 D0 07 04 00 00 00 9B 
Tx: F4 04 50 01 01 A0 
Rx: 4F 08 D0 01 12 10 01 46 BC 6F 
Tx: F4 04 50 01 02 A3 
Rx: 4F 08 D0 01 92 10 02 1C BB B1 
Tx: F4 04 50 01 03 A2 
Rx: 4F 08 D0 01 FF FF FF FF FF 69 
Tx: F4 03 50 02 A5 
Rx: 4F 04 D0 02 00 99 
Tx: F4 03 50 03 A4 
Rx: 4F 04 D0 03 B4 2C 
Tx: F4 03 50 04 A3 
Rx: 4F 0B D0 04 9D A9 05 00 1B 00 1B 1D BC 
Tx: F4 03 50 05 A2 
Rx: 4F 06 D0 05 98 AD 65 CC 
Tx: F4 03 50 07 A0 
Rx: 4F 07 D0 07 04 00 00 00 9B 
Tx: F4 03 50 06 A1 
Rx: 4F 0B D0 06 01 0B 09 02 43 30 08 C3 2B 
Tx: F4 03 50 02 A5 
Rx: 4F 04 D0 02 00 99 
Tx: F4 03 50 03 A4 
Rx: 4F 04 D0 03 B4 2C 
Tx: F4 03 50 04 A3 
Rx: 4F 0B D0 04 9D A9 05 00 1B 00 1B 1D BC 
Tx: F4 03 50 05 A2 
Rx: 4F 06 D0 05 99 AF 65 CF 
Tx: F4 03 50 07 A0 
Rx: 4F 07 D0 07 04 00 00 00 9B 
Tx: F4 04 50 01 01 A0 
Rx: 4F 08 D0 01 12 10 01 46 BC 6F 
Tx: F4 04 50 01 02 A3 
Rx: 4F 08 D0 01 92 10 02 1C BB B1 
Tx: F4 04 50 01 03 A2 
Rx: 4F 08 D0 01 FF FF FF FF FF 69 
Tx: F4 03 50 02 A5 
Rx: 4F 04 D0 02 00 99 
Tx: F4 03 50 03 A4 
Rx: 4F 04 D0 03 B4 2C 
Tx: F4 03 50 04 A3 
Rx: 4F 0B D0 04 9D A9 05 00 1D 00 1B 1D BA 
Tx: F4 03 50 05 A2 
Rx: 4F 06 D0 05 9A AE 65 CD 
Tx: F4 03 50 07 A0 
Rx: 4F 07 D0 07 04 00 00 00 9B 
Tx: F4 03 50 06 A1 
Rx: 4F 0B D0 06 01 0B 09 02 43 30 08 C3 2B 
Tx: F4 03 50 02 A5 
Rx: 4F 04 D0 02 00 99 
Tx: F4 03 50 03 A4 
Rx: 4F 04 D0 03 B4 2C 
Tx: F4 03 50 04 A3 
Rx: 4F 0B D0 04 9D A9 05 00 1D 00 1B 1D BA 
Tx: F4 03 50 05 A2 
Rx: 4F 06 D0 05 9A B0 65 D3 
Tx: F4 03 50 07 A0 
Rx: 4F 07 D0 07 04 00 00 00 9B 
Tx: F4 04 50 01 01 A0 
Rx: 4F 08 D0 01 12 10 01 46 BC 6F 
Tx: F4 04 50 01 02 A3 
Rx: 4F 08 D0 01 92 10 02 1C BB B1 
Tx: F4 04 50 01 03 A2 
Rx: 4F 08 D0 01 FF FF FF FF FF 69 
Tx: F4 03 50 02 A5 
Rx: 4F 04 D0 02 00 99 
Tx: F4 03 50 03 A4 
Rx: 4F 04 D0 03 B4 2C 
Tx: F4 03 50 04 A3 
Rx: 4F 0B D0 04 9D A9 05 00 1D 00 1B 1D BA 
Tx: F4 03 50 05 A2 
Rx: 4F 06 D0 05 9B AD 65 CF 
Tx: F4 03 50 07 A0 
Rx: 4F 07 D0 07 04 00 00 00 9B 
Tx: F4 03 50 06 A1 
Rx: 4F 0B D0 06 01 0B 09 02 43 30 08 C3 2B 
Tx: F4 03 50 02 A5 
Rx: 4F 04 D0 02 00 99 
Tx: F4 03 50 03 A4 
Rx: 4F 04 D0 03 B4 2C 
Tx: F4 03 50 04 A3 
Rx: 4F 0B D0 04 9D A9 05 00 1B 00 1B 1D BC 
Tx: F4 03 50 05 A2 
Rx: 4F 06 D0 05 9C AF 66 C9 
Tx: F4 03 50 07 A0 
Rx: 4F 07 D0 07 04 00 00 00 9B 
Tx: F4 04 50 01 01 A0 
Rx: 4F 08 D0 01 12 10 01 46 BC 6F 
Tx: F4 04 50 01 02 A3 
Rx: 4F 08 D0 01 92 10 02 1C BB B1 
Tx: F4 04 50 01 03 A2 
Rx: 4F 08 D0 01 FF FF FF FF FF 69 
Tx: F4 03 50 02 A5 
Rx: 4F 04 D0 02 00 99 
Tx: F4 03 50 03 A4 
Rx: 4F 04 D0 03 B4 2C 
Tx: F4 03 50 04 A3 
Rx: 4F 0B D0 04 9D A9 05 00 1B 00 1B 1D BC 
Tx: F4 03 50 05 A2 
Rx: 4F 06 D0 05 9D AD 66 CA 
Tx: F4 03 50 07 A0 
Rx: 4F 07 D0 07 04 00 00 00 9B 
Tx: F4 03 50 06 A1 
Rx: 4F 0B D0 06 01 0B 09 02 43 30 08 C3 2B 
Tx: F4 03 50 02 A5 
Rx: 4F 04 D0 02 00 99 
Tx: F4 03 50 03 A4 
Rx: 4F 04 D0 03 B4 2C 
Tx: F4 03 50 04 A3 
Rx: 4F 0B D0 04 9D A9 05 00 1D 00 1B 1D BA 
Tx: F4 03 50 05 A2 
Rx: 4F 06 D0 05 9D B0 66 D7 
Tx: F4 03 50 07 A0 
Rx: 4F 07 D0 07 04 00 00 00 9B 
Tx: F4 04 50 01 01 A0 
Rx: 4F 08 D0 01 12 10 01 46 BC 6F 
Tx: F4 04 50 01 02 A3 
Rx: 4F 08 D0 01 92 10 02 1C BB B1 
Tx: F4 04 50 01 03 A2 
Rx: 4F 08 D0 01 FF FF FF FF FF 69 
Tx: F4 03 50 02 A5 
Rx: 4F 04 D0 02 00 99 
Tx: F4 03 50 03 A4 
Rx: 4F 04 D0 03 B4 2C 
Tx: F4 03 50 04 A3 
Rx: 4F 0B D0 04 9D A9 05 00 1D 00 1B 1D BA 
Tx: F4 03 50 05 A2 
Rx: 4F 06 D0 05 9E AE 66 CA 
Tx: F4 03 50 07 A0 
Rx: 4F 07 D0 07 04 00 00 00 9B 
Tx: F4 03 50 06 A1 
Rx: 4F 0B D0 06 01 0B 09 02 43 30 08 C3 2B 
Tx: F4 03 50 02 A5 
Rx: 4F 04 D0 02 00 99 
Tx: F4 03 50 03 A4 
Rx: 4F 04 D0 03 B4 2C 
Tx: F4 03 50 04 A3 
Rx: 4F 0B D0 04 9D A9 05 00 1D 00 1B 1D BA 
Tx: F4 03 50 05 A2 
Rx: 4F 06 D0 05 9E AE 66 CA 
Tx: F4 03 50 07 A0 
Rx: 4F 07 D0 07 04 00 00 00 9B 
Tx: F4 04 50 01 01 A0 
Rx: 4F 08 D0 01 12 10 01 46 BC 6F 
Tx: F4 04 50 01 02 A3 
Rx: 4F 08 D0 01 92 10 02 1C BB B1 
Tx: F4 04 50 01 03 A2 
Rx: 4F 08 D0 01 FF FF FF FF FF 69 
Tx: F4 03 50 02 A5 
Rx: 4F 04 D0 02 00 99 
Tx: F4 03 50 03 A4 
Rx: 4F 04 D0 03 B4 2C 
Tx: F4 03 50 04 A3 
Rx: 4F 0B D0 04 9D A9 05 00 1B 00 1B 1D BC 
Tx: F4 03 50 05 A2 
Rx: 4F 06 D0 05 9F AE 66 CB 
Tx: F4 03 50 07 A0 
Rx: 4F 07 D0 07 04 00 00 00 9B 
Tx: F4 03 50 06 A1 
Rx: 4F 0B D0 06 01 0B 09 02 43 30 08 C3 2B 
Tx: F4 03 50 02 A5 
Rx: 4F 04 D0 02 00 99 
Tx: F4 03 50 03 A4 
Rx: 4F 04 D0 03 B4 2C 
Tx: F4 03 50 04 A3 
Rx: 4F 0B D0 04 9D A9 05 00 1D 00 1B 1D BA 
Tx: F4 03 50 05 A2 
Rx: 4F 06 D0 05 A0 B0 66 EA 
Tx: F4 03 50 07 A0 
Rx: 4F 07 D0 07 04 00 00 00 9B 
Tx: F4 04 50 01 01 A0 
Rx: 4F 08 D0 01 12 10 01 46 BC 6F 
Tx: F4 04 50 01 02 A3 
Rx: 4F 08 D0 01 92 10 02 1C BB B1 
Tx: F4 04 50 01 03 A2 
Rx: 4F 08 D0 01 FF FF FF FF FF 69 
Tx: F4 03 50 02 A5 
Rx: 4F 04 D0 02 00 99 
Tx: F4 03 50 03 A4 
Rx: 4F 04 D0 03 B4 2C 
Tx: F4 03 50 04 A3 
Rx: 4F 0B D0 04 9D A9 05 00 1A 00 1B 1D BD 
Tx: F4 03 50 05 A2 
Rx: 4F 06 D0 05 A0 B0 66 EA 
Tx: F4 03 50 07 A0 
Rx: 4F 07 D0 07 04 00 00 00 9B 
Tx: F4 03 50 06 A1 
Rx: 4F 0B D0 06 01 0B 09 02 43 30 08 C3 2B 
Tx: F4 03 50 02 A5 
Rx: 4F 04 D0 02 00 99 
Tx: F4 03 50 03 A4 
Rx: 4F 04 D0 03 B4 2C 
Tx: F4 03 50 04 A3 
Rx: 4F 0B D0 04 9D A9 05 00 1D 00 1B 1D BA 
Tx: F4 03 50 05 A2 
Rx: 4F 06 D0 05 A1 B0 66 EB 
Tx: F4 03 50 07 A0 
Rx: 4F 07 D0 07 04 00 00 00 9B 
Tx: F4 04 50 01 01 A0 
Rx: 4F 08 D0 01 12 10 01 46 BC 6F 
Tx: F4 04 50 01 02 A3 
Rx: 4F 08 D0 01 92 10 02 1C BB B1 
Tx: F4 04 50 01 03 A2 
Rx: 4F 08 D0 01 FF FF FF FF FF 69 
Tx: F4 03 50 02 A5 
Rx: 4F 04 D0 02 00 99 
Tx: F4 03 50 03 A4 
Rx: 4F 04 D0 03 B4 2C 
Tx: F4 03 50 04 A3 
Rx: 4F 0B D0 04 9D A9 05 00 1B 00 1B 1D BC 
Tx: F4 03 50 05 A2 
Rx: 4F 06 D0 05 A2 AF 66 F7 
Tx: F4 03 50 07 A0 
Rx: 4F 07 D0 07 04 00 00 00 9B 
Tx: F4 03 50 06 A1 
Rx: 4F 0B D0 06 01 0B 09 02 43 30 08 C3 2B 
Tx: F4 03 50 02 A5 
Rx: 4F 04 D0 02 00 99 
Tx: F4 03 50 03 A4 
Rx: 4F 04 D0 03 B4 2C 
Tx: F4 03 50 04 A3 
Rx: 4F 0B D0 04 9D A9 05 00 1B 00 1B 1D BC 
Tx: F4 03 50 05 A2 
Rx: 4F 06 D0 05 A2 AF 66 F7 
Tx: F4 03 50 07 A0 
Rx: 4F 07 D0 07 04 00 00 00 9B 
Tx: F4 04 50 01 01 A0 
Rx: 4F 08 D0 01 12 10 01 46 BC 6F 
Tx: F4 04 50 01 02 A3 
Rx: 4F 08 D0 01 92 10 02 1C BB B1 
Tx: F4 04 50 01 03 A2 
Rx: 4F 08 D0 01 FF FF FF FF FF 69 
Tx: F4 03 50 02 A5 
Rx: 4F 04 D0 02 00 99 
Tx: F4 03 50 03 A4 
Rx: 4F 04 D0 03 B4 2C 
Tx: F4 03 50 04 A3 
Rx: 4F 0B D0 04 9D A9 05 00 1D 00 1B 1D BA 
Tx: F4 03 50 05 A2 
Rx: 4F 06 D0 05 A3 AE 66 F7 
Tx: F4 03 50 07 A0 
Rx: 4F 07 D0 07 05 00 00 00 9A 
Tx: F4 03 50 06 A1 
Rx: 4F 0B D0 06 01 0B 09 02 43 30 08 C3 2B 
Tx: F4 03 50 02 A5 
Rx: 4F 04 D0 02 00 99 
Tx: F4 03 50 03 A4 
Rx: 4F 04 D0 03 B4 2C 
Tx: F4 03 50 04 A3 
Rx: 4F 0B D0 04 9D A9 05 00 1B 00 1E 1D B9 
Tx: F4 03 50 05 A2 
Rx: 4F 06 D0 05 A3 AD 65 F7 
Tx: F4 03 50 07 A0 
Rx: 4F 07 D0 07 05 00 00 00 9A 
Tx: F4 04 50 01 01 A0 
Rx: 4F 08 D0 01 12 10 01 46 BC 6F 
Tx: F4 04 50 01 02 A3 
Rx: 4F 08 D0 01 92 10 02 1C BB B1 
Tx: F4 04 50 01 03 A2 
Rx: 4F 08 D0 01 FF FF FF FF FF 69 
Tx: F4 03 50 02 A5 
Rx: 4F 04 D0 02 00 99 
Tx: F4 03 50 03 A4 
Rx: 4F 04 D0 03 B4 2C 
Tx: F4 03 50 04 A3 
Rx: 4F 0B D0 04 9D A9 05 00 1B 00 21 1D 86 
Tx: F4 03 50 05 A2 
Rx: 4F 06 D0 05 A3 AE 65 F4 
Tx: F4 03 50 07 A0 
Rx: 4F 07 D0 07 05 00 00 00 9A 
Tx: F4 03 50 06 A1 
Rx: 4F 0B D0 06 01 0B 09 02 43 30 08 C3 2B 
Tx: F4 03 50 02 A5 
Rx: 4F 04 D0 02 00 99 
Tx: F4 03 50 03 A4 
Rx: 4F 04 D0 03 B4 2C 
Tx: F4 03 50 04 A3 
Rx: 4F 0B D0 04 9D A9 05 00 1B 00 23 1D 84 
Tx: F4 03 50 05 A2 
Rx: 4F 06 D0 05 A4 AE 65 F3 
Tx: F4 03 50 07 A0 
Rx: 4F 07 D0 07 05 00 00 00 9A 
Tx: F4 04 50 01 01 A0 
Rx: 4F 08 D0 01 12 10 01 46 BC 6F 
Tx: F4 04 50 01 02 A3 
Rx: 4F 08 D0 01 92 10 02 1C BB B1 
Tx: F4 04 50 01 03 A2 
Rx: 4F 08 D0 01 FF FF FF FF FF 69 
Tx: F4 03 50 02 A5 
Rx: 4F 04 D0 02 00 99 
Tx: F4 03 50 03 A4 
Rx: 4F 04 D0 03 B4 2C 
Tx: F4 03 50 04 A3 
Rx: 4F 0B D0 04 9D A9 05 00 1D 00 27 1D 86 
Tx: F4 03 50 05 A2 
Rx: 4F 06 D0 05 A5 AE 65 F2 
Tx: F4 03 50 07 A0 
Rx: 4F 07 D0 07 05 00 00 00 9A 
Tx: F4 03 50 06 A1 
Rx: 4F 0B D0 06 01 0B 09 02 43 30 08 C3 2B 
Tx: F4 03 50 02 A5 
Rx: 4F 04 D0 02 00 99 
Tx: F4 03 50 03 A4 
Rx: 4F 04 D0 03 B4 2C 
Tx: F4 03 50 04 A3 
Rx: 4F 0B D0 04 9D A9 05 00 1D 00 29 1D 88 
Tx: F4 03 50 05 A2 
Rx: 4F 06 D0 05 A5 AE 64 F3 
Tx: F4 03 50 07 A0 
Rx: 4F 07 D0 07 05 00 00 00 9A 
Tx: F4 04 50 01 01 A0 
Rx: 4F 08 D0 01 12 10 01 46 BC 6F 
Tx: F4 04 50 01 02 A3 
Rx: 4F 08 D0 01 92 10 02 1C BB B1 
Tx: F4 04 50 01 03 A2 
Rx: 4F 08 D0 01 FF FF FF FF FF 69 
Tx: F4 03 50 02 A5 
Rx: 4F 04 D0 02 00 99 
Tx: F4 03 50 03 A4 
Rx: 4F 04 D0 03 14 8C 
Tx: F4 03 50 04 A3 
Rx: 4F 0B D0 04 9D A9 05 00 00 00 2A 1D 96 
Tx: F4 03 50 05 A2 
Rx: 4F 06 D0 05 A6 B1 00 8B 
Tx: F4 03 50 07 A0 
Rx: 4F 07 D0 07 32 00 00 00 AD 
Tx: F4 03 50 06 A1 
Rx: 4F 0B D0 06 01 0B 09 02 43 30 08 C3 2B 
Tx: F4 03 50 02 A5 
Rx: 4F 04 D0 02 00 99 
Tx: F4 03 50 03 A4 
Rx: 4F 04 D0 03 14 8C 
Tx: F4 03 50 04 A3 
Rx: 4F 0B D0 04 9D A9 05 00 00 00 2A 1D 96 
Tx: F4 03 50 05 A2 
Rx: 4F 06 D0 05 A6 B2 00 88 
Tx: F4 03 50 07 A0 
Rx: 4F 07 D0 07 32 00 00 00 AD 
Tx: F4 04 50 01 01 A0 
Rx: 4F 08 D0 01 12 10 01 46 BC 6F 
Tx: F4 04 50 01 02 A3 
Rx: 4F 08 D0 01 92 10 02 1C BB B1 
Tx: F4 04 50 01 03 A2 
Rx: 4F 08 D0 01 FF FF FF FF FF 69 
Tx: F4 03 50 02 A5 
Rx: 4F 04 D0 02 00 99 
Tx: F4 03 50 03 A4 
Rx: 4F 04 D0 03 14 8C 
Tx: F4 03 50 04 A3 
Rx: 4F 0B D0 04 9D A9 05 00 00 00 2A 1D 96 
Tx: F4 03 50 05 A2 
Rx: 4F 06 D0 05 A7 B2 00 89 
Tx: F4 03 50 07 A0 
Rx: 4F 07 D0 07 32 00 00 00 AD 
Tx: F4 03 50 06 A1 
Rx: 4F 0B D0 06 01 0B 09 02 43 30 08 C3 2B 
Tx: F4 03 50 02 A5 
Rx: 4F 04 D0 02 00 99 
Tx: F4 03 50 03 A4 
Rx: 4F 04 D0 03 14 8C 
Tx: F4 03 50 04 A3 
Rx: 4F 0B D0 04 9D A9 05 00 00 00 2A 1D 96 
Tx: F4 03 50 05 A2 
Rx: 4F 06 D0 05 A7 B2 00 89 
Tx: F4 03 50 07 A0 
Rx: 4F 07 D0 07 32 00 00 00 AD 
Tx: F4 04 50 01 01 A0 
Rx: 4F 08 D0 01 12 10 01 46 BC 6F 
Tx: F4 04 50 01 02 A3 
Rx: 4F 08 D0 01 92 10 02 1C BB B1 
Tx: F4 04 50 01 03 A2 
Rx: 4F 08 D0 01 FF FF FF FF FF 69 
Tx: F4 03 50 02 A5 
Rx: 4F 04 D0 02 00 99 
Tx: F4 03 50 03 A4 
Rx: 4F 04 D0 03 14 8C 
Tx: F4 03 50 04 A3 
Rx: 4F 0B D0 04 9D A9 05 00 00 00 2A 1D 96 
Tx: F4 03 50 05 A2 
Rx: 4F 06 D0 05 A7 B2 00 89 
Tx: F4 03 50 07 A0 
Rx: 4F 07 D0 07 32 00 00 00 AD 
Tx: F4 03 50 06 A1 
Rx: 4F 0B D0 06 01 0B 09 02 43 30 08 C3 2B 
Tx: F4 03 50 02 A5 
Rx: 4F 04 D0 02 00 99 
Tx: F4 03 50 03 A4 
Rx: 4F 04 D0 03 14 8C 
Tx: F4 03 50 04 A3 
Rx: 4F 0B D0 04 9D A9 05 00 00 00 2A 1D 96 
Tx: F4 03 50 05 A2 
Rx: 4F 06 D0 05 A8 B2 00 86 
Tx: F4 03 50 07 A0 
Rx: 4F 07 D0 07 32 00 00 00 AD 
Tx: F4 04 50 01 01 A0 
Rx: 4F 08 D0 01 12 10 01 46 BC 6F 
Tx: F4 04 50 01 02 A3 
Rx: 4F 08 D0 01 92 10 02 1C BB B1 
Tx: F4 04 50 01 03 A2 
Rx: 4F 08 D0 01 FF FF FF FF FF 69 
Tx: F4 03 50 02 A5 
Rx: 4F 04 D0 02 00 99 
Tx: F4 03 50 03 A4 
Rx: 4F 04 D0 03 14 8C 
Tx: F4 03 50 04 A3 
Rx: 4F 0B D0 04 9D A9 05 00 00 00 2A 1D 96 
Tx: F4 03 50 05 A2 
Rx: 4F 06 D0 05 A8 B2 00 86 
Tx: F4 03 50 07 A0 
Rx: 4F 07 D0 07 32 00 00 00 AD 
Tx: F4 03 50 06 A1 
Rx: 4F 0B D0 06 01 0B 09 02 43 30 08 C3 2B 
Tx: F4 03 50 02 A5 
Rx: 4F 04 D0 02 00 99 
Tx: F4 03 50 03 A4 
Rx: 4F 04 D0 03 14 8C 
Tx: F4 03 50 04 A3 
Rx: 4F 0B D0 04 9D A9 05 00 00 00 2A 1D 96 
Tx: F4 03 50 05 A2 
Rx: 4F 06 D0 05 A9 B2 00 87 
Tx: F4 03 50 07 A0 
Rx: 4F 07 D0 07 32 00 00 00 AD 
Tx: F4 04 50 01 01 A0 
Rx: 4F 08 D0 01 12 10 01 46 BC 6F 
Tx: F4 04 50 01 02 A3 
Rx: 4F 08 D0 01 92 10 02 1C BB B1 
Tx: F4 04 50 01 03 A2 
Rx: 4F 08 D0 01 FF FF FF FF FF 69 
Tx: F4 03 50 02 A5 
Rx: 4F 04 D0 02 00 99 
Tx: F4 03 50 03 A4 
Rx: 4F 04 D0 03 14 8C 
Tx: F4 03 50 04 A3 
Rx: 4F 0B D0 04 9D A9 05 00 00 00 2A 1D 96 
Tx: F4 03 50 05 A2 
Rx: 4F 06 D0 05 A9 B2 00 87 
Tx: F4 03 50 07 A0 
Rx: 4F 07 D0 07 32 00 00 00 AD 
Tx: F4 03 50 06 A1 
Rx: 4F 0B D0 06 01 0B 09 02 43 31 08 C3 2A 
Tx: F4 03 50 02 A5 
Rx: 4F 04 D0 02 00 99 
Tx: F4 03 50 03 A4 
Rx: 4F 04 D0 03 14 8C 
Tx: F4 03 50 04 A3 
Rx: 4F 0B D0 04 9D A9 05 00 00 00 2A 1D 96 
Tx: F4 03 50 05 A2 
Rx: 4F 06 D0 05 A9 B1 00 84 
Tx: F4 03 50 07 A0 
Rx: 4F 07 D0 07 32 00 00 00 AD 
Tx: F4 04 50 01 01 A0 
Rx: 4F 08 D0 01 12 10 01 46 BC 6F 
Tx: F4 04 50 01 02 A3 
Rx: 4F 08 D0 01 92 10 02 1C BB B1 
Tx: F4 04 50 01 03 A2 
Rx: 4F 08 D0 01 FF FF FF FF FF 69 
Tx: F4 03 50 02 A5 
Rx: 4F 04 D0 02 00 99 
Tx: F4 03 50 03 A4 
Rx: 4F 04 D0 03 14 8C 
Tx: F4 03 50 04 A3 
Rx: 4F 0B D0 04 9D A9 05 00 00 00 2A 1D 96 
Tx: F4 03 50 05 A2 
Rx: 4F 06 D0 05 AA B2 00 84 
Tx: F4 03 50 07 A0 
Rx: 4F 07 D0 07 32 00 00 00 AD 
Tx: F4 03 50 06 A1 
Rx: 4F 0B D0 06 01 0B 09 02 43 31 08 C3 2A 
Tx: F4 03 50 02 A5 
Rx: 4F 04 D0 02 00 99 
Tx: F4 03 50 03 A4 
Rx: 4F 04 D0 03 14 8C 
Tx: F4 03 50 04 A3 
Rx: 4F 0B D0 04 9D A9 05 00 00 00 2A 1D 96 
Tx: F4 03 50 05 A2 
Rx: 4F 06 D0 05 AA B1 00 87 
Tx: F4 03 50 07 A0 
Rx: 4F 07 D0 07 32 00 00 00 AD 
Tx: F4 04 50 01 01 A0 
Rx: 4F 08 D0 01 12 10 01 46 BC 6F 
Tx: F4 04 50 01 02 A3 
Rx: 4F 08 D0 01 92 10 02 1C BB B1 
Tx: F4 04 50 01 03 A2 
Rx: 4F 08 D0 01 FF FF FF FF FF 69 
Tx: F4 03 50 02 A5 
Rx: 4F 04 D0 02 00 99 
Tx: F4 03 50 03 A4 
Rx: 4F 04 D0 03 14 8C 
Tx: F4 03 50 04 A3 
Rx: 4F 0B D0 04 9D A9 05 00 00 00 2A 1D 96 
Tx: F4 03 50 05 A2 
Rx: 4F 06 D0 05 AA B1 00 87 
Tx: F4 03 50 07 A0 
Rx: 4F 07 D0 07 32 00 00 00 AD 
Tx: F4 03 50 06 A1 
Rx: 4F 0B D0 06 01 0B 09 02 43 31 08 C3 2A 
Tx: F4 03 50 02 A5 
Rx: 4F 04 D0 02 00 99 
Tx: F4 03 50 03 A4 
Rx: 4F 04 D0 03 14 8C 
Tx: F4 03 50 04 A3 
Rx: 4F 0B D0 04 9D A9 05 00 00 00 2A 1D 96 
Tx: F4 03 50 05 A2 
Rx: 4F 06 D0 05 AB B2 00 85 
Tx: F4 03 50 07 A0 
Rx: 4F 07 D0 07 32 00 00 00 AD 
Tx: F4 04 50 01 01 A0 
Rx: 4F 08 D0 01 12 10 01 46 BC 6F 
Tx: F4 04 50 01 02 A3 
Rx: 4F 08 D0 01 92 10 02 1C BB B1 
Tx: F4 04 50 01 03 A2 
Rx: 4F 08 D0 01 FF FF FF FF FF 69 
Tx: F4 03 50 02 A5 
Rx: 4F 04 D0 02 00 99 
Tx: F4 03 50 03 A4 
Rx: 4F 04 D0 03 14 8C 
Tx: F4 03 50 04 A3 
Rx: 4F 0B D0 04 9D A9 05 00 00 00 2A 1D 96 
Tx: F4 03 50 05 A2 
Rx: 4F 06 D0 05 AB B2 00 85 
Tx: F4 03 50 07 A0 
Rx: 4F 07 D0 07 32 00 00 00 AD 
Tx: F4 03 50 06 A1 
Rx: 4F 0B D0 06 01 0B 09 02 43 31 08 C3 2A 
Tx: F4 03 50 02 A5 
Rx: 4F 04 D0 02 00 99 
Tx: F4 03 50 03 A4 
Rx: 4F 04 D0 03 14 8C 
Tx: F4 03 50 04 A3 
Rx: 4F 0B D0 04 9D A9 05 00 00 00 2A 1D 96 
Tx: F4 03 50 05 A2 
Rx: 4F 06 D0 05 AB B2 00 85 
Tx: F4 03 50 07 A0 
Rx: 4F 07 D0 07 32 00 00 00 AD 
Tx: F4 04 50 01 01 A0 
Rx: 4F 08 D0 01 12 10 01 46 BC 6F 
Tx: F4 04 50 01 02 A3 
Rx: 4F 08 D0 01 92 10 02 1C BB B1 
Tx: F4 04 50 01 03 A2 
Rx: 4F 08 D0 01 FF FF FF FF FF 69 
Tx: F4 03 50 02 A5 
Rx: 4F 04 D0 02 00 99 
Tx: F4 03 50 03 A4 
Rx: 4F 04 D0 03 14 8C 
Tx: F4 03 50 04 A3 
Rx: 4F 0B D0 04 9D A9 05 00 00 00 2A 1D 96 
Tx: F4 03 50 05 A2 
Rx: 4F 06 D0 05 AC B1 00 81 
Tx: F4 03 50 07 A0 
Rx: 4F 07 D0 07 32 00 00 00 AD 
Tx: F4 03 50 06 A1 
Rx: 4F 0B D0 06 01 0B 09 02 43 31 08 C3 2A 
Tx: F4 03 50 02 A5 
Rx: 4F 04 D0 02 00 99 
Tx: F4 03 50 03 A4 
Rx: 4F 04 D0 03 14 8C 
Tx: F4 03 50 04 A3 
Rx: 4F 0B D0 04 9D A9 05 00 00 00 2A 1D 96 
Tx: F4 03 50 05 A2 
Rx: 4F 06 D0 05 AC B1 00 81 
Tx: F4 03 50 07 A0 
Rx: 4F 07 D0 07 32 00 00 00 AD 
Tx: F4 04 50 01 01 A0 
Rx: 4F 08 D0 01 12 10 01 46 BC 6F 
Tx: F4 04 50 01 02 A3 
Rx: 4F 08 D0 01 92 10 02 1C BB B1 
Tx: F4 04 50 01 03 A2 
Rx: 4F 08 D0 01 FF FF FF FF FF 69 
Tx: F4 03 50 02 A5 
Rx: 4F 04 D0 02 00 99 
Tx: F4 03 50 03 A4 
Rx: 4F 04 D0 03 14 8C 
Tx: F4 03 50 04 A3 
Rx: 4F 0B D0 04 9D A9 05 00 00 00 2A 1D 96 
Tx: F4 03 50 05 A2 
Rx: 4F 06 D0 05 AC B2 00 82 
Tx: F4 03 50 07 A0 
Rx: 4F 07 D0 07 32 00 00 00 AD 
Tx: F4 03 50 06 A1 
Rx: 4F 0B D0 06 01 0B 09 02 43 31 08 C3 2A 
Tx: F4 03 50 02 A5 
Rx: 4F 04 D0 02 00 99 
Tx: F4 03 50 03 A4 
Rx: 4F 04 D0 03 14 8C 
Tx: F4 03 50 04 A3 
Rx: 4F 0B D0 04 9D A9 05 00 00 00 2A 1D 96 
Tx: F4 03 50 05 A2 
Rx: 4F 06 D0 05 AC B1 00 81 
Tx: F4 03 50 07 A0 
Rx: 4F 07 D0 07 32 00 00 00 AD 
Tx: F4 04 50 01 01 A0 
Rx: 4F 08 D0 01 12 10 01 46 BC 6F 
Tx: F4 04 50 01 02 A3 
Rx: 4F 08 D0 01 92 10 02 1C BB B1 
Tx: F4 04 50 01 03 A2 
Rx: 4F 08 D0 01 FF FF FF FF FF 69 
Tx: F4 03 50 02 A5 
Rx: 4F 04 D0 02 00 99 
Tx: F4 03 50 03 A4 
Rx: 4F 04 D0 03 14 8C 
Tx: F4 03 50 04 A3 
Rx: 4F 0B D0 04 9D A9 05 00 00 00 2A 1D 96 
Tx: F4 03 50 05 A2 
Rx: 4F 06 D0 05 AD B2 00 83 
Tx: F4 03 50 07 A0 
Rx: 4F 07 D0 07 32 00 00 00 AD 
Tx: F4 03 50 06 A1 
Rx: 4F 0B D0 06 01 0B 09 02 43 31 08 C3 2A 
Tx: F4 03 50 02 A5 
Rx: 4F 04 D0 02 00 99 
Tx: F4 03 50 03 A4 
Rx: 4F 04 D0 03 14 8C 
Tx: F4 03 50 04 A3 
Rx: 4F 0B D0 04 9D A9 05 00 00 00 2A 1D 96 
Tx: F4 03 50 05 A2 
Rx: 4F 06 D0 05 AD B2 00 83 
Tx: F4 03 50 07 A0 
Rx: 4F 07 D0 07 32 00 00 00 AD 
Tx: F4 04 50 01 01 A0 
Rx: 4F 08 D0 01 12 10 01 46 BC 6F 
Tx: F4 04 50 01 02 A3 
Rx: 4F 08 D0 01 92 10 02 1C BB B1 
Tx: F4 04 50 01 03 A2 
Rx: 4F 08 D0 01 FF FF FF FF FF 69 
Tx: F4 03 50 02 A5 
Rx: 4F 04 D0 02 00 99 
Tx: F4 03 50 03 A4 
Rx: 4F 04 D0 03 14 8C 
Tx: F4 03 50 04 A3 
Rx: 4F 0B D0 04 9D A9 05 00 00 00 2A 1D 96 
Tx: F4 03 50 05 A2 
Rx: 4F 06 D0 05 AD B2 00 83 
Tx: F4 03 50 07 A0 
Rx: 4F 07 D0 07 32 00 00 00 AD 
Tx: F4 03 50 06 A1 
Rx: 4F 0B D0 06 01 0B 09 02 43 31 08 C3 2A 
Tx: F4 03 50 02 A5 
Rx: 4F 04 D0 02 00 99 
Tx: F4 03 50 03 A4 
Rx: 4F 04 D0 03 14 8C 
Tx: F4 03 50 04 A3 
Rx: 4F 0B D0 04 9D A9 05 00 00 00 2A 1D 96 
Tx: F4 03 50 05 A2 
Rx: 4F 06 D0 05 AD B1 00 80 
Tx: F4 03 50 07 A0 
Rx: 4F 07 D0 07 32 00 00 00 AD 
Tx: F4 04 50 01 01 A0 
Rx: 4F 08 D0 01 12 10 01 46 BC 6F 
Tx: F4 04 50 01 02 A3 
Rx: 4F 08 D0 01 92 10 02 1C BB B1 
Tx: F4 04 50 01 03 A2 
Rx: 4F 08 D0 01 FF FF FF FF FF 69 
Tx: F4 03 50 02 A5 
Rx: 4F 04 D0 02 00 99 
Tx: F4 03 50 03 A4 
Rx: 4F 04 D0 03 14 8C 
Tx: F4 03 50 04 A3 
Rx: 4F 0B D0 04 9D A9 05 00 00 00 2A 1D 96 
Tx: F4 03 50 05 A2 
Rx: 4F 06 D0 05 AE B2 00 80 
Tx: F4 03 50 07 A0 
Rx: 4F 07 D0 07 32 00 00 00 AD 
Tx: F4 03 50 06 A1 
Rx: 4F 0B D0 06 01 0B 09 02 43 31 08 C3 2A 
Tx: F4 03 50 02 A5 
Rx: 4F 04 D0 02 00 99 
Tx: F4 03 50 03 A4 
Rx: 4F 04 D0 03 14 8C 
Tx: F4 03 50 04 A3 
Rx: 4F 0B D0 04 9D A9 05 00 00 00 2A 1D 96 
Tx: F4 03 50 05 A2 
Rx: 4F 06 D0 05 AE B2 00 80 
Tx: F4 03 50 07 A0 
Rx: 4F 07 D0 07 32 00 00 00 AD 
Tx: F4 04 50 01 01 A0 
Rx: 4F 08 D0 01 12 10 01 46 BC 6F 
Tx: F4 04 50 01 02 A3 
Rx: 4F 08 D0 01 92 10 02 1C BB B1 
Tx: F4 04 50 01 03 A2 
Rx: 4F 08 D0 01 FF FF FF FF FF 69 
Tx: F4 03 50 02 A5 
Rx: 4F 04 D0 02 00 99 
Tx: F4 03 50 03 A4 
Rx: 4F 04 D0 03 14 8C 
Tx: F4 03 50 04 A3 
Rx: 4F 0B D0 04 9D A9 05 00 00 00 2A 1D 96 
Tx: F4 03 50 05 A2 
Rx: 4F 06 D0 05 AE B2 00 80 
Tx: F4 03 50 07 A0 
Rx: 4F 07 D0 07 32 00 00 00 AD 
Tx: F4 03 50 06 A1 
Rx: 4F 0B D0 06 01 0B 09 02 43 31 08 C3 2A 
Tx: F4 03 50 02 A5 
Rx: 4F 04 D0 02 00 99 
Tx: F4 03 50 03 A4 
Rx: 4F 04 D0 03 14 8C 
Tx: F4 03 50 04 A3 
Rx: 4F 0B D0 04 9D A9 05 00 00 00 2A 1D 96 
Tx: F4 03 50 05 A2 
Rx: 4F 06 D0 05 AE B2 00 80 
Tx: F4 03 50 07 A0 
Rx: 4F 07 D0 07 32 00 00 00 AD 
Tx: F4 04 50 01 01 A0 
Rx: 4F 08 D0 01 12 10 01 46 BC 6F 
Tx: F4 04 50 01 02 A3 
Rx: 4F 08 D0 01 92 10 02 1C BB B1 
Tx: F4 04 50 01 03 A2 
Rx: 4F 08 D0 01 FF FF FF FF FF 69 
Tx: F4 03 50 02 A5 
Rx: 4F 04 D0 02 00 99 
Tx: F4 03 50 03 A4 
Rx: 4F 04 D0 03 14 8C 
Tx: F4 03 50 04 A3 
Rx: 4F 0B D0 04 9D A9 05 00 00 00 2A 1D 96 
Tx: F4 03 50 05 A2 
Rx: 4F 06 D0 05 AF B2 00 81 
Tx: F4 03 50 07 A0 
Rx: 4F 07 D0 07 32 00 00 00 AD 
Tx: F4 03 50 06 A1 
Rx: 4F 0B D0 06 01 0B 09 02 43 31 08 C3 2A 
Tx: F4 03 50 02 A5 
Rx: 4F 04 D0 02 00 99 
Tx: F4 03 50 03 A4 
Rx: 4F 04 D0 03 14 8C 
Tx: F4 03 50 04 A3 
Rx: 4F 0B D0 04 9D A9 05 00 00 00 2A 1D 96 
Tx: F4 03 50 05 A2 
Rx: 4F 06 D0 05 AF B2 00 81 
Tx: F4 03 50 07 A0 
Rx: 4F 07 D0 07 32 00 00 00 AD 
Tx: F4 04 50 01 01 A0 
Rx: 4F 08 D0 01 12 10 01 46 BC 6F 
Tx: F4 04 50 01 02 A3 
Rx: 4F 08 D0 01 92 10 02 1C BB B1 
Tx: F4 04 50 01 03 A2 
Rx: 4F 08 D0 01 FF FF FF FF FF 69 
Tx: F4 03 50 02 A5 
Rx: 4F 04 D0 02 00 99 
Tx: F4 03 50 03 A4 
Rx: 4F 04 D0 03 14 8C 
Tx: F4 03 50 04 A3 
Rx: 4F 0B D0 04 9D A9 05 00 00 00 2A 1D 96 
Tx: F4 03 50 05 A2 
Rx: 4F 06 D0 05 AF B2 00 81 
Tx: F4 03 50 07 A0 
Rx: 4F 07 D0 07 32 00 00 00 AD 
Tx: F4 03 50 06 A1 
Rx: 4F 0B D0 06 01 0B 09 02 43 31 08 C3 2A 
Tx: F4 03 50 02 A5 
Rx: 4F 04 D0 02 00 99 
Tx: F4 03 50 03 A4 
Rx: 4F 04 D0 03 14 8C 
Tx: F4 03 50 04 A3 
Rx: 4F 0B D0 04 9D A9 05 00 00 00 2A 1D 96 
Tx: F4 03 50 05 A2 
Rx: 4F 06 D0 05 AF B1 00 82 
Tx: F4 03 50 07 A0 
Rx: 4F 07 D0 07 32 00 00 00 AD 
Tx: F4 04 50 01 01 A0 
Rx: 4F 08 D0 01 12 10 01 46 BC 6F 
Tx: F4 04 50 01 02 A3 
Rx: 4F 08 D0 01 92 10 02 1C BB B1 
Tx: F4 04 50 01 03 A2 
Rx: 4F 08 D0 01 FF FF FF FF FF 69 
Tx: F4 03 50 02 A5 
Rx: 4F 04 D0 02 00 99 
Tx: F4 03 50 03 A4 
Rx: 4F 04 D0 03 14 8C 
Tx: F4 03 50 04 A3 
Rx: 4F 0B D0 04 9D A9 05 00 00 00 2A 1D 96 
Tx: F4 03 50 05 A2 
Rx: 4F 06 D0 05 AF B1 00 82 
Tx: F4 03 50 07 A0 
Rx: 4F 07 D0 07 32 00 00 00 AD 
Tx: F4 03 50 06 A1 
Rx: 4F 0B D0 06 01 0B 09 02 43 31 08 C3 2A 
Tx: F4 03 50 02 A5 
Rx: 4F 04 D0 02 00 99 
Tx: F4 03 50 03 A4 
Rx: 4F 04 D0 03 14 8C 
Tx: F4 03 50 04 A3 
Rx: 4F 0B D0 04 9D A9 05 00 00 00 2A 1D 96 
Tx: F4 03 50 05 A2 
Rx: 4F 06 D0 05 AF B2 00 81 
Tx: F4 03 50 07 A0 
Rx: 4F 07 D0 07 32 00 00 00 AD 
Tx: F4 04 50 01 01 A0 
Rx: 4F 08 D0 01 12 10 01 46 BC 6F 
Tx: F4 04 50 01 02 A3 
Rx: 4F 08 D0 01 92 10 02 1C BB B1 
Tx: F4 04 50 01 03 A2 
Rx: 4F 08 D0 01 FF FF FF FF FF 69 
Tx: F4 03 50 02 A5 
Rx: 4F 04 D0 02 00 99 
Tx: F4 03 50 03 A4 
Rx: 4F 04 D0 03 14 8C 
Tx: F4 03 50 04 A3 
Rx: 4F 0B D0 04 9D A9 05 00 00 00 2A 1D 96 
Tx: F4 03 50 05 A2 
Rx: 4F 06 D0 05 AF B1 00 82 
Tx: F4 03 50 07 A0 
Rx: 4F 07 D0 07 32 00 00 00 AD 
Tx: F4 03 50 06 A1 
Rx: 4F 0B D0 06 01 0B 09 02 43 31 08 C3 2A 
Tx: F4 03 50 02 A5 
Rx: 4F 04 D0 02 00 99 
Tx: F4 03 50 03 A4 
Rx: 4F 04 D0 03 14 8C 
Tx: F4 03 50 04 A3 
Rx: 4F 0B D0 04 9D A9 05 00 00 00 2A 1D 96 
Tx: F4 03 50 05 A2 
Rx: 4F 06 D0 05 B0 B2 00 9E 
Tx: F4 03 50 07 A0 
Rx: 4F 07 D0 07 32 00 00 00 AD 
Tx: F4 04 50 01 01 A0 
Rx: 4F 08 D0 01 12 10 01 46 BC 6F 
Tx: F4 04 50 01 02 A3 
Rx: 4F 08 D0 01 92 10 02 1C BB B1 
Tx: F4 04 50 01 03 A2 
Rx: 4F 08 D0 01 FF FF FF FF FF 69 
Tx: F4 03 50 02 A5 
Rx: 4F 04 D0 02 00 99 
Tx: F4 03 50 03 A4 
Rx: 4F 04 D0 03 14 8C 
Tx: F4 03 50 04 A3 
Rx: 4F 0B D0 04 9D A9 05 00 00 00 2A 1D 96 
Tx: F4 03 50 05 A2 
Rx: 4F 06 D0 05 B0 B2 00 9E 
Tx: F4 03 50 07 A0 
Rx: 4F 07 D0 07 30 00 00 00 AF 
Tx: F4 03 50 06 A1 
Rx: 4F 0B D0 06 01 0B 09 02 43 31 08 C3 2A 
Tx: F4 03 50 02 A5 
Rx: 4F 04 D0 02 00 99 
Tx: F4 03 50 03 A4 
Rx: 4F 04 D0 03 14 8C 
Tx: F4 03 50 04 A3 
Rx: 4F 0B D0 04 9D A9 05 00 00 00 2A 1D 96 
Tx: F4 03 50 05 A2 
Rx: 4F 06 D0 05 B0 B1 00 9D 
Tx: F4 03 50 07 A0 
Rx: 4F 07 D0 07 30 00 00 00 AF 
Tx: F4 04 50 01 01 A0 
Rx: 4F 08 D0 01 12 10 01 46 BC 6F 
Tx: F4 04 50 01 02 A3 
Rx: 4F 08 D0 01 92 10 02 1C BB B1 
Tx: F4 04 50 01 03 A2 
Rx: 4F 08 D0 01 FF FF FF FF FF 69 
Tx: F4 03 50 02 A5 
Rx: 4F 04 D0 02 00 99 
Tx: F4 03 50 03 A4 
Rx: 4F 04 D0 03 14 8C 
Tx: F4 03 50 04 A3 
Rx: 4F 0B D0 04 9D A9 05 00 00 00 2A 1D 96 
Tx: F4 03 50 05 A2 
Rx: 4F 06 D0 05 B0 B2 00 9E 
Tx: F4 03 50 07 A0 
Rx: 4F 07 D0 07 30 00 00 00 AF 
Tx: F4 03 50 06 A1 
Rx: 4F 0B D0 06 01 0B 09 02 43 31 08 C3 2A 
Tx: F4 03 50 02 A5 
Rx: 4F 04 D0 02 00 99 
Tx: F4 03 50 03 A4 
Rx: 4F 04 D0 03 14 8C 
Tx: F4 03 50 04 A3 
Rx: 4F 0B D0 04 9D A9 05 00 00 00 2A 1D 96 
Tx: F4 03 50 05 A2 
Rx: 4F 06 D0 05 B0 B1 00 9D 
Tx: F4 03 50 07 A0 
Rx: 4F 07 D0 07 30 00 00 00 AF 
Tx: F4 04 50 01 01 A0 
Rx: 4F 08 D0 01 12 10 01 46 BC 6F 
Tx: F4 04 50 01 02 A3 
Rx: 4F 08 D0 01 92 10 02 1C BB B1 
Tx: F4 04 50 01 03 A2 
Rx: 4F 08 D0 01 FF FF FF FF FF 69 
Tx: F4 03 50 02 A5 
Rx: 4F 04 D0 02 00 99 
Tx: F4 03 50 03 A4 
Rx: 4F 04 D0 03 14 8C 
Tx: F4 03 50 04 A3 
Rx: 4F 0B D0 04 9D A9 05 00 00 00 2A 1D 96 
Tx: F4 03 50 05 A2 
Rx: 4F 06 D0 05 B1 B2 00 9F 
Tx: F4 03 50 07 A0 
Rx: 4F 07 D0 07 30 00 00 00 AF 
Tx: F4 03 50 06 A1 
Rx: 4F 0B D0 06 01 0B 09 02 43 31 08 C3 2A 
Tx: F4 03 50 02 A5 
Rx: 4F 04 D0 02 00 99 
Tx: F4 03 50 03 A4 
Rx: 4F 04 D0 03 14 8C 
Tx: F4 03 50 04 A3 
Rx: 4F 0B D0 04 9D A9 05 00 00 00 2A 1D 96 
Tx: F4 03 50 05 A2 
Rx: 4F 06 D0 05 B0 B1 00 9D 
Tx: F4 03 50 07 A0 
Rx: 4F 07 D0 07 30 00 00 00 AF 
Tx: F4 04 50 01 01 A0 
Rx: 4F 08 D0 01 12 10 01 46 BC 6F 
Tx: F4 04 50 01 02 A3 
Rx: 4F 08 D0 01 92 10 02 1C BB B1 
Tx: F4 04 50 01 03 A2 
Rx: 4F 08 D0 01 FF FF FF FF FF 69 
Tx: F4 03 50 02 A5 
Rx: 4F 04 D0 02 00 99 
Tx: F4 03 50 03 A4 
Rx: 4F 04 D0 03 14 8C 
Tx: F4 03 50 04 A3 
Rx: 4F 0B D0 04 9D A9 05 00 00 00 2A 1D 96 
Tx: F4 03 50 05 A2 
Rx: 4F 06 D0 05 B1 B2 00 9F 
Tx: F4 03 50 07 A0 
Rx: 4F 07 D0 07 30 00 00 00 AF 
Tx: F4 03 50 06 A1 
Rx: 4F 0B D0 06 01 0B 09 02 43 31 08 C3 2A 
Tx: F4 03 50 02 A5 
Rx: 4F 04 D0 02 00 99 
Tx: F4 03 50 03 A4 
Rx: 4F 04 D0 03 14 8C 
Tx: F4 03 50 04 A3 
Rx: 4F 0B D0 04 9D A9 05 00 00 00 2A 1D 96 
Tx: F4 03 50 05 A2 
Rx: 4F 06 D0 05 B1 B2 00 9F 
Tx: F4 03 50 07 A0 
Rx: 4F 07 D0 07 30 00 00 00 AF 
Tx: F4 04 50 01 01 A0 
Rx: 4F 08 D0 01 12 10 01 46 BC 6F 
Tx: F4 04 50 01 02 A3 
Rx: 4F 08 D0 01 92 10 02 1C BB B1 
Tx: F4 04 50 01 03 A2 
Rx: 4F 08 D0 01 FF FF FF FF FF 69 
Tx: F4 03 50 02 A5 
Rx: 4F 04 D0 02 00 99 
Tx: F4 03 50 03 A4 
Rx: 4F 04 D0 03 14 8C 
Tx: F4 03 50 04 A3 
Rx: 4F 0B D0 04 9D A9 05 00 00 00 2A 1D 96 
Tx: F4 03 50 05 A2 
Rx: 4F 06 D0 05 B0 B2 00 9E 
Tx: F4 03 50 07 A0 
Rx: 4F 07 D0 07 30 00 00 00 AF 
Tx: F4 03 50 06 A1 
Rx: 4F 0B D0 06 01 0B 09 02 43 32 08 C3 29 
Tx: F4 03 50 02 A5 
Rx: 4F 04 D0 02 00 99 
Tx: F4 03 50 03 A4 
Rx: 4F 04 D0 03 14 8C 
Tx: F4 03 50 04 A3 
Rx: 4F 0B D0 04 9D A9 05 00 00 00 2A 1D 96 
Tx: F4 03 50 05 A2 
Rx: 4F 06 D0 05 B1 B2 00 9F 
Tx: F4 03 50 07 A0 
Rx: 4F 07 D0 07 30 00 00 00 AF 
Tx: F4 04 50 01 01 A0 
Rx: 4F 08 D0 01 12 10 01 46 BC 6F 
Tx: F4 04 50 01 02 A3 
Rx: 4F 08 D0 01 92 10 02 1C BB B1 
Tx: F4 04 50 01 03 A2 
Rx: 4F 08 D0 01 FF FF FF FF FF 69 
Tx: F4 03 50 02 A5 
Rx: 4F 04 D0 02 00 99 
Tx: F4 03 50 03 A4 
Rx: 4F 04 D0 03 14 8C 
Tx: F4 03 50 04 A3 
Rx: 4F 0B D0 04 9D A9 05 00 00 00 2A 1D 96 
Tx: F4 03 50 05 A2 
Rx: 4F 06 D0 05 B1 B2 00 9F 
Tx: F4 03 50 07 A0 
Rx: 4F 07 D0 07 30 00 00 00 AF 
Tx: F4 03 50 06 A1 
Rx: 4F 0B D0 06 01 0B 09 02 43 32 08 C3 29 
Tx: F4 03 50 02 A5 
Rx: 4F 04 D0 02 00 99 
Tx: F4 03 50 03 A4 
Rx: 4F 04 D0 03 14 8C 
Tx: F4 03 50 04 A3 
Rx: 4F 0B D0 04 9D A9 05 00 00 00 2A 1D 96 
Tx: F4 03 50 05 A2 
Rx: 4F 06 D0 05 B1 B2 00 9F 
Tx: F4 03 50 07 A0 
Rx: 4F 07 D0 07 30 00 00 00 AF 
Tx: F4 04 50 01 01 A0 
Rx: 4F 08 D0 01 12 10 01 46 BC 6F 
Tx: F4 04 50 01 02 A3 
Rx: 4F 08 D0 01 92 10 02 1C BB B1 
Tx: F4 04 50 01 03 A2 
Rx: 4F 08 D0 01 FF FF FF FF FF 69 
Tx: F4 03 50 02 A5 
Rx: 4F 04 D0 02 00 99 
Tx: F4 03 50 03 A4 
Rx: 4F 04 D0 03 14 8C 
Tx: F4 03 50 04 A3 
Rx: 4F 0B D0 04 9D A9 05 00 00 00 2A 1D 96 
Tx: F4 03 50 05 A2 
Rx: 4F 06 D0 05 B1 B2 00 9F 
Tx: F4 03 50 07 A0 
Rx: 4F 07 D0 07 30 00 00 00 AF 
Tx: F4 03 50 06 A1 
Rx: 4F 0B D0 06 01 0B 09 02 43 32 08 C3 29 
Tx: F4 03 50 02 A5 
Rx: 4F 04 D0 02 00 99 
Tx: F4 03 50 03 A4 
Rx: 4F 04 D0 03 14 8C 
Tx: F4 03 50 04 A3 
Rx: 4F 0B D0 04 9D A9 05 00 00 00 2A 1D 96 
Tx: F4 03 50 05 A2 
Rx: 4F 06 D0 05 B2 B2 00 9C 
Tx: F4 03 50 07 A0 
Rx: 4F 07 D0 07 30 00 00 00 AF 
Tx: F4 04 50 01 01 A0 
Rx: 4F 08 D0 01 12 10 01 46 BC 6F 
Tx: F4 04 50 01 02 A3 
Rx: 4F 08 D0 01 92 10 02 1C BB B1 
Tx: F4 04 50 01 03 A2 
Rx: 4F 08 D0 01 FF FF FF FF FF 69 
Tx: F4 03 50 02 A5 
Rx: 4F 04 D0 02 00 99 
Tx: F4 03 50 03 A4 
Rx: 4F 04 D0 03 14 8C 
Tx: F4 03 50 04 A3 
Rx: 4F 0B D0 04 9D A9 05 00 00 00 2A 1D 96 
Tx: F4 03 50 05 A2 
Rx: 4F 06 D0 05 B2 B2 00 9C 
Tx: F4 03 50 07 A0 
Rx: 4F 07 D0 07 30 00 00 00 AF 
Tx: F4 03 50 06 A1 
Rx: 4F 0B D0 06 01 0B 09 02 43 32 08 C3 29 
Tx: F4 03 50 02 A5 
Rx: 4F 04 D0 02 00 99 
Tx: F4 03 50 03 A4 
Rx: 4F 04 D0 03 14 8C 
Tx: F4 03 50 04 A3 
Rx: 4F 0B D0 04 9D A9 05 00 00 00 2A 1D 96 
Tx: F4 03 50 05 A2 
Rx: 4F 06 D0 05 B1 B2 00 9F 
Tx: F4 03 50 07 A0 
Rx: 4F 07 D0 07 30 00 00 00 AF 
Tx: F4 04 50 01 01 A0 
Rx: 4F 08 D0 01 12 10 01 46 BC 6F 
Tx: F4 04 50 01 02 A3 
Rx: 4F 08 D0 01 92 10 02 1C BB B1 
Tx: F4 04 50 01 03 A2 
Rx: 4F 08 D0 01 FF FF FF FF FF 69 
Tx: F4 03 50 02 A5 
Rx: 4F 04 D0 02 00 99 
Tx: F4 03 50 03 A4 
Rx: 4F 04 D0 03 14 8C 
Tx: F4 03 50 04 A3 
Rx: 4F 0B D0 04 9D A9 05 00 00 00 2A 1D 96 
Tx: F4 03 50 05 A2 
Rx: 4F 06 D0 05 B2 B2 00 9C 
Tx: F4 03 50 07 A0 
Rx: 4F 07 D0 07 30 00 00 00 AF 
Tx: F4 03 50 06 A1 
Rx: 4F 0B D0 06 01 0B 09 02 43 32 08 C3 29 
Tx: F4 03 50 02 A5 
Rx: 4F 04 D0 02 00 99 
Tx: F4 03 50 03 A4 
Rx: 4F 04 D0 03 14 8C 
Tx: F4 03 50 04 A3 
Rx: 4F 0B D0 04 9D A9 05 00 00 00 2A 1D 96 
Tx: F4 03 50 05 A2 
Rx: 4F 06 D0 05 B2 B1 00 9F 
Tx: F4 03 50 07 A0 
Rx: 4F 07 D0 07 30 00 00 00 AF 
Tx: F4 04 50 01 01 A0 
Rx: 4F 08 D0 01 12 10 01 46 BC 6F 
Tx: F4 04 50 01 02 A3 
Rx: 4F 08 D0 01 92 10 02 1C BB B1 
Tx: F4 04 50 01 03 A2 
Rx: 4F 08 D0 01 FF FF FF FF FF 69 
Tx: F4 03 50 02 A5 
Rx: 4F 04 D0 02 00 99 
Tx: F4 03 50 03 A4 
Rx: 4F 04 D0 03 14 8C 
Tx: F4 03 50 04 A3 
Rx: 4F 0B D0 04 9D A9 05 00 00 00 2A 1D 96 
Tx: F4 03 50 05 A2 
Rx: 4F 06 D0 05 B2 B1 00 9F 
Tx: F4 03 50 07 A0 
Rx: 4F 07 D0 07 30 00 00 00 AF 
Tx: F4 03 50 06 A1 
Rx: 4F 0B D0 06 01 0B 09 02 43 32 08 C3 29 
Tx: F4 03 50 02 A5 
Rx: 4F 04 D0 02 00 99 
Tx: F4 03 50 03 A4 
Rx: 4F 04 D0 03 14 8C 
Tx: F4 03 50 04 A3 
Rx: 4F 0B D0 04 9D A9 05 00 00 00 2A 1D 96 
Tx: F4 03 50 05 A2 
Rx: 4F 06 D0 05 B2 B2 00 9C 
Tx: F4 03 50 07 A0 
Rx: 4F 07 D0 07 30 00 00 00 AF 
Tx: F4 04 50 01 01 A0 
Rx: 4F 08 D0 01 12 10 01 46 BC 6F 
Tx: F4 04 50 01 02 A3 
Rx: 4F 08 D0 01 92 10 02 1C BB B1 
Tx: F4 04 50 01 03 A2 
Rx: 4F 08 D0 01 FF FF FF FF FF 69 
Tx: F4 03 50 02 A5 
Rx: 4F 04 D0 02 00 99 
Tx: F4 03 50 03 A4 
Rx: 4F 04 D0 03 14 8C 
Tx: F4 03 50 04 A3 
Rx: 4F 0B D0 04 9D A9 05 00 00 00 2A 1D 96 
Tx: F4 03 50 05 A2 
Rx: 4F 06 D0 05 B2 B2 00 9C 
Tx: F4 03 50 07 A0 
Rx: 4F 07 D0 07 30 00 00 00 AF 
Tx: F4 03 50 06 A1 
Rx: 4F 0B D0 06 01 0B 09 02 43 32 08 C3 29 
Tx: F4 03 50 02 A5 
Rx: 4F 04 D0 02 00 99 
Tx: F4 03 50 03 A4 
Rx: 4F 04 D0 03 14 8C 
Tx: F4 03 50 04 A3 
Rx: 4F 0B D0 04 9D A9 05 00 00 00 2A 1D 96 
Tx: F4 03 50 05 A2 
Rx: 4F 06 D0 05 B3 B1 00 9E 
Tx: F4 03 50 07 A0 
Rx: 4F 07 D0 07 30 00 00 00 AF 
Tx: F4 04 50 01 01 A0 
Rx: 4F 08 D0 01 12 10 01 46 BC 6F 
Tx: F4 04 50 01 02 A3 
Rx: 4F 08 D0 01 92 10 02 1C BB B1 
Tx: F4 04 50 01 03 A2 
Rx: 4F 08 D0 01 FF FF FF FF FF 69 
Tx: F4 03 50 02 A5 
Rx: 4F 04 D0 02 00 99 
Tx: F4 03 50 03 A4 
Rx: 4F 04 D0 03 14 8C 
Tx: F4 03 50 04 A3 
Rx: 4F 0B D0 04 9D A9 05 00 00 00 2A 1D 96 
Tx: F4 03 50 05 A2 
Rx: 4F 06 D0 05 B3 B2 00 9D 
Tx: F4 03 50 07 A0 
Rx: 4F 07 D0 07 30 00 00 00 AF 
Tx: F4 03 50 06 A1 
Rx: 4F 0B D0 06 01 0B 09 02 43 32 08 C3 29 
Tx: F4 03 50 02 A5 
Rx: 4F 04 D0 02 00 99 
Tx: F4 03 50 03 A4 
Rx: 4F 04 D0 03 14 8C 
Tx: F4 03 50 04 A3 
Rx: 4F 0B D0 04 9D A9 05 00 00 00 2A 1D 96 
Tx: F4 03 50 05 A2 
Rx: 4F 06 D0 05 B3 B2 00 9D 
Tx: F4 03 50 07 A0 
Rx: 4F 07 D0 07 30 00 00 00 AF 
Tx: F4 04 50 01 01 A0 
Rx: 4F 08 D0 01 12 10 01 46 BC 6F 
Tx: F4 04 50 01 02 A3 
Rx: 4F 08 D0 01 92 10 02 1C BB B1 
Tx: F4 04 50 01 03 A2 
Rx: 4F 08 D0 01 FF FF FF FF FF 69 
Tx: F4 03 50 02 A5 
Rx: 4F 04 D0 02 00 99 
Tx: F4 03 50 03 A4 
Rx: 4F 04 D0 03 14 8C 
Tx: F4 03 50 04 A3 
Rx: 4F 0B D0 04 9D A9 05 00 00 00 2A 1D 96 
Tx: F4 03 50 05 A2 
Rx: 4F 06 D0 05 B3 B2 00 9D 
Tx: F4 03 50 07 A0 
Rx: 4F 07 D0 07 30 00 00 00 AF 
Tx: F4 03 50 06 A1 
Rx: 4F 0B D0 06 01 0B 09 02 43 32 08 C3 29 
Tx: F4 03 50 02 A5 
Rx: 4F 04 D0 02 00 99 
Tx: F4 03 50 03 A4 
Rx: 4F 04 D0 03 14 8C 
Tx: F4 03 50 04 A3 
Rx: 4F 0B D0 04 9D A9 05 00 00 00 2A 1D 96 
Tx: F4 03 50 05 A2 
Rx: 4F 06 D0 05 B3 B2 00 9D 
Tx: F4 03 50 07 A0 
Rx: 4F 07 D0 07 30 00 00 00 AF 
Tx: F4 04 50 01 01 A0 
Rx: 4F 08 D0 01 12 10 01 46 BC 6F 
Tx: F4 04 50 01 02 A3 
Rx: 4F 08 D0 01 92 10 02 1C BB B1 
Tx: F4 04 50 01 03 A2 
Rx: 4F 08 D0 01 FF FF FF FF FF 69 
Tx: F4 03 50 02 A5 
Rx: 4F 04 D0 02 00 99 
Tx: F4 03 50 03 A4 
Rx: 4F 04 D0 03 14 8C 
Tx: F4 03 50 04 A3 
Rx: 4F 0B D0 04 9D A9 05 00 00 00 2A 1D 96 
Tx: F4 03 50 05 A2 
Rx: 4F 06 D0 05 B3 B2 00 9D 
Tx: F4 03 50 07 A0 
Rx: 4F 07 D0 07 30 00 00 00 AF 
Tx: F4 03 50 06 A1 
Rx: 4F 0B D0 06 01 0B 09 02 43 32 08 C3 29 
Tx: F4 03 50 02 A5 
Rx: 4F 04 D0 02 00 99 
Tx: F4 03 50 03 A4 
Rx: 4F 04 D0 03 14 8C 
Tx: F4 03 50 04 A3 
Rx: 4F 0B D0 04 9D A9 05 00 00 00 2A 1D 96 
Tx: F4 03 50 05 A2 
Rx: 4F 06 D0 05 B3 B1 00 9E 
Tx: F4 03 50 07 A0 
Rx: 4F 07 D0 07 30 00 00 00 AF 
Tx: F4 04 50 01 01 A0 
Rx: 4F 08 D0 01 12 10 01 46 BC 6F 
Tx: F4 04 50 01 02 A3 
Rx: 4F 08 D0 01 92 10 02 1C BB B1 
Tx: F4 04 50 01 03 A2 
Rx: 4F 08 D0 01 FF FF FF FF FF 69 
Tx: F4 03 50 02 A5 
Rx: 4F 04 D0 02 00 99 
Tx: F4 03 50 03 A4 
Rx: 4F 04 D0 03 14 8C 
Tx: F4 03 50 04 A3 
Rx: 4F 0B D0 04 9D A9 05 00 00 00 2A 1D 96 
Tx: F4 03 50 05 A2 
Rx: 4F 06 D0 05 B3 B2 00 9D 
Tx: F4 03 50 07 A0 
Rx: 4F 07 D0 07 30 00 00 00 AF 
Tx: F4 03 50 06 A1 
Rx: 4F 0B D0 06 01 0B 09 02 43 32 08 C3 29 
Tx: F4 03 50 02 A5 
Rx: 4F 04 D0 02 00 99 
Tx: F4 03 50 03 A4 
Rx: 4F 04 D0 03 14 8C 
Tx: F4 03 50 04 A3 
Rx: 4F 0B D0 04 9D A9 05 00 00 00 2A 1D 96 
Tx: F4 03 50 05 A2 
Rx: 4F 06 D0 05 B3 B2 00 9D 
Tx: F4 03 50 07 A0 
Rx: 4F 07 D0 07 30 00 00 00 AF 
Tx: F4 04 50 01 01 A0 
Rx: 4F 08 D0 01 12 10 01 46 BC 6F 
Tx: F4 04 50 01 02 A3 
Rx: 4F 08 D0 01 92 10 02 1C BB B1 
Tx: F4 04 50 01 03 A2 
Rx: 4F 08 D0 01 FF FF FF FF FF 69 
Tx: F4 03 50 02 A5 
Rx: 4F 04 D0 02 00 99 
Tx: F4 03 50 03 A4 
Rx: 4F 04 D0 03 14 8C 
Tx: F4 03 50 04 A3 
Rx: 4F 0B D0 04 9D A9 05 00 00 00 2A 1D 96 
Tx: F4 03 50 05 A2 
Rx: 4F 06 D0 05 B3 B2 00 9D 
Tx: F4 03 50 07 A0 
Rx: 4F 07 D0 07 30 00 00 00 AF 
Tx: F4 03 50 06 A1 
Rx: 4F 0B D0 06 01 0B 09 02 43 32 08 C3 29 
Tx: F4 03 50 02 A5 
Rx: 4F 04 D0 02 00 99 
Tx: F4 03 50 03 A4 
Rx: 4F 04 D0 03 14 8C 
Tx: F4 03 50 04 A3 
Rx: 4F 0B D0 04 9D A9 05 00 00 00 2A 1D 96 
Tx: F4 03 50 05 A2 
Rx: 4F 06 D0 05 B4 B2 00 9A 
Tx: F4 03 50 07 A0 
Rx: 4F 07 D0 07 30 00 00 00 AF 
Tx: F4 04 50 01 01 A0 
Rx: 4F 08 D0 01 12 10 01 46 BC 6F 
Tx: F4 04 50 01 02 A3 
Rx: 4F 08 D0 01 92 10 02 1C BB B1 
Tx: F4 04 50 01 03 A2 
Rx: 4F 08 D0 01 FF FF FF FF FF 69 
Tx: F4 03 50 02 A5 
Rx: 4F 04 D0 02 00 99 
Tx: F4 03 50 03 A4 
Rx: 4F 04 D0 03 14 8C 
Tx: F4 03 50 04 A3 
Rx: 4F 0B D0 04 9D A9 05 00 00 00 2A 1D 96 
Tx: F4 03 50 05 A2 
Rx: 4F 06 D0 05 B4 B2 00 9A 
Tx: F4 03 50 07 A0 
Rx: 4F 07 D0 07 30 00 00 00 AF 
Tx: F4 03 50 06 A1 
Rx: 4F 0B D0 06 01 0B 09 02 43 32 08 C3 29 
Tx: F4 03 50 02 A5 
Rx: 4F 04 D0 02 00 99 
Tx: F4 03 50 03 A4 
Rx: 4F 04 D0 03 14 8C 
Tx: F4 03 50 04 A3 
Rx: 4F 0B D0 04 9D A9 05 00 00 00 2A 1D 96 
Tx: F4 03 50 05 A2 
Rx: 4F 06 D0 05 B4 B2 00 9A 
Tx: F4 03 50 07 A0 
Rx: 4F 07 D0 07 30 00 00 00 AF 
Tx: F4 04 50 01 01 A0 
Rx: 4F 08 D0 01 12 10 01 46 BC 6F 
Tx: F4 04 50 01 02 A3 
Rx: 4F 08 D0 01 92 10 02 1C BB B1 
Tx: F4 04 50 01 03 A2 
Rx: 4F 08 D0 01 FF FF FF FF FF 69 
Tx: F4 03 50 02 A5 
Rx: 4F 04 D0 02 00 99 
Tx: F4 03 50 03 A4 
Rx: 4F 04 D0 03 14 8C 
Tx: F4 03 50 04 A3 
Rx: 4F 0B D0 04 9D A9 05 00 00 00 2A 1D 96 
Tx: F4 03 50 05 A2 
Rx: 4F 06 D0 05 B4 B2 00 9A 
Tx: F4 03 50 07 A0 
Rx: 4F 07 D0 07 30 00 00 00 AF 
Tx: F4 03 50 06 A1 
Rx: 4F 0B D0 06 01 0B 09 02 43 32 08 C3 29 
Tx: F4 03 50 02 A5 
Rx: 4F 04 D0 02 00 99 
Tx: F4 03 50 03 A4 
Rx: 4F 04 D0 03 14 8C 
Tx: F4 03 50 04 A3 
Rx: 4F 0B D0 04 9D A9 05 00 00 00 2A 1D 96 
Tx: F4 03 50 05 A2 
Rx: 4F 06 D0 05 B4 B2 00 9A 
Tx: F4 03 50 07 A0 
Rx: 4F 07 D0 07 30 00 00 00 AF 
Tx: F4 04 50 01 01 A0 
Rx: 4F 08 D0 01 12 10 01 46 BC 6F 
Tx: F4 04 50 01 02 A3 
Rx: 4F 08 D0 01 92 10 02 1C BB B1 
Tx: F4 04 50 01 03 A2 
Rx: 4F 08 D0 01 FF FF FF FF FF 69 
Tx: F4 03 50 02 A5 
Rx: 4F 04 D0 02 00 99 
Tx: F4 03 50 03 A4 
Rx: 4F 04 D0 03 14 8C 
Tx: F4 03 50 04 A3 
Rx: 4F 0B D0 04 9D A9 05 00 00 00 2A 1D 96 
Tx: F4 03 50 05 A2 
Rx: 4F 06 D0 05 B4 B2 00 9A 
Tx: F4 03 50 07 A0 
Rx: 4F 07 D0 07 13 00 00 00 8C 
Tx: F4 03 50 06 A1 
Rx: 4F 0B D0 06 01 0B 09 02 43 32 08 C3 29 
Tx: F4 03 50 02 A5 
Rx: 4F 04 D0 02 00 99 
Tx: F4 03 50 03 A4 
Rx: 4F 04 D0 03 00 98 
Tx: F4 03 50 04 A3 
Rx: 4F 0B D0 04 9D A9 05 00 00 00 00 1D BC 
Tx: F4 03 50 05 A2 
Rx: 4F 06 D0 05 B4 B2 00 9A 
Tx: F4 03 50 07 A0 
Rx: 4F 07 D0 07 13 00 00 00 8C 
Tx: F4 04 50 01 01 A0 
Rx: 4F 08 D0 01 12 10 01 46 BC 6F 
Tx: F4 04 50 01 02 A3 
Rx: 4F 08 D0 01 92 10 02 1C BB B1 
Tx: F4 04 50 01 03 A2 
Rx: 4F 08 D0 01 FF FF FF FF FF 69 
Tx: F4 03 50 02 A5 
Rx: 4F 04 D0 02 00 99 
Tx: F4 03 50 03 A4 
Rx: 4F 04 D0 03 00 98 
Tx: F4 03 50 04 A3 
Rx: 4F 0B D0 04 9D A9 05 00 00 00 00 1D BC 
Tx: F4 03 50 05 A2 
Rx: 4F 06 D0 05 B4 B2 00 9A 
Tx: F4 03 50 07 A0 
Rx: 4F 07 D0 07 13 00 00 00 8C 
Tx: F4 03 50 06 A1 
Rx: 4F 0B D0 06 01 0B 09 02 43 32 08 C3 29 
Tx: F4 03 50 02 A5 
Rx: 4F 04 D0 02 00 99 
Tx: F4 03 50 03 A4 
Rx: 4F 04 D0 03 00 98 
Tx: F4 03 50 04 A3 
Rx: 4F 0B D0 04 9D A9 05 00 00 00 00 1D BC 
Tx: F4 03 50 05 A2 
Rx: 4F 06 D0 05 B4 B2 00 9A 
Tx: F4 03 50 07 A0 
Rx: 4F 07 D0 07 13 00 00 00 8C 
Tx: F4 04 50 01 01 A0 
Rx: 4F 08 D0 01 12 10 01 46 BC 6F 
Tx: F4 04 50 01 02 A3 
Rx: 4F 08 D0 01 92 10 02 1C BB B1 
Tx: F4 04 50 01 03 A2 
Rx: 4F 08 D0 01 FF FF FF FF FF 69 
Tx: F4 03 50 02 A5 
Rx: 4F 04 D0 02 00 99 
Tx: F4 03 50 03 A4 
Rx: 4F 04 D0 03 00 98 
Tx: F4 03 50 04 A3 
Rx: 4F 0B D0 04 9D A9 05 00 00 00 00 1D BC 
Tx: F4 03 50 05 A2 
Rx: 4F 06 D0 05 B4 B2 00 9A 
Tx: F4 03 50 07 A0 
Rx: 4F 07 D0 07 13 00 00 00 8C 
Tx: F4 03 50 06 A1 
Rx: 4F 0B D0 06 01 0B 09 02 43 32 08 C3 29 
Tx: F4 03 50 02 A5 
Rx: 4F 04 D0 02 00 99 
Tx: F4 03 50 03 A4 
Протоколирование остановлено: 03.11.21 16:46:19
Rx: 4F 04 D0 03 00 98 
Tx: F4 03 50 04 A3 
Rx: 4F 0B D0 04 9D A9 05 00 00 00 00 1D BC 
Tx: F4 03 50 05 A2 
Rx: 4F 06 D0 05 B4 B2 00 9A 
Tx: F4 03 50 07 A0 
Rx: 4F 07 D0 07 13 00 00 00 8C 
Tx: F4 04 50 01 01 A0 
Rx: 4F 08 D0 01 12 10 01 46 BC 6F 
Tx: F4 04 50 01 02 A3 
Rx: 4F 08 D0 01 92 10 02 1C BB B1 
Tx: F4 04 50 01 03 A2 
Rx: 4F 08 D0 01 FF FF FF FF FF 69 
Tx: F4 03 50 02 A5 
Rx: 4F 04 D0 02 00 99 
Tx: F4 03 50 03 A4 
Rx: 4F 04 D0 03 00 98 
Tx: F4 03 50 04 A3 
Rx: 4F 0B D0 04 9D A9 05 00 00 00 00 1D BC 
Tx: F4 03 50 05 A2 
Rx: 4F 06 D0 05 B5 B2 00 9B 
Tx: F4 03 50 07 A0 
Rx: 4F 07 D0 07 13 00 00 00 8C 
Tx: F4 03 50 06 A1 
Rx: 4F 0B D0 06 01 0B 09 02 43 32 08 C3 29 
Tx: F4 03 50 02 A5 
Rx: 4F 04 D0 02 00 99 
Tx: F4 03 50 03 A4 
Rx: 4F 04 D0 03 00 98 
Tx: F4 03 50 04 A3 
Rx: 4F 0B D0 04 9D A9 05 00 00 00 00 1D BC 
Tx: F4 03 50 05 A2 
Rx: 4F 06 D0 05 B5 B2 00 9B 
Tx: F4 03 50 07 A0 
Rx: 4F 07 D0 07 13 00 00 00 8C 
Tx: F4 04 50 01 01 A0 
Rx: 4F 08 D0 01 12 10 01 46 BC 6F 
Tx: F4 04 50 01 02 A3 
Rx: 4F 08 D0 01 92 10 02 1C BB B1 
Tx: F4 04 50 01 03 A2 
Rx: 4F 08 D0 01 FF FF FF FF FF 69 
Tx: F4 03 50 02 A5 
Rx: 4F 04 D0 02 00 99 
Tx: F4 03 50 03 A4 
Rx: 4F 04 D0 03 00 98 
Tx: F4 03 50 04 A3 
Rx: 4F 0B D0 04 9D A9 05 00 00 00 00 1D BC 
Tx: F4 03 50 05 A2 
Rx: 4F 06 D0 05 B5 B2 00 9B 
Tx: F4 03 50 07 A0 
Rx: 4F 07 D0 07 13 00 00 00 8C 
Tx: F4 03 50 06 A1 
Rx: 4F 0B D0 06 01 0B 09 02 43 32 08 C3 29 
Tx: F4 03 50 02 A5 
Rx: 4F 04 D0 02 00 99 
Tx: F4 03 50 03 A4 
Rx: 4F 04 D0 03 00 98 
Tx: F4 03 50 04 A3 
Rx: 4F 0B D0 04 9D A9 05 00 00 00 00 1D BC 
Tx: F4 03 50 05 A2 
Rx: 4F 06 D0 05 B5 B2 00 9B 
Tx: F4 03 50 07 A0 
Rx: 4F 07 D0 07 13 00 00 00 8C 
Tx: F4 04 50 01 01 A0 
Rx: 4F 08 D0 01 12 10 01 46 BC 6F 
Tx: F4 04 50 01 02 A3 
Rx: 4F 08 D0 01 92 10 02 1C BB B1 
Tx: F4 04 50 01 03 A2 
Rx: 4F 08 D0 01 FF FF FF FF FF 69 
Tx: F4 03 50 02 A5 
Rx: 4F 04 D0 02 00 99 
Tx: F4 03 50 03 A4 
Rx: 4F 04 D0 03 00 98 
Tx: F4 03 50 04 A3 
Rx: 4F 0B D0 04 9D A9 05 00 00 00 00 1D BC 
Tx: F4 03 50 05 A2 
Rx: 4F 06 D0 05 B5 B2 00 9B 
Tx: F4 03 50 07 A0 
Rx: 4F 07 D0 07 13 00 00 00 8C 
Tx: F4 03 50 06 A1 
Rx: 4F 0B D0 06 01 0B 09 02 43 32 08 C3 29 
Tx: F4 03 50 02 A5 
Rx: 4F 04 D0 02 00 99 
Tx: F4 03 50 03 A4 
Rx: 4F 04 D0 03 00 98 
Tx: F4 03 50 04 A3 
Rx: 4F 0B D0 04 9D A9 05 00 00 00 00 1D BC 
Tx: F4 03 50 05 A2 
Rx: 4F 06 D0 05 B5 B2 00 9B 
Tx: F4 03 50 07 A0 
Rx: 4F 07 D0 07 13 00 00 00 8C 
Tx: F4 04 50 01 01 A0 
Rx: 4F 08 D0 01 12 10 01 46 BC 6F 
Tx: F4 04 50 01 02 A3 
Rx: 4F 08 D0 01 92 10 02 1C BB B1 
Tx: F4 04 50 01 03 A2 
Rx: 4F 08 D0 01 FF FF FF FF FF 69 
Tx: F4 03 50 02 A5 
Rx: 4F 04 D0 02 00 99 
Tx: F4 03 50 03 A4 
Rx: 4F 04 D0 03 00 98 
Tx: F4 03 50 04 A3 
Rx: 4F 0B D0 04 9D A9 05 00 00 00 00 1D BC 
Tx: F4 03 50 05 A2 
Rx: 4F 06 D0 05 B5 B3 00 9A 
Tx: F4 03 50 07 A0 
Rx: 4F 07 D0 07 13 00 00 00 8C 
Tx: F4 03 50 06 A1 
Rx: 4F 0B D0 06 01 0B 09 02 43 32 08 C3 29 
Tx: F4 03 50 02 A5 
Rx: 4F 04 D0 02 00 99 
Tx: F4 03 50 03 A4 
Rx: 4F 04 D0 03 00 98 
Tx: F4 03 50 04 A3 
Rx: 4F 0B D0 04 9D A9 05 00 00 00 00 1D BC 
Tx: F4 03 50 05 A2 
Rx: 4F 06 D0 05 B5 B3 00 9A 
Tx: F4 03 50 07 A0 
Rx: 4F 07 D0 07 13 00 00 00 8C 
Tx: F4 04 50 01 01 A0 
Rx: 4F 08 D0 01 12 10 01 46 BC 6F 
Tx: F4 04 50 01 02 A3 
Rx: 4F 08 D0 01 92 10 02 1C BB B1 
Tx: F4 04 50 01 03 A2 
Rx: 4F 08 D0 01 FF FF FF FF FF 69 
Tx: F4 03 50 02 A5 
Rx: 4F 04 D0 02 00 99 
Tx: F4 03 50 03 A4 
Rx: 4F 04 D0 03 00 98 
Tx: F4 03 50 04 A3 
Rx: 4F 0B D0 04 9D A9 05 00 00 00 00 1D BC 
Tx: F4 03 50 05 A2 
Rx: 4F 06 D0 05 B5 B2 00 9B 
Tx: F4 03 50 07 A0 
Rx: 4F 07 D0 07 13 00 00 00 8C 
Tx: F4 03 50 06 A1 
Rx: 4F 0B D0 06 01 0B 09 02 43 32 08 C3 29 
Tx: F4 03 50 02 A5 
Rx: 4F 04 D0 02 00 99 
Tx: F4 03 50 03 A4 
Rx: 4F 04 D0 03 00 98 
Tx: F4 03 50 04 A3 
Rx: 4F 0B D0 04 9D A9 05 00 00 00 00 1D BC 
Tx: F4 03 50 05 A2 
Rx: 4F 06 D0 05 B5 B2 00 9B 
Tx: F4 03 50 07 A0 
Rx: 4F 07 D0 07 13 00 00 00 8C 
Tx: F4 04 50 01 01 A0 
Rx: 4F 08 D0 01 12 10 01 46 BC 6F 
Tx: F4 04 50 01 02 A3 
Rx: 4F 08 D0 01 92 10 02 1C BB B1 
Tx: F4 04 50 01 03 A2 
Rx: 4F 08 D0 01 FF FF FF FF FF 69 
Tx: F4 03 50 02 A5 
Rx: 4F 04 D0 02 00 99 
Tx: F4 03 50 03 A4 
Rx: 4F 04 D0 03 00 98 
Tx: F4 03 50 04 A3 
Rx: 4F 0B D0 04 9D A9 05 00 00 00 00 1D BC 
Tx: F4 03 50 05 A2 
Rx: 4F 06 D0 05 B6 B2 00 98 
Tx: F4 03 50 07 A0 
Rx: 4F 07 D0 07 13 00 00 00 8C 
Tx: F4 03 50 06 A1 
Rx: 4F 0B D0 06 01 0B 09 02 43 32 08 C3 29 
Tx: F4 03 50 02 A5 
Rx: 4F 04 D0 02 00 99 
Tx: F4 03 50 03 A4 
Rx: 4F 04 D0 03 00 98 
Tx: F4 03 50 04 A3 
Rx: 4F 0B D0 04 9D A9 05 00 00 00 00 1D BC 
Tx: F4 03 50 05 A2 
Rx: 4F 06 D0 05 B6 B2 00 98 
Tx: F4 03 50 07 A0 
Rx: 4F 07 D0 07 13 00 00 00 8C 
Tx: F4 04 50 01 01 A0 
Rx: 4F 08 D0 01 12 10 01 46 BC 6F 
Tx: F4 04 50 01 02 A3 
Rx: 4F 08 D0 01 92 10 02 1C BB B1 
Tx: F4 04 50 01 03 A2 
Rx: 4F 08 D0 01 FF FF FF FF FF 69 
Tx: F4 03 50 02 A5 
Rx: 4F 04 D0 02 00 99 
Tx: F4 03 50 03 A4 
Rx: 4F 04 D0 03 00 98 
Tx: F4 03 50 04 A3 
Rx: 4F 0B D0 04 9D A9 05 00 00 00 00 1D BC 
Tx: F4 03 50 05 A2 
Rx: 4F 06 D0 05 B6 B2 00 98 
Tx: F4 03 50 07 A0 
Rx: 4F 07 D0 07 13 00 00 00 8C 
Tx: F4 03 50 06 A1 
Rx: 4F 0B D0 06 01 0B 09 02 43 32 08 C3 29 
Tx: F4 03 50 02 A5 
Rx: 4F 04 D0 02 00 99 
Tx: F4 03 50 03 A4 
Rx: 4F 04 D0 03 00 98 
Tx: F4 03 50 04 A3 
Rx: 4F 0B D0 04 9D A9 05 00 00 00 00 1D BC 
Tx: F4 03 50 05 A2 
Rx: 4F 06 D0 05 B6 B3 00 99 
Tx: F4 03 50 07 A0 
Rx: 4F 07 D0 07 13 00 00 00 8C 
Tx: F4 04 50 01 01 A0 
Rx: 4F 08 D0 01 12 10 01 46 BC 6F 
Tx: F4 04 50 01 02 A3 
Rx: 4F 08 D0 01 92 10 02 1C BB B1 
Tx: F4 04 50 01 03 A2 
Rx: 4F 08 D0 01 FF FF FF FF FF 69 
Tx: F4 03 50 02 A5 
Rx: 4F 04 D0 02 00 99 
Tx: F4 03 50 03 A4 
Rx: 4F 04 D0 03 00 98 
Tx: F4 03 50 04 A3 
Rx: 4F 0B D0 04 9D A9 05 00 00 00 00 1D BC 
Tx: F4 03 50 05 A2 
Rx: 4F 06 D0 05 B6 B3 00 99 
Tx: F4 03 50 07 A0 
Rx: 4F 07 D0 07 13 00 00 00 8C 
Tx: F4 03 50 06 A1 
Rx: 4F 0B D0 06 01 0B 09 02 43 32 08 C3 29 
Tx: F4 03 50 02 A5 
Rx: 4F 04 D0 02 00 99 
Tx: F4 03 50 03 A4 
Rx: 4F 04 D0 03 00 98 
Tx: F4 03 50 04 A3 
Rx: 4F 0B D0 04 9D A9 05 00 00 00 00 1D BC 
Tx: F4 03 50 05 A2 
Rx: 4F 06 D0 05 B6 B2 00 98 
Tx: F4 03 50 07 A0 
Rx: 4F 07 D0 07 13 00 00 00 8C 
Tx: F4 04 50 01 01 A0 
Rx: 4F 08 D0 01 12 10 01 46 BC 6F 
Tx: F4 04 50 01 02 A3 
Rx: 4F 08 D0 01 92 10 02 1C BB B1 
Tx: F4 04 50 01 03 A2 
Rx: 4F 08 D0 01 FF FF FF FF FF 69 
Tx: F4 03 50 02 A5 
Rx: 4F 04 D0 02 00 99 
Tx: F4 03 50 03 A4 
Rx: 4F 04 D0 03 00 98 
Tx: F4 03 50 04 A3 
Rx: 4F 0B D0 04 9D A9 05 00 00 00 00 1D BC 
Tx: F4 03 50 05 A2 
Rx: 4F 06 D0 05 B6 B2 00 98 
Tx: F4 03 50 07 A0 
Rx: 4F 07 D0 07 13 00 00 00 8C 
Tx: F4 03 50 06 A1 
Rx: 4F 0B D0 06 01 0B 09 02 43 32 08 C3 29 
Tx: F4 03 50 02 A5 
Rx: 4F 04 D0 02 00 99 
Tx: F4 03 50 03 A4 
Rx: 4F 04 D0 03 00 98 
Tx: F4 03 50 04 A3 
Rx: 4F 0B D0 04 9D A9 05 00 00 00 00 1D BC 
Tx: F4 03 50 05 A2 
Rx: 4F 06 D0 05 B6 B2 00 98 
Tx: F4 03 50 07 A0 
Rx: 4F 07 D0 07 13 00 00 00 8C 
Tx: F4 04 50 01 01 A0 
Rx: 4F 08 D0 01 12 10 01 46 BC 6F 
Tx: F4 04 50 01 02 A3 
Rx: 4F 08 D0 01 92 10 02 1C BB B1 
Tx: F4 04 50 01 03 A2 
Rx: 4F 08 D0 01 FF FF FF FF FF 69 
Tx: F4 03 50 02 A5 
Rx: 4F 04 D0 02 00 99 
Tx: F4 03 50 03 A4 
Rx: 4F 04 D0 03 00 98 
Tx: F4 03 50 04 A3 
Rx: 4F 0B D0 04 9D A9 05 00 00 00 00 1D BC 
Tx: F4 03 50 05 A2 
Rx: 4F 06 D0 05 B7 B2 00 99 
Tx: F4 03 50 07 A0 
Rx: 4F 07 D0 07 13 00 00 00 8C 
Tx: F4 03 50 06 A1 
Rx: 4F 0B D0 06 01 0B 09 02 43 32 08 C3 29 
Tx: F4 03 50 02 A5 
Rx: 4F 04 D0 02 00 99 
Tx: F4 03 50 03 A4 
Rx: 4F 04 D0 03 00 98 
Tx: F4 03 50 04 A3 
Rx: 4F 0B D0 04 9D A9 05 00 00 00 00 1D BC 
Tx: F4 03 50 05 A2 
Rx: 4F 06 D0 05 B6 B2 00 98 
Tx: F4 03 50 07 A0 
Rx: 4F 07 D0 07 13 00 00 00 8C 
Tx: F4 04 50 01 01 A0 
Rx: 4F 08 D0 01 12 10 01 46 BC 6F 
Tx: F4 04 50 01 02 A3 
Rx: 4F 08 D0 01 92 10 02 1C BB B1 
Tx: F4 04 50 01 03 A2 
Rx: 4F 08 D0 01 FF FF FF FF FF 69 
Tx: F4 03 50 02 A5 
Rx: 4F 04 D0 02 00 99 
Tx: F4 03 50 03 A4 
Rx: 4F 04 D0 03 00 98 
Tx: F4 03 50 04 A3 
Rx: 4F 0B D0 04 9D A9 05 00 00 00 00 1D BC 
Tx: F4 03 50 05 A2 
Rx: 4F 06 D0 05 B7 B2 00 99 
Tx: F4 03 50 07 A0 
Rx: 4F 07 D0 07 13 00 00 00 8C 
Tx: F4 03 50 06 A1 
Rx: 4F 0B D0 06 01 0B 09 02 43 32 08 C3 29 
Tx: F4 03 50 02 A5 
Rx: 4F 04 D0 02 00 99 
Tx: F4 03 50 03 A4 
Rx: 4F 04 D0 03 00 98 
Tx: F4 03 50 04 A3 
Rx: 4F 0B D0 04 9D A9 05 00 00 00 00 1D BC 
Tx: F4 03 50 05 A2 
Rx: 4F 06 D0 05 B7 B2 00 99 
Tx: F4 03 50 07 A0 
Rx: 4F 07 D0 07 13 00 00 00 8C 
Tx: F4 04 50 01 01 A0 
Rx: 4F 08 D0 01 12 10 01 46 BC 6F 
Tx: F4 04 50 01 02 A3 
Rx: 4F 08 D0 01 92 10 02 1C BB B1 
Tx: F4 04 50 01 03 A2 
Rx: 4F 08 D0 01 FF FF FF FF FF 69 
Tx: F4 03 50 02 A5 
Rx: 4F 04 D0 02 00 99 
Tx: F4 03 50 03 A4 
Rx: 4F 04 D0 03 00 98 
Tx: F4 03 50 04 A3 
Rx: 4F 0B D0 04 9D A9 05 00 00 00 00 1D BC 
Tx: F4 03 50 05 A2 
Rx: 4F 06 D0 05 B7 B2 00 99 
Tx: F4 03 50 07 A0 
Rx: 4F 07 D0 07 13 00 00 00 8C 
Tx: F4 03 50 06 A1 
Rx: 4F 0B D0 06 01 0B 09 02 43 32 08 C3 29 
Tx: F4 03 50 02 A5 
Rx: 4F 04 D0 02 00 99 
Tx: F4 03 50 03 A4 
Rx: 4F 04 D0 03 00 98 
Tx: F4 03 50 04 A3 
Rx: 4F 0B D0 04 9D A9 05 00 00 00 00 1D BC 
Tx: F4 03 50 05 A2 
Rx: 4F 06 D0 05 B7 B2 00 99 
Tx: F4 03 50 07 A0 
Rx: 4F 07 D0 07 13 00 00 00 8C 
Tx: F4 04 50 01 01 A0 
Rx: 4F 08 D0 01 12 10 01 46 BC 6F 
Tx: F4 04 50 01 02 A3 
Rx: 4F 08 D0 01 92 10 02 1C BB B1 
Tx: F4 04 50 01 03 A2 
Rx: 4F 08 D0 01 FF FF FF FF FF 69 
Tx: F4 03 50 02 A5 
Rx: 4F 04 D0 02 00 99 
Tx: F4 03 50 03 A4 
Rx: 4F 04 D0 03 00 98 
Tx: F4 03 50 04 A3 
Rx: 4F 0B D0 04 9D A9 05 00 00 00 00 1D BC 
Tx: F4 03 50 05 A2 
Rx: 4F 06 D0 05 B7 B2 00 99 
Tx: F4 03 50 07 A0 
Rx: 4F 07 D0 07 13 00 00 00 8C 
Tx: F4 03 50 06 A1 
Rx: 4F 0B D0 06 01 0B 09 02 43 32 08 C3 29 
Tx: F4 03 50 02 A5 
Rx: 4F 04 D0 02 00 99 
Tx: F4 03 50 03 A4 
Rx: 4F 04 D0 03 00 98 
Tx: F4 03 50 04 A3 
Rx: 4F 0B D0 04 9D A9 05 00 00 00 00 1D BC 
Tx: F4 03 50 05 A2 
Rx: 4F 06 D0 05 B7 B2 00 99 
Tx: F4 03 50 07 A0 
Rx: 4F 07 D0 07 13 00 00 00 8C 
Tx: F4 04 50 01 01 A0 
Rx: 4F 08 D0 01 12 10 01 46 BC 6F 
Tx: F4 04 50 01 02 A3 
Rx: 4F 08 D0 01 92 10 02 1C BB B1 
Tx: F4 04 50 01 03 A2 
Rx: 4F 08 D0 01 FF FF FF FF FF 69 
Tx: F4 03 50 02 A5 
Rx: 4F 04 D0 02 00 99 
Tx: F4 03 50 03 A4 
Rx: 4F 04 D0 03 00 98 
Tx: F4 03 50 04 A3 
Rx: 4F 0B D0 04 9D A9 05 00 00 00 00 1D BC 
Tx: F4 03 50 05 A2 
Rx: 4F 06 D0 05 B7 B2 00 99 
Tx: F4 03 50 07 A0 
Rx: 4F 07 D0 07 13 00 00 00 8C 
Tx: F4 03 50 06 A1 
Rx: 4F 0B D0 06 01 0B 09 02 43 32 08 C3 29 
Tx: F4 03 50 02 A5 
Rx: 4F 04 D0 02 00 99 
Tx: F4 03 50 03 A4 
Rx: 4F 04 D0 03 00 98 
Tx: F4 03 50 04 A3 
Rx: 4F 0B D0 04 9D A9 05 00 00 00 00 1D BC 
Tx: F4 03 50 05 A2 
Rx: 4F 06 D0 05 B7 B2 00 99 
Tx: F4 03 50 07 A0 
Rx: 4F 07 D0 07 13 00 00 00 8C 
Tx: F4 04 50 01 01 A0 
Rx: 4F 08 D0 01 12 10 01 46 BC 6F 
Tx: F4 04 50 01 02 A3 
Rx: 4F 08 D0 01 92 10 02 1C BB B1 
Tx: F4 04 50 01 03 A2 
Rx: 4F 08 D0 01 FF FF FF FF FF 69 
Tx: F4 03 50 02 A5 
Rx: 4F 04 D0 02 00 99 
Tx: F4 03 50 03 A4 
Rx: 4F 04 D0 03 00 98 
Tx: F4 03 50 04 A3 
Rx: 4F 0B D0 04 9D A9 05 00 00 00 00 1D BC 
Tx: F4 03 50 05 A2 
Rx: 4F 06 D0 05 B7 B2 00 99 
Tx: F4 03 50 07 A0 
Rx: 4F 07 D0 07 13 00 00 00 8C 
Tx: F4 03 50 06 A1 
Rx: 4F 0B D0 06 01 0B 09 02 43 32 08 C3 29 
Tx: F4 03 50 02 A5 
Rx: 4F 04 D0 02 00 99 
Tx: F4 03 50 03 A4 
Rx: 4F 04 D0 03 00 98 
Tx: F4 03 50 04 A3 
Rx: 4F 0B D0 04 9D A9 05 00 00 00 00 1D BC 
Tx: F4 03 50 05 A2 
Rx: 4F 06 D0 05 B8 B2 00 96 
Tx: F4 03 50 07 A0 
Rx: 4F 07 D0 07 13 00 00 00 8C 
Tx: F4 04 50 01 01 A0 
Rx: 4F 08 D0 01 12 10 01 46 BC 6F 
Tx: F4 04 50 01 02 A3 
Rx: 4F 08 D0 01 92 10 02 1C BB B1 
Tx: F4 04 50 01 03 A2 
Rx: 4F 08 D0 01 FF FF FF FF FF 69 
Tx: F4 03 50 02 A5 
Rx: 4F 04 D0 02 00 99 
Tx: F4 03 50 03 A4 
Rx: 4F 04 D0 03 00 98 
Tx: F4 03 50 04 A3 
Rx: 4F 0B D0 04 9D A9 05 00 00 00 00 1D BC 
Tx: F4 03 50 05 A2 
Rx: 4F 06 D0 05 B8 B2 00 96 
Tx: F4 03 50 07 A0 
Rx: 4F 07 D0 07 13 00 00 00 8C 
Tx: F4 03 50 06 A1 
Rx: 4F 0B D0 06 01 0B 09 02 43 32 08 C3 29 
Tx: F4 03 50 02 A5 
Rx: 4F 04 D0 02 00 99 
Tx: F4 03 50 03 A4 
Rx: 4F 04 D0 03 00 98 
Tx: F4 03 50 04 A3 
Rx: 4F 0B D0 04 9D A9 05 00 00 00 00 1D BC 
Диагностирование окончено: 03.11.21 16:47:13
Недействительная длина телеграммы!
---

 

redbiz
Offline
Зарегистрирован: 10.05.2021

MaksVV пишет:

запустить котел c программы WTT, при этом снять лог в ней же 

Не понял, как правильно тут убирать под спойлер, поэтому вставил так коряво  (постом выше). Буду признателен, если поможете с корректировкой скетча #478 (лог снял от запуска до остановки с выходом на максимальную мощность, поэтому такой длинный получился).

MaksVV
Offline
Зарегистрирован: 06.08.2015

а сейчас нужно сделать почти тоже самое, только программа WTT будет "подсматривать" обмен (котел выбираем "монитор W-шины"), т.е. выступать третьим  лицом  .  А девайсом вы запускаете котел и снимаете лог.  Посмотрим чем эти логи будут отличаться

UPDATE. см ниже

MaksVV
Offline
Зарегистрирован: 06.08.2015

а вообще скетчи какие то старые  берёте . #478 поправил , посмотрел его, нашёл ошибку , исправил

redbiz
Offline
Зарегистрирован: 10.05.2021

Pashok3D пишет:

А другие котлы thermo top z/c  не запустит ? данный скеч ?  

Конфигурация:
-------------
  Версия W-шины...............................................................3.1           
  Обозначение устройства.....................................................U222           
  Кодирование W-шины.................................................717C40E30700           
  Тип топлива...................................................Дизельное топливо           
  Циркуляционный насос в регулируемой паузе.....................................0           
  Ограничение времени отопления................................................40 [мин]     
 
 
А еще такой момент: Кто-нибудь знает, как обойти это ограничение времени отопления (в прошивке)? Даже если я подам команду "греть 59 минут", котел все равно выключится через 40 :(
 

MaksVV пишет:

а вообще скетчи какие то старые  берёте . #478 поправил , посмотрел его, нашёл ошибку , исправил

Спасибо большое, попробую исправленный...

 

redbiz
Offline
Зарегистрирован: 10.05.2021

Если пока удалить из схемы всё "лишнее" и загрузить основной скетч, можно ли будет запускать/останавливать котел wbus по нажатию кнопки? Или без GSM модуля программа работать не будет?

 

MaksVV
Offline
Зарегистрирован: 06.08.2015

позже посмотрю, не помню уже, вроде без модема раз в 30минут  будет релюхой щёлкать, типа модем ресетить . 

redbiz
Offline
Зарегистрирован: 10.05.2021

Вообщем не взлетел исправленный #478й. На нём даже насос не качает. Происходит предварительная продувка и кирдык, вентиляция и остановка. Зато на неисправленном сегодня прогретый котел запустился и работал нормально, один раз. Не знаю, связано ли это с прогревом или просто повезло. Но потом, когда подостыл, опять по 5 раз качнет насос и баста. Лог снять не получилось, два устройства на Wшине мешают друг-другу. Когда подключаю k-Line для прослушки, котел перестаёт реагировать на поделку и в логе ничего не появляется. В сл. раз захвачу оригинальный минитаймер, посмотрю, смогу ли его подслушать.

PS: но истина уже где-то рядом... :) В любом случае огромное спасибо, что помогаете!

Да, и после исправленного #478 скетча ошибка всё равно такая же:

MaksVV
Offline
Зарегистрирован: 06.08.2015

тогда сопротивление подтяжки к-лайн к питанию уберите в адаптере к-лайн , чтоб можно было подслушать 

redbiz
Offline
Зарегистрирован: 10.05.2021

Занимательная электроника! ;) Расскажу по порядку...

Собрал я сперва связку ArduinoNano+L9637D -не заработала. Решил, что возможно микруха неисправна, поэтому собрал еще одну связку - ArduinoNano+LM393 - тоже не заработало. Как проверить? Вычитал, что с пустым скетчем должна работать как обычный K-Line адаптер. Попробовал с пустым скетчем. Через обе связки WTT соединяется с котлом и запускает! (правда для этого надо в связке TX/RX местами менять). Значит использованный мой скетч был не правильный. Нашел здесь скетч из поста #478 - с ним котел запускался, но сразу же гас. MaksVV предложил послушать диалог Ардуино и котла. Залил скетч #478 в сборку Nano+LM393, а для подслушки решил использовать Nano+L9637D. Сперва всё было глухо, котел команды не воспринимал, но MaksVV подсказал убрать подтяжку +12в с прослушки. И о чудо, котел стал нормально стартовать и работать! Но в WTT походу я вижу команды только от пульта, ответов котла почему-то нет. На Nano+LM393 при этом всё время светится диод RX, TX периодически помигивает. Если отцепляю L9637D от шины, то диод RX тухнет и котел глохнет. Какая взаимосвязь - мне не понятно. Может у спецов возникнут идеи? (Arduino запитана через VIN pin30, от того же БП на 12в, что и котел)

PS: Соответственно сейчас рабочая схема выглядит так (просто на wbus параллельно висит L9637D):

MaksVV
Offline
Зарегистрирован: 06.08.2015

Дак вы же вроде убрали подтяжку к 12в? , а на схеме она есть у обоих адаптеров. В wtt при прослушке все сообщения естественно будут Rx. И лучше прослушку делать нормальным клайн адаптером без МК. Ну то есть связкой usbTTL->kline с отключенным резистором подтяжки (510 Ом у l9637d) Проверить все адаптеры можно соединяя их между собой и гоняя туда сюда байты.
Ну и с пустым скетчем не будет работать как клайн адаптер.

redbiz
Offline
Зарегистрирован: 10.05.2021

Подтяжки на втором адаптере нет, как и нет соединения tx/rx ардуины с L9637D. Микруха как на схеме, подключена только на землю и wbus и каким-то мифическим образом заставляет связку ардуино+lm393 нормально работать с котлом. Звучит фантастично, но это факт

MaksVV
Offline
Зарегистрирован: 06.08.2015

А 510 Ом тоже как на схеме подключён? Или нечаянно нарисовали?

redbiz
Offline
Зарегистрирован: 10.05.2021

Ну 510 остался от подтяжки к 12в, но она ж никуда не подключена, поэтому получается как на схеме