Наливатор - автоматизированная машина, которая будет разливать алкоголь по стопкам.

Acket
Offline
Зарегистрирован: 23.07.2019

Народ, подскажите, кто покупал нормальные мр3 плееры, где растут? Моя старая заначка истощилась, осталось пара адекватных устройств, остальные, куча, все тормозные неадекваты - срамно ставить такое...

raven78
Offline
Зарегистрирован: 03.11.2019

Я думаю это не реально, если только не купить на прямую, но дорого https://www.dfrobot.com/product-1121.html

Acket
Offline
Зарегистрирован: 23.07.2019

То есть на китайском рынке ничего не получится найти приличного на текущий момент? прям засада с этими плеерами...

alex995
Offline
Зарегистрирован: 25.08.2022

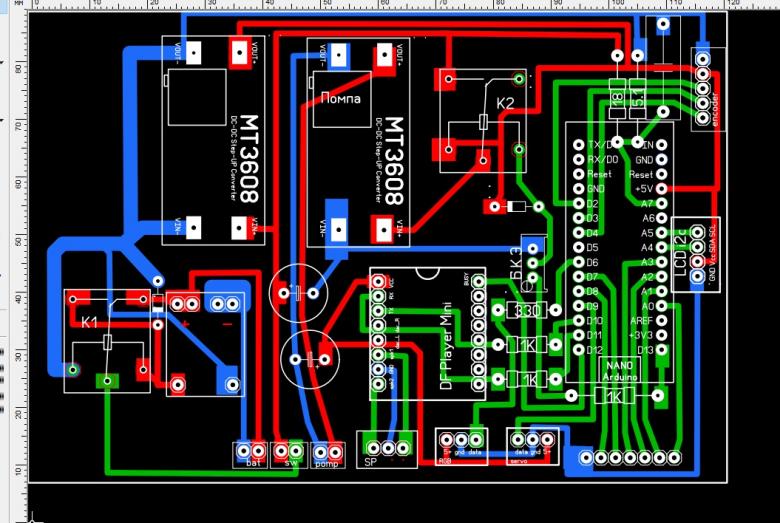
здравствуйте форумчане! помогите понять плизз схему относительно того как подключать реле . купил реле : там три входа и три выхода, а на картинке выше я так и не могу понять что куда подключить

raven78
Offline
Зарегистрирован: 03.11.2019

Доброго. Мы думали за три месяца Вы сами наяндексили как чего))), это же очевидные вещи. Давайте марку вашего реле, фото

alex995
Offline
Зарегистрирован: 25.08.2022

Приветствую, стыдно признавать но ничего не нашел)) и не получилось, плюсом иные проблемы отодвинули все на время

реле: https://www.wildberries.ru/catalog/187758804/detail.aspx

MaxPadonak
Offline
Зарегистрирован: 20.06.2020

Это реле 12 вольтовое, и срабатывает скорее всего при подаче минуса на вход IN. Проверить это можно подав на реле 12 вольт и по очереди замкнув контакт IN c плюсом потом с минусом. Вы услышите щелчок. И поправьте в прошивке на какой сигнал будет включаться помпа (HIGH+ или LOW-) это 13 пин если не ошибаюсь ардуино нано в прошивке от raven78

raven78
Offline
Зарегистрирован: 03.11.2019

Да реле на 12 вольт и для нас не подходит, да ещё и на плате управления, одни заморочки. Вся логика 5 вольт и реле нужно на 5 вольт типа такого https://www.wildberries.ru/catalog/268696558/detail.aspx 2 штуки, как раз и схема реле имеется на картинках.

alex995
Offline
Зарегистрирован: 25.08.2022

raven78
Offline
Зарегистрирован: 03.11.2019

К1 и К2 это катушки реле и одноимённые контакты к ним. Подключение на рисунке к контактам верное, только нужно вооружиться мультиметром и прозвонить контакт, он не должен быть замкнут, на реле К1 наоборот должен быть замкнут. Снизу на реле, где три контакта вряд, крайние это питание реле(прямоугольники К1 и К2 на схеме), в центре общий вывод переключающегося контакта (циферка 2).

alex995
Offline
Зарегистрирован: 25.08.2022

Спасибо) за подробное объяснение. будем пробовать ))

alex995
Offline
Зарегистрирован: 25.08.2022

raven78
Offline
Зарегистрирован: 03.11.2019

Всё верно, только нижний контакт реле К2 нужно перекинуть слева на право. Транзистор типа кт815 или аналоги, npn структура

alex995
Offline
Зарегистрирован: 25.08.2022

спасибо, попробую реализовать ))

vuster
Offline
Зарегистрирован: 11.11.2019

покупаю MP3 плееры здесь https://ali.click/ast8n9 работают отлично

alex995
Offline
Зарегистрирован: 25.08.2022

alex995
Offline
Зарегистрирован: 25.08.2022

как то так, посмотрите пожалуйста знающие люди)) 

alex995
Offline
Зарегистрирован: 25.08.2022

потерпел очередное ФИАСКО((( 

не получается у меня ни как с электронной частью((( HELP 

 

raven78
Offline
Зарегистрирован: 03.11.2019

alex995 пишет:

потерпел очередное ФИАСКО((( ((( HELP 

 

Так что в итоге случилось?)))

Да и переходите на другой форум, может больше помогут.

этот мертвый)))

Павел 33333
Offline
Зарегистрирован: 08.11.2020

https://disk.yandex.ru/d/ZAR5CNa9LlwFBQ  Добрый день Raven78 спасибо за помощь с блютуз голосовым управлением всё получилось даю сылу на архив может кому то пригодится . делал под себя питание 12.6в . программа SriTu Hobby работает и управляет также  без инета .

lexinex
Offline
Зарегистрирован: 30.01.2022

неужели рабочий вариант?

lexinex
Offline
Зарегистрирован: 30.01.2022

неужели рабочий вариант?

buba911
Offline
Зарегистрирован: 03.02.2021

Здравствуйте, помогите найти ошибку компиляции.

Скейтч брал здесь.https://disk.yandex.ru/d/T_DYqDgqqu28iw

А это ошибка:

Arduino: 1.8.19 (Windows 7), Board: "ESP32 Dev Module, Disabled, Disabled, No OTA (2MB APP/2MB SPIFFS), 240MHz (WiFi/BT), DOUT, 80MHz, 4MB (32Mb), 921600, Core 1, Core 1, None, Disabled"
 
 
 
 
 
 
 
 
 
 
 
 
 
 
 
 
 
 
 
 
 
WARNUNG: Bibliothek LiquidCrystal_I2C-master behauptet auf avr Architektur(en) ausgeführt werden zu können und ist möglicherweise inkompatibel mit Ihrem derzeitigen Board, welches auf esp32 Architektur(en) ausgeführt wird.
 
NalivatorEsp:359:16: error: variable or field 'WiFiEvent' declared void
 
 void WiFiEvent(WiFiEvent_t event) {
 
                ^~~~~~~~~~~
 
NalivatorEsp:359:16: error: 'WiFiEvent_t' was not declared in this scope
 
E:\Arduino\GyverDrink-master\NalivatorAlisa\NalivatorEsp\NalivatorEsp.ino:359:16: note: suggested alternative: 'WiFiClient'
 
 void WiFiEvent(WiFiEvent_t event) {
 
                ^~~~~~~~~~~
 
                WiFiClient
 
E:\Arduino\GyverDrink-master\NalivatorAlisa\NalivatorEsp\NalivatorEsp.ino: In function 'void connectToWifi()':
 
NalivatorEsp:342:9: error: 'class WiFiClass' has no member named 'mode'
 
    WiFi.mode(WIFI_AP);
 
         ^~~~
 
NalivatorEsp:342:14: error: 'WIFI_AP' was not declared in this scope
 
    WiFi.mode(WIFI_AP);
 
              ^~~~~~~
 
E:\Arduino\GyverDrink-master\NalivatorAlisa\NalivatorEsp\NalivatorEsp.ino:342:14: note: suggested alternative: 'WIFI_PASS'
 
    WiFi.mode(WIFI_AP);
 
              ^~~~~~~
 
              WIFI_PASS
 
NalivatorEsp:343:9: error: 'class WiFiClass' has no member named 'softAP'
 
    WiFi.softAP("NALIVATOR");
 
         ^~~~~~
 
NalivatorEsp:347:8: error: 'class WiFiClass' has no member named 'mode'
 
   WiFi.mode(WIFI_STA);
 
        ^~~~
 
NalivatorEsp:347:13: error: 'WIFI_STA' was not declared in this scope
 
   WiFi.mode(WIFI_STA);
 
             ^~~~~~~~
 
E:\Arduino\GyverDrink-master\NalivatorAlisa\NalivatorEsp\NalivatorEsp.ino:347:13: note: suggested alternative: 'WIFI_SSID'
 
   WiFi.mode(WIFI_STA);
 
             ^~~~~~~~
 
             WIFI_SSID
 
NalivatorEsp:349:29: error: invalid conversion from 'const char*' to 'char*' [-fpermissive]
 
   WiFi.begin(WIFI_SSID.c_str(), WIFI_PASS.c_str());
 
              ~~~~~~~~~~~~~~~^~
 
In file included from E:\Arduino\GyverDrink-master\NalivatorAlisa\NalivatorEsp\wifi-mqtt.h:6,
 
                 from E:\Arduino\GyverDrink-master\NalivatorAlisa\NalivatorEsp\NalivatorEsp.ino:81:
 
C:\Program Files (x86)\Arduino\libraries\WiFi\src/WiFi.h:79:21: note:   initializing argument 1 of 'int WiFiClass::begin(char*, const char*)'
 
     int begin(char* ssid, const char *passphrase);
 
               ~~~~~~^~~~
 
E:\Arduino\GyverDrink-master\NalivatorAlisa\NalivatorEsp\NalivatorEsp.ino: At global scope:
 
NalivatorEsp:359:16: error: variable or field 'WiFiEvent' declared void
 
 void WiFiEvent(WiFiEvent_t event) {
 
                ^~~~~~~~~~~
 
NalivatorEsp:359:16: error: 'WiFiEvent_t' was not declared in this scope
 
E:\Arduino\GyverDrink-master\NalivatorAlisa\NalivatorEsp\NalivatorEsp.ino:359:16: note: suggested alternative: 'WiFiClient'
 
 void WiFiEvent(WiFiEvent_t event) {
 
                ^~~~~~~~~~~
 
                WiFiClient
 
E:\Arduino\GyverDrink-master\NalivatorAlisa\NalivatorEsp\NalivatorEsp.ino: In function 'void onMqttDisconnect(AsyncMqttClientDisconnectReason)':
 
NalivatorEsp:429:12: error: 'class WiFiClass' has no member named 'isConnected'; did you mean 'disconnect'?
 
   if (WiFi.isConnected() && MQTT_HOST != "" && countWifi <= 3) {
 
            ^~~~~~~~~~~
 
            disconnect
 
E:\Arduino\GyverDrink-master\NalivatorAlisa\NalivatorEsp\a_setup.ino: In function 'void setup()':
 
a_setup:155:8: error: 'class WiFiClass' has no member named 'onEvent'
 
   WiFi.onEvent(WiFiEvent);
 
        ^~~~~~~
 
a_setup:155:16: error: 'WiFiEvent' was not declared in this scope
 
   WiFi.onEvent(WiFiEvent);
 
                ^~~~~~~~~
 
E:\Arduino\GyverDrink-master\NalivatorAlisa\NalivatorEsp\a_setup.ino:155:16: note: suggested alternative: 'WiFiClient'
 
   WiFi.onEvent(WiFiEvent);
 
                ^~~~~~~~~
 
                WiFiClient
 
exit status 1
 
variable or field 'WiFiEvent' declared void
 
 
 
Dieser Bericht wäre detaillierter, wenn die Option
"Ausführliche Ausgabe während der Kompilierung"
in Datei -> Voreinstellungen aktiviert wäre.
 
raven78
Offline
Зарегистрирован: 03.11.2019

Доброго. В микроиструкции прочитали надеюсь про ядро ESP32? Какая версия ядра ESP32 сейчас установлена?

buba911
Offline
Зарегистрирован: 03.02.2021

Здравствуйте Raven.

 

Так как мануале , версия 2.0.17

Выделил жирным.

А это ошибка:

Arduino: 1.8.19 (Windows 7), Board: "ESP32 Dev Module, Disabled, Disabled, No OTA (2MB APP/2MB SPIFFS), 240MHz (WiFi/BT), DOUT, 80MHz, 4MB (32Mb), 921600, Core 1, Core 1, None, Disabled"
buba911
Offline
Зарегистрирован: 03.02.2021

Спасибо всем, снёс Ардуино ИДЕ, установил заново и компиляция прошла