Ну добавил инфу касательно возможности выбора разных преобразователей, глава правда получилась весьма сдержанная. Подчистую копировать инфу с радиокота не стал по причине банальной бессмысленности, а в статье с ультрамикроном прямо сказано "будете копировать без разрешения, получите в лоб". Так же доделал оставшиеся 2 варианта корпуса с сеткой и глухой. С сеткой я не определился какой вариант оставить, поэтому сделал 2, с сотой диаметром 3 и 3.2 мм. А причина в том, что печатать соту 3.2 мм с более тонкой стенкой принтеру сложнее, получается больше дефектов, поэтому тут на выбор пользователя... Так же в архив добавил схемы, чтиво и несколько фото в галерею. Мои модели корпусов и от мамбавамба теперь в одной папке. Просьба посмотреть руководство и если есть идеи чего добавить/изменить, прошу пишите, будем исправлять. https://disk.yandex.ru/d/_FfaxGOrBtCqvg
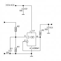
sasa1958 вы правы, там аd8541, хотя на мой взгляд lmc7101 будет лутше. С теми номиналами резисторов что на вашей схеме, а именно плече 10мом и 5.6гом на выходе будет погода на Марсе. Делитель на 560.чтобы это было читаемо нужен мк. Плюс нет физической колибровки. В моем варианте делитель 1000 и есть колибровки. Благодаря этому любой вольтметр покажет правильно, за исключением что при 400в будет показано 0.400в. Для вольтметра на который я доввл ссылку эти величины вообще не проблема. Примем что точка это делитель киловольта.
evrojox, без разницы для вольтметра шумовые характеристики ,это для диодного датчика где микровольты вот там 7101 но и макс тоже неплохо,Aimpus 2 зачем это дырки нужны ,бетту и пластик хорошо пропускает ,надо делать задвижку из свинцовой пластинки толщиной 1,5 мм делать как в печке ,а это совсем ненужно
sasa1958 дело не в шумах а в законе ома. Если мне не изменяет память то 7101 в 4 раза чувствительный по току. Вроде 4на против 1на. Хотя может память и подводит. И если с 8541 на таких номиналах делителя при измеряемом напряжении менее 100в ток регистрации оказывается на пределе чувствительности оу, то для 7101 это не проблема. Ровно как легко возможно увеличить входное сопротивление вольтметр при сохранении параметров как у 8541.
7101.Токовое смещение на входе, нА 0.001
Напряжение смещения на входе, мкВ 110.
8541.Токовое смещение на входе, нА 0.004
Напряжение смещения на входе, мкВ 1000
sasa1958 8541 работает отлично, но от 100в. Хотя у меня от 50в. Что для меня то меньше и не надо. Зато до 3кв. Цена не большая, сборка проста. Без мк и дисплеев.
Aimpus2 зачем это дырки нужны ,бетту и пластик хорошо пропускает ,надо делать задвижку из свинцовой пластинки толщиной 1,5 мм делать как в печке ,а это совсем ненужно
Как показала практика, пластик толщиной уже с пару миллиметров не фигово так тушит бета поток, это ещё я давно выяснил когда игрался с дозиметром br-9b. Насчёт свинцовой пластины, там в архиве есть "профессиональный" вариант с возможностью установки бета фильтра, его я добавил самым первым. Вариант с решеткой любительский, гамма+бета условно, такие корпуса народ моделирует поголовно, из за нежелания заморачиваться с крышками (для таких я его и сделал). Ну и глухой вариант только для гаммы, в завернутом в "броню" датчике. Тут по желанию выбираете корпус и печатаете
evrojox, делал тест разных датчиков по сравнению к СБМ-20,первый тестировал СБМ-32 рабочая длина 85 и плюс контакт длиной 12 мм и диаметр 10 мм ,такой же по чувствительности ,СИ-29Г чуйка ниже в три раза чем у СБМ-20, СБТ-9 чуйка ниже 1,5 раза чем у СБМ-20,СБТ -11 чуть повыше чем у СБМ-20, СБМ-20М длина 35 мм диаметр 10 мм чуйка ниже чем у обычного СБМ-20 в 1,5 раза,СБМ-20М короче на 10 мм чем СИ-29Г ,а чуйка выше в 1,5 раза ,СБТ-9 универсальный счётчик рабочая длина 66 мм ,если кастрировать то 48 мм
С новым годом всех! Вопрос такой, вместо транзистора 1АМ (тот что на пищалку идет), можно поставить s9014 или s9018? Цоколевка такая же, проводимость такая же. А то поковырялся в залежах и что то других аналогов найти не могу, а покупать их горстку ради того чтобы поставить пару штук, ну такое себе
Ребзя, а из чего у терры сделан экран СБМки и какая у него толщина? Сейчас начал собирать дозик в свой корпус и столкнулся с проблемой, что трубка с алюминиевым кожухом толщиной 0,5 мм не очень хочет влезать. Я конечно исправлю это в модели, подрезав стенку на 1 мм, но коробок то уже напечатан и монтаж деталей в него идет полным ходом. Вот думаю может есть вариант обернуть трубку во что то потоньше
Aimpus2 можно поинтересоваться, а зачем вам это. Я понимаю раньше, когда не было возможности подстроить,, время замера,, программно. То в поверочных лабах колибровали датчики. Кстати знакомый работал в такой начальником. Колибровали с его слов алюминиевой фольгой. Свинцом только чтоб сделать нечуствительным к бетте. Судя по фото датчик в свинец с окном, и на крышке тоже свинец. Чисто с крышкой замер гаммы, без неё через окно бетта. В ардосе в прошивке заложена функция измерения беты и гамы. Это все в прошивке. Думаю что не стоит изобретать велосипед. Если вы хотите супер точность то без серьёзной лабы не обойтись. Всё датчики чутка индивидуальный. По этому по паспорту у них погрешность 20%.калибровка по гамме коректируется временем замера, по бетте из прошивки подстройкой параметра площадь датчика. В прошивке среднее значение. Можно потратить кучу времени и средств на выйгрыш в точности в пару процентов. И виной всему будет не однородность радиационной фона. Да и для точного замера нужно не менее нескольких минут...
Aimpus2 я уже не однократно писал ,что для гаммы надо делать экран из свинцовой фольги толщиной 1,5 мм,а вот фильтр делается сложным 1 слой медной фольги 0,5 мм и потом идёт слой бабита сплав олово свинец толщиной тоже 0,5 мм
evrojox, если простыми словами, то оградить счетчик от бета потока со всех сторон, кроме той что будет направлена в стороне бета фильтра (крышки). Условно у нас есть радиационный фон бета + гамма, вот чтобы бету отсеять и нормально (относительно точно) измерять уже гамма поток. Мне кажется ставить голую трубку и закрывать ее крышкой - фильтром с одной стороны не самое лучшее решение, один черт же средняя/сильная бета пробьет корпус сбоку или сверху
Aimpus2 глядя на фото я прекрасно понял ваши намерения. Каждому свое. Мне нужен по большей степени сигнализатор, который работает 24/7 и всегда со мной. Отсюда жажда миниатюрности и автономность. А сигнализатор должен видит все, в моем разумении... Плюс ко всему бетта тоже оказывает действие на организм, а на нас фильтра с крыжкой из свинца нет. Поэтому пусть уж лутше меряет все. Честно говоря мне без разницы что меня будет жеч, бетта или гамма. Мне главное не сгореть)))
Genri5 , под загрузчик надо правильно ставить фьюзы ,без загрузчика когда кексом прошиваешь надо другие фьюзы иначе программа будет работать не коректно в переменную область помещается ссылка на загрузчик а его нету и просто не будет работать ардос в частности кнопки и это в первую очередь
Genri5 формируем в ардуино загрузчик и превращаем его в кекс и с помощью программера заливаем,ноя так думаю прошивку надо перекомпилировать через немецкий бутлоадер ,через обычную ардуино возможно не пойдт
Крекс пекс мекс... А вспомнил, кекс.))) Ставил оптибут по этой инструкции https://blog.instalator.ru/archives/798 прошивал им про мини проге ром юсбасп без проблем.
evrojox,это совсем другая микруха ,там надо отключать два таймера ,последовательную шину и последовательный порт ,параллельную шину это типа китайской lgt328,надо другой миникоре ,то есть дополнительное железо к ардуино ,на обычных платах компиляция не пройдёт или устройство будет не работоспособное
Кастрировал СБТ-11А и перед слюдой разместил нержавеющую сетку на расстоянии 5 мм, подал напряжение на неё 1500 вольт и ура заработало в подвале плохого дома ,РАДОН пошёл начал регистрироваться дозиметром импульсы пошли,попробую сделать рупорную антенну и поместить туда в фокусе СИ-19БГМ
evrojox , хотел спросить у Вас ,какое напряжение на компараторе пина 7 в состоянии работы преобразователя,там где-то 0,2 вольта или выше ,буду делать на СБТ-11А кастрировал под корпус 100х60х20 чтобы поместить счётчик,в пластмассе где находится счётчик ,насверлю отверстий ,для лучшего прохождения альфы и закрывать буду П образной пластиной из свинца чисто для гаммы и дисплей 1315 ,короче карманного типа
Genri5 ,смотря к чему чувствительны счётчики СИ-8Б и СБТ-10А ,одинаковые только форма разная,к АЛЬФЕ и к радону всех чувствительней малыш СИ-19БГМ,но самый средний датчик СБТ-11А ,к альфе он в три раза меньшей чувствительности чем СИ-19БГМ а к гамме как СБМ-20 ну и размер его СБТ-11А небольшой ,аналог его БЕТТА-1,неплохой датчик СБТ-9 может искать альфу и к гамме ниже чувство чем у СБМ-20
sasa1958 для срабатывания компоратора не обходимо чтоб на 7 пине напряжение превысило напряжение ион. Плюс минус программная корректировка. Точней сказать не могу, так как мне больше нравится просто цифровой вход(триггер). По гамме сбт-11 в 2раза проигрывает сбм20 и схож с сбт9. Си 19 бгм не имею, по этому не знаю.
Genri5 самое верное решение принимать то что доктор прописал. В вашем случае 328р. На счёт чувствительности. Сцинт будет лутше. Если из гейгера, то да, я с вами согласен. По крайней мере из того что держал в своих руках. Но как расплата это хрупкость. Легко повредить.
evrojox, удобней всего фотодиоды снимаешь с них окно и закрываешь медной фольгой и они против ФЭУ могут гамму,бетту и альфу принимать без сцинтилятора и компактность но чувствительность низка и для нормальной работы надо миниум 24 штуки BPW34
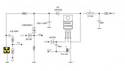
sasa1958 скажу честно. Я тоже гонял я за мифический единорогом. Отсюда мои выводы. 34 хлам. Цена, количество, и грамотная обвязка для нормальной чуйки... Извените, но я плачу. Сифэу класс, но цена.. Меня мучает земноводная асфиксия. Фэу.... Может очень многое. Альфа, бета, гамма, рентген, нейтрон и тд. Дело в камне, в прицепе реально. Теперь про вашу схему.... Перепробовал все стабилитрон и защитные диоды. Всё что упоминали на сайтах рхбз и вртп. Пол года времени и денег... Моя почка дешевле. Резюмирую... БРЕД. Съем по высокой стороне возможен с делителя не менее 1 гом как минимум. А лутше больше. У вас в схеме постоянно будет течь ток через 75ком. Поверьте, вы будите разачарованны. Я был в шоке глядя на прибор. Для себя сделал вывод, нанит, ультромикрон или делитель не менее 3 мом. Съем через стабилитрон и тд по вторичке...... У меня только нервная улыбка...
Я уже писал что полевик типа irlml2502 и все что годится для питания нашего преобразователя( смотрим схему и тему) имеют напряжение открытия 1.1-1.2в. Ток открытия 0 целых, хрен знает сколько тысячный. Короче. Лично пробывал в делителе 4 гом. Работает. Притягивал пин мк к земле. В прошивке предусмотрено. Ну не вытянет такой делитель компоратор меги. Это так, к размышлению.. Пробовать и творить... Для тех кто понимает. Для других есть рецепт...
Когда бились с мамбовамбой за потребление, опробовали все возможные ос. Отсюда и выводы. Так-же рассматривали ос многогигаомную. С промежуточные компоратором. Но это доп.потребление. И тут случайный опят с полевик ом.... Результат порадовал, но требует постройки нижнего плеча. А для этого нужен высокоимпедансный вольтметр..
sasa1958 если вы используете делитель 5.6 гом и 3 мом то коэф. Будет около 2000. Зачёт на выходе при 400в будет 0.2в. Ток посчитайте сами. Мега вряд-ли осилит...
Ну добавил инфу касательно возможности выбора разных преобразователей, глава правда получилась весьма сдержанная. Подчистую копировать инфу с радиокота не стал по причине банальной бессмысленности, а в статье с ультрамикроном прямо сказано "будете копировать без разрешения, получите в лоб". Так же доделал оставшиеся 2 варианта корпуса с сеткой и глухой. С сеткой я не определился какой вариант оставить, поэтому сделал 2, с сотой диаметром 3 и 3.2 мм. А причина в том, что печатать соту 3.2 мм с более тонкой стенкой принтеру сложнее, получается больше дефектов, поэтому тут на выбор пользователя... Так же в архив добавил схемы, чтиво и несколько фото в галерею. Мои модели корпусов и от мамбавамба теперь в одной папке. Просьба посмотреть руководство и если есть идеи чего добавить/изменить, прошу пишите, будем исправлять. https://disk.yandex.ru/d/_FfaxGOrBtCqvg
evrojox, выписывал с озона СБМ-32 ,а прислали СБМ-20 оформил обратно,короче полное надувательство ,на картинке 32 ,а присылают 20й и цена дороговатая
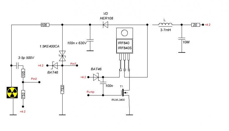
А есть у кого эта схема в высоком разрешении?
evrojox,вот эта приблуда для вольтметра
Aimpus 2 , вот в лайоте http://file.sampo.ru/9nsstt/
Ну добавил инфу касательно возможности выбора разных преобразователей, глава правда получилась весьма сдержанная. Подчистую копировать инфу с радиокота не стал по причине банальной бессмысленности, а в статье с ультрамикроном прямо сказано "будете копировать без разрешения, получите в лоб". Так же доделал оставшиеся 2 варианта корпуса с сеткой и глухой. С сеткой я не определился какой вариант оставить, поэтому сделал 2, с сотой диаметром 3 и 3.2 мм. А причина в том, что печатать соту 3.2 мм с более тонкой стенкой принтеру сложнее, получается больше дефектов, поэтому тут на выбор пользователя... Так же в архив добавил схемы, чтиво и несколько фото в галерею. Мои модели корпусов и от мамбавамба теперь в одной папке. Просьба посмотреть руководство и если есть идеи чего добавить/изменить, прошу пишите, будем исправлять. https://disk.yandex.ru/d/_FfaxGOrBtCqvg


sasa1958 вы правы, там аd8541, хотя на мой взгляд lmc7101 будет лутше. С теми номиналами резисторов что на вашей схеме, а именно плече 10мом и 5.6гом на выходе будет погода на Марсе. Делитель на 560.чтобы это было читаемо нужен мк. Плюс нет физической колибровки. В моем варианте делитель 1000 и есть колибровки. Благодаря этому любой вольтметр покажет правильно, за исключением что при 400в будет показано 0.400в. Для вольтметра на который я доввл ссылку эти величины вообще не проблема. Примем что точка это делитель киловольта.
evrojox, без разницы для вольтметра шумовые характеристики ,это для диодного датчика где микровольты вот там 7101 но и макс тоже неплохо,Aimpus 2 зачем это дырки нужны ,бетту и пластик хорошо пропускает ,надо делать задвижку из свинцовой пластинки толщиной 1,5 мм делать как в печке ,а это совсем ненужно
sasa1958 дело не в шумах а в законе ома. Если мне не изменяет память то 7101 в 4 раза чувствительный по току. Вроде 4на против 1на. Хотя может память и подводит. И если с 8541 на таких номиналах делителя при измеряемом напряжении менее 100в ток регистрации оказывается на пределе чувствительности оу, то для 7101 это не проблема. Ровно как легко возможно увеличить входное сопротивление вольтметр при сохранении параметров как у 8541.
evrojox , у меня нет 7101 но есть 8541 и максы 987 ,поэтому могу и их поставить
7101.Токовое смещение на входе, нА 0.001
Напряжение смещения на входе, мкВ 110.
8541.Токовое смещение на входе, нА 0.004
Напряжение смещения на входе, мкВ 1000
sasa1958 8541 работает отлично, но от 100в. Хотя у меня от 50в. Что для меня то меньше и не надо. Зато до 3кв. Цена не большая, сборка проста. Без мк и дисплеев.
Aimpus2 спасибо вам, буду на работе обязательно посмотрю с компа.
Aimpus 2 ,для лучшего определения бетта -гаммы без переделки подходят СБТ-9,СИ-29Г ,и мелкие 10,21,31 надеваешь свинцово медную трубочку на них
Aimpus2 зачем это дырки нужны ,бетту и пластик хорошо пропускает ,надо делать задвижку из свинцовой пластинки толщиной 1,5 мм делать как в печке ,а это совсем ненужно
evrojox, делал тест разных датчиков по сравнению к СБМ-20,первый тестировал СБМ-32 рабочая длина 85 и плюс контакт длиной 12 мм и диаметр 10 мм ,такой же по чувствительности ,СИ-29Г чуйка ниже в три раза чем у СБМ-20, СБТ-9 чуйка ниже 1,5 раза чем у СБМ-20,СБТ -11 чуть повыше чем у СБМ-20, СБМ-20М длина 35 мм диаметр 10 мм чуйка ниже чем у обычного СБМ-20 в 1,5 раза,СБМ-20М короче на 10 мм чем СИ-29Г ,а чуйка выше в 1,5 раза ,СБТ-9 универсальный счётчик рабочая длина 66 мм ,если кастрировать то 48 мм
Седня дегустировал сортировку с нового аппарата. Понял что в своих изыскания иду верным путем.
Мой ардос с ос нанит работает без выключения с 15 августа. Не выключался, не подзарежался. Напряжение акб 3.93в.
С новым годом.
С новым годом всех! Вопрос такой, вместо транзистора 1АМ (тот что на пищалку идет), можно поставить s9014 или s9018? Цоколевка такая же, проводимость такая же. А то поковырялся в залежах и что то других аналогов найти не могу, а покупать их горстку ради того чтобы поставить пару штук, ну такое себе
Да на пищалку можно ставить любой транзистор лишь бы подходил по проводимости
Ребзя, а из чего у терры сделан экран СБМки и какая у него толщина? Сейчас начал собирать дозик в свой корпус и столкнулся с проблемой, что трубка с алюминиевым кожухом толщиной 0,5 мм не очень хочет влезать. Я конечно исправлю это в модели, подрезав стенку на 1 мм, но коробок то уже напечатан и монтаж деталей в него идет полным ходом. Вот думаю может есть вариант обернуть трубку во что то потоньше
Aimpus2 можно поинтересоваться, а зачем вам это. Я понимаю раньше, когда не было возможности подстроить,, время замера,, программно. То в поверочных лабах колибровали датчики. Кстати знакомый работал в такой начальником. Колибровали с его слов алюминиевой фольгой. Свинцом только чтоб сделать нечуствительным к бетте. Судя по фото датчик в свинец с окном, и на крышке тоже свинец. Чисто с крышкой замер гаммы, без неё через окно бетта. В ардосе в прошивке заложена функция измерения беты и гамы. Это все в прошивке. Думаю что не стоит изобретать велосипед. Если вы хотите супер точность то без серьёзной лабы не обойтись. Всё датчики чутка индивидуальный. По этому по паспорту у них погрешность 20%.калибровка по гамме коректируется временем замера, по бетте из прошивки подстройкой параметра площадь датчика. В прошивке среднее значение. Можно потратить кучу времени и средств на выйгрыш в точности в пару процентов. И виной всему будет не однородность радиационной фона. Да и для точного замера нужно не менее нескольких минут...
Aimpus2 я уже не однократно писал ,что для гаммы надо делать экран из свинцовой фольги толщиной 1,5 мм,а вот фильтр делается сложным 1 слой медной фольги 0,5 мм и потом идёт слой бабита сплав олово свинец толщиной тоже 0,5 мм
evrojox, если простыми словами, то оградить счетчик от бета потока со всех сторон, кроме той что будет направлена в стороне бета фильтра (крышки). Условно у нас есть радиационный фон бета + гамма, вот чтобы бету отсеять и нормально (относительно точно) измерять уже гамма поток. Мне кажется ставить голую трубку и закрывать ее крышкой - фильтром с одной стороны не самое лучшее решение, один черт же средняя/сильная бета пробьет корпус сбоку или сверху
Приветствую всех. Кто нибудь сталкивался с прошивкой Optiboot v8 на Pro mini с Atmega 328PB?
Aimpus2 глядя на фото я прекрасно понял ваши намерения. Каждому свое. Мне нужен по большей степени сигнализатор, который работает 24/7 и всегда со мной. Отсюда жажда миниатюрности и автономность. А сигнализатор должен видит все, в моем разумении... Плюс ко всему бетта тоже оказывает действие на организм, а на нас фильтра с крыжкой из свинца нет. Поэтому пусть уж лутше меряет все. Честно говоря мне без разницы что меня будет жеч, бетта или гамма. Мне главное не сгореть)))
Genri5 норм загрузчик, а в чем проблема?
Genri5 , под загрузчик надо правильно ставить фьюзы ,без загрузчика когда кексом прошиваешь надо другие фьюзы иначе программа будет работать не коректно в переменную область помещается ссылка на загрузчик а его нету и просто не будет работать ардос в частности кнопки и это в первую очередь
Проблема в том, что сигнатура 328PB другая. Отсюда все как то …. Не стал заморачиваться, нет на это время.
Вот статья про бутлоадер этой микрухи https://elchupanibrei.livejournal.com/54631.html
Genri5 формируем в ардуино загрузчик и превращаем его в кекс и с помощью программера заливаем,ноя так думаю прошивку надо перекомпилировать через немецкий бутлоадер ,через обычную ардуино возможно не пойдт
Крекс пекс мекс... А вспомнил, кекс.))) Ставил оптибут по этой инструкции https://blog.instalator.ru/archives/798 прошивал им про мини проге ром юсбасп без проблем.
evrojox,это совсем другая микруха ,там надо отключать два таймера ,последовательную шину и последовательный порт ,параллельную шину это типа китайской lgt328,надо другой миникоре ,то есть дополнительное железо к ардуино ,на обычных платах компиляция не пройдёт или устройство будет не работоспособное
Genri5 ваша микруха есть в миникоре ,там она прошивается через программатор без загрузчика
Genri5,компиляция проходит только на дисплей 5110 на 1315 пишет ошибка шины i2c,похоже она находится в другом месте или на других портах
Кастрировал СБТ-11А и перед слюдой разместил нержавеющую сетку на расстоянии 5 мм, подал напряжение на неё 1500 вольт и ура заработало в подвале плохого дома ,РАДОН пошёл начал регистрироваться дозиметром импульсы пошли,попробую сделать рупорную антенну и поместить туда в фокусе СИ-19БГМ
evrojox , хотел спросить у Вас ,какое напряжение на компараторе пина 7 в состоянии работы преобразователя,там где-то 0,2 вольта или выше ,буду делать на СБТ-11А кастрировал под корпус 100х60х20 чтобы поместить счётчик,в пластмассе где находится счётчик ,насверлю отверстий ,для лучшего прохождения альфы и закрывать буду П образной пластиной из свинца чисто для гаммы и дисплей 1315 ,короче карманного типа
Спасибо за отклик. Но я писал, что не стал заморачиваться. Нашел ардуинку с 328Р и все прошил без проблем.
С 328РВ не все так просто, как кажется.
Из самах чувствительных счетчиков, на мой взгляд - СБТ-10А.
Genri5 ,смотря к чему чувствительны счётчики СИ-8Б и СБТ-10А ,одинаковые только форма разная,к АЛЬФЕ и к радону всех чувствительней малыш СИ-19БГМ,но самый средний датчик СБТ-11А ,к альфе он в три раза меньшей чувствительности чем СИ-19БГМ а к гамме как СБМ-20 ну и размер его СБТ-11А небольшой ,аналог его БЕТТА-1,неплохой датчик СБТ-9 может искать альфу и к гамме ниже чувство чем у СБМ-20
sasa1958 для срабатывания компоратора не обходимо чтоб на 7 пине напряжение превысило напряжение ион. Плюс минус программная корректировка. Точней сказать не могу, так как мне больше нравится просто цифровой вход(триггер). По гамме сбт-11 в 2раза проигрывает сбм20 и схож с сбт9. Си 19 бгм не имею, по этому не знаю.
Genri5 самое верное решение принимать то что доктор прописал. В вашем случае 328р. На счёт чувствительности. Сцинт будет лутше. Если из гейгера, то да, я с вами согласен. По крайней мере из того что держал в своих руках. Но как расплата это хрупкость. Легко повредить.
evrojox ,это примерно вот так получается
evrojox, удобней всего фотодиоды снимаешь с них окно и закрываешь медной фольгой и они против ФЭУ могут гамму,бетту и альфу принимать без сцинтилятора и компактность но чувствительность низка и для нормальной работы надо миниум 24 штуки BPW34
sasa1958 скажу честно. Я тоже гонял я за мифический единорогом. Отсюда мои выводы. 34 хлам. Цена, количество, и грамотная обвязка для нормальной чуйки... Извените, но я плачу. Сифэу класс, но цена.. Меня мучает земноводная асфиксия. Фэу.... Может очень многое. Альфа, бета, гамма, рентген, нейтрон и тд. Дело в камне, в прицепе реально. Теперь про вашу схему.... Перепробовал все стабилитрон и защитные диоды. Всё что упоминали на сайтах рхбз и вртп. Пол года времени и денег... Моя почка дешевле. Резюмирую... БРЕД. Съем по высокой стороне возможен с делителя не менее 1 гом как минимум. А лутше больше. У вас в схеме постоянно будет течь ток через 75ком. Поверьте, вы будите разачарованны. Я был в шоке глядя на прибор. Для себя сделал вывод, нанит, ультромикрон или делитель не менее 3 мом. Съем через стабилитрон и тд по вторичке...... У меня только нервная улыбка...
evrojox,испытаю несколько вариантов,но да надо резистор миниум 5 гигом ,купил я их и тогда надо будет ставить в делител наверное 3 мегома похоже
Я уже писал что полевик типа irlml2502 и все что годится для питания нашего преобразователя( смотрим схему и тему) имеют напряжение открытия 1.1-1.2в. Ток открытия 0 целых, хрен знает сколько тысячный. Короче. Лично пробывал в делителе 4 гом. Работает. Притягивал пин мк к земле. В прошивке предусмотрено. Ну не вытянет такой делитель компоратор меги. Это так, к размышлению.. Пробовать и творить... Для тех кто понимает. Для других есть рецепт...
Когда бились с мамбовамбой за потребление, опробовали все возможные ос. Отсюда и выводы. Так-же рассматривали ос многогигаомную. С промежуточные компоратором. Но это доп.потребление. И тут случайный опят с полевик ом.... Результат порадовал, но требует постройки нижнего плеча. А для этого нужен высокоимпедансный вольтметр..
sasa1958 если вы используете делитель 5.6 гом и 3 мом то коэф. Будет около 2000. Зачёт на выходе при 400в будет 0.2в. Ток посчитайте сами. Мега вряд-ли осилит...
короче ставить дополнительно ad8541 или макс
Здраствуйте!ссылка нерабочая!
Ну добавил инфу касательно возможности выбора разных преобразователей, глава правда получилась весьма сдержанная. Подчистую копировать инфу с радиокота не стал по причине банальной бессмысленности, а в статье с ультрамикроном прямо сказано "будете копировать без разрешения, получите в лоб". Так же доделал оставшиеся 2 варианта корпуса с сеткой и глухой. С сеткой я не определился какой вариант оставить, поэтому сделал 2, с сотой диаметром 3 и 3.2 мм. А причина в том, что печатать соту 3.2 мм с более тонкой стенкой принтеру сложнее, получается больше дефектов, поэтому тут на выбор пользователя... Так же в архив добавил схемы, чтиво и несколько фото в галерею. Мои модели корпусов и от мамбавамба теперь в одной папке. Просьба посмотреть руководство и если есть идеи чего добавить/изменить, прошу пишите, будем исправлять. https://disk.yandex.ru/d/_FfaxGOrBtCqvg

