Нет. У меня своя конструкция.. Без мк. Всего с десяток деталей.. Сколько не нужных движений, чтобы просто измерить вольтаж.... Пусть и с током 0.001мка. Сразу вспоминаю анекдот. Блонди вызывает такси. Подъезжает машина, блондинка стоит. Водитель спрашивает её, вы заказывали? Та, а где шашечки? На улице дождь и ветер. Ответ водителя, вам шашечки или ехать?
Прошу помощи. Имеется отстроенный рабочий ардос на голой меге 328 на собственной печатке на прошивке от Бодрого и Текаги, хочу зашиться на новую прошивку, но глаза и мозг сломал от обилия параметров и настроек, кто подскажет что перенести из старой прошивки в новую чтобы нормально работал преобразователь и все остальное, фьюзы трогать или не нужно? Шить буду программатором без загрузчика. Никаких изменений в железе делать не хочу и так все отлично работает. Благодарю!
Dark-Dante ,а зашивать только проггером ,места под загрузчик не хватает,кроме загрузчика при загрузчике надо немного свопа при прошивке с ним и компилирую прошивку через вставку ардуино мини для мег 328,168,88,8,48 . Попозже посмотрю свои настройки у меня работает один АРДОС на меге 328 дип и дисплее 5110, при входе в параметры можно изменить через табло константы преобразователя,замерив мультиметром батарею и с помощью изменения опорного и величину индукции которая влияет на накачку ,скорость ,потому что она зависит от количества витков на транзисторе полевом и размере гантельки или делай через стабилитрон как в наните
Версия 4.3.5 импульс 41 ВВ-399,скорость 61,опорное 1.0.7,АЦП 210,КДЛ 455,МТ 330 ,счёт 36 секунд СБМ -20 если используется слюдяной счётчик СИ-8Б или СБТ-10 самые большие то счёт 6 секунд для заражения грибов использую их 4 штуки в параллель СБТ-10 и счёт 1,5 секунды ,можно и альфу щупать четырьмя,но надо протирать перед замером изопропиловым спиртом,СБТ-11 счёт 26 секунд,В принципе штуки заменяет ФЭУ с хорошим сцинтилятором так,сказать бюджетное решение
да забыл сказать ,гантелька самая маленькая 0608 10 миллигенри ,10 витков поверх неё намотано ,делитель для вольтметра 100 мегом на высокое и на входе АЦП зашунтировано 220 ком
Занялся тут разработкой корпуса под наш дозик. Основа практически готова (95%), останется еще верхнюю крышку сделать. Будет 3 варианта - 1) С крышкой бета фильтра, 2) Без каких либо отверстий под СБМ, 3) С обычной сеткой. Корпус строю по принципу "коробочка с с плоской крышкой". Никаких защелок, только хардкор, только шурупы. Долго думал как реализовать крышку фильтра чтобы и выглядело норм и функционировало тоже хорошо. Перебрал много вариантов и остановился на крышке поверх дна, крепящейся на магниты. Да, будет выступать, но зато удобно, функционально и просто. Как закончу, выложу со всеми исходниками, по желанию кто нибудь переделает под себя
ООО. Хоть какое то движение. Устал от электроники, беру отпуск от дозиков и воткнулся в дистиляцию... А то глаз замылиллся.. Хотя новое готово на 80% даже по сборке. Ещё кое что в стадии рисовки платы. Хотел релиз к НГ. Но устал. Так что буду редко в теме....
Aimpus2 возможно вы и правы на счёт радона, хотя мои наблюдения в течении нескольких лет и наличие рядом известного полигона.... Ну суть не в этом. С приходом в проект мамбавамбы ардос стал более функциональный и универсальный. Мало того что он сделал не хилое по, так ещё по прозьбе а точнее,, скулежу,, форумчан(это я про себя) добавил олед дисплей. Который сразу признали и другие соратники. А приняв во внимание другие доводы, решился на эксперемент с ос. В результате получился универсальный в своём роде прибор. Делай как хочешь. Ос с делителем, ос нанит или ультромикрон и тд. Значительно сниженно потребление. 1.5 мА против менее 100 мка. И это все спасибо мамбовамбе. А когда вновь придёт мода на дозики, в чем я не сомневаюсь, будет 100% отточеный вариант.
Dark-Dante ,а зашивать только проггером ,места под загрузчик не хватает,кроме загрузчика при загрузчике надо немного свопа при прошивке с ним и компилирую прошивку через вставку ардуино мини для мег 328,168,88,8,48 . Попозже посмотрю свои настройки у меня работает один АРДОС на меге 328 дип и дисплее 5110, при входе в параметры можно изменить через табло константы преобразователя,замерив мультиметром батарею и с помощью изменения опорного и величину индукции которая влияет на накачку ,скорость ,потому что она зависит от количества витков на транзисторе полевом и размере гантельки или делай через стабилитрон как в наните
У меня все ети параметры есть в старой прошивке, опорное подкорректированно, высокое стабильно 400, я ума не приложу куда их вставлять в этой и будет ли она вообще работать на 328й и дисплее от 3310 в своих последних версиях или под оригинальное железо старые версии смотреть?
У меня работает на дисплее 5110 и меге 328 дип менял A6 на A5 для АЦП ,ПРОШИВАЛ ЧЕРЕЗ ПРОГРАММАТОР не хочет прошиваться через загрузчик пишет плата не подходит ,только я уже писал компилятор работает у меня только через MiniCore ставлю без загрузчика и компилирую выходной кекс файл , а потом его зашиваю,в настройках по умолчанию оставить можно если плата с форума и дисплей обычный 5110 без инверсии подсветки
evrojox, согласен, мамбавамба сделал офигенную прошивку, если бы не он, проект так бы и заглох сразу после ухода bodriy2014 , так и не увидев нормального и юзабельного ПО.
Aimpus2 попробуйте сделать с ос нанит или ультромикрон. Будите приятно удивлены экономичности. Что греха таить, bodriy2014 сделал ос с делителем из за отсутствия высокоимпедансного вольтметра. В 1 части он сам об этом писал. Но ведь можно и по другому. Даже в редбое мадорга ос была заменена на ос нанит. Это эффективно и экономично. Пока с мамбовамбой пришли к финалу, испытал все ос. И данная прошивка позволяет использовать практически все ос, практически любой датчик и 2 вида дисплеев. Разве есть подобное?
evrojox, я правильно понимаю что "ос" - это обратная связь? И если так, то как будет к примеру выглядеть ардос с ос нанит или ультрамикрон? Собранный по их схемам но с прошивкой ардос? https://radiokot.ru/konkursCatDay2014/54/ и https://radiokot.ru/circuit/digital/measure/117/ . А то как то многие об этом говорят, а я особо и не в теме. Собирал только классику с делителем.
sasa1958, ооо, теперь понял). А я тут потихоньку продолжаю работу над корпусом, верхняя крышка можно сказать что готова на 100%. Так же вношу правки в основной коробок. Ну и кнопки самое простое
Ampirius 2 плата от нанита теперь совместима с ардос поэтому я испытал и на СБМ -21 и размер со спичечный коробок меня устраивает в скетче надо изменить время срабатывания сигнализации попадания частиц 420 секунд и время срабатывание по напряжению и дисплей 1306 и только кнопки и подсветку придётся отдельно разместить ,на борту имеется этой платки стыковка с компортом и зарядка на маленькой 4056 ну а корпус мелкий есть и на руке можно будет носить в экстренных случаях и мелкий есть 16 мгц кварц,вообщем у меня есть дополнительная плата от нанита,ну и надо искать тонкостенную сантехническую трубу для датчика СИ-8Б,для грибочков
Aimpus2 выглядеть будет так как вы сделаете. Немного ранее, наверно с пару страниц назад sasa1958 выкладывал схемы ос. В принципе берём нужную схему ос и все. В прошивке выбираем ос с ацп, с цифровым входом или компоратором. То есть делитель ардос, нанит, ультромикрон. Все ньюансы, соответственно в темах....
sasa1958 вы выложили чисто нанит на олед и хольтеге. Немного не корректно, но наглядно... Сейчас в стадии сборки односторонняя плата с встроенной зарядкой на олед и мк под ос нанит 29х64мм.
Саша, ну у вас талант с крестить ежа с ужом, то есть чужую плату приспособить под нужные задачи. Только это чревато, то ложная работка и тд. Лутше сделать свое. Но вот это не понял от слова совсем,,, и время срабатывание по напряжению,,,,. Что за параметр, и откуда вы его взяли в прошивке ардос под ос типа нанит или ультромикрон?
evrojox, надо будет по возможности найти эти схемы и систематизировать информацию. Добавлю потом в руководство и обновлю архив с ним на ядиске. Если есть возможность делать ардос с разными ос, то это надо задокументировать, кому нибудь все равно пригодится)
sasa1958 как я уже говорил ранее вы выложили фото нанита под олед. Ардос легко можно сделать таково же формата. Но вот адаптировать плату нанита под ардос это от лукавого. Во первых тупо по кнопкам не совпадение. Можно конечно добавить, порезать дорожки и кинуть перемычки, заменить кварц, вставить нужный экран итд. Но стоит ли? Кстати будет интересно посмотреть на именно ардос с сбм21.
evrojox ,я покупал разные платы нанита и ардоса у пользователей и они меня не удовлетворили,и чтобы заказать у китайцев и сделать несколько дозиметров и делать тесты то нужны платы которые сделаны под гибкое ПО вот я и выбрал нанит олед и метрон и благодаря тому что mambavamba скомпилировал гибкую открытую прошивку дозиметра ардос,то можно в принципе любую плату приспособить для ардоса и главное ни каких прорезей под высокое не надо страдать ..... не буду ругаться ,а берём международный стандарт и там сказано что пробой в стеклотекстолите между двумя проводами при напряжении 400 вольт происходит при толщине 1 мм ,я заказал у китайцев 1,6 мм с большим запасом ,давно занимался лет 12 назад радиопередатчиками так вот там 600 вольт !!!!! не пробивает карболитовую панельку и расстояние 1,5 мм у лампы .Прошивка сделана очень гибко и я меняю порты проца под плату.Задаю в настройках счёт счётчика гейгера ,сигнализацию попадания частиц ну и ещё что понадобится .ардос у меня на самопальной плате и счётчике СБМ-21 и дисплее 5110 работает давно ,поэтому при появлении у меня платы от нанита ЛЕД размером 48х32 решил перенести на неё АРДОС так,как появилась прошивка с компаратором и не надо лепить кучу резисторов высокоомных,трансформаторы мелкие под нанит с индуктивностью повышающей обмотки 10 миллигенри у меня имеются.Ардос это проект очень гибкий,мне ещ нравится проект метрон ,но автор остановил проект,а он тоже не хуже ардоса из нанитов только два проекта открытые это ОЛЕД и ЛЕД ХОЛЬТЕК,делал ещё Сталкер коммерческий после определённого времени вырубается и требуется перепрошивка ,на мегах 128 не стал делать ввиду отсутствия дисплея ,ну и на меге 88 с vrtp ,тоже неплохое начало но проект не завершился ,вообщем когда АРДОС стал поддерживать ОЛЕД дисплей то вот это уже большое преимущество так,как дисплей 5110 хиловат и бывает зависает ни с того ни с сего,похоже внутри него процессор низкоскорстной и возникает конфликт с мегой ,я замечал на разных прошивках,поэтому от 5110 я уже отказался
Да забыл сказать Ардос и Метрон можно легко перенастроить под любые счётчики прямо из меню ,а также можно сделать выносные датчики слюдяные или ФЭУ но с ФЭУ сложнее надо дополнительно делать преобразователь ,я счетверил 4 СБТ-10 счёт 1,5 секунды АЛЬФУ и БЕТТУ берёт ,но самое главное ,я с помощью этих датчиков вижу где собраны грибочки на лесополосе у трассы где превышение радиации по БЕТТЕ
Aimpus2 прошу извените, но утро было не много,, туманным,,. По поводу ардос а с ос нанит. Вы правильно поняли что ос это обратная связь. Так вот. Ардос вернее его схема это конструктор. Тут нет 100% рамок. Нужен фонарик или вибрик или бузер, просто их добавляем или нет. В схеме даны их узлы. Так же в прошивке есть рекомендации что куда на какие пины можно подключать. Теперь на счет ос нанита. Соберём ардос по схеме ардоса, но преобразователь используем не с делителем, а от нанита или ультромикрона на выбор. На 16 стр sasa1958 дал базовые схемы. В прошивке выбираем тип ос. Так что ардос теперь модульный конструктор. Выбор ос не ограничен только указанными, их больше. Просто ос с делителем это классика ардоса, а нанит или ультромикрон самые эффективные.
sasa1958 я полностью с вами согласен что ардос очень гибок. И легко можно подстроить пины. Но не все. Есть жёстко привязанные, и менять их автор прошивки не рекомендует. Хотя и возможно. А вот настроить из меню датчик сбм 21 не получится. Время ограничено. Около 260 секунд. Хотя может в новой прошивке и возможно, мамбавамба творит чудеса. И зачем ругаться))) я не говорил про прорези для защиты от вв. Я сказал что можно адоптировать плату под другое, перерезав дорожки как надо и соеденив перемычками...
на плату нанит пробовал ставить загрузчик с олед дисплеем не помещается в прошивку 88.8 килобайта а загрузчик 1,3 килобайта ,а памяти у меги по кексу 90 килобайт ,хотел по блютузу на телефон кидать,надо похоже причёсывать прошивку,а это только автор может,убираешь пины у дисплея 5110 и пишет сразу ошибка и этот дисплей похоже вообще нужно убрать , а это другая прошивка.Пины можно менять АЦП можно сажать на любой из 7 аналоговых входов ,компаратор d5-d7 ,сенсор идущий со счётчика,счётные импульсы d2,d3 menu d0-d3,а остальные как плата разведена
вот формирователь импульсов со счётчика гейгера работает исключительно хорошо и нету ложных срабатываний как в схеме ардоса ,сама трубка работает как антенна ,теперь можно эту схему использовать для ардоса с новой прошивкой
sasa1958 я свой ардос разве только в аппарат МРТ не сувал. Ну нет у меня ложных сработок, хоть тресни. Мож дело в том что плата своя.... И зачем городить формирователь на 7555 которая жрет 60мка, когда весь доз ест менее 100мка? В районе 60мка во сне мк, 12мка олед во сне и 7мка преобразователь . А если снимать импульс с анода, то хватит и более простой и экономичной схемы. Хотя каждому свое. Мне часы с чемоданом батареек без надобности. Был анекдот такой. Просто когда люди пытаются снизить потребление, то установка такой прожерливой детали сомнительная. Но каждый сам выбирает свой путь. За настройки не скажу, комп на работе.
evrojox ,сейчас у меня все платы съём с анода это я делал для СБТ-10 для съёма альфы и бетты ,а для гаммы на сбм-20 хватает двух транзисторов и съём с анода
evrojox, у меня были ложные сработки на версии 3.2.1. Лежит долго, потом срабатывает тревога до 40 мкрч с копейками, причем на обоих дозиках, доделаю третий и посмотрю еще на нем. Собирал их на плате от alexadresat. И непонятно, то ли дело в формирователе, то ли в случайности распада и соответственно времени счета. А вообще смотрю в последних версиях прошивки логика подсчета поменялась что ли...
Aimpus2. Если ваш дозик не реагирует на искрящий колектор пылесоса, мобильеик, лежит на работающей микровалновке и тд без срабатывания как и мой, то от чего кроме распада он может сработать? Я писал что у меня бывали сработки, причём фон скакал на всех дозах. Это разные конструкции с разным методом съёма. Веселей всего стрелочник на 2х сбм19
Aimpus2 ,у меня тоже есть самопальная плата как и у Вас и бывают ложные срабатывания ,заказывал у китайцев от метрона ,пока нет лежит на окошке ,одна с СБМ-20,другие СБТ-10 и СИ-8Б ,ложных срабатываний нет и дозики разные,нанит тоже бывает орёт ,но там дебильный датчик СБМ-21 ,который заменить нужно на СИ-19Г но пока нет откуда взять
Счастливые люди. У меня дозики до 65 фиксировали всплески. И что самое интересное почти всегда ночью, особенно когда ночь или наоборот очень ясно. Да и вообще у нас ночью фон выше.
да примерно тоже выше 40 микрорентген в час ,похоже это зависит от разводки,кнопка меню это d3 и d2 рядом проходят импульсы переходят на меню ,а так как съём импульсов берётся с катода то и счётчик гейгера как антенна ,на других платах я съём беру с АНОДА и использую схему на 2 транзисторах 807 и 817 ,это аналоги 361 и 315 ,можно и проще поставить BAV99 или 2 штуки 4148,а для высокоточного съёма надо ставить как я схему вверху рисовал на таймере 7555 или как у нас съём с катода max987 , а когда используется почти прямой съём с катода это антенна эта не моя теория ,это ШОДАН на КОТЕ так вывел ,можешь сходить к нему на сайт ,нарисую свою схему на голом контроллере SMD
evrojox , всё просто ночью и глубоким вечером и когда ясно и морозно ,прохождение радиоволн хорошее ,а оригинальная схема ардоса ,это счётчик работает как антенна вот и ложные импульсы приходят ,в ФЭУ такого нет ,там за счёт того кристаллы солей натрия светятся разной длины световым излучением ,ФЭУ их фиксирует и усиливает
sasa1958 извените, но я разве сказал что у меня все ардосы? Или везде анодный съем? Вроде нет. Также я не говорил о том простые или сложные схемы съёма у меня. А вот что при правильной разводе схема ардос а стабильна, говорил. Испытывал ради интереса на все виды помех. И пробывал ардос с сбм19 и сбт 9.площадь и размер антенны разные. По логтке вещей сбм19 более чувствителен к помехам из за размера. Но в жизни не так. Так же скажу, что в дождь все говно из атмосферы смывается на наши головы. А его там очень много. В ясную же погоду наоборот в небе мало пыли и влаги, и космос бомбит нас без природного фильтра. Это подтвердят любители космической радиации. Знаю и таких там плиты сцинт пластика метр на метр. Не будим забывать о наших разработках вкс, чьи испытания велись и ведутся. И фэу кстати тоже видит всплески. Aimpus2 это не равномерность частиц. Как-то я писал уже об этом несколько страниц назад.
Простая арифметика. Все кто начинал с обычных трещеток помнют, что как завороженные слушали треск из динамика. И помнют что бывало пол минуты нет ни одного импульса, а потом за несколько секунд их с десяток. Для сбм20 время 36 сёк. Все норм. Пусть за 30 сёк 0 импульсов и за 6 сёк 10..итого ерф 10. Но только у стрелочного стрелка прыгнит под 100, а вот что покажет прибор на мк с его ускорениями и плавующем подсчётом для ежесекундного вывода информации знает только один великий монету. Ну или знание алгоритма и метода расчёта. Так что такие,, ложные,, срабатывания обусловлены не равномерность потока частиц и счетный алгоритмом конкретного дозиметра плюс конкретика местности. Лечится более длительным замеров с последующим выводом информации. Приборы с мгновенными показом типо стрелочный с высокой чувствительность или на мк с ежесекундным показом(тем более если есть ускорения подсчёта) как правило видят эти,, пучки,, частиц.
evrojox,да от разводки платы может увеличиваться количество помех ,но я уже писал что у меня две платы ардоса сделаны с катодным съёмом и одна с анодным съёмом вот она работает намного лучше нету ложных срабатываний
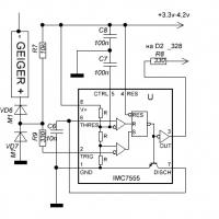
evrojox ,вы собирали HV вольтметр по этой схеме
Нет. У меня своя конструкция.. Без мк. Всего с десяток деталей.. Сколько не нужных движений, чтобы просто измерить вольтаж.... Пусть и с током 0.001мка. Сразу вспоминаю анекдот. Блонди вызывает такси. Подъезжает машина, блондинка стоит. Водитель спрашивает её, вы заказывали? Та, а где шашечки? На улице дождь и ветер. Ответ водителя, вам шашечки или ехать?
Начались дожди. Появились срабатывания ночью тревоги. И не только у ардос. Поднял порог тревоги. Но вопрос открыт. Что это? Буревестник или ещё что.
Так, я тут совсем от жизни отстал...
Прошу помощи. Имеется отстроенный рабочий ардос на голой меге 328 на собственной печатке на прошивке от Бодрого и Текаги, хочу зашиться на новую прошивку, но глаза и мозг сломал от обилия параметров и настроек, кто подскажет что перенести из старой прошивки в новую чтобы нормально работал преобразователь и все остальное, фьюзы трогать или не нужно? Шить буду программатором без загрузчика. Никаких изменений в железе делать не хочу и так все отлично работает. Благодарю!
Dark-Dante ,а зашивать только проггером ,места под загрузчик не хватает,кроме загрузчика при загрузчике надо немного свопа при прошивке с ним и компилирую прошивку через вставку ардуино мини для мег 328,168,88,8,48 . Попозже посмотрю свои настройки у меня работает один АРДОС на меге 328 дип и дисплее 5110, при входе в параметры можно изменить через табло константы преобразователя,замерив мультиметром батарею и с помощью изменения опорного и величину индукции которая влияет на накачку ,скорость ,потому что она зависит от количества витков на транзисторе полевом и размере гантельки или делай через стабилитрон как в наните
Версия 4.3.5 импульс 41 ВВ-399,скорость 61,опорное 1.0.7,АЦП 210,КДЛ 455,МТ 330 ,счёт 36 секунд СБМ -20 если используется слюдяной счётчик СИ-8Б или СБТ-10 самые большие то счёт 6 секунд для заражения грибов использую их 4 штуки в параллель СБТ-10 и счёт 1,5 секунды ,можно и альфу щупать четырьмя,но надо протирать перед замером изопропиловым спиртом,СБТ-11 счёт 26 секунд,В принципе штуки заменяет ФЭУ с хорошим сцинтилятором так,сказать бюджетное решение
да забыл сказать ,гантелька самая маленькая 0608 10 миллигенри ,10 витков поверх неё намотано ,делитель для вольтметра 100 мегом на высокое и на входе АЦП зашунтировано 220 ком
Занялся тут разработкой корпуса под наш дозик. Основа практически готова (95%), останется еще верхнюю крышку сделать. Будет 3 варианта - 1) С крышкой бета фильтра, 2) Без каких либо отверстий под СБМ, 3) С обычной сеткой. Корпус строю по принципу "коробочка с с плоской крышкой". Никаких защелок, только хардкор, только шурупы. Долго думал как реализовать крышку фильтра чтобы и выглядело норм и функционировало тоже хорошо. Перебрал много вариантов и остановился на крышке поверх дна, крепящейся на магниты. Да, будет выступать, но зато удобно, функционально и просто. Как закончу, выложу со всеми исходниками, по желанию кто нибудь переделает под себя
ООО. Хоть какое то движение. Устал от электроники, беру отпуск от дозиков и воткнулся в дистиляцию... А то глаз замылиллся.. Хотя новое готово на 80% даже по сборке. Ещё кое что в стадии рисовки платы. Хотел релиз к НГ. Но устал. Так что буду редко в теме....
evrojox, да, тема чет подумерла, по сравнению с тем что было тут 3 года назад, когда я только узнал об ардосе. Жаль конечно...
Aimpus2 возможно вы и правы на счёт радона, хотя мои наблюдения в течении нескольких лет и наличие рядом известного полигона.... Ну суть не в этом. С приходом в проект мамбавамбы ардос стал более функциональный и универсальный. Мало того что он сделал не хилое по, так ещё по прозьбе а точнее,, скулежу,, форумчан(это я про себя) добавил олед дисплей. Который сразу признали и другие соратники. А приняв во внимание другие доводы, решился на эксперемент с ос. В результате получился универсальный в своём роде прибор. Делай как хочешь. Ос с делителем, ос нанит или ультромикрон и тд. Значительно сниженно потребление. 1.5 мА против менее 100 мка. И это все спасибо мамбовамбе. А когда вновь придёт мода на дозики, в чем я не сомневаюсь, будет 100% отточеный вариант.
Dark-Dante ,а зашивать только проггером ,места под загрузчик не хватает,кроме загрузчика при загрузчике надо немного свопа при прошивке с ним и компилирую прошивку через вставку ардуино мини для мег 328,168,88,8,48 . Попозже посмотрю свои настройки у меня работает один АРДОС на меге 328 дип и дисплее 5110, при входе в параметры можно изменить через табло константы преобразователя,замерив мультиметром батарею и с помощью изменения опорного и величину индукции которая влияет на накачку ,скорость ,потому что она зависит от количества витков на транзисторе полевом и размере гантельки или делай через стабилитрон как в наните
У меня все ети параметры есть в старой прошивке, опорное подкорректированно, высокое стабильно 400, я ума не приложу куда их вставлять в этой и будет ли она вообще работать на 328й и дисплее от 3310 в своих последних версиях или под оригинальное железо старые версии смотреть?
У меня работает на дисплее 5110 и меге 328 дип менял A6 на A5 для АЦП ,ПРОШИВАЛ ЧЕРЕЗ ПРОГРАММАТОР не хочет прошиваться через загрузчик пишет плата не подходит ,только я уже писал компилятор работает у меня только через MiniCore ставлю без загрузчика и компилирую выходной кекс файл , а потом его зашиваю,в настройках по умолчанию оставить можно если плата с форума и дисплей обычный 5110 без инверсии подсветки
evrojox, согласен, мамбавамба сделал офигенную прошивку, если бы не он, проект так бы и заглох сразу после ухода bodriy2014 , так и не увидев нормального и юзабельного ПО.
Aimpus2 попробуйте сделать с ос нанит или ультромикрон. Будите приятно удивлены экономичности. Что греха таить, bodriy2014 сделал ос с делителем из за отсутствия высокоимпедансного вольтметра. В 1 части он сам об этом писал. Но ведь можно и по другому. Даже в редбое мадорга ос была заменена на ос нанит. Это эффективно и экономично. Пока с мамбовамбой пришли к финалу, испытал все ос. И данная прошивка позволяет использовать практически все ос, практически любой датчик и 2 вида дисплеев. Разве есть подобное?
evrojox, я правильно понимаю что "ос" - это обратная связь? И если так, то как будет к примеру выглядеть ардос с ос нанит или ультрамикрон? Собранный по их схемам но с прошивкой ардос? https://radiokot.ru/konkursCatDay2014/54/ и https://radiokot.ru/circuit/digital/measure/117/ . А то как то многие об этом говорят, а я особо и не в теме. Собирал только классику с делителем.
sasa1958, ооо, теперь понял). А я тут потихоньку продолжаю работу над корпусом, верхняя крышка можно сказать что готова на 100%. Так же вношу правки в основной коробок. Ну и кнопки самое простое
Ampirius 2 плата от нанита теперь совместима с ардос поэтому я испытал и на СБМ -21 и размер со спичечный коробок меня устраивает в скетче надо изменить время срабатывания сигнализации попадания частиц 420 секунд и время срабатывание по напряжению и дисплей 1306 и только кнопки и подсветку придётся отдельно разместить ,на борту имеется этой платки стыковка с компортом и зарядка на маленькой 4056 ну а корпус мелкий есть и на руке можно будет носить в экстренных случаях и мелкий есть 16 мгц кварц,вообщем у меня есть дополнительная плата от нанита,ну и надо искать тонкостенную сантехническую трубу для датчика СИ-8Б,для грибочков
Aimpus2 выглядеть будет так как вы сделаете. Немного ранее, наверно с пару страниц назад sasa1958 выкладывал схемы ос. В принципе берём нужную схему ос и все. В прошивке выбираем ос с ацп, с цифровым входом или компоратором. То есть делитель ардос, нанит, ультромикрон. Все ньюансы, соответственно в темах....
sasa1958 вы выложили чисто нанит на олед и хольтеге. Немного не корректно, но наглядно... Сейчас в стадии сборки односторонняя плата с встроенной зарядкой на олед и мк под ос нанит 29х64мм.
Саша, ну у вас талант с крестить ежа с ужом, то есть чужую плату приспособить под нужные задачи. Только это чревато, то ложная работка и тд. Лутше сделать свое. Но вот это не понял от слова совсем,,, и время срабатывание по напряжению,,,,. Что за параметр, и откуда вы его взяли в прошивке ардос под ос типа нанит или ультромикрон?
evrojox, надо будет по возможности найти эти схемы и систематизировать информацию. Добавлю потом в руководство и обновлю архив с ним на ядиске. Если есть возможность делать ардос с разными ос, то это надо задокументировать, кому нибудь все равно пригодится)
Ну на 16 странице sasa1958 уже привёл эти схемы, правда слегка содифиципованные, но тем не менее. Спасибо ему за это.
sasa1958 вы выложили чисто нанит на олед и хольтеге.
sasa1958 как я уже говорил ранее вы выложили фото нанита под олед. Ардос легко можно сделать таково же формата. Но вот адаптировать плату нанита под ардос это от лукавого. Во первых тупо по кнопкам не совпадение. Можно конечно добавить, порезать дорожки и кинуть перемычки, заменить кварц, вставить нужный экран итд. Но стоит ли? Кстати будет интересно посмотреть на именно ардос с сбм21.
evrojox ,я покупал разные платы нанита и ардоса у пользователей и они меня не удовлетворили,и чтобы заказать у китайцев и сделать несколько дозиметров и делать тесты то нужны платы которые сделаны под гибкое ПО вот я и выбрал нанит олед и метрон и благодаря тому что mambavamba скомпилировал гибкую открытую прошивку дозиметра ардос,то можно в принципе любую плату приспособить для ардоса и главное ни каких прорезей под высокое не надо страдать ..... не буду ругаться ,а берём международный стандарт и там сказано что пробой в стеклотекстолите между двумя проводами при напряжении 400 вольт происходит при толщине 1 мм ,я заказал у китайцев 1,6 мм с большим запасом ,давно занимался лет 12 назад радиопередатчиками так вот там 600 вольт !!!!! не пробивает карболитовую панельку и расстояние 1,5 мм у лампы .Прошивка сделана очень гибко и я меняю порты проца под плату.Задаю в настройках счёт счётчика гейгера ,сигнализацию попадания частиц ну и ещё что понадобится .ардос у меня на самопальной плате и счётчике СБМ-21 и дисплее 5110 работает давно ,поэтому при появлении у меня платы от нанита ЛЕД размером 48х32 решил перенести на неё АРДОС так,как появилась прошивка с компаратором и не надо лепить кучу резисторов высокоомных,трансформаторы мелкие под нанит с индуктивностью повышающей обмотки 10 миллигенри у меня имеются.Ардос это проект очень гибкий,мне ещ нравится проект метрон ,но автор остановил проект,а он тоже не хуже ардоса из нанитов только два проекта открытые это ОЛЕД и ЛЕД ХОЛЬТЕК,делал ещё Сталкер коммерческий после определённого времени вырубается и требуется перепрошивка ,на мегах 128 не стал делать ввиду отсутствия дисплея ,ну и на меге 88 с vrtp ,тоже неплохое начало но проект не завершился ,вообщем когда АРДОС стал поддерживать ОЛЕД дисплей то вот это уже большое преимущество так,как дисплей 5110 хиловат и бывает зависает ни с того ни с сего,похоже внутри него процессор низкоскорстной и возникает конфликт с мегой ,я замечал на разных прошивках,поэтому от 5110 я уже отказался
Да забыл сказать Ардос и Метрон можно легко перенастроить под любые счётчики прямо из меню ,а также можно сделать выносные датчики слюдяные или ФЭУ но с ФЭУ сложнее надо дополнительно делать преобразователь ,я счетверил 4 СБТ-10 счёт 1,5 секунды АЛЬФУ и БЕТТУ берёт ,но самое главное ,я с помощью этих датчиков вижу где собраны грибочки на лесополосе у трассы где превышение радиации по БЕТТЕ
Aimpus2 прошу извените, но утро было не много,, туманным,,. По поводу ардос а с ос нанит. Вы правильно поняли что ос это обратная связь. Так вот. Ардос вернее его схема это конструктор. Тут нет 100% рамок. Нужен фонарик или вибрик или бузер, просто их добавляем или нет. В схеме даны их узлы. Так же в прошивке есть рекомендации что куда на какие пины можно подключать. Теперь на счет ос нанита. Соберём ардос по схеме ардоса, но преобразователь используем не с делителем, а от нанита или ультромикрона на выбор. На 16 стр sasa1958 дал базовые схемы. В прошивке выбираем тип ос. Так что ардос теперь модульный конструктор. Выбор ос не ограничен только указанными, их больше. Просто ос с делителем это классика ардоса, а нанит или ультромикрон самые эффективные.
sasa1958 я полностью с вами согласен что ардос очень гибок. И легко можно подстроить пины. Но не все. Есть жёстко привязанные, и менять их автор прошивки не рекомендует. Хотя и возможно. А вот настроить из меню датчик сбм 21 не получится. Время ограничено. Около 260 секунд. Хотя может в новой прошивке и возможно, мамбавамба творит чудеса. И зачем ругаться))) я не говорил про прорези для защиты от вв. Я сказал что можно адоптировать плату под другое, перерезав дорожки как надо и соеденив перемычками...
Самая универсальная плата, под любой дозик, любую ос любой экран и тд. И не надо резать дорожки.... https://procontact74.ru/07-rashodnyie-materialyi/11-maketnye-platy-tekst...
на плату нанит пробовал ставить загрузчик с олед дисплеем не помещается в прошивку 88.8 килобайта а загрузчик 1,3 килобайта ,а памяти у меги по кексу 90 килобайт ,хотел по блютузу на телефон кидать,надо похоже причёсывать прошивку,а это только автор может,убираешь пины у дисплея 5110 и пишет сразу ошибка и этот дисплей похоже вообще нужно убрать , а это другая прошивка.Пины можно менять АЦП можно сажать на любой из 7 аналоговых входов ,компаратор d5-d7 ,сенсор идущий со счётчика,счётные импульсы d2,d3 menu d0-d3,а остальные как плата разведена
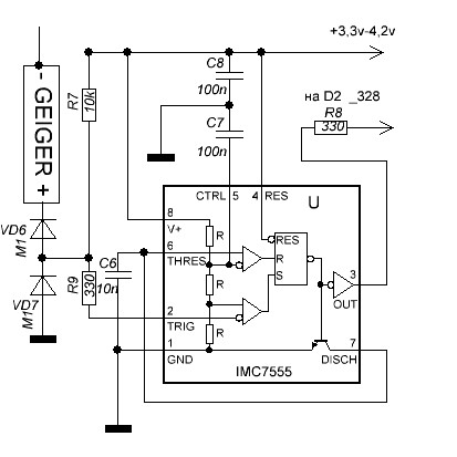
sasa1958 я свой ардос разве только в аппарат МРТ не сувал. Ну нет у меня ложных сработок, хоть тресни. Мож дело в том что плата своя.... И зачем городить формирователь на 7555 которая жрет 60мка, когда весь доз ест менее 100мка? В районе 60мка во сне мк, 12мка олед во сне и 7мка преобразователь . А если снимать импульс с анода, то хватит и более простой и экономичной схемы. Хотя каждому свое. Мне часы с чемоданом батареек без надобности. Был анекдот такой. Просто когда люди пытаются снизить потребление, то установка такой прожерливой детали сомнительная. Но каждый сам выбирает свой путь. За настройки не скажу, комп на работе.
evrojox ,сейчас у меня все платы съём с анода это я делал для СБТ-10 для съёма альфы и бетты ,а для гаммы на сбм-20 хватает двух транзисторов и съём с анода
sasa1958 ну если так, то ваш вариант преемлем. С сбт10 нет нужды делать супер экономно, размер не тот.
evrojox, у меня были ложные сработки на версии 3.2.1. Лежит долго, потом срабатывает тревога до 40 мкрч с копейками, причем на обоих дозиках, доделаю третий и посмотрю еще на нем. Собирал их на плате от alexadresat. И непонятно, то ли дело в формирователе, то ли в случайности распада и соответственно времени счета. А вообще смотрю в последних версиях прошивки логика подсчета поменялась что ли...
Aimpus2. Если ваш дозик не реагирует на искрящий колектор пылесоса, мобильеик, лежит на работающей микровалновке и тд без срабатывания как и мой, то от чего кроме распада он может сработать? Я писал что у меня бывали сработки, причём фон скакал на всех дозах. Это разные конструкции с разным методом съёма. Веселей всего стрелочник на 2х сбм19
Aimpus2 ,у меня тоже есть самопальная плата как и у Вас и бывают ложные срабатывания ,заказывал у китайцев от метрона ,пока нет лежит на окошке ,одна с СБМ-20,другие СБТ-10 и СИ-8Б ,ложных срабатываний нет и дозики разные,нанит тоже бывает орёт ,но там дебильный датчик СБМ-21 ,который заменить нужно на СИ-19Г но пока нет откуда взять
sasa1958, а до каких значений сработка? Я щас поглядел, у меня до 36 мкрч срабатывает. Но так как сигналка стоит на 30, то естественно она орет
Счастливые люди. У меня дозики до 65 фиксировали всплески. И что самое интересное почти всегда ночью, особенно когда ночь или наоборот очень ясно. Да и вообще у нас ночью фон выше.
да примерно тоже выше 40 микрорентген в час ,похоже это зависит от разводки,кнопка меню это d3 и d2 рядом проходят импульсы переходят на меню ,а так как съём импульсов берётся с катода то и счётчик гейгера как антенна ,на других платах я съём беру с АНОДА и использую схему на 2 транзисторах 807 и 817 ,это аналоги 361 и 315 ,можно и проще поставить BAV99 или 2 штуки 4148,а для высокоточного съёма надо ставить как я схему вверху рисовал на таймере 7555 или как у нас съём с катода max987 , а когда используется почти прямой съём с катода это антенна эта не моя теория ,это ШОДАН на КОТЕ так вывел ,можешь сходить к нему на сайт ,нарисую свою схему на голом контроллере SMD
evrojox , всё просто ночью и глубоким вечером и когда ясно и морозно ,прохождение радиоволн хорошее ,а оригинальная схема ардоса ,это счётчик работает как антенна вот и ложные импульсы приходят ,в ФЭУ такого нет ,там за счёт того кристаллы солей натрия светятся разной длины световым излучением ,ФЭУ их фиксирует и усиливает
То есть в оригинальной схеме никак от наводок не избавиться?
sasa1958 извените, но я разве сказал что у меня все ардосы? Или везде анодный съем? Вроде нет. Также я не говорил о том простые или сложные схемы съёма у меня. А вот что при правильной разводе схема ардос а стабильна, говорил. Испытывал ради интереса на все виды помех. И пробывал ардос с сбм19 и сбт 9.площадь и размер антенны разные. По логтке вещей сбм19 более чувствителен к помехам из за размера. Но в жизни не так. Так же скажу, что в дождь все говно из атмосферы смывается на наши головы. А его там очень много. В ясную же погоду наоборот в небе мало пыли и влаги, и космос бомбит нас без природного фильтра. Это подтвердят любители космической радиации. Знаю и таких там плиты сцинт пластика метр на метр. Не будим забывать о наших разработках вкс, чьи испытания велись и ведутся. И фэу кстати тоже видит всплески. Aimpus2 это не равномерность частиц. Как-то я писал уже об этом несколько страниц назад.
Простая арифметика. Все кто начинал с обычных трещеток помнют, что как завороженные слушали треск из динамика. И помнют что бывало пол минуты нет ни одного импульса, а потом за несколько секунд их с десяток. Для сбм20 время 36 сёк. Все норм. Пусть за 30 сёк 0 импульсов и за 6 сёк 10..итого ерф 10. Но только у стрелочного стрелка прыгнит под 100, а вот что покажет прибор на мк с его ускорениями и плавующем подсчётом для ежесекундного вывода информации знает только один великий монету. Ну или знание алгоритма и метода расчёта. Так что такие,, ложные,, срабатывания обусловлены не равномерность потока частиц и счетный алгоритмом конкретного дозиметра плюс конкретика местности. Лечится более длительным замеров с последующим выводом информации. Приборы с мгновенными показом типо стрелочный с высокой чувствительность или на мк с ежесекундным показом(тем более если есть ускорения подсчёта) как правило видят эти,, пучки,, частиц.
evrojox,да от разводки платы может увеличиваться количество помех ,но я уже писал что у меня две платы ардоса сделаны с катодным съёмом и одна с анодным съёмом вот она работает намного лучше нету ложных срабатываний
Aimpus2 , я сначала делаю тестовую плату и проверяю е а потом уже чистовую плату