Дорогой друг. Никого не хочу обидеть, но форум читаю сверху вниз, а вот вы мою просьбу о помощи видимо по диагонали, точнее последнее сообщение. Больше всего интересует почему же не регулируется уставка температур и склоняюсь к программной части. Как прошью другим программатором -отпишусь. А по поводу ключей это просто- корпус позволяет все ключи, стабилизаторы и тиристор положить на общий теплоотвод и отказаться от кулера. Полевики естественно можно положить на прокладки. Я не со всем ненормальный чтобы коротить полевик на массу, а потом управлять им чтобы он управлял ею. А тиристор у меня в изолированном корпусе -его хоть ка ставь. Спасибо за замечание.
У меня вообще нету радиаторов на ключах.На одной ЛМке только прикрутил кусок люминия размеров с двух рублевую монетку , как позже показала практика и там он нафиг не нужен ,ничего там не греется.
Дорогой друг. Никого не хочу обидеть, но форум читаю сверху вниз, а вот вы мою просьбу о помощи видимо по диагонали, точнее последнее сообщение. Больше всего интересует почему же не регулируется уставка температур и склоняюсь к программной части. Как прошью другим программатором -отпишусь. А по поводу ключей это просто- корпус позволяет все ключи, стабилизаторы и тиристор положить на общий теплоотвод и отказаться от кулера. Полевики естественно можно положить на прокладки. Я не со всем ненормальный чтобы коротить полевик на массу, а потом управлять им чтобы он управлял ею. А тиристор у меня в изолированном корпусе -его хоть ка ставь. Спасибо за замечание.
Да я и не обиделся;)) Для того, чтобы Вам чем то помочь в Вашей просьбе о регулировке, надо просто сказать, на каком варианте платы, с каким контроллером Вы собираете свою станцию. Здесь на форуме уже несколько человек(включая меня) использовали собственную разводку и переиначивали скетч.Некоторые варианты скетча рассчитаны на Atmega 8 и распиновка по выходам там слегка другая.
Использовал базовую статью d-serviss.lv с мк 328. Плату переразводить буду от Valdr https://www.drive2.ru/b/2635779/ более подходящее решение с учетом топологии. Но по базовой плате и версии прошивки 0.3 и 0.5 не хочет полноценно работать. А вот стабилизатор по 5в питанию один раз так нагрелся что начала вся схема отключаться. после остывания заработало как и прежде. А установка температур так и не работает
Я грешу на фьюзы, но без программатора пока не могу проверить предположение. На днях должен прийти. И заказал новый камень в ЧИпе. Пусть дорого, но может и от него будет зависеть результат. Прошивал 2 китайских до этого.
Мужики! Кажется разобрался с причиной. Решил проверить напряжения на мк с ног 23,25,27 (идущие на переменники), но сначала закоротил выводы переменных резисторов (среднего на крайние) щупом от мультика и на фене появился установочный ноль. Аналогично на паяльнике. Поиграл постоянными резисторами на эти выводы - цифры изменяются. Отсюда вывод - беда с переменными резисторами. Ставил проволочные многооборотные 3590s из поднебесной (новые и других не было). Единственное с регулировкой оборотов так не получилось. Заменю будет видно куда дальше копать.
Так открути два болтика и защиту ,и все сам увидишь что и куда.Зачем тему засорять элементарными вещами ,тут и так нафлудили больше половины сообщений.
Здравствуйте. подскажите, был ли у кого опыт подключения других дисплеев, от мобильных телефонов? эту тему всю не осилю читать, больно долгая она уже, (но постараюсь максимально изучить), а на просторах только с дисплеем 1602. заинтересовала данная техника, а лишнего тратить неохота, имея несколько разных дисплеев от сименсов, A60, M55 типа цветные, A70, C55 типа черно-белые, хотелось бы их использовать. в теме транзистор тестера LCR-T4, вроде как использовали такие, и есть, что-то типа драйвера (не знаю как правильно называется, в программировании нулевой). может кто, чисто, (смешно конечно это прозвучит в наше время), на энтузиазме, перепишет под какой-то из таких дисплеев прошивку. может и еще кому пригодится, если такое вообще возможно. извините конечно, и спасибо заранее за ответ. (пока ничего не предпринимал по сборке, только пробиваю почву, думаю использовать мегу8 в TQFP-32, но если что и могу поместу приобрести 328ю в DIP и TQFP-32. программатор есть. мизерный, но положительный опыт прошивки имею. не имею только программировать :( ). прозвучало как заказ, извините еще раз.
Нужна помощь у меня проблема с феном, скорость вентилятора фена регулируется очень плохо т.е. мотор включается когда выверну регулировку почти до упора на экране 90,ниже нерегулируется,мотор фена вообще не крутится, пробовал RC фильтр отSiiiO с сайта DRIVE2, непомагает.При любой ёмкости конденсатора, обороты максимальные.Взял вместо фена, вентилятор (12v) от блока питания компьютера, подключил к 7812 и к стоку IRFZ44, обороты вентилятора регулируются нормально, тогда взял ещё один вентилятор на (12v)и последовательно соеденив их, подключил их к 24v и к стоку IRFZ44, обороты обоих вентиляторов регулируются от мин.до мах, нормально .Собрал схемку на LM317T, и подключил фен, обороты вентилятора фена регулируются нормально.Получается вентилятор фена не работает с шим.Может частота шим большая,внешний кварц 16мгц, если поставить на 8мгц, то надо и прошивке что то менять, я в этом не понемаю.Осцилографом проверил шим на затворе IRFZ44 нормально, шим регулируется, а на стоке IRFZ44 ненормально, когда подключен ФЕН(вентилятор)большой выброс ( импульс до 75v)похож как в импульсных блок-питания, при подключеных 2х- 12v вентиляторах выброс около(4 v)маленький.На фото осцилограммы с феном
Ты пишешь,чтопроблема с разводкой платы,но когда я подключил в место фена 2 шт. последовательно (12v) вентилятора от блока питания.То ни какого возбуждения выходного силового транзистора нету,обороты вентиляторов регулируются нормально от мин. до мах.Если проблема в плате,то возбуждение было в обоих случаях.
Геркон не во всех прошивках, например в V0.5 и 0.5.3 его нет. Станцию собрал на плате V1.5, на ней 28 нога контроллере в воздухе. Навесом припаял провод геркона и притянул через резистор 10К к + 28 ногу, геркон работает на прошивках где он есть.
Я уже перепробовал все прошивки, но проблема сейчас в другом. Во-первых, вентилятор фена более-менее адекватно работает только на прошивке 0.5.3. На остальных работает только на максимальных оборотах, при небольшом уменьшении останавливается и пищит. Подключал фены на 24 и на 12 вольт - результат почти одинаковый.
Но это пол беды. Главная проблема - показания термопары фена прыгают так, что ничего не возможно разобрать. Что только не делал, ничего не помогало, пока не откинул от платы вентилятор и не запитал его от отдельного регулируемого блока питания. Только тогда все заработало как положено. И что теперь делать не знаю. С паяльником все отлично.
baracuda13 Два транзистора вместо мосфета это сложно????.....
А зачем??? плату то переделывать???... нууу если есть желание можно и дополнительную платку зделать, все равно от платы к разъему же провода идут, прям на них и повесить. я на первой прям вместо мосфета 814й впаял подняв базу кверху и на нее второй транзистор. Лично я всегда после настройки и доводки под себя уже делаю финальную плату с учетом изменений.
Главная проблема - показания термопары фена прыгают так, что ничего не возможно разобрать. Что только не делал, ничего не помогало, пока не откинул от платы вентилятор и не запитал его от отдельного регулируемого блока питания. Только тогда все заработало как положено. И что теперь делать не знаю. С паяльником все отлично.
В общем проблема решилась. Все дело в неудачной разводке платы V1.5, а именно, в неудачном размещении подстроечного резистора усилителя термопары фена (по схеме автора он R7). Может быть слишком длинная дорожка от LM358, либо далеко корпус.
С таким размещением на выходе LM328 (pin7) появляется какая-то помеха, даже если кулер просто подкинуть напрямую к блоку питания, которая сводит контроллер с ума. Стоит этот подстроечник переместить ближе к LM328, помеха исчезает и все работает как положено. Плату переделывать не стал, подстроечник припаял наверх LM328.
GEN, я читал тему, это отличное решение, но очень сложно..)) На прошивке 0.5.3 нормально работает вентилятор. Я не силен в программировании, по этому себе собрал прошивку из кучи прошивок из архива от Kabazyaka, взял все самое лучшее (на мой взгляд).
Вот именно поэтому я и переделал у себя на плате земляную дорожку к этому подстроечнику.:) Именно на этом варианте платы земляная дорожка к этому подстроечнику выступает как антенна, ловя все помехи. По хорошему, надо бы ещё и питалово подвести отдельно к самой ЛМке, а не как здесь , тогда помехозащищённость ещё улучшится.
вопрос автору паяльной станции: работа микросхемы мос3063м не засинхронизован с атмега 328p, получается микроконтроллер пашет сам по себе, а симистор то же?
вопрос автору паяльной станции: работа микросхемы мос3063м не засинхронизован с атмега 328p, получается микроконтроллер пашет сам по себе, а симистор то же?
вопрос автору паяльной станции: работа микросхемы мос3063м не засинхронизован с атмега 328p, получается микроконтроллер пашет сам по себе, а симистор то же?
вопрос автору паяльной станции: работа микросхемы мос3063м не засинхронизован с атмега 328p, получается микроконтроллер пашет сам по себе, а симистор то же?
вопрос автору паяльной станции: работа микросхемы мос3063м не засинхронизован с атмега 328p, получается микроконтроллер пашет сам по себе, а симистор то же?
да, а графический экран показывает отсебятину и данным термофеном в вашем случае возможно только кастрюли паять...
в оригинале от автора у многих такая беда. если даже плата сделана идеально и нет соплей, вымыта, то все равно есть масса причин для паразитных наводок. например - параллельно идущие шлейфы к разьемам. многое зависит и от реакции бп, наличие фильтрующих конденсаторов непосредственно возле активных элементов. короче проэкт хорош, но требует наличие знаний и должен быть немного доработан. буквально выше обсуждалась дорожка с 11 пина микроконтроллера, идущая на мосфет паяльника, с которой прет наводка на дорожку, идущую к 6 пину усилителя. я сразу же подключил управляющий через резестивный делитель и изменил схему делителей операционного усилителя. все это выкладывалось тут много раз.
пысы. организаторы сайта не желают модернизировать движек форума, поэтому в темах ужасное количество повторов и куча не нужных страниц.
В архиве от Kabazyaka нормальная рабочая схема в spl7. Может быть только не всем платам соответствует нумерация резисторов, но это мелочи - и так понятно.
Сам автор через пару лет после опубликования материала здесь писал, что так как схема не идеальная, он внес больше двух десятков изменений. Сами же пишете, что отдельно все нормально. Значит причины в паразитных наводках. Это устраняется конденсаторами, дросселями, экранированием, раздельным питанием силовой и аппаратных частей схемы, качественной разводкой платы... На схеме нет фильтрующих емкостей при двух силовых шим ключах - для адекватного радиолюбителя должно быть понятно, что это неправильно. Иначе, как я тут много раз писал - кастрюли паять...
Да, нашел спасибо, только у меня скрылась проблема. Перед тем как сильно вникать в тему я закал фен 24в 220в и паяльник т12 с жалами и атмеги были 328 и 8.
Я понимаю схем и скетчей для жал т12 почти нет готовых или все есть?
Да, нашел спасибо, только у меня скрылась проблема. Перед тем как сильно вникать в тему я закал фен 24в 220в и паяльник т12 с жалами и атмеги были 328 и 8. Я понимаю схем и скетчей для жал т12 почти нет готовых или все есть?
Если долго искать, то можно найти и для Т12 :))). Здесь, в теме, эта информация проскальзывала, но для другой схемы, соответственно, скетч другой. В принципе, его можно адаптировать под нашу паялку, но у меня точно уже нет ни времени, ни особого желания, да и не силён я в этом. :)))
Да, нашел спасибо, только у меня скрылась проблема. Перед тем как сильно вникать в тему я закал фен 24в 220в и паяльник т12 с жалами и атмеги были 328 и 8. Я понимаю схем и скетчей для жал т12 почти нет готовых или все есть?
Вот, нашёл у себя в закромах,ТЫЦ. Здесь схема, скетч для паялки на Т12, если разбираетесь в программировании, то можно приколхозить к этому( нашему) проекту.
Паяльную станцию или паяльник вполне можно сделать на LGT8F328P ,без использования дополнительных ОУ, с учетом наличия оного в самом контроллере. Не калиброванное и не термостабильное значение напряжения смещения нуля сего блока правда заставляет совершить некоторые пляски с бубном. Поскольку программная реализация компенсации нуля не задалась, пришлось действовать прямолинейно - в лоб, закорачивая вход ОУ ADC на Gnd мосфетом. Прототип контроллера испытан с нагреватем к 900 жалам и показал хорошие результаты. Рекомендую. Ничто не мешает использовать и жала T12, с некоторой доработкой схемы.
Подумалось, несколько минут спустя, можно ведь сдуть lgt с платы и разместить весь контроллер в ручке паяльника
Вечер добрый, собрал станцию из этой темы (плата от автора, прошивка 0.771) и столкнулся с такой проблемой: Температура фена подымается до 240градусов и останавливаться, точнее фен дальше греется, на на экране не подымаются показания. Можете кто-то сталкивался с подобной проблемой, подскажите где копать причину. Поскольку перечитать всю тему нереально, а через поиск ничего не находит.
Заранее благодарю.
Дорогой друг. Никого не хочу обидеть, но форум читаю сверху вниз, а вот вы мою просьбу о помощи видимо по диагонали, точнее последнее сообщение. Больше всего интересует почему же не регулируется уставка температур и склоняюсь к программной части. Как прошью другим программатором -отпишусь. А по поводу ключей это просто- корпус позволяет все ключи, стабилизаторы и тиристор положить на общий теплоотвод и отказаться от кулера. Полевики естественно можно положить на прокладки. Я не со всем ненормальный чтобы коротить полевик на массу, а потом управлять им чтобы он управлял ею. А тиристор у меня в изолированном корпусе -его хоть ка ставь. Спасибо за замечание.
У меня вообще нету радиаторов на ключах.На одной ЛМке только прикрутил кусок люминия размеров с двух рублевую монетку , как позже показала практика и там он нафиг не нужен ,ничего там не греется.
Дорогой друг. Никого не хочу обидеть, но форум читаю сверху вниз, а вот вы мою просьбу о помощи видимо по диагонали, точнее последнее сообщение. Больше всего интересует почему же не регулируется уставка температур и склоняюсь к программной части. Как прошью другим программатором -отпишусь. А по поводу ключей это просто- корпус позволяет все ключи, стабилизаторы и тиристор положить на общий теплоотвод и отказаться от кулера. Полевики естественно можно положить на прокладки. Я не со всем ненормальный чтобы коротить полевик на массу, а потом управлять им чтобы он управлял ею. А тиристор у меня в изолированном корпусе -его хоть ка ставь. Спасибо за замечание.
Использовал базовую статью d-serviss.lv с мк 328. Плату переразводить буду от Valdr https://www.drive2.ru/b/2635779/ более подходящее решение с учетом топологии. Но по базовой плате и версии прошивки 0.3 и 0.5 не хочет полноценно работать. А вот стабилизатор по 5в питанию один раз так нагрелся что начала вся схема отключаться. после остывания заработало как и прежде. А установка температур так и не работает
Я грешу на фьюзы, но без программатора пока не могу проверить предположение. На днях должен прийти. И заказал новый камень в ЧИпе. Пусть дорого, но может и от него будет зависеть результат. Прошивал 2 китайских до этого.
Мужики! Кажется разобрался с причиной. Решил проверить напряжения на мк с ног 23,25,27 (идущие на переменники), но сначала закоротил выводы переменных резисторов (среднего на крайние) щупом от мультика и на фене появился установочный ноль. Аналогично на паяльнике. Поиграл постоянными резисторами на эти выводы - цифры изменяются. Отсюда вывод - беда с переменными резисторами. Ставил проволочные многооборотные 3590s из поднебесной (новые и других не было). Единственное с регулировкой оборотов так не получилось. Заменю будет видно куда дальше копать.
Ну вот и славненько:)))
Уважаемые! Имею вот такой фен https://aliexpress.ru/item/32808972849.html?spm=a2g0s.9042311.0.0.274233edUPWrH7&sku_id=64507393734 Какая правильная распиновка для него? Какие номиналы сопротивлений должны быть на выводах для проверки правильности подключения? Спасибо!
Так открути два болтика и защиту ,и все сам увидишь что и куда.Зачем тему засорять элементарными вещами ,тут и так нафлудили больше половины сообщений.
Здравствуйте. подскажите, был ли у кого опыт подключения других дисплеев, от мобильных телефонов? эту тему всю не осилю читать, больно долгая она уже, (но постараюсь максимально изучить), а на просторах только с дисплеем 1602. заинтересовала данная техника, а лишнего тратить неохота, имея несколько разных дисплеев от сименсов, A60, M55 типа цветные, A70, C55 типа черно-белые, хотелось бы их использовать. в теме транзистор тестера LCR-T4, вроде как использовали такие, и есть, что-то типа драйвера (не знаю как правильно называется, в программировании нулевой). может кто, чисто, (смешно конечно это прозвучит в наше время), на энтузиазме, перепишет под какой-то из таких дисплеев прошивку. может и еще кому пригодится, если такое вообще возможно. извините конечно, и спасибо заранее за ответ. (пока ничего не предпринимал по сборке, только пробиваю почву, думаю использовать мегу8 в TQFP-32, но если что и могу поместу приобрести 328ю в DIP и TQFP-32. программатор есть. мизерный, но положительный опыт прошивки имею. не имею только программировать :( ). прозвучало как заказ, извините еще раз.
PS: нашел еще информации, https://cxem.net/master/101.php станция, но она мне не подходит, с дисплеем LPH8731-3C само такой имеется. а здесь https://cxem.net/mc/mc218.php библиотека и работа с данным дисплеем.
PPS: здесь http://arduino.ru/forum/programmirovanie/biblioteka-dlya-displeya#comment-277241 вроде ссылка на более свежую библиотеку
Нужна помощь у меня проблема с феном, скорость вентилятора фена регулируется очень плохо т.е. мотор включается когда выверну регулировку почти до упора на экране 90,ниже нерегулируется,мотор фена вообще не крутится, пробовал RC фильтр отSiiiO с сайта DRIVE2, непомагает.При любой ёмкости конденсатора, обороты максимальные.Взял вместо фена, вентилятор (12v) от блока питания компьютера, подключил к 7812 и к стоку IRFZ44, обороты вентилятора регулируются нормально, тогда взял ещё один вентилятор на (12v)и последовательно соеденив их, подключил их к 24v и к стоку IRFZ44, обороты обоих вентиляторов регулируются от мин.до мах, нормально .Собрал схемку на LM317T, и подключил фен, обороты вентилятора фена регулируются нормально.Получается вентилятор фена не работает с шим.Может частота шим большая,внешний кварц 16мгц, если поставить на 8мгц, то надо и прошивке что то менять, я в этом не понемаю.Осцилографом проверил шим на затворе IRFZ44 нормально, шим регулируется, а на стоке IRFZ44 ненормально, когда подключен ФЕН(вентилятор)большой выброс ( импульс до 75v)похож как в импульсных блок-питания, при подключеных 2х- 12v вентиляторах выброс около(4 v)маленький.На фото осцилограммы с феном

проверяйте разводку платы, где-то сделана земленая петля и идет возбуждение выходного силового транзистора.
http://arduino.ru/forum/proekty/moya-payalnaya-stantsiya?page=27#comment... тут смотри
Ты пишешь,чтопроблема с разводкой платы,но когда я подключил в место фена 2 шт. последовательно (12v) вентилятора от блока питания.То ни какого возбуждения выходного силового транзистора нету,обороты вентиляторов регулируются нормально от мин. до мах.Если проблема в плате,то возбуждение было в обоих случаях.
http://arduino.ru/forum/proekty/moya-payalnaya-stantsiya?page=27#comment... тут смотри
Спасибо за ссылку,у меня как раз стоит такой же мотор-венилятора как на фото выложеного Jatixo,попробую совет от GEN.
Хардварная замена потенциометров на энкодеры.
http://arduino.ru/
Здравствуйте. Подскажите, пожалуйста, какую прошивку залить чтобы работал геркон фена. Нигде не нашел описания прошивок. Сейчас залита v.0,5
В 0.6 точно есть для геркона.
прошивка не причем, геркон есть во всех
Геркон не во всех прошивках, например в V0.5 и 0.5.3 его нет. Станцию собрал на плате V1.5, на ней 28 нога контроллере в воздухе. Навесом припаял провод геркона и притянул через резистор 10К к + 28 ногу, геркон работает на прошивках где он есть.
Я уже перепробовал все прошивки, но проблема сейчас в другом. Во-первых, вентилятор фена более-менее адекватно работает только на прошивке 0.5.3. На остальных работает только на максимальных оборотах, при небольшом уменьшении останавливается и пищит. Подключал фены на 24 и на 12 вольт - результат почти одинаковый.
Но это пол беды. Главная проблема - показания термопары фена прыгают так, что ничего не возможно разобрать. Что только не делал, ничего не помогало, пока не откинул от платы вентилятор и не запитал его от отдельного регулируемого блока питания. Только тогда все заработало как положено. И что теперь делать не знаю. С паяльником все отлично.
Читать тему. я решил проблему вентилятора так http://arduino.ru/forum/proekty/moya-payalnaya-stantsiya?page=27#comment-270734
baracuda13 Два транзистора вместо мосфета это сложно????.....
А зачем??? плату то переделывать???... нууу если есть желание можно и дополнительную платку зделать, все равно от платы к разъему же провода идут, прям на них и повесить. я на первой прям вместо мосфета 814й впаял подняв базу кверху и на нее второй транзистор. Лично я всегда после настройки и доводки под себя уже делаю финальную плату с учетом изменений.
Главная проблема - показания термопары фена прыгают так, что ничего не возможно разобрать. Что только не делал, ничего не помогало, пока не откинул от платы вентилятор и не запитал его от отдельного регулируемого блока питания. Только тогда все заработало как положено. И что теперь делать не знаю. С паяльником все отлично.
С таким размещением на выходе LM328 (pin7) появляется какая-то помеха, даже если кулер просто подкинуть напрямую к блоку питания, которая сводит контроллер с ума. Стоит этот подстроечник переместить ближе к LM328, помеха исчезает и все работает как положено. Плату переделывать не стал, подстроечник припаял наверх LM328.
GEN, я читал тему, это отличное решение, но очень сложно..)) На прошивке 0.5.3 нормально работает вентилятор. Я не силен в программировании, по этому себе собрал прошивку из кучи прошивок из архива от Kabazyaka, взял все самое лучшее (на мой взгляд).
PS. Вот нашел комментарий с такой же проблемой, на такой же плате http://arduino.ru/forum/proekty/moya-payalnaya-stantsiya?page=8#comment-203026
Два транзистора вместо мосфета это сложно????.....
Вот именно поэтому я и переделал у себя на плате земляную дорожку к этому подстроечнику.:) Именно на этом варианте платы земляная дорожка к этому подстроечнику выступает как антенна, ловя все помехи. По хорошему, надо бы ещё и питалово подвести отдельно к самой ЛМке, а не как здесь , тогда помехозащищённость ещё улучшится.
вопрос автору паяльной станции: работа микросхемы мос3063м не засинхронизован с атмега 328p, получается микроконтроллер пашет сам по себе, а симистор то же?
вопрос автору паяльной станции: работа микросхемы мос3063м не засинхронизован с атмега 328p, получается микроконтроллер пашет сам по себе, а симистор то же?
вопрос автору паяльной станции: работа микросхемы мос3063м не засинхронизован с атмега 328p, получается микроконтроллер пашет сам по себе, а симистор то же?
вопрос автору паяльной станции: работа микросхемы мос3063м не засинхронизован с атмега 328p, получается микроконтроллер пашет сам по себе, а симистор то же?
вопрос автору паяльной станции: работа микросхемы мос3063м не засинхронизован с атмега 328p, получается микроконтроллер пашет сам по себе, а симистор то же?
да, а графический экран показывает отсебятину и данным термофеном в вашем случае возможно только кастрюли паять...
Обратная связь через термопару
Любезный, Вам сюда надо ТЫЦ, или сюда КЛАЦ Просто так, для саморазвития...
в оригинале от автора у многих такая беда. если даже плата сделана идеально и нет соплей, вымыта, то все равно есть масса причин для паразитных наводок. например - параллельно идущие шлейфы к разьемам. многое зависит и от реакции бп, наличие фильтрующих конденсаторов непосредственно возле активных элементов. короче проэкт хорош, но требует наличие знаний и должен быть немного доработан. буквально выше обсуждалась дорожка с 11 пина микроконтроллера, идущая на мосфет паяльника, с которой прет наводка на дорожку, идущую к 6 пину усилителя. я сразу же подключил управляющий через резестивный делитель и изменил схему делителей операционного усилителя. все это выкладывалось тут много раз.
пысы. организаторы сайта не желают модернизировать движек форума, поэтому в темах ужасное количество повторов и куча не нужных страниц.
Да конечно, я не спорю по поводу платы, 4 года работает стараюсь отдельно фен и паяльник использовать.
Но много видео по поводу паялок на этой плате видал таких забросов по температуре не было, то есть какая то причина все таки есть,
схему бы рабочую!
Сам автор через пару лет после опубликования материала здесь писал, что так как схема не идеальная, он внес больше двух десятков изменений. Сами же пишете, что отдельно все нормально. Значит причины в паразитных наводках. Это устраняется конденсаторами, дросселями, экранированием, раздельным питанием силовой и аппаратных частей схемы, качественной разводкой платы... На схеме нет фильтрующих емкостей при двух силовых шим ключах - для адекватного радиолюбителя должно быть понятно, что это неправильно. Иначе, как я тут много раз писал - кастрюли паять...
Соберал год назад тоже на ардуинке. Работает хорошо. Паяю по 7-8 часов в день
https://www.youtube.com/watch?v=mRYntqkdylc мож кому будит интересно
И что можно понять из этого мутного видео? Где материал для повторения?
Добрый день, возможно ли переделать схему под паяльник с терморизистором? Если возможно то как?
Добрый день, возможно ли переделать схему под паяльник с терморизистором? Если возможно то как?
на 95 странице и раньше было, читайте тему
можно скинуть прошивку 0.83 для atmega8 в формате ino, а то в архиве ее нету
почта 1835700@mail.ru
спасибо
можно скинуть прошивку 0.83 для atmega8 в формате ino, а то в архиве ее нету
почта 1835700@mail.ru
спасибо
Да, нашел спасибо, только у меня скрылась проблема. Перед тем как сильно вникать в тему я закал фен 24в 220в и паяльник т12 с жалами и атмеги были 328 и 8.
Я понимаю схем и скетчей для жал т12 почти нет готовых или все есть?
Если долго искать, то можно найти и для Т12 :))). Здесь, в теме, эта информация проскальзывала, но для другой схемы, соответственно, скетч другой. В принципе, его можно адаптировать под нашу паялку, но у меня точно уже нет ни времени, ни особого желания, да и не силён я в этом. :)))
Вот, нашёл у себя в закромах,ТЫЦ. Здесь схема, скетч для паялки на Т12, если разбираетесь в программировании, то можно приколхозить к этому( нашему) проекту.
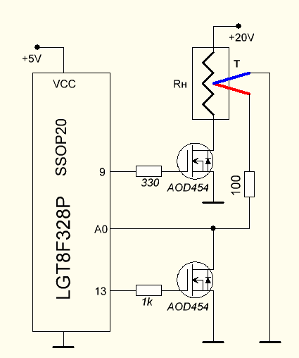
Паяльную станцию или паяльник вполне можно сделать на LGT8F328P ,без использования дополнительных ОУ, с учетом наличия оного в самом контроллере. Не калиброванное и не термостабильное значение напряжения смещения нуля сего блока правда заставляет совершить некоторые пляски с бубном. Поскольку программная реализация компенсации нуля не задалась, пришлось действовать прямолинейно - в лоб, закорачивая вход ОУ ADC на Gnd мосфетом. Прототип контроллера испытан с нагреватем к 900 жалам и показал хорошие результаты. Рекомендую. Ничто не мешает использовать и жала T12, с некоторой доработкой схемы.


Подумалось, несколько минут спустя, можно ведь сдуть lgt с платы и разместить весь контроллер в ручке паяльника
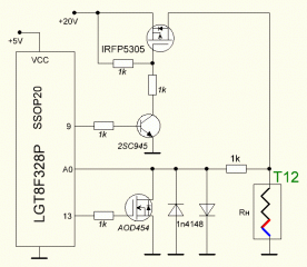
Сегодня доработал схему для жал T12. Проверил. Всё Ок.
Прошло 6 месяцев от идеи до начала воплощения.


Остановился на жалах T12. Сунул, вынул, поменял - удобно, практично.
Для облагораживания внешнего вида приобретен напильник, будет не хуже чем от версаче ;)
Вечер добрый, собрал станцию из этой темы (плата от автора, прошивка 0.771) и столкнулся с такой проблемой: Температура фена подымается до 240градусов и останавливаться, точнее фен дальше греется, на на экране не подымаются показания. Можете кто-то сталкивался с подобной проблемой, подскажите где копать причину. Поскольку перечитать всю тему нереально, а через поиск ничего не находит.
Заранее благодарю.